Что такое Subversion?

Subversion — это бесплатная система управления версиями с открытым исходным кодом. Subversion позволяет управлять файлами и каталогами, а так же сделанными в них изменениями во времени. Это позволяет восстановить более ранние версии данных, даёт возможность изучить историю всех изменений. Благодаря этому многие считают систему управления версиями своего рода «машиной времени».

Subversion может работать через сеть, что позволяет использовать её на разных компьютерах. В какой то степени, возможность большого количества людей не зависимо от их местоположения совместно работать над единым комплектом данных поощряет сотрудничество. Когда нет того ответственного звена цепи, того контролирующего элемента, который утверждает все изменения, работа становится более эффективной. При этом не нужно опасаться, что отказ от контролирующего элемента повлияет на качество, ведь благодаря сохранению истории изменений, даже если при изменении данных будут допущены ошибки, всегда можно сделать откат изменений к прежнему состоянию.

Некоторые системы управления версиями выступают также в качестве систем управления конфигурацией программного обеспечения (SCM[4]). Такие системы специально созданы для управления деревьями исходного кода и имеют множество особенностей, непосредственно относящихся к разработке программ: они понимают языки программирования и предоставляют инструменты для сборки программ. Subversion не является такой системой, она представляет собой систему общего назначения, которую можно использовать для управления любым набором файлов. Для Вас это будут исходники Ваших программ, а для кого-то другого это будет список продуктов или сведённое цифровое видео.

История Subversion

В начале 2000 года компания CollabNet, Inc. (http://www.collab.net) начала поиск людей для написания системы, способной заменить CVS. CollabNet предлагает комплекс программных средств для совместной работы, известный под названием CollabNet Enterprise Edition (CEE) [5], одним из составляющих которого является срество для управления версиями. В качестве такого средства в CEE использовалась CVS, хотя её недостатки были очевидны с самого начала, и для CollabNet было ясно, что рано или поздно придётся искать замену. К сожалению, CVS стала стандартом де-факто в мире открытого программного обеспечения, причём по той лишь причине, что ничего лучшего в то время не существовало, по крайней мере среди программ со свободной лицензией. И тогда CollabNet решила написать новую систему управления версиями с нуля, сохранив основные идеи CVS, но без ошибок и неудобств, присущих CVS.

В феврале 2000 года CollabNet связалась с автором книги Open Source Development with CVS [6] Карлом Фогелем [Karl Fogel] и предложила ему принять участие в этом новом проекте. Самое интересное то, что Карл как раз тогда уже обсуждал проект новой системы управления версиями со своим другом Джимом Блэнди [Jim Blandy]. Ещё в 1995 году они создали компанию Cyclic Software, которая занималась поддержкой пользователей CVS, и хотя позднее этот бизнес был продан, друзья продолжали использовать CVS в повседневной работе. Их разочарование в CVS привело Джима к обдумыванию улучшения принципов управления версиями. Впоследствии Джим не только придумал название «Subversion», но и разработал основные принципы устройства хранилища Subversion. Карл сразу согласился на предложение CollabNet, а работодатель Джима, RedHat Software, пожертвовал своим сотрудником для этого проекта, предоставив ему возможность работать над Subversion в течение неограниченного времени. CollabNet взяла на работу Карла и Бена Коллинза-Сассмана [Ben Collins-Sussman], и в мае началась работа по проектированию системы. Благодаря нескольким интуитивно точным шагам, предпринятых Брайаном Белендорфом [Brian Behlendorf] и Джейсоном Роббинсом [Jason Robbins] из CollabNet и Грегом Стайном, на тот момент независимым разработчиком, активно участвующим в создании спецификации WebDAV/DeltaV, вокруг Subversion быстро образовалось сообщество активных разработчиков. Оказалось, что многие люди испытывали похожее чувство разочарования от CVS, и они с радостью приветствовали появившуюся, наконец, возможность изменить положение вещей.

Стартовый коллектив разработчиков решил остановиться на достижении ряда простых целей. Они не собирались изобретать велосипед в подходах к управлению версиями, скорее им просто хотелось исправить CVS. Этот коллектив решил, что Subversion должна соответствовать CVS по набору возможностей, сохранить ту же самую модель разработки и избежать недостатков CVS. Хотя перед ними не стояла задача сделать систему, полностью идентичную CVS, было ясно, что Subverion должна быть похожа на CVS, чтобы любой пользователь CVS мог перейти на новую систему без особых затруднений.

И вот, 31 августа 2001 года, спустя четырнадцать месяцев с начала работы, команда прекратила использовать CVS и перешла на Subversion для управления версиями собственного исходного кода — Subversion стала «самодостаточной».

Хотя CollabNet стоит у истоков проекта и продолжает финансировать основную часть работы, оплачивая полный рабочий день нескольких ведущих разработчиков, Subversion развивается подобно большинству проектов с открытым исходным кодом, управляясь свободным и прозрачным набором правил, поощряющих меритократию. Лицензия CollabNet полностью соответствует принципам свободного программного обеспечения Debian — любой человек может устанавливать, изменять и распространять Subversion так, как ему заблагорассудится; для этого не требуется разрешения ни от CollabNet, ни от кого-либо ещё.

Возможности Subversion

Обсуждать возможности Subversion удобнее всего в разрезе её улучшений по сравнению с CVS. Суть некоторых рассматриваемых здесь возможностей может быть не совсем понятна читателям, которые плохо знакомы с CVS. Если же вы совсем не имеете представления об управлении версиями, то вам лучше сначала прочитать главу 2, «Основные понятия», где даётся доступное введение в управление версиями.

Subversion предоставляет следующие возможности:

Контроль изменений каталогов

CVS следит только за историей отдельных файлов, тогда как Subversion использует «виртуальную» файловую систему с возможностями управления версиями, которая способна отслеживать изменения во времени целых структур каталогов. Под управление версиями попадают и файлы, и каталоги.

Настоящая история версий

CVS контролирует лишь изменения файлов, поэтому такие операции, как копирование и переименование, хотя и относящиеся к файлам, но по существу являющиеся изменениями каталогов, содержащих эти файлы, в CVS не поддерживаются. Кроме того, в CVS вы не можете заменить файл, помещённый под управление версиями, другим файлом с тем же именем, но совершенно иным содержанием, возможно никак не связанным со старым объектом, без наследования таким элементом всей истории изменений. Subversion делает возможным добавление, удаление, копирование и переименование как файлов, так и каталогов. При этом каждый вновь добавленный файл начинает жизнь с чистого листа, сохраняя собственную историю изменений.

Атомарная фиксация изменений

Каждый набор изменений либо попадает в хранилище целиком, либо не попадает туда вовсе. Это позволяет разработчикам создавать и фиксировать изменения логически оправданными кусками, предотвращая тем самым проблемы, которые могут возникать в тех случаях, когда только часть необходимых изменений помещается в хранилище успешно.

Метаданные с версиями

Каждый файл и каталог имеет собственный набор свойств, представленных в виде названия и значения. Вы можете создавать и сохранять любые необходимые пары названий свойств и их значений. Свойства файлов точно так же находятся под управлением версиями, как и их содержимое.

Выбор средств доступа к хранилищу по сети

В Subversion используется абстракция доступа к хранилищу, что позволяет реализовывать самые разные сетевые механизмы доступа. Subversion может быть подключена к серверу HTTP Apache в виде модуля, что даёт ей огромное преимущество с точки зрения устойчивости работы и способности к взаимодействию, а также предоставляет прямой доступ к существующим возможностям этого сервера, включая установление личности, проверку прав доступа и сжатие информации при передаче. Кроме того, имеется лёгкий самостоятельный сервер Subversion, который использует собственный протокол взаимодействия с клиентами и может легко туннелировать данные через SSH.

Единый способ работы с данными

Subversion обнаруживает различия между файлами с помощью специального бинарного алгоритма, который одинаково работает как с текстовыми, так и с бинарными файлами. Файлы записываются в хранилище в сжатом виде независимо от их типа, а различия между отдельными версиями могут передаваться по сети в обоих направлениях.

Эффективные ветки и метки

Плата за использование веток и меток не должна быть пропорциональна размеру проекта. Subversion создаёт ветки и метки путём простого копирования проекта, используя механизм, похожий на жёсткие ссылки в файловых системах. Благодаря этому, операции по созданию веток и меток занимают немного времени.

Дружелюбность по отношению к разработчикам

Subversion не имеет исторического багажа. Она реализована в виде набора динамических библиотек на языке C, API которых хорошо известен. Это делает Subversion чрезвычайно удобной для сопровождения системой, пригодной для взаимодействия с другими приложениями и языками программирования.

Архитектура Subversion

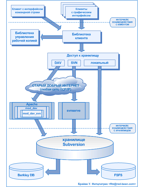
Общий взгляд на устройство Subversion показан на рисунке 1.1, «Архитектура Subversion».

Рисунок 1. Архитектура Subversion

Архитектура Subversion

На одной стороне схемы изображено хранилище Subversion, в котором хранится информация с версиями. На противоположной стороне показана программа-клиент Subversion, которая управляет локальными отражениями различных фрагментов этих данных (также называемыми «рабочими копиями»). Между этими сторонами проложены различные маршруты, проходящие через разные слои доступа к хранилищу[7]. Некоторые из этих маршрутов используют компьютерные сети и сетевые сервера, чтобы достичь хранилища, в то время как другие маршруты в сети не нуждаются и ведут к хранилищу напрямую.

Компоненты Subversion

Установленная Subversion имеет несколько компонентов. Ниже приводится краткий обзор того, что вы получаете. Не тревожьтесь, если краткие описания заставляют вас чесать затылок, в этой книге есть еще много страниц, посвященных облегчению вашего замешательства.

svn

Клиент с интерфейсом командной строки.

svnversion

Программа, показывающая состояние (в пределах ревизий существующих элементов) рабочей копии.

svnlook

Инструмент прямого управления хранилищем Subversion.

svnadmin

Инструмент для создания, настройки или восстановления хранилища Subversion.

svndumpfilter

Программа для фильтрации дамповых потоков хранилища Subversion.

mod_dav_svn

Подключаемый модуль для HTTP-сервера Apache, использующийся для предоставления сетевого доступа к вашему хранилищу.

svnserve

Собственный отдельный сервер, запускаемый как процесс-демон и доступный посредством SSH; еще один способ для предоставления сетевого доступа к хранилищу.

svnsync

Программа для последовательного зеркалирования одного хранилища в другое через сеть.

При условии корректно установленной Subversion вы готовы к старту. Следующие две главы описывают использование svn — CLI-клиента Subversion.



[4] Software Configuration Management

[5] Кроме того, еще существует CollabNet Team Edition (CTE), предназначенный в основном для небольших команд разработчиков.

[6] «Разработка программн с открытым исходным кодом с помощью CVS»

[7] Repository Access (RA) layers