armi.reactor package¶
The reactor package houses the data model used in ARMI to represent the reactor during its simulation. It contains definitions of the reactor, assemblies, blocks, components, etc.
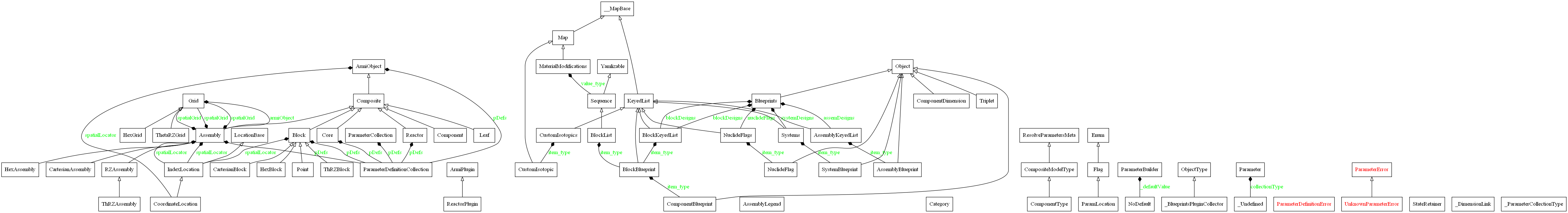
The key classes of the reactor package are shown below:
Class inheritance diagram for
armi.reactor.
See Developer Guide.
-
class
armi.reactor.ReactorPlugin[source]¶ Bases:
armi.plugins.ArmiPluginPlugin exposing built-in reactor components, blocks, assemblies, etc.
-
static
defineBlockTypes()[source]¶ Function for providing novel Block types from a plugin.
This should return a list of tuples containing
(compType, blockType), whereblockTypeis a newBlocksubclass to register, andcompTypeis the correspondingComponenttype that should activate it. For instance aHexBlockwould be created when the largest component is aHexagon:return [(Hexagon, HexBlock)]
-
static
defineAssemblyTypes()[source]¶ Function for providing novel Assembly types from a plugin.
This should return a list of tuples containing
(blockType, assemType), whereassemTypeis a newAssemblysubclass to register, andblockTypeis the correspondingBlocksubclass that, if present in the assembly, should trigger it to be of the correspondingassemType.Warning
The utility of subclassing Assembly is suspect, and may soon cease to be supported. In practice, Assembly subclasses provide very little functionality beyond that on the base class, and even that functionality can probably be better suited elsewhere. Moving this code around would let us eliminate the specialized Assembly subclasses altogether. In such a case, this API will be removed from the framework.
-
static
Subpackages¶
Submodules¶
- armi.reactor.assemblies module
- armi.reactor.assemblyLists module
- armi.reactor.assemblyParameters module
- armi.reactor.batch module
- armi.reactor.batchParameters module
- armi.reactor.blockParameters module
- armi.reactor.blocks module
- armi.reactor.composites module
- armi.reactor.flags module
- armi.reactor.geometry module
- armi.reactor.grids module
- armi.reactor.locations module
- armi.reactor.reactorParameters module
- armi.reactor.reactors module
- armi.reactor.zones module
