Showing:

Annotations
Attributes
Diagrams
Facets
Instances
Model
Properties
Source
Used by
Main schema spase-2.2.8.xsd
Namespace http://www.spase-group.org/data/schema
Properties
attribute form default unqualified
element form default qualified
version 2.2.8
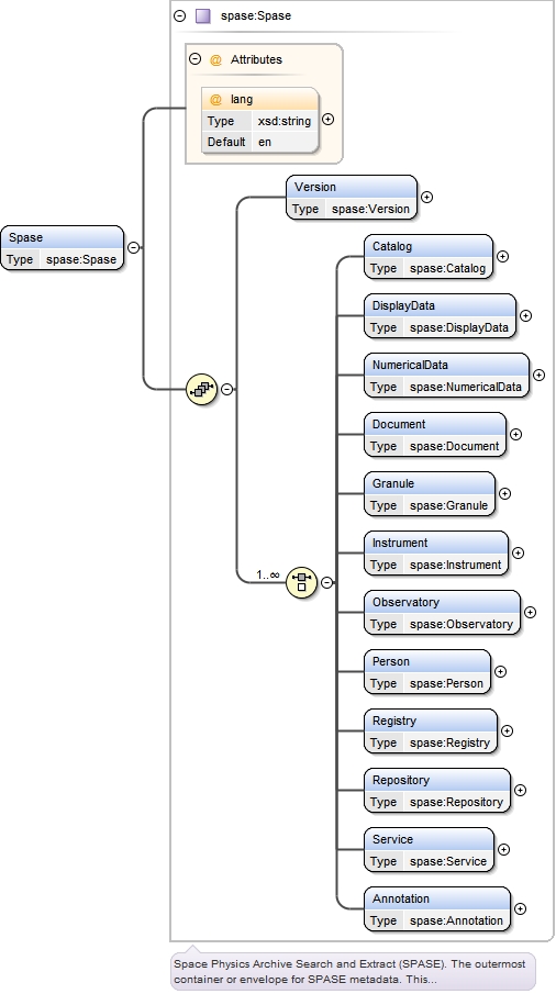
Element spase:Spase
Namespace http://www.spase-group.org/data/schema
Diagram
Diagram spase-2_2_8_xsd.tmp#http___www.spase-group.org_data_schema_Spase_lang spase-2_2_8_xsd.tmp#http___www.spase-group.org_data_schema_Spase_Version spase-2_2_8_xsd.tmp#http___www.spase-group.org_data_schema_Spase_Catalog spase-2_2_8_xsd.tmp#http___www.spase-group.org_data_schema_Spase_DisplayData spase-2_2_8_xsd.tmp#http___www.spase-group.org_data_schema_Spase_NumericalData spase-2_2_8_xsd.tmp#http___www.spase-group.org_data_schema_Spase_Document spase-2_2_8_xsd.tmp#http___www.spase-group.org_data_schema_Spase_Granule spase-2_2_8_xsd.tmp#http___www.spase-group.org_data_schema_Spase_Instrument spase-2_2_8_xsd.tmp#http___www.spase-group.org_data_schema_Spase_Observatory spase-2_2_8_xsd.tmp#http___www.spase-group.org_data_schema_Spase_Person spase-2_2_8_xsd.tmp#http___www.spase-group.org_data_schema_Spase_Registry spase-2_2_8_xsd.tmp#http___www.spase-group.org_data_schema_Spase_Repository spase-2_2_8_xsd.tmp#http___www.spase-group.org_data_schema_Spase_Service spase-2_2_8_xsd.tmp#http___www.spase-group.org_data_schema_Spase_Annotation spase-2_2_8_xsd.tmp#http___www.spase-group.org_data_schema_Spase
Type spase:Spase
Properties
content complex
Model
Children spase:Annotation, spase:Catalog, spase:DisplayData, spase:Document, spase:Granule, spase:Instrument, spase:NumericalData, spase:Observatory, spase:Person, spase:Registry, spase:Repository, spase:Service, spase:Version
Instance
<spase:Spase lang="en" xmlns:spase="http://www.spase-group.org/data/schema">
  <spase:Version>{1,1}</spase:Version>
  <spase:Catalog>{1,1}</spase:Catalog>
  <spase:DisplayData>{1,1}</spase:DisplayData>
  <spase:NumericalData>{1,1}</spase:NumericalData>
  <spase:Document>{1,1}</spase:Document>
  <spase:Granule>{1,1}</spase:Granule>
  <spase:Instrument>{1,1}</spase:Instrument>
  <spase:Observatory>{1,1}</spase:Observatory>
  <spase:Person>{1,1}</spase:Person>
  <spase:Registry>{1,1}</spase:Registry>
  <spase:Repository>{1,1}</spase:Repository>
  <spase:Service>{1,1}</spase:Service>
  <spase:Annotation>{1,1}</spase:Annotation>
</spase:Spase>
Attributes
QName Type Default Use
lang xsd:string en optional
Source
<xsd:element name="Spase" type="spase:Spase"/>
Element spase:Spase / spase:Version
Namespace http://www.spase-group.org/data/schema
Diagram
Diagram spase-2_2_8_xsd.tmp#Version
Type spase:Version
Properties
content simple
minOccurs 1
maxOccurs 1
Facets
enumeration 2.2.8
Source
<xsd:element name="Version" type="spase:Version" minOccurs="1" maxOccurs="1"/>
Element spase:Spase / spase:Catalog
Namespace http://www.spase-group.org/data/schema
Diagram
Diagram spase-2_2_8_xsd.tmp#Catalog_ResourceID spase-2_2_8_xsd.tmp#Catalog_ResourceHeader spase-2_2_8_xsd.tmp#Catalog_AccessInformation spase-2_2_8_xsd.tmp#Catalog_ProviderResourceName spase-2_2_8_xsd.tmp#Catalog_ProviderVersion spase-2_2_8_xsd.tmp#Catalog_InstrumentID spase-2_2_8_xsd.tmp#Catalog_PhenomenonType spase-2_2_8_xsd.tmp#Catalog_TimeSpan spase-2_2_8_xsd.tmp#Catalog_Caveats spase-2_2_8_xsd.tmp#Catalog_Keyword spase-2_2_8_xsd.tmp#Catalog_InputResourceID spase-2_2_8_xsd.tmp#Catalog_Parameter spase-2_2_8_xsd.tmp#Catalog_Extension spase-2_2_8_xsd.tmp#Catalog
Type spase:Catalog
Properties
content complex
Model
Children spase:AccessInformation, spase:Caveats, spase:Extension, spase:InputResourceID, spase:InstrumentID, spase:Keyword, spase:Parameter, spase:PhenomenonType, spase:ProviderResourceName, spase:ProviderVersion, spase:ResourceHeader, spase:ResourceID, spase:TimeSpan
Instance
<spase:Catalog xmlns:spase="http://www.spase-group.org/data/schema">
  <spase:ResourceID>{1,1}</spase:ResourceID>
  <spase:ResourceHeader>{1,1}</spase:ResourceHeader>
  <spase:AccessInformation>{1,unbounded}</spase:AccessInformation>
  <spase:ProviderResourceName>{0,1}</spase:ProviderResourceName>
  <spase:ProviderVersion>{0,1}</spase:ProviderVersion>
  <spase:InstrumentID>{0,unbounded}</spase:InstrumentID>
  <spase:PhenomenonType>{1,unbounded}</spase:PhenomenonType>
  <spase:TimeSpan>{0,1}</spase:TimeSpan>
  <spase:Caveats>{0,1}</spase:Caveats>
  <spase:Keyword>{0,unbounded}</spase:Keyword>
  <spase:InputResourceID>{0,unbounded}</spase:InputResourceID>
  <spase:Parameter>{0,unbounded}</spase:Parameter>
  <spase:Extension lang="en">{0,unbounded}</spase:Extension>
</spase:Catalog>
Source
<xsd:element name="Catalog" type="spase:Catalog"/>
Element spase:Catalog / spase:ResourceID
Namespace http://www.spase-group.org/data/schema
Diagram
Diagram spase-2_2_8_xsd.tmp#ResourceID
Type spase:ResourceID
Properties
content simple
minOccurs 1
maxOccurs 1
Source
<xsd:element name="ResourceID" type="spase:ResourceID" minOccurs="1" maxOccurs="1"/>
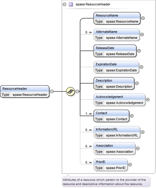
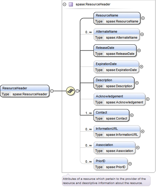
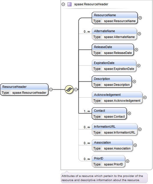
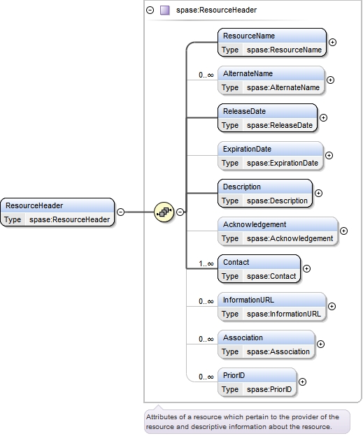
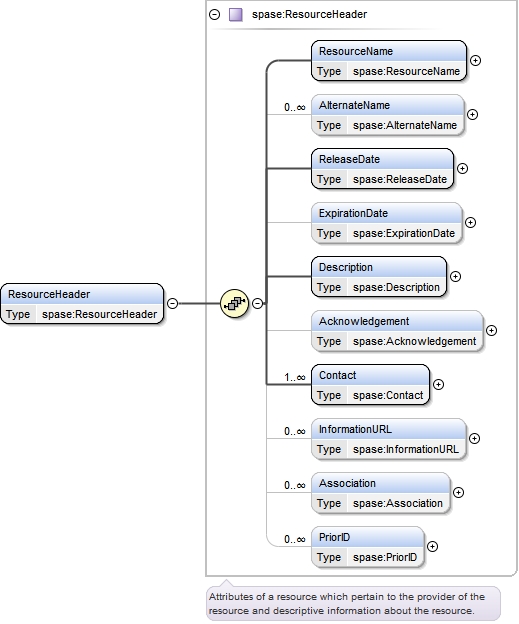
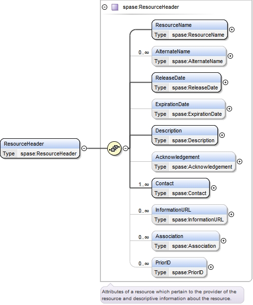
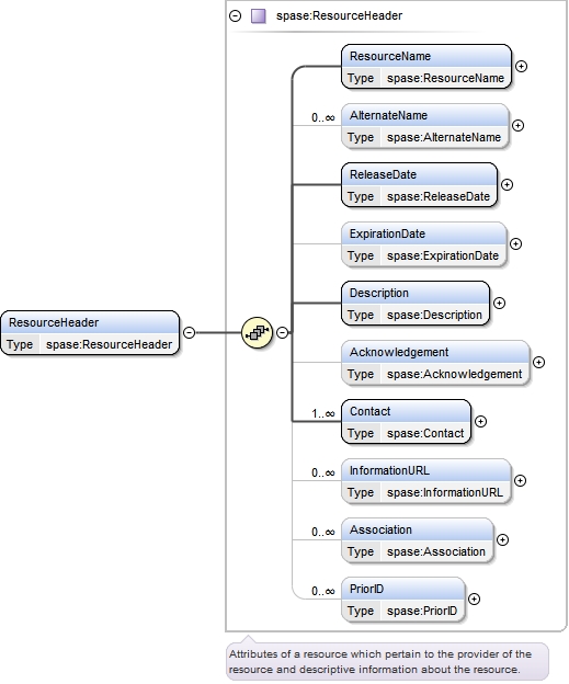
Element spase:Catalog / spase:ResourceHeader
Namespace http://www.spase-group.org/data/schema
Diagram
Diagram spase-2_2_8_xsd.tmp#ResourceHeader_ResourceName spase-2_2_8_xsd.tmp#ResourceHeader_AlternateName spase-2_2_8_xsd.tmp#ResourceHeader_ReleaseDate spase-2_2_8_xsd.tmp#ResourceHeader_ExpirationDate spase-2_2_8_xsd.tmp#ResourceHeader_Description spase-2_2_8_xsd.tmp#ResourceHeader_Acknowledgement spase-2_2_8_xsd.tmp#ResourceHeader_Contact spase-2_2_8_xsd.tmp#ResourceHeader_InformationURL spase-2_2_8_xsd.tmp#ResourceHeader_Association spase-2_2_8_xsd.tmp#ResourceHeader_PriorID spase-2_2_8_xsd.tmp#ResourceHeader
Type spase:ResourceHeader
Properties
content complex
minOccurs 1
maxOccurs 1
Model
Children spase:Acknowledgement, spase:AlternateName, spase:Association, spase:Contact, spase:Description, spase:ExpirationDate, spase:InformationURL, spase:PriorID, spase:ReleaseDate, spase:ResourceName
Instance
<spase:ResourceHeader xmlns:spase="http://www.spase-group.org/data/schema">
  <spase:ResourceName>{1,1}</spase:ResourceName>
  <spase:AlternateName>{0,unbounded}</spase:AlternateName>
  <spase:ReleaseDate>{1,1}</spase:ReleaseDate>
  <spase:ExpirationDate>{0,1}</spase:ExpirationDate>
  <spase:Description>{1,1}</spase:Description>
  <spase:Acknowledgement>{0,1}</spase:Acknowledgement>
  <spase:Contact>{1,unbounded}</spase:Contact>
  <spase:InformationURL>{0,unbounded}</spase:InformationURL>
  <spase:Association>{0,unbounded}</spase:Association>
  <spase:PriorID>{0,unbounded}</spase:PriorID>
</spase:ResourceHeader>
Source
<xsd:element name="ResourceHeader" type="spase:ResourceHeader" minOccurs="1" maxOccurs="1"/>
Element spase:ResourceHeader / spase:ResourceName
Namespace http://www.spase-group.org/data/schema
Diagram
Diagram spase-2_2_8_xsd.tmp#ResourceName
Type spase:ResourceName
Properties
content simple
minOccurs 1
maxOccurs 1
Source
<xsd:element name="ResourceName" type="spase:ResourceName" minOccurs="1" maxOccurs="1"/>
Element spase:ResourceHeader / spase:AlternateName
Namespace http://www.spase-group.org/data/schema
Diagram
Diagram spase-2_2_8_xsd.tmp#AlternateName
Type spase:AlternateName
Properties
content simple
minOccurs 0
maxOccurs unbounded
Source
<xsd:element name="AlternateName" type="spase:AlternateName" minOccurs="0" maxOccurs="unbounded"/>
Element spase:ResourceHeader / spase:ReleaseDate
Namespace http://www.spase-group.org/data/schema
Diagram
Diagram spase-2_2_8_xsd.tmp#ReleaseDate
Type spase:ReleaseDate
Properties
content simple
minOccurs 1
maxOccurs 1
Source
<xsd:element name="ReleaseDate" type="spase:ReleaseDate" minOccurs="1" maxOccurs="1"/>
Element spase:ResourceHeader / spase:ExpirationDate
Namespace http://www.spase-group.org/data/schema
Diagram
Diagram spase-2_2_8_xsd.tmp#ExpirationDate
Type spase:ExpirationDate
Properties
content simple
minOccurs 0
maxOccurs 1
Source
<xsd:element name="ExpirationDate" type="spase:ExpirationDate" minOccurs="0" maxOccurs="1"/>
Element spase:ResourceHeader / spase:Description
Namespace http://www.spase-group.org/data/schema
Diagram
Diagram spase-2_2_8_xsd.tmp#Description
Type spase:Description
Properties
content simple
minOccurs 1
maxOccurs 1
Source
<xsd:element name="Description" type="spase:Description" minOccurs="1" maxOccurs="1"/>
Element spase:ResourceHeader / spase:Acknowledgement
Namespace http://www.spase-group.org/data/schema
Diagram
Diagram spase-2_2_8_xsd.tmp#Acknowledgement
Type spase:Acknowledgement
Properties
content simple
minOccurs 0
maxOccurs 1
Source
<xsd:element name="Acknowledgement" type="spase:Acknowledgement" minOccurs="0" maxOccurs="1"/>
Element spase:ResourceHeader / spase:Contact
Namespace http://www.spase-group.org/data/schema
Diagram
Diagram spase-2_2_8_xsd.tmp#Contact_PersonID spase-2_2_8_xsd.tmp#Contact_Role spase-2_2_8_xsd.tmp#Contact
Type spase:Contact
Properties
content complex
minOccurs 1
maxOccurs unbounded
Model
Children spase:PersonID, spase:Role
Instance
<spase:Contact xmlns:spase="http://www.spase-group.org/data/schema">
  <spase:PersonID>{1,1}</spase:PersonID>
  <spase:Role>{1,unbounded}</spase:Role>
</spase:Contact>
Source
<xsd:element name="Contact" type="spase:Contact" minOccurs="1" maxOccurs="unbounded"/>
Element spase:Contact / spase:PersonID
Namespace http://www.spase-group.org/data/schema
Diagram
Diagram spase-2_2_8_xsd.tmp#PersonID
Type spase:PersonID
Properties
content simple
minOccurs 1
maxOccurs 1
Source
<xsd:element name="PersonID" type="spase:PersonID" minOccurs="1" maxOccurs="1"/>
Element spase:Contact / spase:Role
Namespace http://www.spase-group.org/data/schema
Diagram
Diagram spase-2_2_8_xsd.tmp#Role
Type spase:Role
Properties
content simple
minOccurs 1
maxOccurs unbounded
Facets
enumeration ArchiveSpecialist
An individual who is an expert on a collection of resources and may also be knowledgeable of the phenomenon and related physics represented by the resources. This includes librarians, curators, archive scientists and other experts.
enumeration CoInvestigator
An individual who is a scientific peer and major participant in an investigation.
enumeration Contributor
An entity responsible for making contributions to the content of the resource.
enumeration DataProducer
An individual who generated the resource and is familiar with its provenance.
enumeration DeputyPI
An individual who is an administrative or scientific leader for an investigation operating under the supervision of a Principal Investigator.
enumeration FormerPI
An individual who had served as the administrative and scientific lead for an investigation, but no longer assumes that role.
enumeration GeneralContact
An individual who can provide information on a range of subjects or who can direct you to a domain expert.
enumeration MetadataContact
An individual who can affect a change in the metadata describing a resource.
enumeration PrincipalInvestigator
An individual who is the administrative and scientific lead for an investigation.
enumeration ProjectScientist
An individual who is an expert in the phenomenon and related physics explored by the project. A project scientist may also have a managerial role within the project.
enumeration Publisher
An individual, organization, institution or government department responsible for the production and dissemination of a document.
enumeration Scientist
An individual who is an expert in the phenomenon and related physics represented by the resource.
enumeration TeamLeader
An individual who is the designated leader of an investigation.
enumeration TeamMember
An individual who is a major participant in an investigation.
enumeration TechnicalContact
An individual who can provide specific information with regard to the resource or supporting software
Source
<xsd:element name="Role" type="spase:Role" minOccurs="1" maxOccurs="unbounded"/>
Element spase:ResourceHeader / spase:InformationURL
Namespace http://www.spase-group.org/data/schema
Diagram
Diagram spase-2_2_8_xsd.tmp#InformationURL_Name spase-2_2_8_xsd.tmp#InformationURL_URL spase-2_2_8_xsd.tmp#InformationURL_Description spase-2_2_8_xsd.tmp#InformationURL_Language spase-2_2_8_xsd.tmp#InformationURL
Type spase:InformationURL
Properties
content complex
minOccurs 0
maxOccurs unbounded
Model
Children spase:Description, spase:Language, spase:Name, spase:URL
Instance
<spase:InformationURL xmlns:spase="http://www.spase-group.org/data/schema">
  <spase:Name>{0,1}</spase:Name>
  <spase:URL>{1,1}</spase:URL>
  <spase:Description>{0,1}</spase:Description>
  <spase:Language>{0,1}</spase:Language>
</spase:InformationURL>
Source
<xsd:element name="InformationURL" type="spase:InformationURL" minOccurs="0" maxOccurs="unbounded"/>
Element spase:InformationURL / spase:Name
Namespace http://www.spase-group.org/data/schema
Diagram
Diagram spase-2_2_8_xsd.tmp#Name
Type spase:Name
Properties
content simple
minOccurs 0
maxOccurs 1
Source
<xsd:element name="Name" type="spase:Name" minOccurs="0" maxOccurs="1"/>
Element spase:InformationURL / spase:URL
Namespace http://www.spase-group.org/data/schema
Diagram
Diagram spase-2_2_8_xsd.tmp#URL
Type spase:URL
Properties
content simple
minOccurs 1
maxOccurs 1
Source
<xsd:element name="URL" type="spase:URL" minOccurs="1" maxOccurs="1"/>
Element spase:InformationURL / spase:Description
Namespace http://www.spase-group.org/data/schema
Diagram
Diagram spase-2_2_8_xsd.tmp#Description
Type spase:Description
Properties
content simple
minOccurs 0
maxOccurs 1
Source
<xsd:element name="Description" type="spase:Description" minOccurs="0" maxOccurs="1"/>
Element spase:InformationURL / spase:Language
Namespace http://www.spase-group.org/data/schema
Diagram
Diagram spase-2_2_8_xsd.tmp#Language
Type spase:Language
Properties
content simple
minOccurs 0
maxOccurs 1
Source
<xsd:element name="Language" type="spase:Language" minOccurs="0" maxOccurs="1"/>
Element spase:ResourceHeader / spase:Association
Namespace http://www.spase-group.org/data/schema
Diagram
Diagram spase-2_2_8_xsd.tmp#Association_AssociationID spase-2_2_8_xsd.tmp#Association_AssociationType spase-2_2_8_xsd.tmp#Association_Note spase-2_2_8_xsd.tmp#Association
Type spase:Association
Properties
content complex
minOccurs 0
maxOccurs unbounded
Model
Children spase:AssociationID, spase:AssociationType, spase:Note
Instance
<spase:Association xmlns:spase="http://www.spase-group.org/data/schema">
  <spase:AssociationID>{1,1}</spase:AssociationID>
  <spase:AssociationType>{1,1}</spase:AssociationType>
  <spase:Note>{0,1}</spase:Note>
</spase:Association>
Source
<xsd:element name="Association" type="spase:Association" minOccurs="0" maxOccurs="unbounded"/>
Element spase:Association / spase:AssociationID
Namespace http://www.spase-group.org/data/schema
Diagram
Diagram spase-2_2_8_xsd.tmp#AssociationID
Type spase:AssociationID
Properties
content simple
minOccurs 1
maxOccurs 1
Source
<xsd:element name="AssociationID" type="spase:AssociationID" minOccurs="1" maxOccurs="1"/>
Element spase:Association / spase:AssociationType
Namespace http://www.spase-group.org/data/schema
Diagram
Diagram spase-2_2_8_xsd.tmp#AssociationType
Type spase:AssociationType
Properties
content simple
minOccurs 1
maxOccurs 1
Facets
enumeration ChildEventOf
A descendant or caused by another resource.
enumeration DerivedFrom
A transformed or altered version of a resource instance.
enumeration ObservedBy
Detected or originating from another resource.
enumeration Other
Not classified with more specific terms. The context of its usage may be described in related text.
enumeration PartOf
A portion of a larger resource.
enumeration RevisionOf
A modified version of a resource instance.
Source
<xsd:element name="AssociationType" type="spase:AssociationType" minOccurs="1" maxOccurs="1"/>
Element spase:Association / spase:Note
Namespace http://www.spase-group.org/data/schema
Diagram
Diagram spase-2_2_8_xsd.tmp#Note
Type spase:Note
Properties
content simple
minOccurs 0
maxOccurs 1
Source
<xsd:element name="Note" type="spase:Note" minOccurs="0" maxOccurs="1"/>
Element spase:ResourceHeader / spase:PriorID
Namespace http://www.spase-group.org/data/schema
Diagram
Diagram spase-2_2_8_xsd.tmp#PriorID
Type spase:PriorID
Properties
content simple
minOccurs 0
maxOccurs unbounded
Source
<xsd:element name="PriorID" type="spase:PriorID" minOccurs="0" maxOccurs="unbounded"/>
Element spase:Catalog / spase:AccessInformation
Namespace http://www.spase-group.org/data/schema
Diagram
Diagram spase-2_2_8_xsd.tmp#AccessInformation_RepositoryID spase-2_2_8_xsd.tmp#AccessInformation_Availability spase-2_2_8_xsd.tmp#AccessInformation_AccessRights spase-2_2_8_xsd.tmp#AccessInformation_AccessURL spase-2_2_8_xsd.tmp#AccessInformation_Format spase-2_2_8_xsd.tmp#AccessInformation_Encoding spase-2_2_8_xsd.tmp#AccessInformation_DataExtent spase-2_2_8_xsd.tmp#AccessInformation_Acknowledgement spase-2_2_8_xsd.tmp#AccessInformation
Type spase:AccessInformation
Properties
content complex
minOccurs 1
maxOccurs unbounded
Model
Children spase:AccessRights, spase:AccessURL, spase:Acknowledgement, spase:Availability, spase:DataExtent, spase:Encoding, spase:Format, spase:RepositoryID
Instance
<spase:AccessInformation xmlns:spase="http://www.spase-group.org/data/schema">
  <spase:RepositoryID>{1,1}</spase:RepositoryID>
  <spase:Availability>{0,1}</spase:Availability>
  <spase:AccessRights>{0,1}</spase:AccessRights>
  <spase:AccessURL>{1,unbounded}</spase:AccessURL>
  <spase:Format>{1,1}</spase:Format>
  <spase:Encoding>{0,1}</spase:Encoding>
  <spase:DataExtent>{0,1}</spase:DataExtent>
  <spase:Acknowledgement>{0,1}</spase:Acknowledgement>
</spase:AccessInformation>
Source
<xsd:element name="AccessInformation" type="spase:AccessInformation" minOccurs="1" maxOccurs="unbounded"/>
Element spase:AccessInformation / spase:RepositoryID
Namespace http://www.spase-group.org/data/schema
Diagram
Diagram spase-2_2_8_xsd.tmp#RepositoryID
Type spase:RepositoryID
Properties
content simple
minOccurs 1
maxOccurs 1
Source
<xsd:element name="RepositoryID" type="spase:RepositoryID" minOccurs="1" maxOccurs="1"/>
Element spase:AccessInformation / spase:Availability
Namespace http://www.spase-group.org/data/schema
Diagram
Diagram spase-2_2_8_xsd.tmp#Availability
Type spase:Availability
Properties
content simple
minOccurs 0
maxOccurs 1
Facets
enumeration Offline
Not directly accessible electronically. This includes resources which may to be moved to an on-line status in response to a given request.
enumeration Online
Directly accessible electronically.
Source
<xsd:element name="Availability" type="spase:Availability" minOccurs="0" maxOccurs="1"/>
Element spase:AccessInformation / spase:AccessRights
Namespace http://www.spase-group.org/data/schema
Diagram
Diagram spase-2_2_8_xsd.tmp#AccessRights
Type spase:AccessRights
Properties
content simple
minOccurs 0
maxOccurs 1
Facets
enumeration Open
Access is granted to everyone.
enumeration Restricted
Access to the product is regulated and requires some form of identification.
Source
<xsd:element name="AccessRights" type="spase:AccessRights" minOccurs="0" maxOccurs="1"/>
Element spase:AccessInformation / spase:AccessURL
Namespace http://www.spase-group.org/data/schema
Diagram
Diagram spase-2_2_8_xsd.tmp#AccessURL_Name spase-2_2_8_xsd.tmp#AccessURL_URL spase-2_2_8_xsd.tmp#AccessURL_ProductKey spase-2_2_8_xsd.tmp#AccessURL_Description spase-2_2_8_xsd.tmp#AccessURL_Language spase-2_2_8_xsd.tmp#AccessURL
Type spase:AccessURL
Properties
content complex
minOccurs 1
maxOccurs unbounded
Model
Children spase:Description, spase:Language, spase:Name, spase:ProductKey, spase:URL
Instance
<spase:AccessURL xmlns:spase="http://www.spase-group.org/data/schema">
  <spase:Name>{0,1}</spase:Name>
  <spase:URL>{1,1}</spase:URL>
  <spase:ProductKey>{0,unbounded}</spase:ProductKey>
  <spase:Description>{0,1}</spase:Description>
  <spase:Language>{0,1}</spase:Language>
</spase:AccessURL>
Source
<xsd:element name="AccessURL" type="spase:AccessURL" minOccurs="1" maxOccurs="unbounded"/>
Element spase:AccessURL / spase:Name
Namespace http://www.spase-group.org/data/schema
Diagram
Diagram spase-2_2_8_xsd.tmp#Name
Type spase:Name
Properties
content simple
minOccurs 0
maxOccurs 1
Source
<xsd:element name="Name" type="spase:Name" minOccurs="0" maxOccurs="1"/>
Element spase:AccessURL / spase:URL
Namespace http://www.spase-group.org/data/schema
Diagram
Diagram spase-2_2_8_xsd.tmp#URL
Type spase:URL
Properties
content simple
minOccurs 1
maxOccurs 1
Source
<xsd:element name="URL" type="spase:URL" minOccurs="1" maxOccurs="1"/>
Element spase:AccessURL / spase:ProductKey
Namespace http://www.spase-group.org/data/schema
Diagram
Diagram spase-2_2_8_xsd.tmp#ProductKey
Type spase:ProductKey
Properties
content simple
minOccurs 0
maxOccurs unbounded
Source
<xsd:element name="ProductKey" type="spase:ProductKey" minOccurs="0" maxOccurs="unbounded"/>
Element spase:AccessURL / spase:Description
Namespace http://www.spase-group.org/data/schema
Diagram
Diagram spase-2_2_8_xsd.tmp#Description
Type spase:Description
Properties
content simple
minOccurs 0
maxOccurs 1
Source
<xsd:element name="Description" type="spase:Description" minOccurs="0" maxOccurs="1"/>
Element spase:AccessURL / spase:Language
Namespace http://www.spase-group.org/data/schema
Diagram
Diagram spase-2_2_8_xsd.tmp#Language
Type spase:Language
Properties
content simple
minOccurs 0
maxOccurs 1
Source
<xsd:element name="Language" type="spase:Language" minOccurs="0" maxOccurs="1"/>
Element spase:AccessInformation / spase:Format
Namespace http://www.spase-group.org/data/schema
Diagram
Diagram spase-2_2_8_xsd.tmp#Format
Type spase:Format
Properties
content simple
minOccurs 1
maxOccurs 1
Facets
enumeration AVI
Audio Video Interleave (AVI) a digital format for movies that conforms to the Microsoft Windows Resource Interchange File Format (RIFF).
enumeration Binary
A direct representation of the bits which may be stored in memory on a computer.
enumeration CDF
Common Data Format (CDF). A binary storage format developed at Goddard Space Flight Center (GSFC).
enumeration CEF
Cluster Exchange Format (CEF) is a self-documenting ASCII format designed for the exchange of data. There are two versions of CEF which are not totally compatible.
enumeration CEF1
Cluster Exchange Format (CEF), version 1, is a self-documenting ASCII format designed for the exchange of data. The metadata contains information compatible with the ISTP recommendations for CDF.
enumeration CEF2
Cluster Exchange Format (CEF), version 2, is a self-documenting ASCII format designed for the exchange of data and introduced for Cluster Active Archive. Compared to version 1, the metadata description of vectors and tensors is different.
enumeration CSV
Comma Separated Value - A data exchange format defined by RFC 4180.
enumeration Excel
A Microsoft spreadsheet format used to hold a variety of data in tables which can include calculations.
enumeration FITS
Flexible Image Transport System (FITS) is a digital format primarily designed to store scientific data sets consisting of multi-dimensional arrays (1-D spectra, 2-D images or 3-D data cubes) and 2-dimensional tables containing rows and columns of data.
enumeration GIF
Graphic Interchange Format (GIF) first introduced in 1987 by CompuServe. GIF uses LZW compression and images are limited to 256 colours.
enumeration HDF
Hierarchical Data Format
enumeration HDF4
Hierarchical Data Format, Version 4
enumeration HDF5
Hierarchical Data Format, Version 5
enumeration HTML
A text file containing structured information represented in the HyperText Mark-up Language (HTML). See <http://www.w3.org/MarkUp/>
enumeration Hardcopy
A permanent reproduction, or copy in the form of a physical object, of any media suitable for direct use by a person.
enumeration Hardcopy.Film
An image recording medium on which usually a negative analog image is registered. A positive image can be recovered or reproduced from film, which is usually made of flexible materials for ease of storage and transportation.
enumeration Hardcopy.Microfiche
A sheet of microfilm on which many pages of material have been photographed; a magnification system is used to read the material.
enumeration Hardcopy.Microfilm
Film rolls on which materials are photographed at greatly reduced size; a magnification system is used to read the material.
enumeration Hardcopy.Photograph
An image (positive or negative) registered on a piece of photo-sensitive paper
enumeration Hardcopy.PhotographicPlate
A rigid (typically glass) medium that functions like film. Its rigidity is for guarding against image distortion due to medium deformation (caused by heat and humidity). Photographic plates are often used for astronomical photography.
enumeration Hardcopy.Print
A sheet of any written or printed material which may include notes or graphics. Multiple printed pages may be bound into a manuscript or book.
enumeration IDFS
Instrument Data File Set (IDFS) is a set of files written in a prescribed format which contain data, timing data, and meta-data. IDFS was developed at Southwest Research Institute (SwRI).
enumeration IDL
Interactive Data Language (IDL) save set. IDL is a proprietary format.
enumeration JPEG
A binary format for still images defined by the Joint Photographic Experts Group
enumeration JSON
Javascript Object Notation - A lightweight data-interchange format.
enumeration MATLAB_4
MATLAB Workspace save set, version 4. MAT-files are double-precision, binary, MATLAB format files. MATLAB is a proprietary product of The MathWorks.
enumeration MATLAB_6
MATLAB Workspace save set, version 6. MAT-files are double-precision, binary, MATLAB format files. MATLAB is a proprietary product of The MathWorks.
enumeration MATLAB_7
MATLAB Workspace save set, version 7. MAT-files are double-precision, binary, MATLAB format files. Version 7 includes data compression and Unicode encoding. MATLAB is a proprietary product of The MathWorks.
enumeration MPEG
A digital format for movies defined by the Motion Picture Experts Group
enumeration NCAR
The National Center for Atmospheric Research (NCAR) format. A complete description of that standard is given in appendix C of the Report on Establishment & Operation of the Incoherent- Scatter Data Base, dated August 23, 1984, obtainable from NCAR, P.O. Box 3000 Boulder, Colorado 80307-3000.
enumeration NetCDF
Unidata Program Centers Network Common Data Form (NetCDF). A self-describing portable data format for array-oriented data access. See <http://my.unidata.ucar.edu/content/software/netcdf>
enumeration PDF
A document expressed in the Portable Document Format (PDF) as defined by Adobe.
enumeration PNG
A digital format for still images. Portable Network Graphics (PNG)
enumeration Postscript
A page description programming language created by Adobe Systems Inc. that is a device-independent industry standard for representing text and graphics.
enumeration QuickTime
A format for digital movies, as defined by Apple Computer. See <http://developer.apple.com/quicktime/>
enumeration TIFF
A binary format for still pictures. Tagged Image Format File (TIFF). Originally developed by Aldus and now controlled by Adobe.
enumeration Text
A sequence of characters which may have an imposed structure or organization.
enumeration Text.ASCII
A sequence of characters that adheres to American Standard Code for Information Interchange (ASCII) which is an 7-bit character-coding scheme.
enumeration Text.Unicode
Text in multi-byte Unicode format.
enumeration UDF
Universal Data Format (UDF). The Optical Technology Storage Associations Universal Disk Format, based on ISO 13346. See <http://www.osta.org/specs/index.htm>
enumeration VOTable
A proposed IVOA standard designed as a flexible storage and exchange format for tabular data.
enumeration XML
eXtensible Mark-up Language (XML). A structured format for representing information. See <http://www.w3.org/XML/>
Source
<xsd:element name="Format" type="spase:Format" minOccurs="1" maxOccurs="1"/>
Element spase:AccessInformation / spase:Encoding
Namespace http://www.spase-group.org/data/schema
Diagram
Diagram spase-2_2_8_xsd.tmp#Encoding
Type spase:Encoding
Properties
content simple
minOccurs 0
maxOccurs 1
Facets
enumeration ASCII
A sequence of characters that adheres to American Standard Code for Information Interchange (ASCII) which is an 7-bit character-coding scheme.
enumeration BZIP2
An open standard algorithm by Julian Seward using Burrows-Wheeler block sorting and Huffman coding. See <http://www.bzip.org/>
enumeration Base64
A data encoding scheme whereby binary-encoded data is converted to printable ASCII characters. It is defined as a MIME content transfer encoding for use in Internet e-mail. The only characters used are the upper- and lower-case Roman alphabet characters (A-Z, a-z), the numerals (0-9), and the + and / symbols, with the = symbol as a special suffix (padding) code.
enumeration GZIP
An open standard algorithm distributed by GHU based on LZ77 and Huffman coding. See <http://www.gnu.org/software/gzip/gzip.html> or <http://www.gzip.org/>
enumeration None
A lack or absence of anything.
enumeration S3_BUCKET
A container of objects that comply with the Amazon Simple Storage Service (S3) specifications. A bucket has a unique, user-assigned key (name). A bucket can contain any number of objects with an aggregate size of 5 gigabytes. A bucket may be accompanied by up to 2 kilobytes of metadata.
enumeration TAR
A file format used to collate collections of files into one larger file, for distribution or archiving, while preserving file system information such as user and group permissions, dates, and directory structures. The format was standardized by POSIX.1-1988 and later POSIX.1-2001.
enumeration Unicode
Text in multi-byte Unicode format.
enumeration ZIP
An open standard for compression which is a variation of the LZW method and was originally used in the PKZIP utility.
Source
<xsd:element name="Encoding" type="spase:Encoding" minOccurs="0" maxOccurs="1"/>
Element spase:AccessInformation / spase:DataExtent
Namespace http://www.spase-group.org/data/schema
Diagram
Diagram spase-2_2_8_xsd.tmp#DataExtent_Quantity spase-2_2_8_xsd.tmp#DataExtent_Units spase-2_2_8_xsd.tmp#DataExtent_Per spase-2_2_8_xsd.tmp#DataExtent
Type spase:DataExtent
Properties
content complex
minOccurs 0
maxOccurs 1
Model
Children spase:Per, spase:Quantity, spase:Units
Instance
<spase:DataExtent xmlns:spase="http://www.spase-group.org/data/schema">
  <spase:Quantity>{1,1}</spase:Quantity>
  <spase:Units>{0,1}</spase:Units>
  <spase:Per>{0,1}</spase:Per>
</spase:DataExtent>
Source
<xsd:element name="DataExtent" type="spase:DataExtent" minOccurs="0" maxOccurs="1"/>
Element spase:DataExtent / spase:Quantity
Namespace http://www.spase-group.org/data/schema
Diagram
Diagram spase-2_2_8_xsd.tmp#Quantity
Type spase:Quantity
Properties
content simple
minOccurs 1
maxOccurs 1
Source
<xsd:element name="Quantity" type="spase:Quantity" minOccurs="1" maxOccurs="1"/>
Element spase:DataExtent / spase:Units
Namespace http://www.spase-group.org/data/schema
Diagram
Diagram spase-2_2_8_xsd.tmp#Units
Type spase:Units
Properties
content simple
minOccurs 0
maxOccurs 1
Source
<xsd:element name="Units" type="spase:Units" minOccurs="0" maxOccurs="1"/>
Element spase:DataExtent / spase:Per
Namespace http://www.spase-group.org/data/schema
Diagram
Diagram spase-2_2_8_xsd.tmp#Per
Type spase:Per
Properties
content simple
minOccurs 0
maxOccurs 1
Source
<xsd:element name="Per" type="spase:Per" minOccurs="0" maxOccurs="1"/>
Element spase:AccessInformation / spase:Acknowledgement
Namespace http://www.spase-group.org/data/schema
Diagram
Diagram spase-2_2_8_xsd.tmp#Acknowledgement
Type spase:Acknowledgement
Properties
content simple
minOccurs 0
maxOccurs 1
Source
<xsd:element name="Acknowledgement" type="spase:Acknowledgement" minOccurs="0" maxOccurs="1"/>
Element spase:Catalog / spase:ProviderResourceName
Namespace http://www.spase-group.org/data/schema
Diagram
Diagram spase-2_2_8_xsd.tmp#ProviderResourceName
Type spase:ProviderResourceName
Properties
content simple
minOccurs 0
maxOccurs 1
Source
<xsd:element name="ProviderResourceName" type="spase:ProviderResourceName" minOccurs="0" maxOccurs="1"/>
Element spase:Catalog / spase:ProviderVersion
Namespace http://www.spase-group.org/data/schema
Diagram
Diagram spase-2_2_8_xsd.tmp#ProviderVersion
Type spase:ProviderVersion
Properties
content simple
minOccurs 0
maxOccurs 1
Source
<xsd:element name="ProviderVersion" type="spase:ProviderVersion" minOccurs="0" maxOccurs="1"/>
Element spase:Catalog / spase:InstrumentID
Namespace http://www.spase-group.org/data/schema
Diagram
Diagram spase-2_2_8_xsd.tmp#InstrumentID
Type spase:InstrumentID
Properties
content simple
minOccurs 0
maxOccurs unbounded
Source
<xsd:element name="InstrumentID" type="spase:InstrumentID" minOccurs="0" maxOccurs="unbounded"/>
Element spase:Catalog / spase:PhenomenonType
Namespace http://www.spase-group.org/data/schema
Diagram
Diagram spase-2_2_8_xsd.tmp#PhenomenonType
Type spase:PhenomenonType
Properties
content simple
minOccurs 1
maxOccurs unbounded
Facets
enumeration ActiveRegion
A localized, transient volume of the solar atmosphere in which PLAGEs, SUNSPOTS, FACULAe, FLAREs, etc. may be observed.
enumeration Aurora
An atmospheric phenomenon consisting of bands of light caused by charged solar particles following the earths magnetic lines of force.
enumeration BowShockCrossing
A crossing of the boundary between the undisturbed (except for foreshock effects) solar wind and the shocked, decelerated solar wind of the magnetosheath.
enumeration CoronalHole
An extended region of the corona, exceptionally low in density and associated with unipolar photospheric regions. A coronal hole can be an open magnetic field in the corona and (perhaps) inner heliosphere which has a faster than average outflow (wind); A region of lower than quiet ion and electron density in the corona; or a region of lower peak electron temperature in the corona than in the quiet corona.
enumeration CoronalMassEjection
A solar event (CME) that involves a burst of plasma ejected into the interplanetary medium. CMEs may be observed remotely relatively near the sun or in situ in the interplanetary medium. The latter type of observations are often referred to as Interplanetary CMEs (ICMEs).
enumeration EITWave
A wave in the corona of the Sun which produce shock waves on the Suns chromosphere (Moreton Waves). EIT Waves are produced by large solar flare and expand outward at about 1,000 km/s. It usually appears as a slowly moving diffuse arc of brightening in H-alpha, and may travel for several hundred thousand km.
enumeration EnergeticSolarParticleEvent
An enhancement of interplanetary fluxes of energetic ions accelerated by interplanetary shocks and/or solar flares.
enumeration ForbushDecrease
A rapid decrease in the observed galactic cosmic ray intensity following the passage of an outwardly convecting interplanetary magnetic field disturbance, such as those associated with large CMEs, that sweep some galactic cosmic rays away from Earth.
enumeration GeomagneticStorm
A magnetospheric disturbance typically defined by variations in the horizontal component of the Earths surface magnetic field. The variation typically starts with a field enhancement associated with a solar wind pressure pulse and continues with a field depression associated with an enhancement of the diamagnetic magnetospheric ring current.
enumeration InterplanetaryShock
A shock propagating generally anti-sunward through the slower solar wind, often seen in front of CME-associated plasma clouds.
enumeration MagneticCloud
A transient event observed in the solar wind characterized as a region of enhanced magnetic field strength, smooth rotation of the magnetic field vector and low proton density and temperature.
enumeration MagnetopauseCrossing
A crossing of the interface between the shocked solar wind in the magnetosheath and the magnetic field and plasma in the magnetosphere.
enumeration RadioBurst
Emissions of the sun in radio wavelengths from centimeters to dekameters, under both quiet and disturbed conditions. Radio Bursts can be Type I consisting of many short, narrow-band bursts in the metric range (300 - 50 MHz).; Type II consisting of narrow-band emission that begins in the meter range (300 MHz) and sweeps slowly (tens of minutes) toward dekameter wavelengths (10 MHz).; Type III consisting of narrow-band bursts that sweep rapidly (seconds) from decimeter to dekameter wavelengths (500 - 0.5 MHz); and Type IV consisting of a smooth continuum of broad-band bursts primarily in the meter range (300 - 30 MHz).
enumeration SectorBoundaryCrossing
A sector boundary crossing is a transit by a spacecraft across the heliospheric current sheet separating the dominantly outward (away-from-the-sun) interplanetary magnetic field of one hemisphere of the heliosphere from the dominantly inward (toward-the-sun) polarity of the other hemisphere.  Such crossings have multi-day intervals of opposite IMF dominant polarities on either side.
enumeration SolarFlare
An explosive event in the Suns atmosphere which produces electromagnetic radiation across the electromagnetic spectrum at multiple wavelengths from long-wave radio to the shortest wavelength gamma rays.
enumeration SolarWindExtreme
Intervals of unusually large or small values of solar wind attributes such as flow speed and ion density.
enumeration StreamInteractionRegion
The region (SIR) where two solar wind streams, typically having differing characteristics and solar sources, abut up against (and possibly partially interpenetrate) each other.
enumeration Substorm
A process by which plasma in the magnetotail becomes energized at a fast rate.
Source
<xsd:element name="PhenomenonType" type="spase:PhenomenonType" minOccurs="1" maxOccurs="unbounded"/>
Element spase:Catalog / spase:TimeSpan
Namespace http://www.spase-group.org/data/schema
Diagram
Diagram spase-2_2_8_xsd.tmp#TimeSpan_StartDate spase-2_2_8_xsd.tmp#TimeSpan_StopDate spase-2_2_8_xsd.tmp#TimeSpan_RelativeStopDate spase-2_2_8_xsd.tmp#TimeSpan_Note spase-2_2_8_xsd.tmp#TimeSpan
Type spase:TimeSpan
Properties
content complex
minOccurs 0
maxOccurs 1
Model
Children spase:Note, spase:RelativeStopDate, spase:StartDate, spase:StopDate
Instance
<spase:TimeSpan xmlns:spase="http://www.spase-group.org/data/schema">
  <spase:StartDate>{1,1}</spase:StartDate>
  <spase:StopDate>{1,1}</spase:StopDate>
  <spase:RelativeStopDate>{1,1}</spase:RelativeStopDate>
  <spase:Note>{0,unbounded}</spase:Note>
</spase:TimeSpan>
Source
<xsd:element name="TimeSpan" type="spase:TimeSpan" minOccurs="0" maxOccurs="1"/>
Element spase:TimeSpan / spase:StartDate
Namespace http://www.spase-group.org/data/schema
Diagram
Diagram spase-2_2_8_xsd.tmp#StartDate
Type spase:StartDate
Properties
content simple
minOccurs 1
maxOccurs 1
Source
<xsd:element name="StartDate" type="spase:StartDate" minOccurs="1" maxOccurs="1"/>
Element spase:TimeSpan / spase:StopDate
Namespace http://www.spase-group.org/data/schema
Diagram
Diagram spase-2_2_8_xsd.tmp#StopDate
Type spase:StopDate
Properties
content simple
Source
<xsd:element name="StopDate" type="spase:StopDate"/>
Element spase:TimeSpan / spase:RelativeStopDate
Namespace http://www.spase-group.org/data/schema
Diagram
Diagram spase-2_2_8_xsd.tmp#RelativeStopDate
Type spase:RelativeStopDate
Properties
content simple
Source
<xsd:element name="RelativeStopDate" type="spase:RelativeStopDate"/>
Element spase:TimeSpan / spase:Note
Namespace http://www.spase-group.org/data/schema
Diagram
Diagram spase-2_2_8_xsd.tmp#Note
Type spase:Note
Properties
content simple
minOccurs 0
maxOccurs unbounded
Source
<xsd:element name="Note" type="spase:Note" minOccurs="0" maxOccurs="unbounded"/>
Element spase:Catalog / spase:Caveats
Namespace http://www.spase-group.org/data/schema
Diagram
Diagram spase-2_2_8_xsd.tmp#Caveats
Type spase:Caveats
Properties
content simple
minOccurs 0
maxOccurs 1
Source
<xsd:element name="Caveats" type="spase:Caveats" minOccurs="0" maxOccurs="1"/>
Element spase:Catalog / spase:Keyword
Namespace http://www.spase-group.org/data/schema
Diagram
Diagram spase-2_2_8_xsd.tmp#Keyword
Type spase:Keyword
Properties
content simple
minOccurs 0
maxOccurs unbounded
Source
<xsd:element name="Keyword" type="spase:Keyword" minOccurs="0" maxOccurs="unbounded"/>
Element spase:Catalog / spase:InputResourceID
Namespace http://www.spase-group.org/data/schema
Diagram
Diagram spase-2_2_8_xsd.tmp#InputResourceID
Type spase:InputResourceID
Properties
content simple
minOccurs 0
maxOccurs unbounded
Source
<xsd:element name="InputResourceID" type="spase:InputResourceID" minOccurs="0" maxOccurs="unbounded"/>
Element spase:Catalog / spase:Parameter
Namespace http://www.spase-group.org/data/schema
Diagram
Diagram spase-2_2_8_xsd.tmp#Parameter_Name spase-2_2_8_xsd.tmp#Parameter_Set spase-2_2_8_xsd.tmp#Parameter_ParameterKey spase-2_2_8_xsd.tmp#Parameter_Description spase-2_2_8_xsd.tmp#Parameter_Caveats spase-2_2_8_xsd.tmp#Parameter_Cadence spase-2_2_8_xsd.tmp#Parameter_Units spase-2_2_8_xsd.tmp#Parameter_UnitsConversion spase-2_2_8_xsd.tmp#Parameter_CoordinateSystem spase-2_2_8_xsd.tmp#Parameter_RenderingHints spase-2_2_8_xsd.tmp#Parameter_Structure spase-2_2_8_xsd.tmp#Parameter_ValidMin spase-2_2_8_xsd.tmp#Parameter_ValidMax spase-2_2_8_xsd.tmp#Parameter_FillValue spase-2_2_8_xsd.tmp#Parameter_Field spase-2_2_8_xsd.tmp#Parameter_Particle spase-2_2_8_xsd.tmp#Parameter_Wave spase-2_2_8_xsd.tmp#Parameter_Mixed spase-2_2_8_xsd.tmp#Parameter_Support spase-2_2_8_xsd.tmp#Parameter
Type spase:Parameter
Properties
content complex
minOccurs 0
maxOccurs unbounded
Model
Children spase:Cadence, spase:Caveats, spase:CoordinateSystem, spase:Description, spase:Field, spase:FillValue, spase:Mixed, spase:Name, spase:ParameterKey, spase:Particle, spase:RenderingHints, spase:Set, spase:Structure, spase:Support, spase:Units, spase:UnitsConversion, spase:ValidMax, spase:ValidMin, spase:Wave
Instance
<spase:Parameter xmlns:spase="http://www.spase-group.org/data/schema">
  <spase:Name>{1,1}</spase:Name>
  <spase:Set>{0,unbounded}</spase:Set>
  <spase:ParameterKey>{0,1}</spase:ParameterKey>
  <spase:Description>{0,1}</spase:Description>
  <spase:Caveats>{0,1}</spase:Caveats>
  <spase:Cadence>{0,1}</spase:Cadence>
  <spase:Units>{0,1}</spase:Units>
  <spase:UnitsConversion>{0,1}</spase:UnitsConversion>
  <spase:CoordinateSystem>{0,1}</spase:CoordinateSystem>
  <spase:RenderingHints>{0,unbounded}</spase:RenderingHints>
  <spase:Structure>{0,1}</spase:Structure>
  <spase:ValidMin>{0,1}</spase:ValidMin>
  <spase:ValidMax>{0,1}</spase:ValidMax>
  <spase:FillValue>{0,1}</spase:FillValue>
  <spase:Field>{1,1}</spase:Field>
  <spase:Particle>{1,1}</spase:Particle>
  <spase:Wave>{1,1}</spase:Wave>
  <spase:Mixed>{1,1}</spase:Mixed>
  <spase:Support>{1,1}</spase:Support>
</spase:Parameter>
Source
<xsd:element name="Parameter" type="spase:Parameter" minOccurs="0" maxOccurs="unbounded"/>
Element spase:Parameter / spase:Name
Namespace http://www.spase-group.org/data/schema
Diagram
Diagram spase-2_2_8_xsd.tmp#Name
Type spase:Name
Properties
content simple
minOccurs 1
maxOccurs 1
Source
<xsd:element name="Name" type="spase:Name" minOccurs="1" maxOccurs="1"/>
Element spase:Parameter / spase:Set
Namespace http://www.spase-group.org/data/schema
Diagram
Diagram spase-2_2_8_xsd.tmp#Set
Type spase:Set
Properties
content simple
minOccurs 0
maxOccurs unbounded
Source
<xsd:element name="Set" type="spase:Set" minOccurs="0" maxOccurs="unbounded"/>
Element spase:Parameter / spase:ParameterKey
Namespace http://www.spase-group.org/data/schema
Diagram
Diagram spase-2_2_8_xsd.tmp#ParameterKey
Type spase:ParameterKey
Properties
content simple
minOccurs 0
maxOccurs 1
Source
<xsd:element name="ParameterKey" type="spase:ParameterKey" minOccurs="0" maxOccurs="1"/>
Element spase:Parameter / spase:Description
Namespace http://www.spase-group.org/data/schema
Diagram
Diagram spase-2_2_8_xsd.tmp#Description
Type spase:Description
Properties
content simple
minOccurs 0
maxOccurs 1
Source
<xsd:element name="Description" type="spase:Description" minOccurs="0" maxOccurs="1"/>
Element spase:Parameter / spase:Caveats
Namespace http://www.spase-group.org/data/schema
Diagram
Diagram spase-2_2_8_xsd.tmp#Caveats
Type spase:Caveats
Properties
content simple
minOccurs 0
maxOccurs 1
Source
<xsd:element name="Caveats" type="spase:Caveats" minOccurs="0" maxOccurs="1"/>
Element spase:Parameter / spase:Cadence
Namespace http://www.spase-group.org/data/schema
Diagram
Diagram spase-2_2_8_xsd.tmp#Cadence
Type spase:Cadence
Properties
content simple
minOccurs 0
maxOccurs 1
Source
<xsd:element name="Cadence" type="spase:Cadence" minOccurs="0" maxOccurs="1"/>
Element spase:Parameter / spase:Units
Namespace http://www.spase-group.org/data/schema
Diagram
Diagram spase-2_2_8_xsd.tmp#Units
Type spase:Units
Properties
content simple
minOccurs 0
maxOccurs 1
Source
<xsd:element name="Units" type="spase:Units" minOccurs="0" maxOccurs="1"/>
Element spase:Parameter / spase:UnitsConversion
Namespace http://www.spase-group.org/data/schema
Diagram
Diagram spase-2_2_8_xsd.tmp#UnitsConversion
Type spase:UnitsConversion
Properties
content simple
minOccurs 0
maxOccurs 1
Source
<xsd:element name="UnitsConversion" type="spase:UnitsConversion" minOccurs="0" maxOccurs="1"/>
Element spase:Parameter / spase:CoordinateSystem
Namespace http://www.spase-group.org/data/schema
Diagram
Diagram spase-2_2_8_xsd.tmp#CoordinateSystem_CoordinateRepresentation spase-2_2_8_xsd.tmp#CoordinateSystem_CoordinateSystemName spase-2_2_8_xsd.tmp#CoordinateSystem
Type spase:CoordinateSystem
Properties
content complex
minOccurs 0
maxOccurs 1
Model
Children spase:CoordinateRepresentation, spase:CoordinateSystemName
Instance
<spase:CoordinateSystem xmlns:spase="http://www.spase-group.org/data/schema">
  <spase:CoordinateRepresentation>{1,1}</spase:CoordinateRepresentation>
  <spase:CoordinateSystemName>{1,1}</spase:CoordinateSystemName>
</spase:CoordinateSystem>
Source
<xsd:element name="CoordinateSystem" type="spase:CoordinateSystem" minOccurs="0" maxOccurs="1"/>
Element spase:CoordinateSystem / spase:CoordinateRepresentation
Namespace http://www.spase-group.org/data/schema
Diagram
Diagram spase-2_2_8_xsd.tmp#CoordinateRepresentation
Type spase:CoordinateRepresentation
Properties
content simple
minOccurs 1
maxOccurs 1
Facets
enumeration Cartesian
A representation in which a position vector or a measured vector (e.g., field or flow) is specified by its components along the base axes of the coordinate system.
enumeration Cylindrical
A coordinate representation of a position vector or measured vector (field or flow) by its k-component, the magnitude of its projection into the i-j plane, and the azimuthal angle of the i-j plane projection.
enumeration Spherical
A coordinate representation of a position vector or of a measured vector by its magnitude and two direction angles. The angles are relative to the base axes of the coordinate system used. Typically the angles are phi [azimuth angle, =arctan (j/i)] and theta, where theta may be a polar angle, arctan {[SQRT(i^2+j^2)]/k}, or an elevation angle, arctan [k/SQRT (i^2+j^2)].
Source
<xsd:element name="CoordinateRepresentation" type="spase:CoordinateRepresentation" minOccurs="1" maxOccurs="1"/>
Element spase:CoordinateSystem / spase:CoordinateSystemName
Namespace http://www.spase-group.org/data/schema
Diagram
Diagram spase-2_2_8_xsd.tmp#CoordinateSystemName
Type spase:CoordinateSystemName
Properties
content simple
minOccurs 1
maxOccurs 1
Facets
enumeration CGM
Corrected Geomagnetic - A coordinate system from a spatial point with GEO radial distance and geomagnetic latitude and longitude, follow the epoch-appropriate IGRF/DGRF model field vector through to the point where the field line crosses the geomagnetic dipole equatorial plane. Then trace the dipole magnetic field vector Earthward from that point on the equatorial plane, in the same hemisphere as the original point, until the initial radial distance is reached. Designate the dipole latitude and longitude at that point as the CGM latitude and longitude of the original point. See <http://nssdc.gsfc.nasa.gov/space/cgm/cgmm_des.html>
enumeration CSO
Corrected Solar Orbital - A coordinate system related to Earth where X is anti-sunward, Y along the orbital velocity direction.
enumeration Carrington
A coordinate system which is centered at the Sun and is fixed with respect to the synodic rotation rate; the mean synodic value is about 27.2753 days. The Astronomical Almanac gives a value for Carrington longitude of 349.03 degrees at 0000 UT on 1 January 1995.
enumeration DM
Dipole Meridian - A coordinate system centered at the observation point. Z axis is parallel to the Earths dipole axis, positive northward. X is in the plane defined by Z and the line linking the observation point with the Earths center. Y is positive eastward. See <http://cdpp.cnes.fr/00428.pdf>
enumeration ECEF
The Earth-Centered, Earth-Fixed (ECEF) coordinate system has point (0,0,0) defined as the center of mass of the Earth. Its axes are aligned with the International Reference Pole (IRP) and International Reference Meridian (IRM). The x-axis intersects the sphere of the Earth at 0 degree latitude (Equator) and 0 degree longitude (Greenwich). The z-axis points north. The y-axis completes the right handed coordinate system.
enumeration ENP
ENP (also called PEN) - The P vector component points northward, perpendicular to orbit plane which for a zero degree inclination orbit is parallel to Earths spin axis. The E vector component is perpendicular to P and N and points earthward. The N component is perpendicular to P and E and is positive eastward.
enumeration GEI
GEI Geocentric Equatorial Inertial - A coordinate system where the Z axis is along Earths spin vector, positive northward. X axis points towards the first point of Aries (from the Earth towards the Sun at the vernal equinox). See Russell, 1971. When the X axis is the direction of the mean vernal equinox of J2000, the coordinate system is also called GCI. Then the Z axis is also defined as being normal to the mean Earth equator of J2000.
enumeration GEO
Geographic - geocentric corotating - A coordinate system where the Z axis is along Earths spin vector, positive northward. X axis lies in Greenwich meridian, positive towards Greenwich. See Russell, 1971.
enumeration GPHIO
Kronian Solar Orbital - A coordinate system related to Saturn where X is anti-sunward, Y along the orbital velocity direction.
enumeration GSE
Geocentric Solar Ecliptic - A coordinate system where the X axis is from Earth to Sun. Z axis is normal to the ecliptic, positive northward. See Russell, 1971.
enumeration GSEQ
Geocentric Solar Equatorial - A coordinate system where the X axis is from Earth to Sun. Y axis is parallel to solar equatorial plane. Z axis is positive northward. See Russell, 1971
enumeration GSM
Geocentric Solar Magnetospheric - A coordinate system where the X axis is from Earth to Sun, Z axis is northward in a plane containing the X axis and the geomagnetic dipole axis. See Russell, 1971
enumeration HAE
Heliocentric Aries Ecliptic - A coordinate system where the Z axis is normal to the ecliptic plane, positive northward. X axis is positive towards the first point of Aries (from Earth to Sun at vernal equinox). Same as SE below. See Hapgood, 1992.
enumeration HCC
Heliocentric Cartesian - A 3-D orthonormal coordinate system that is primarily intended to specify with two dimensions a point on the solar disk. The Z axis points toward the observer. The Y axis lies in the plane defined by the solar spin vector and the Z axis, positive northward. The X axis is perpendicular to the Y and Z axes, positive toward solar west. Standard representation for this system is via the points x and y values, expressed either as physical distances or as fractions of the solar disk radius.
enumeration HCI
Heliographic Carrington Inertial.
enumeration HCR
Heliocentric Radial - A 3-D orthonormal coordinate system that is primarily intended to specify with two dimensions a point on the solar disk. The Z axis points toward the observer. The Y axis lies in the plane defined by the solar spin vector and the Z axis, positive northward. The X axis is perpendicular to the Y and Z axes, positive toward solar west. Standard representation for this system is via the points distance rho from the Z axis [Rho = SQRT(x**2 + y**2)] and its phase angle psi measured counterclockwise from the +Y axis [psi = arctan (-y/x)]
enumeration HEE
Heliocentric Earth Ecliptic - A coordinate system where the Z axis is normal to the ecliptic plane, positive northward. X axis points from Sun to Earth. See Hapgood, 1992
enumeration HEEQ
Heliocentric Earth Equatorial - A coordinate system where the Z axis is normal to the solar equatorial plane, positive northward. X axis is generally Earthward in the plane defined by the Z axis and the Sun-Earth direction. See Hapgood, 1992.
enumeration HG
Heliographic - A heliocentric rotating coordinate system where the Z axis is normal to the solar equatorial plane, positive northward. X, Y axes rotate with a 25.38 day period. The zero longitude (X axis) is defined as the longitude that passed through the ascending node of the solar equator on the ecliptic plane on 1 January, 1854 at 12 UT. See <http://nssdc.gsfc.nasa.gov/space/helios/coor_des.html>
enumeration HGI
Heliographic Inertial - A heliocentric coordinate system where the Z axis is normal to the solar equatorial plane, positive northward. X axis is along the intersection line between solar equatorial and ecliptic planes. The X axis was positive at SE longitude of 74.367 deg on Jan 1, 1900. (See SE below.) See <http://nssdc.gsfc.nasa.gov/space/helios/coor_des.html>
enumeration HPC
Helioprojective Cartesian = A 3-D orthonormal (left-handed) coordinate system that is primarily intended to specify with two dimensions a point on the solar disk. The Z axis points from the observer to the center of the solar disk. The Y axis lies in the plane defined by the solar spin vector and the Z axis, positive northward. The X axis is perpendicular to the Y and Z axes, positive toward solar west. Given as the distance between the observer and the center of the solar disk, the standard representation of an (x,y) point on the solar disk is via the points longitude angle [arctan (x/d)] and latitude angle [arctan y/d].
enumeration HPR
Helioprojective Radial - A 3-D orthonormal (left-handed) coordinate system that is primarily intended to specify with two dimensions a point on the solar disk. The Z axis points from the observer to the center of the solar disk. The Y axis lies in the plane defined by the solar spin vector and the Z axis, positive northward. The X axis is perpendicular to the Y and Z axes, positive toward solar west. Given as the distance between the observer and the center of the solar disk, the standard representation for this system of an (x,y) point on the solar disk is via the points latitude angle theta {= arctan [SQRT(x**2 + y**2)]/d]} or equivalent declination parameter delta (= theta - 90 deg), and its phase angle psi as measured counter- clockwise from the +Y axis [psi = arctan (-y/x)].
enumeration HSM
Heliospheric Solar Magnetospheric - A coordinate system where the X axis is from Earth to Sun, Z axis is northward in a plane containing the X axis and the geomagnetic dipole axis.
enumeration J2000
An astronomical coordinate system which uses the mean equator and equinox of Julian date 2451545.0 TT (Terrestrial Time), or January 1, 2000, noon TT. (aka J2000) to define a celestial reference frame.
enumeration JSM
Jovian Solar Magnetospheric - A coordinate system related to Jupiter where the X axis is from Jupiter to Sun, Z axis is northward in a plane containing the X axis and the Jovian dipole axis.
enumeration JSO
Jovian Solar Orbital - A coordinate system related to Jupiter where X anti-sunward, Y along the orbital velocity direction.
enumeration KSM
Kronian Solar Magnetospheric - A coordinate system related to Saturn where the X axis is anti-sunward, Z axis is northward in a plane containing the X axis and the Kronian dipole axis.
enumeration KSO
Kronian Solar Orbital - A coordinate system related to Saturn where X is anti-sunward, Y along the orbital velocity direction.
enumeration LGM
Local Geomagnetic - A coordinate system used mainly for Earth surface or near Earth surface magnetic field data. X axis northward from observation point in a geographic meridian. Z axis downward towards Earths center. In this system, H (total horizontal component) = SQRT (Bx^2 + By^2) and D (declination angle) = arctan (By/Bx)
enumeration MAG
Geomagnetic - geocentric. Z axis is parallel to the geomagnetic dipole axis, positive north. X is in the plane defined by the Z axis and the Earths rotation axis. If N is a unit vector from the Earths center to the north geographic pole, the signs of the X and Y axes are given by Y = N x Z, X = Y x Z.. See Russell, 1971, and <http://cdpp.cnes.fr/00428.pdf>
enumeration MFA
Magnetic Field Aligned - A coordinate system spacecraft-centered system with Z in the direction of the ambient magnetic field vector. X is in the plane defined by Z and the spacecraft-Sun line, positive sunward. See <http://cdpp.cnes.fr/00428.pdf>
enumeration MSO
Mars/Mercury Solar Orbital A coordinate system related to Mars or Mercury. A coordinate system where, depending on the body (Mars or Mercury), X is anti-sunward, Y along the orbital velocity direction.
enumeration RTN
Radial Tangential Normal. Typically centered at a spacecraft. Used for IMF and plasma V vectors. R (radial) axis is radially away from the Sun, T (tangential) axis is normal to the plane formed by R and the Suns spin vector, positive in the direction of planetary motion. N (normal) is R x T.
enumeration SC
Spacecraft - A coordinate system defined by the spacecraft geometry and/or spin. Often has Z axis parallel to spacecraft spin vector. X and Y axes may or may not corotate with the spacecraft. See SR and SR2 below.
enumeration SE
Solar Ecliptic - A heliocentric coordinate system where the Z axis is normal to the ecliptic plane, positive northward. X axis is positive towards the first point of Aries (from Earth to Sun at vernal equinox). Same as HAE above. See <http://nssdc.gsfc.nasa.gov/space/helios/coor_des.html>
enumeration SM
Solar Magnetic - A geocentric coordinate system where the Z axis is northward along Earths dipole axis, X axis is in plane of z axis and Earth-Sun line, positive sunward. See Russell, 1971.
enumeration SR
Spin Reference - A special case of a Spacecraft (SC) coordinate system for a spinning spacecraft. Z is parallel to the spacecraft spin vector. X and Y rotate with the spacecraft. See <http://cdpp.cnes.fr/00428.pdf>
enumeration SR2
Spin Reference 2 - A special case of a Spacecraft (SC) coordinate system for a spinning spacecraft. Z is parallel to the spacecraft spin vector. X is in the plane defined by Z and the spacecraft-Sun line, positive sunward. See <http://cdpp.cnes.fr/00428.pdf>
enumeration SSE
Spacecraft Solar Ecliptic - A coordinate system used for deep space spacecraft, for example Helios. - X axis from spacecraft to Sun. Z axis normal to ecliptic plane, positive northward. Note: Angle between normals to ecliptic and to Helios orbit plane ~ 0.25 deg.
enumeration SSE_L
Selenocentric Solar Ecliptic.  The X axis points from the center of the Earths moon to the sun, the Z axis is normal to the ecliptic plane, positive northward.  And the Y axis completes the right-handed set of axes.
enumeration SpacecraftOrbitPlane
A coordinate system where X lies in the plane normal to and in the direction of motion of the spacecraft, Z is normal to this plane and Y completes the triad in a right-handed coordinate system.
enumeration TIIS
Kronian Solar Orbital - A coordinate system related to Saturn where X is anti-sunward, Y along the orbital velocity direction.
enumeration VSO
Venus Solar Orbital - A coordinate system related to Venus where X is anti-sunward, Y along the orbital velocity direction.
enumeration WGS84
The World Geodetic System (WGS) defines a reference frame for the earth, for use in geodesy and navigation. The WGS84 uses the zero meridian as defined by the Bureau International de lHeure.
Source
<xsd:element name="CoordinateSystemName" type="spase:CoordinateSystemName" minOccurs="1" maxOccurs="1"/>
Element spase:Parameter / spase:RenderingHints
Namespace http://www.spase-group.org/data/schema
Diagram
Diagram spase-2_2_8_xsd.tmp#RenderingHints_DisplayType spase-2_2_8_xsd.tmp#RenderingHints_AxisLabel spase-2_2_8_xsd.tmp#RenderingHints_RenderingAxis spase-2_2_8_xsd.tmp#RenderingHints_Index spase-2_2_8_xsd.tmp#RenderingHints_ValueFormat spase-2_2_8_xsd.tmp#RenderingHints_ScaleMin spase-2_2_8_xsd.tmp#RenderingHints_ScaleMax spase-2_2_8_xsd.tmp#RenderingHints_ScaleType spase-2_2_8_xsd.tmp#RenderingHints
Type spase:RenderingHints
Properties
content complex
minOccurs 0
maxOccurs unbounded
Model
Children spase:AxisLabel, spase:DisplayType, spase:Index, spase:RenderingAxis, spase:ScaleMax, spase:ScaleMin, spase:ScaleType, spase:ValueFormat
Instance
<spase:RenderingHints xmlns:spase="http://www.spase-group.org/data/schema">
  <spase:DisplayType>{0,1}</spase:DisplayType>
  <spase:AxisLabel>{0,1}</spase:AxisLabel>
  <spase:RenderingAxis>{0,1}</spase:RenderingAxis>
  <spase:Index>{0,1}</spase:Index>
  <spase:ValueFormat>{0,1}</spase:ValueFormat>
  <spase:ScaleMin>{0,1}</spase:ScaleMin>
  <spase:ScaleMax>{0,1}</spase:ScaleMax>
  <spase:ScaleType>{0,1}</spase:ScaleType>
</spase:RenderingHints>
Source
<xsd:element name="RenderingHints" type="spase:RenderingHints" minOccurs="0" maxOccurs="unbounded"/>
Element spase:RenderingHints / spase:DisplayType
Namespace http://www.spase-group.org/data/schema
Diagram
Diagram spase-2_2_8_xsd.tmp#DisplayType
Type spase:DisplayType
Properties
content simple
minOccurs 0
maxOccurs 1
Facets
enumeration Image
A two-dimensional representation of data with values at each element of the array related to an intensity or a color.
enumeration Plasmagram
The characterization of signal strengths in active sounding measurements as a function of virtual range or signal delay time and sounding frequency. A Plasmagram is also referred to as an Ionogram.
enumeration Spectrogram
The characterization of signal strengths as a function of frequency (or energy) and time.
enumeration StackPlot
A representation of data showing multiple sets of observations on a single plot, possibly offsetting each plot by some uniform amount.
enumeration TimeSeries
A representation of data showing a set of observations taken at different points in time and charted as a time series.
enumeration WaveForm
Spatial or temporal variations of wave amplitude over wave-period timescales.
Source
<xsd:element name="DisplayType" type="spase:DisplayType" minOccurs="0" maxOccurs="1"/>
Element spase:RenderingHints / spase:AxisLabel
Namespace http://www.spase-group.org/data/schema
Diagram
Diagram spase-2_2_8_xsd.tmp#AxisLabel
Type spase:AxisLabel
Properties
content simple
minOccurs 0
maxOccurs 1
Source
<xsd:element name="AxisLabel" type="spase:AxisLabel" minOccurs="0" maxOccurs="1"/>
Element spase:RenderingHints / spase:RenderingAxis
Namespace http://www.spase-group.org/data/schema
Diagram
Diagram spase-2_2_8_xsd.tmp#RenderingAxis
Type spase:RenderingAxis
Properties
content simple
minOccurs 0
maxOccurs 1
Facets
enumeration ColorBar
A spectrum or set of colors used to represent data values.
enumeration Horizontal
Parallel to or in the plane of the horizon or a base line.
enumeration Vertical
Perpendicular to the plane of the horizon or a base line.
Source
<xsd:element name="RenderingAxis" type="spase:RenderingAxis" minOccurs="0" maxOccurs="1"/>
Element spase:RenderingHints / spase:Index
Namespace http://www.spase-group.org/data/schema
Diagram
Diagram spase-2_2_8_xsd.tmp#Index
Type spase:Index
Type hierarchy
Properties
content simple
minOccurs 0
maxOccurs 1
Source
<xsd:element name="Index" type="spase:Index" minOccurs="0" maxOccurs="1"/>
Element spase:RenderingHints / spase:ValueFormat
Namespace http://www.spase-group.org/data/schema
Diagram
Diagram spase-2_2_8_xsd.tmp#ValueFormat
Type spase:ValueFormat
Properties
content simple
minOccurs 0
maxOccurs 1
Source
<xsd:element name="ValueFormat" type="spase:ValueFormat" minOccurs="0" maxOccurs="1"/>
Element spase:RenderingHints / spase:ScaleMin
Namespace http://www.spase-group.org/data/schema
Diagram
Diagram spase-2_2_8_xsd.tmp#ScaleMin
Type spase:ScaleMin
Properties
content simple
minOccurs 0
maxOccurs 1
Source
<xsd:element name="ScaleMin" type="spase:ScaleMin" minOccurs="0" maxOccurs="1"/>
Element spase:RenderingHints / spase:ScaleMax
Namespace http://www.spase-group.org/data/schema
Diagram
Diagram spase-2_2_8_xsd.tmp#ScaleMax
Type spase:ScaleMax
Properties
content simple
minOccurs 0
maxOccurs 1
Source
<xsd:element name="ScaleMax" type="spase:ScaleMax" minOccurs="0" maxOccurs="1"/>
Element spase:RenderingHints / spase:ScaleType
Namespace http://www.spase-group.org/data/schema
Diagram
Diagram spase-2_2_8_xsd.tmp#ScaleType
Type spase:ScaleType
Properties
content simple
minOccurs 0
maxOccurs 1
Facets
enumeration LinearScale
Intervals which are equally spaced.
enumeration LogScale
Intervals which are spaced proportionally to the logarithms of the values being represented.
Source
<xsd:element name="ScaleType" type="spase:ScaleType" minOccurs="0" maxOccurs="1"/>
Element spase:Parameter / spase:Structure
Namespace http://www.spase-group.org/data/schema
Diagram
Diagram spase-2_2_8_xsd.tmp#Structure_Size spase-2_2_8_xsd.tmp#Structure_Description spase-2_2_8_xsd.tmp#Structure_Element spase-2_2_8_xsd.tmp#Structure
Type spase:Structure
Properties
content complex
minOccurs 0
maxOccurs 1
Model
Children spase:Description, spase:Element, spase:Size
Instance
<spase:Structure xmlns:spase="http://www.spase-group.org/data/schema">
  <spase:Size>{1,1}</spase:Size>
  <spase:Description>{0,1}</spase:Description>
  <spase:Element>{0,unbounded}</spase:Element>
</spase:Structure>
Source
<xsd:element name="Structure" type="spase:Structure" minOccurs="0" maxOccurs="1"/>
Element spase:Structure / spase:Size
Namespace http://www.spase-group.org/data/schema
Diagram
Diagram spase-2_2_8_xsd.tmp#Size
Type spase:Size
Type hierarchy
Properties
content simple
minOccurs 1
maxOccurs 1
Source
<xsd:element name="Size" type="spase:Size" minOccurs="1" maxOccurs="1"/>
Element spase:Structure / spase:Description
Namespace http://www.spase-group.org/data/schema
Diagram
Diagram spase-2_2_8_xsd.tmp#Description
Type spase:Description
Properties
content simple
minOccurs 0
maxOccurs 1
Source
<xsd:element name="Description" type="spase:Description" minOccurs="0" maxOccurs="1"/>
Element spase:Structure / spase:Element
Namespace http://www.spase-group.org/data/schema
Diagram
Diagram spase-2_2_8_xsd.tmp#Element_Name spase-2_2_8_xsd.tmp#Element_Qualifier spase-2_2_8_xsd.tmp#Element_Index spase-2_2_8_xsd.tmp#Element_ParameterKey spase-2_2_8_xsd.tmp#Element_Units spase-2_2_8_xsd.tmp#Element_UnitsConversion spase-2_2_8_xsd.tmp#Element_ValidMin spase-2_2_8_xsd.tmp#Element_ValidMax spase-2_2_8_xsd.tmp#Element_FillValue spase-2_2_8_xsd.tmp#Element_RenderingHints spase-2_2_8_xsd.tmp#Element
Type spase:Element
Properties
content complex
minOccurs 0
maxOccurs unbounded
Model
Children spase:FillValue, spase:Index, spase:Name, spase:ParameterKey, spase:Qualifier, spase:RenderingHints, spase:Units, spase:UnitsConversion, spase:ValidMax, spase:ValidMin
Instance
<spase:Element xmlns:spase="http://www.spase-group.org/data/schema">
  <spase:Name>{1,1}</spase:Name>
  <spase:Qualifier>{0,unbounded}</spase:Qualifier>
  <spase:Index>{1,1}</spase:Index>
  <spase:ParameterKey>{0,1}</spase:ParameterKey>
  <spase:Units>{0,1}</spase:Units>
  <spase:UnitsConversion>{0,1}</spase:UnitsConversion>
  <spase:ValidMin>{0,1}</spase:ValidMin>
  <spase:ValidMax>{0,1}</spase:ValidMax>
  <spase:FillValue>{0,1}</spase:FillValue>
  <spase:RenderingHints>{0,1}</spase:RenderingHints>
</spase:Element>
Source
<xsd:element name="Element" type="spase:Element" minOccurs="0" maxOccurs="unbounded"/>
Element spase:Element / spase:Name
Namespace http://www.spase-group.org/data/schema
Diagram
Diagram spase-2_2_8_xsd.tmp#Name
Type spase:Name
Properties
content simple
minOccurs 1
maxOccurs 1
Source
<xsd:element name="Name" type="spase:Name" minOccurs="1" maxOccurs="1"/>
Element spase:Element / spase:Qualifier
Namespace http://www.spase-group.org/data/schema
Diagram
Diagram spase-2_2_8_xsd.tmp#Qualifier
Type spase:Qualifier
Properties
content simple
minOccurs 0
maxOccurs unbounded
Facets
enumeration Anisotropy
Direction-dependent property.
enumeration Array
A sequence of values corresponding to the elements in a rectilinear, n-dimension matrix. Each value can be referenced by a unique index.
enumeration Average
The statistical mean; the sum of a set of values divided by the number of values in the set.
enumeration Characteristic
A quantity which can be easily identified and measured in a given environment.
enumeration Circular
Relative to polarization, right-hand circularly polarized light is defined such that the electric field is rotating clockwise as seen by an observer towards whom the wave is moving. Left-hand circularly polarized light is defined such that the electric field is rotating counterclockwise as seen by an observer towards whom the wave is moving. The polarization of magnetohydrodynamic waves is specified with respect to the ambient mean magnetic field : right-hand polarized waves have a transverse electric field component which turns in a right-handed sense (that of the gyrating electrons) around the magnetic field.
enumeration Column
A two-dimensional measure of a quantity. The column is the area over which the quantity is measured.
enumeration Component
Projection of a vector along one of the base axes of a coordinate system.
enumeration Component.I
Projection of a vector along the first named axis of a coordinate system. Typically the X axis, but could be the R axis for an RTN coordinate system.
enumeration Component.J
Projection of a vector along the second named axis of a coordinate system. Typically the Y axis, but could be the T axis for an RTN coordinate system.
enumeration Component.K
Projection of a vector along the third named axis of a coordinate system. Typically the Z axis, but could be the N axis for an RTN coordinate system.
enumeration Core
The central or main part of an object or calculated distribution. For example, the part of a distribution of particles at low energies that is a thermal (Maxwellian) population.
enumeration CrossSpectrum
The Fourier transform of the cross correlation of two physical or empirical observations.
enumeration Deviation
The difference between an observed value and the expected value of a quantity.
enumeration Differential
A measurement within a narrow range of energy and/or solid angle.
enumeration Direction
The spatial relation between an object and another object, the orientation of the object or the course along which the object points or moves.
enumeration DirectionAngle
The angle between a position vector or measured vector (or one of its projections onto a plane) and one of the base axes of the coordinate system.
enumeration DirectionAngle.AzimuthAngle
The angle between the projection into the i-j plane of a position or measured vector and the i-axis of the coordinate system. Mathematically defined as arctan(j/i). This term could be also applied to angles measured in different planes, for example the IMF clock angle defined as arctan(
enumeration DirectionAngle.ElevationAngle
The angle between the position or measured vector and the i-j plane of the coordinate system. Mathematically defined as arctan(k/SQRT(i^2+j^2)).
enumeration DirectionAngle.PolarAngle
The angle between the position or measured vector and the k-axis of the coordinate system. Mathematically defined as arctan([SQRT(i^2+j^2)]/k). This term could be also applied to angles between the vector and other components, for example the IMF cone angle defined as arccos(Bx/Bt).
enumeration Directional
A measurement within a narrow range of solid angle.
enumeration FieldAligned
The component of a quantity which is oriented in the same direction of a field.
enumeration Fit
Values that make an model agree with the data.
enumeration Group
An assemblage of values that a certain relation or common characteristic.
enumeration Halo
The part of an object or distribution surrounding some central body or distribution.  For example, the particles above the core energies that show enhancements above the thermal population.  Typically, a power law tail shows a break from the core Maxwellian at a particular energy.
enumeration Integral
A flux measurement in a broad range of energy and solid angle.
enumeration Integral.Area
Integration over the extent of a planar region, or of the surface of a solid.
enumeration Integral.Bandwidth
Integration over the width a frequency band.
enumeration Integral.SolidAngle
Integration over the angle in three-dimensional space that an object subtends at a point.
enumeration LineOfSight
The line of sight is the line that connects the observer with the observed object. This expression is often used with measurements of Doppler velocity and magnetic field in magnetograms, where only the component of the vector field directed along the line of sight is measured.
enumeration Linear
Polarization where the E-field vector is confined to a given plane
enumeration Magnitude
A measure of the strength of a vector quantity or length of its representational vector.
enumeration Maximum
The largest value of a batch or sample or the upper bound of a probability distribution.
enumeration Median
The measure of central tendency of a set of n. values computed by ordering the values and taking the value at position (n.  + 1) / 2 when n. is odd or the arithmetic mean of the values at positions n.  / 2 and (n. / 2) + 1 when n.  is even.
enumeration Minimum
The smallest value of a batch or sample or the lower bound of a probability distribution.
enumeration Moment
Parameters determined by integration over a distribution function convolved with a power of velocity.
enumeration Parallel
Having the same direction as a given direction
enumeration Peak
The maximum value for the quantity in question, over a period of time which is usually equal to the cadence.
enumeration Perpendicular
At right angles to a given direction.
enumeration Perturbation
Variations in the state of a system.
enumeration Phase
A point or portion in a recurring series of changes.
enumeration PhaseAngle
Phase difference between two or more waves, normally expressed in degrees.
enumeration Projection
A measure of the length of a position or measured vector as projected into a plane of the coordinate system.
enumeration Projection.IJ
A measure of the length of a position or measured vector projected into the i-j (typically X-Y) plane of the coordinate system.
enumeration Projection.IK
A measure of the length of a position or measured vector projected into the i-k (typically X-Z) plane of the coordinate system.
enumeration Projection.JK
A measure of the length of a position or measured vector projected into the j-k (typically Y-Z) plane of the coordinate system.
enumeration Pseudo
Similar to or having the appearance of something else. Can be used to indicate an estimation or approximation of a particular quantity.
enumeration Ratio
The relative magnitudes of two quantities.
enumeration Scalar
A quantity that is completely specified by its magnitude and has no direction.
enumeration Spectral
Characterized as a range or continuum of frequencies
enumeration StandardDeviation
The square root of the average of the squares of deviations about the mean of a set of data. Standard deviation is a statistical measure of spread or variability.
enumeration StokesParameters
A set of four parameters (usually called I,Q, U and V) which describe the polarization state of an electromagnetic wave propagating through space.
enumeration Strahl
A distribution of particles concentrated in a narrow energy band. The band may be may be aligned with a secondary feature. For example, it may occur in a narrow cone aligned with the mean magnetic field direction.
enumeration Superhalo
The part of an object or distribution surrounding some central body or distribution evident in a second break in the distribution function (e.g., a different power law).  It consists of a population at a higher energies than for a halo.
enumeration Symmetric
Equal distribution about one or more axes.
enumeration Tensor
A generalized linear quantity or geometrical entity that can be expressed as a multi-dimensional array relative to a choice of basis of the particular space on which it is defined.
enumeration Total
The summation of quantities over all possible species.
enumeration Trace
The sum of the elements on the main diagonal (the diagonal from the upper left to the lower right) of a square matrix.
enumeration Uncertainty
A statistically defined discrepancy between a measured quantity and the true value of that quantity that cannot be corrected by calculation or calibration.
enumeration Variance
A measure of dispersion of a set of data points around their mean value. The expectation value of the squared deviations from the mean.
enumeration Vector
A set of parameter values each along some independent variable (e.g., components of a field in three orthogonal spatial directions; atmospheric temperature values at several altitudes, or at a given latitude and longitude;).
Source
<xsd:element name="Qualifier" type="spase:Qualifier" minOccurs="0" maxOccurs="unbounded"/>
Element spase:Element / spase:Index
Namespace http://www.spase-group.org/data/schema
Diagram
Diagram spase-2_2_8_xsd.tmp#Index
Type spase:Index
Type hierarchy
Properties
content simple
minOccurs 1
maxOccurs 1
Source
<xsd:element name="Index" type="spase:Index" minOccurs="1" maxOccurs="1"/>
Element spase:Element / spase:ParameterKey
Namespace http://www.spase-group.org/data/schema
Diagram
Diagram spase-2_2_8_xsd.tmp#ParameterKey
Type spase:ParameterKey
Properties
content simple
minOccurs 0
maxOccurs 1
Source
<xsd:element name="ParameterKey" type="spase:ParameterKey" minOccurs="0" maxOccurs="1"/>
Element spase:Element / spase:Units
Namespace http://www.spase-group.org/data/schema
Diagram
Diagram spase-2_2_8_xsd.tmp#Units
Type spase:Units
Properties
content simple
minOccurs 0
maxOccurs 1
Source
<xsd:element name="Units" type="spase:Units" minOccurs="0" maxOccurs="1"/>
Element spase:Element / spase:UnitsConversion
Namespace http://www.spase-group.org/data/schema
Diagram
Diagram spase-2_2_8_xsd.tmp#UnitsConversion
Type spase:UnitsConversion
Properties
content simple
minOccurs 0
maxOccurs 1
Source
<xsd:element name="UnitsConversion" type="spase:UnitsConversion" minOccurs="0" maxOccurs="1"/>
Element spase:Element / spase:ValidMin
Namespace http://www.spase-group.org/data/schema
Diagram
Diagram spase-2_2_8_xsd.tmp#ValidMin
Type spase:ValidMin
Properties
content simple
minOccurs 0
maxOccurs 1
Source
<xsd:element name="ValidMin" type="spase:ValidMin" minOccurs="0" maxOccurs="1"/>
Element spase:Element / spase:ValidMax
Namespace http://www.spase-group.org/data/schema
Diagram
Diagram spase-2_2_8_xsd.tmp#ValidMax
Type spase:ValidMax
Properties
content simple
minOccurs 0
maxOccurs 1
Source
<xsd:element name="ValidMax" type="spase:ValidMax" minOccurs="0" maxOccurs="1"/>
Element spase:Element / spase:FillValue
Namespace http://www.spase-group.org/data/schema
Diagram
Diagram spase-2_2_8_xsd.tmp#FillValue
Type spase:FillValue
Properties
content simple
minOccurs 0
maxOccurs 1
Source
<xsd:element name="FillValue" type="spase:FillValue" minOccurs="0" maxOccurs="1"/>
Element spase:Element / spase:RenderingHints
Namespace http://www.spase-group.org/data/schema
Diagram
Diagram spase-2_2_8_xsd.tmp#RenderingHints_DisplayType spase-2_2_8_xsd.tmp#RenderingHints_AxisLabel spase-2_2_8_xsd.tmp#RenderingHints_RenderingAxis spase-2_2_8_xsd.tmp#RenderingHints_Index spase-2_2_8_xsd.tmp#RenderingHints_ValueFormat spase-2_2_8_xsd.tmp#RenderingHints_ScaleMin spase-2_2_8_xsd.tmp#RenderingHints_ScaleMax spase-2_2_8_xsd.tmp#RenderingHints_ScaleType spase-2_2_8_xsd.tmp#RenderingHints
Type spase:RenderingHints
Properties
content complex
minOccurs 0
maxOccurs 1
Model
Children spase:AxisLabel, spase:DisplayType, spase:Index, spase:RenderingAxis, spase:ScaleMax, spase:ScaleMin, spase:ScaleType, spase:ValueFormat
Instance
<spase:RenderingHints xmlns:spase="http://www.spase-group.org/data/schema">
  <spase:DisplayType>{0,1}</spase:DisplayType>
  <spase:AxisLabel>{0,1}</spase:AxisLabel>
  <spase:RenderingAxis>{0,1}</spase:RenderingAxis>
  <spase:Index>{0,1}</spase:Index>
  <spase:ValueFormat>{0,1}</spase:ValueFormat>
  <spase:ScaleMin>{0,1}</spase:ScaleMin>
  <spase:ScaleMax>{0,1}</spase:ScaleMax>
  <spase:ScaleType>{0,1}</spase:ScaleType>
</spase:RenderingHints>
Source
<xsd:element name="RenderingHints" type="spase:RenderingHints" minOccurs="0" maxOccurs="1"/>
Element spase:Parameter / spase:ValidMin
Namespace http://www.spase-group.org/data/schema
Diagram
Diagram spase-2_2_8_xsd.tmp#ValidMin
Type spase:ValidMin
Properties
content simple
minOccurs 0
maxOccurs 1
Source
<xsd:element name="ValidMin" type="spase:ValidMin" minOccurs="0" maxOccurs="1"/>
Element spase:Parameter / spase:ValidMax
Namespace http://www.spase-group.org/data/schema
Diagram
Diagram spase-2_2_8_xsd.tmp#ValidMax
Type spase:ValidMax
Properties
content simple
minOccurs 0
maxOccurs 1
Source
<xsd:element name="ValidMax" type="spase:ValidMax" minOccurs="0" maxOccurs="1"/>
Element spase:Parameter / spase:FillValue
Namespace http://www.spase-group.org/data/schema
Diagram
Diagram spase-2_2_8_xsd.tmp#FillValue
Type spase:FillValue
Properties
content simple
minOccurs 0
maxOccurs 1
Source
<xsd:element name="FillValue" type="spase:FillValue" minOccurs="0" maxOccurs="1"/>
Element spase:Parameter / spase:Field
Namespace http://www.spase-group.org/data/schema
Diagram
Diagram spase-2_2_8_xsd.tmp#Field_Qualifier spase-2_2_8_xsd.tmp#Field_FieldQuantity spase-2_2_8_xsd.tmp#Field_FrequencyRange spase-2_2_8_xsd.tmp#Field
Type spase:Field
Properties
content complex
Model
Children spase:FieldQuantity, spase:FrequencyRange, spase:Qualifier
Instance
<spase:Field xmlns:spase="http://www.spase-group.org/data/schema">
  <spase:Qualifier>{0,unbounded}</spase:Qualifier>
  <spase:FieldQuantity>{1,1}</spase:FieldQuantity>
  <spase:FrequencyRange>{0,1}</spase:FrequencyRange>
</spase:Field>
Source
<xsd:element name="Field" type="spase:Field"/>
Element spase:Field / spase:Qualifier
Namespace http://www.spase-group.org/data/schema
Diagram
Diagram spase-2_2_8_xsd.tmp#Qualifier
Type spase:Qualifier
Properties
content simple
minOccurs 0
maxOccurs unbounded
Facets
enumeration Anisotropy
Direction-dependent property.
enumeration Array
A sequence of values corresponding to the elements in a rectilinear, n-dimension matrix. Each value can be referenced by a unique index.
enumeration Average
The statistical mean; the sum of a set of values divided by the number of values in the set.
enumeration Characteristic
A quantity which can be easily identified and measured in a given environment.
enumeration Circular
Relative to polarization, right-hand circularly polarized light is defined such that the electric field is rotating clockwise as seen by an observer towards whom the wave is moving. Left-hand circularly polarized light is defined such that the electric field is rotating counterclockwise as seen by an observer towards whom the wave is moving. The polarization of magnetohydrodynamic waves is specified with respect to the ambient mean magnetic field : right-hand polarized waves have a transverse electric field component which turns in a right-handed sense (that of the gyrating electrons) around the magnetic field.
enumeration Column
A two-dimensional measure of a quantity. The column is the area over which the quantity is measured.
enumeration Component
Projection of a vector along one of the base axes of a coordinate system.
enumeration Component.I
Projection of a vector along the first named axis of a coordinate system. Typically the X axis, but could be the R axis for an RTN coordinate system.
enumeration Component.J
Projection of a vector along the second named axis of a coordinate system. Typically the Y axis, but could be the T axis for an RTN coordinate system.
enumeration Component.K
Projection of a vector along the third named axis of a coordinate system. Typically the Z axis, but could be the N axis for an RTN coordinate system.
enumeration Core
The central or main part of an object or calculated distribution. For example, the part of a distribution of particles at low energies that is a thermal (Maxwellian) population.
enumeration CrossSpectrum
The Fourier transform of the cross correlation of two physical or empirical observations.
enumeration Deviation
The difference between an observed value and the expected value of a quantity.
enumeration Differential
A measurement within a narrow range of energy and/or solid angle.
enumeration Direction
The spatial relation between an object and another object, the orientation of the object or the course along which the object points or moves.
enumeration DirectionAngle
The angle between a position vector or measured vector (or one of its projections onto a plane) and one of the base axes of the coordinate system.
enumeration DirectionAngle.AzimuthAngle
The angle between the projection into the i-j plane of a position or measured vector and the i-axis of the coordinate system. Mathematically defined as arctan(j/i). This term could be also applied to angles measured in different planes, for example the IMF clock angle defined as arctan(
enumeration DirectionAngle.ElevationAngle
The angle between the position or measured vector and the i-j plane of the coordinate system. Mathematically defined as arctan(k/SQRT(i^2+j^2)).
enumeration DirectionAngle.PolarAngle
The angle between the position or measured vector and the k-axis of the coordinate system. Mathematically defined as arctan([SQRT(i^2+j^2)]/k). This term could be also applied to angles between the vector and other components, for example the IMF cone angle defined as arccos(Bx/Bt).
enumeration Directional
A measurement within a narrow range of solid angle.
enumeration FieldAligned
The component of a quantity which is oriented in the same direction of a field.
enumeration Fit
Values that make an model agree with the data.
enumeration Group
An assemblage of values that a certain relation or common characteristic.
enumeration Halo
The part of an object or distribution surrounding some central body or distribution.  For example, the particles above the core energies that show enhancements above the thermal population.  Typically, a power law tail shows a break from the core Maxwellian at a particular energy.
enumeration Integral
A flux measurement in a broad range of energy and solid angle.
enumeration Integral.Area
Integration over the extent of a planar region, or of the surface of a solid.
enumeration Integral.Bandwidth
Integration over the width a frequency band.
enumeration Integral.SolidAngle
Integration over the angle in three-dimensional space that an object subtends at a point.
enumeration LineOfSight
The line of sight is the line that connects the observer with the observed object. This expression is often used with measurements of Doppler velocity and magnetic field in magnetograms, where only the component of the vector field directed along the line of sight is measured.
enumeration Linear
Polarization where the E-field vector is confined to a given plane
enumeration Magnitude
A measure of the strength of a vector quantity or length of its representational vector.
enumeration Maximum
The largest value of a batch or sample or the upper bound of a probability distribution.
enumeration Median
The measure of central tendency of a set of n. values computed by ordering the values and taking the value at position (n.  + 1) / 2 when n. is odd or the arithmetic mean of the values at positions n.  / 2 and (n. / 2) + 1 when n.  is even.
enumeration Minimum
The smallest value of a batch or sample or the lower bound of a probability distribution.
enumeration Moment
Parameters determined by integration over a distribution function convolved with a power of velocity.
enumeration Parallel
Having the same direction as a given direction
enumeration Peak
The maximum value for the quantity in question, over a period of time which is usually equal to the cadence.
enumeration Perpendicular
At right angles to a given direction.
enumeration Perturbation
Variations in the state of a system.
enumeration Phase
A point or portion in a recurring series of changes.
enumeration PhaseAngle
Phase difference between two or more waves, normally expressed in degrees.
enumeration Projection
A measure of the length of a position or measured vector as projected into a plane of the coordinate system.
enumeration Projection.IJ
A measure of the length of a position or measured vector projected into the i-j (typically X-Y) plane of the coordinate system.
enumeration Projection.IK
A measure of the length of a position or measured vector projected into the i-k (typically X-Z) plane of the coordinate system.
enumeration Projection.JK
A measure of the length of a position or measured vector projected into the j-k (typically Y-Z) plane of the coordinate system.
enumeration Pseudo
Similar to or having the appearance of something else. Can be used to indicate an estimation or approximation of a particular quantity.
enumeration Ratio
The relative magnitudes of two quantities.
enumeration Scalar
A quantity that is completely specified by its magnitude and has no direction.
enumeration Spectral
Characterized as a range or continuum of frequencies
enumeration StandardDeviation
The square root of the average of the squares of deviations about the mean of a set of data. Standard deviation is a statistical measure of spread or variability.
enumeration StokesParameters
A set of four parameters (usually called I,Q, U and V) which describe the polarization state of an electromagnetic wave propagating through space.
enumeration Strahl
A distribution of particles concentrated in a narrow energy band. The band may be may be aligned with a secondary feature. For example, it may occur in a narrow cone aligned with the mean magnetic field direction.
enumeration Superhalo
The part of an object or distribution surrounding some central body or distribution evident in a second break in the distribution function (e.g., a different power law).  It consists of a population at a higher energies than for a halo.
enumeration Symmetric
Equal distribution about one or more axes.
enumeration Tensor
A generalized linear quantity or geometrical entity that can be expressed as a multi-dimensional array relative to a choice of basis of the particular space on which it is defined.
enumeration Total
The summation of quantities over all possible species.
enumeration Trace
The sum of the elements on the main diagonal (the diagonal from the upper left to the lower right) of a square matrix.
enumeration Uncertainty
A statistically defined discrepancy between a measured quantity and the true value of that quantity that cannot be corrected by calculation or calibration.
enumeration Variance
A measure of dispersion of a set of data points around their mean value. The expectation value of the squared deviations from the mean.
enumeration Vector
A set of parameter values each along some independent variable (e.g., components of a field in three orthogonal spatial directions; atmospheric temperature values at several altitudes, or at a given latitude and longitude;).
Source
<xsd:element name="Qualifier" type="spase:Qualifier" minOccurs="0" maxOccurs="unbounded"/>
Element spase:Field / spase:FieldQuantity
Namespace http://www.spase-group.org/data/schema
Diagram
Diagram spase-2_2_8_xsd.tmp#FieldQuantity
Type spase:FieldQuantity
Properties
content simple
minOccurs 1
maxOccurs 1
Facets
enumeration Current
The flow of electrons through a conductor caused by a potential difference.
enumeration Electric
The physical attribute that exerts an electrical force.
enumeration Electromagnetic
Electric and magnetic field variations in time and space that propagate through a medium or a vacuum with the waves propagation, electric field, and magnetic field vectors forming an orthogonal triad. Waves in this category are detected by having their field quantities measured.
enumeration Gyrofrequency
The number of gyrations around a magnetic guiding center (field line) a charged particle makes per unit time due to the Lorentz force.
enumeration Magnetic
The physical attribute attributed to a magnet or its equivalent.
enumeration PlasmaFrequency
A number-density-dependent characteristic frequency of a plasma.
enumeration Potential
The work required per unit charge to move a charge from a reference point to a point at infinity (electric potential is defined to be zero). The electric potential of a spacecraft is often referred to as the spacecraft potential. The spacecraft potential is the electric potential of the spacecraft relative to the potential of the nearby plasma. The spacecraft potential is non-zero because the spacecraft charges to the level that the emitted photoelectron flux going to infinity is balanced by the plasma electron flux to the spacecraft.
enumeration PoyntingFlux
Electromagnetic energy flux transported by a wave characterized as the rate of energy transport per unit area per steradian.
Source
<xsd:element name="FieldQuantity" type="spase:FieldQuantity" minOccurs="1" maxOccurs="1"/>
Element spase:Field / spase:FrequencyRange
Namespace http://www.spase-group.org/data/schema
Diagram
Diagram spase-2_2_8_xsd.tmp#FrequencyRange_SpectralRange spase-2_2_8_xsd.tmp#FrequencyRange_Low spase-2_2_8_xsd.tmp#FrequencyRange_High spase-2_2_8_xsd.tmp#FrequencyRange_Units spase-2_2_8_xsd.tmp#FrequencyRange_Bin spase-2_2_8_xsd.tmp#FrequencyRange
Type spase:FrequencyRange
Properties
content complex
minOccurs 0
maxOccurs 1
Model
Children spase:Bin, spase:High, spase:Low, spase:SpectralRange, spase:Units
Instance
<spase:FrequencyRange xmlns:spase="http://www.spase-group.org/data/schema">
  <spase:SpectralRange>{0,1}</spase:SpectralRange>
  <spase:Low>{1,1}</spase:Low>
  <spase:High>{1,1}</spase:High>
  <spase:Units>{1,1}</spase:Units>
  <spase:Bin>{0,unbounded}</spase:Bin>
</spase:FrequencyRange>
Source
<xsd:element name="FrequencyRange" type="spase:FrequencyRange" minOccurs="0" maxOccurs="1"/>
Element spase:FrequencyRange / spase:SpectralRange
Namespace http://www.spase-group.org/data/schema
Diagram
Diagram spase-2_2_8_xsd.tmp#SpectralRange
Type spase:SpectralRange
Properties
content simple
minOccurs 0
maxOccurs 1
Facets
enumeration CaK
A spectrum with a wavelength of range centered near 393.5 nm. VSO nickname: Ca-K image with range of 391.9 nm to 395.2 nm.
enumeration ExtremeUltraviolet
A spectrum with a wavelength range of 10.0 nm to 125.0nm. VSO nickname: EUV image with a range of of 10.0 nm to 125.0 nm
enumeration FarUltraviolet
A spectrum with a wavelength range of 122 nm to 200.0nm. VSO nickname: FUV image with a range of 122.0 nm to 200 nm
enumeration GammaRays
Photons with a wavelength range: 0.00001 to 0.001 nm
enumeration Halpha
A spectrum with a wavelength range centered at 656.3 nm. VSO nickname: H-alpha image with a spectrum range of of 655.8 nm to 656.8 nm.
enumeration HardXrays
Photons with a wavelength range: 0.001 to 0.1 nm and an energy range of 12 keV to 120 keV
enumeration He10830
A spectrum with a wavelength range centered at 1082.9 nm. VSO nickname: He 10830 image with a range of 1082.5 nm to 1083.3 nm.
enumeration He304
A spectrum centered around the resonance line of ionised helium at 304 Angstrom (30.4 nm).
enumeration Infrared
Photons with a wavelength range: 760 to 1.00x10^6 nm
enumeration K7699
A spectrum with a wavelength range centred at 769.9 nm. VSO nickname: K-7699 dopplergram with a range of 769.8 nm to 770.0 nm.
enumeration LBHBand
Lyman-Birge-Hopfield band in the far ultraviolet range with wavelength range of 140nm to 170 nm.
enumeration Microwave
Photons with a wavelength range: 1.00x10^6 to 1.50x10^7 nm
enumeration NaD
A spectrum with a wavelength range of centered at 589.3 nm. VSO nickname: Na-D image with a range of 588.8 nm to 589.8 nm.
enumeration Ni6768
A spectrum with a wavelength range centered at 676.8 nm. VSO nickname: Ni-6768 dopplergram with a range of of 676.7 nm to 676.9 nm.
enumeration Optical
Photons with a wavelength range: 380 to 760 nm
enumeration RadioFrequency
Photons with a wavelength range: 100,000 to 1.00x10^11 nm
enumeration SoftXRays
X-Rays with an energy range of 0.12 keV to 12 keV.
enumeration Ultraviolet
Photons with a wavelength range: 10 to 400 nm.
enumeration WhiteLight
Photons with a wavelength in the visible range for humans.
enumeration XRays
Photons with a wavelength range: 0.001 <= x < 10 nm
Source
<xsd:element name="SpectralRange" type="spase:SpectralRange" minOccurs="0" maxOccurs="1"/>
Element spase:FrequencyRange / spase:Low
Namespace http://www.spase-group.org/data/schema
Diagram
Diagram spase-2_2_8_xsd.tmp#Low
Type spase:Low
Properties
content simple
minOccurs 1
maxOccurs 1
Source
<xsd:element name="Low" type="spase:Low" minOccurs="1" maxOccurs="1"/>
Element spase:FrequencyRange / spase:High
Namespace http://www.spase-group.org/data/schema
Diagram
Diagram spase-2_2_8_xsd.tmp#High
Type spase:High
Properties
content simple
minOccurs 1
maxOccurs 1
Source
<xsd:element name="High" type="spase:High" minOccurs="1" maxOccurs="1"/>
Element spase:FrequencyRange / spase:Units
Namespace http://www.spase-group.org/data/schema
Diagram
Diagram spase-2_2_8_xsd.tmp#Units
Type spase:Units
Properties
content simple
minOccurs 1
maxOccurs 1
Source
<xsd:element name="Units" type="spase:Units" minOccurs="1" maxOccurs="1"/>
Element spase:FrequencyRange / spase:Bin
Namespace http://www.spase-group.org/data/schema
Diagram
Diagram spase-2_2_8_xsd.tmp#Bin_BandName spase-2_2_8_xsd.tmp#Bin_Low spase-2_2_8_xsd.tmp#Bin_High spase-2_2_8_xsd.tmp#Bin
Type spase:Bin
Properties
content complex
minOccurs 0
maxOccurs unbounded
Model
Children spase:BandName, spase:High, spase:Low
Instance
<spase:Bin xmlns:spase="http://www.spase-group.org/data/schema">
  <spase:BandName>{0,1}</spase:BandName>
  <spase:Low>{1,1}</spase:Low>
  <spase:High>{1,1}</spase:High>
</spase:Bin>
Source
<xsd:element name="Bin" type="spase:Bin" minOccurs="0" maxOccurs="unbounded"/>
Element spase:Bin / spase:BandName
Namespace http://www.spase-group.org/data/schema
Diagram
Diagram spase-2_2_8_xsd.tmp#BandName
Type spase:BandName
Properties
content simple
minOccurs 0
maxOccurs 1
Source
<xsd:element name="BandName" type="spase:BandName" minOccurs="0" maxOccurs="1"/>
Element spase:Bin / spase:Low
Namespace http://www.spase-group.org/data/schema
Diagram
Diagram spase-2_2_8_xsd.tmp#Low
Type spase:Low
Properties
content simple
minOccurs 1
maxOccurs 1
Source
<xsd:element name="Low" type="spase:Low" minOccurs="1" maxOccurs="1"/>
Element spase:Bin / spase:High
Namespace http://www.spase-group.org/data/schema
Diagram
Diagram spase-2_2_8_xsd.tmp#High
Type spase:High
Properties
content simple
minOccurs 1
maxOccurs 1
Source
<xsd:element name="High" type="spase:High" minOccurs="1" maxOccurs="1"/>
Element spase:Parameter / spase:Particle
Namespace http://www.spase-group.org/data/schema
Diagram
Diagram spase-2_2_8_xsd.tmp#Particle_ParticleType spase-2_2_8_xsd.tmp#Particle_Qualifier spase-2_2_8_xsd.tmp#Particle_ParticleQuantity spase-2_2_8_xsd.tmp#Particle_AtomicNumber spase-2_2_8_xsd.tmp#Particle_EnergyRange spase-2_2_8_xsd.tmp#Particle_AzimuthalAngleRange spase-2_2_8_xsd.tmp#Particle_PolarAngleRange spase-2_2_8_xsd.tmp#Particle
Type spase:Particle
Properties
content complex
Model
Children spase:AtomicNumber, spase:AzimuthalAngleRange, spase:EnergyRange, spase:ParticleQuantity, spase:ParticleType, spase:PolarAngleRange, spase:Qualifier
Instance
<spase:Particle xmlns:spase="http://www.spase-group.org/data/schema">
  <spase:ParticleType>{0,unbounded}</spase:ParticleType>
  <spase:Qualifier>{0,unbounded}</spase:Qualifier>
  <spase:ParticleQuantity>{1,1}</spase:ParticleQuantity>
  <spase:AtomicNumber>{0,unbounded}</spase:AtomicNumber>
  <spase:EnergyRange>{0,1}</spase:EnergyRange>
  <spase:AzimuthalAngleRange>{0,1}</spase:AzimuthalAngleRange>
  <spase:PolarAngleRange>{0,1}</spase:PolarAngleRange>
</spase:Particle>
Source
<xsd:element name="Particle" type="spase:Particle"/>
Element spase:Particle / spase:ParticleType
Namespace http://www.spase-group.org/data/schema
Diagram
Diagram spase-2_2_8_xsd.tmp#ParticleType
Type spase:ParticleType
Properties
content simple
minOccurs 0
maxOccurs unbounded
Facets
enumeration Aerosol
A suspension of fine solid or liquid particles in a gas.
enumeration AlphaParticle
A positively charged nuclear particle that consists of two protons and two neutrons.
enumeration Atom
Matter consisting of a nucleus surrounded by electrons which has no net charge.
enumeration Dust
Free microscopic particles of solid material.
enumeration Electron
An elementary particle consisting of a charge of negative electricity equal to about 1.602 x 10^(-19) Coulomb and having a mass when at rest of about 9.109534 x 10^(-28) gram.
enumeration Ion
An atom that has acquired a net electric charge by gaining or losing one or more electrons.(Note: Z>2)
enumeration Molecule
A group of atoms so united and combined by chemical affinity that they form a complete, integrated whole, being the smallest portion of any particular compound that can exist in a free state
enumeration Neutron
An elementary particle that has no net charge and is a constituent of atomic nuclei, and that has a mass slightly large than a proton (1.673 x 10^(-24) gram.)
enumeration Proton
An elementary particle that is a constituent of all atomic nuclei, that carries a positive charge numerically equal to the charge of an electron, and that has a mass of 1.673 x 10^(-24) gram.
Source
<xsd:element name="ParticleType" type="spase:ParticleType" minOccurs="0" maxOccurs="unbounded"/>
Element spase:Particle / spase:Qualifier
Namespace http://www.spase-group.org/data/schema
Diagram
Diagram spase-2_2_8_xsd.tmp#Qualifier
Type spase:Qualifier
Properties
content simple
minOccurs 0
maxOccurs unbounded
Facets
enumeration Anisotropy
Direction-dependent property.
enumeration Array
A sequence of values corresponding to the elements in a rectilinear, n-dimension matrix. Each value can be referenced by a unique index.
enumeration Average
The statistical mean; the sum of a set of values divided by the number of values in the set.
enumeration Characteristic
A quantity which can be easily identified and measured in a given environment.
enumeration Circular
Relative to polarization, right-hand circularly polarized light is defined such that the electric field is rotating clockwise as seen by an observer towards whom the wave is moving. Left-hand circularly polarized light is defined such that the electric field is rotating counterclockwise as seen by an observer towards whom the wave is moving. The polarization of magnetohydrodynamic waves is specified with respect to the ambient mean magnetic field : right-hand polarized waves have a transverse electric field component which turns in a right-handed sense (that of the gyrating electrons) around the magnetic field.
enumeration Column
A two-dimensional measure of a quantity. The column is the area over which the quantity is measured.
enumeration Component
Projection of a vector along one of the base axes of a coordinate system.
enumeration Component.I
Projection of a vector along the first named axis of a coordinate system. Typically the X axis, but could be the R axis for an RTN coordinate system.
enumeration Component.J
Projection of a vector along the second named axis of a coordinate system. Typically the Y axis, but could be the T axis for an RTN coordinate system.
enumeration Component.K
Projection of a vector along the third named axis of a coordinate system. Typically the Z axis, but could be the N axis for an RTN coordinate system.
enumeration Core
The central or main part of an object or calculated distribution. For example, the part of a distribution of particles at low energies that is a thermal (Maxwellian) population.
enumeration CrossSpectrum
The Fourier transform of the cross correlation of two physical or empirical observations.
enumeration Deviation
The difference between an observed value and the expected value of a quantity.
enumeration Differential
A measurement within a narrow range of energy and/or solid angle.
enumeration Direction
The spatial relation between an object and another object, the orientation of the object or the course along which the object points or moves.
enumeration DirectionAngle
The angle between a position vector or measured vector (or one of its projections onto a plane) and one of the base axes of the coordinate system.
enumeration DirectionAngle.AzimuthAngle
The angle between the projection into the i-j plane of a position or measured vector and the i-axis of the coordinate system. Mathematically defined as arctan(j/i). This term could be also applied to angles measured in different planes, for example the IMF clock angle defined as arctan(
enumeration DirectionAngle.ElevationAngle
The angle between the position or measured vector and the i-j plane of the coordinate system. Mathematically defined as arctan(k/SQRT(i^2+j^2)).
enumeration DirectionAngle.PolarAngle
The angle between the position or measured vector and the k-axis of the coordinate system. Mathematically defined as arctan([SQRT(i^2+j^2)]/k). This term could be also applied to angles between the vector and other components, for example the IMF cone angle defined as arccos(Bx/Bt).
enumeration Directional
A measurement within a narrow range of solid angle.
enumeration FieldAligned
The component of a quantity which is oriented in the same direction of a field.
enumeration Fit
Values that make an model agree with the data.
enumeration Group
An assemblage of values that a certain relation or common characteristic.
enumeration Halo
The part of an object or distribution surrounding some central body or distribution.  For example, the particles above the core energies that show enhancements above the thermal population.  Typically, a power law tail shows a break from the core Maxwellian at a particular energy.
enumeration Integral
A flux measurement in a broad range of energy and solid angle.
enumeration Integral.Area
Integration over the extent of a planar region, or of the surface of a solid.
enumeration Integral.Bandwidth
Integration over the width a frequency band.
enumeration Integral.SolidAngle
Integration over the angle in three-dimensional space that an object subtends at a point.
enumeration LineOfSight
The line of sight is the line that connects the observer with the observed object. This expression is often used with measurements of Doppler velocity and magnetic field in magnetograms, where only the component of the vector field directed along the line of sight is measured.
enumeration Linear
Polarization where the E-field vector is confined to a given plane
enumeration Magnitude
A measure of the strength of a vector quantity or length of its representational vector.
enumeration Maximum
The largest value of a batch or sample or the upper bound of a probability distribution.
enumeration Median
The measure of central tendency of a set of n. values computed by ordering the values and taking the value at position (n.  + 1) / 2 when n. is odd or the arithmetic mean of the values at positions n.  / 2 and (n. / 2) + 1 when n.  is even.
enumeration Minimum
The smallest value of a batch or sample or the lower bound of a probability distribution.
enumeration Moment
Parameters determined by integration over a distribution function convolved with a power of velocity.
enumeration Parallel
Having the same direction as a given direction
enumeration Peak
The maximum value for the quantity in question, over a period of time which is usually equal to the cadence.
enumeration Perpendicular
At right angles to a given direction.
enumeration Perturbation
Variations in the state of a system.
enumeration Phase
A point or portion in a recurring series of changes.
enumeration PhaseAngle
Phase difference between two or more waves, normally expressed in degrees.
enumeration Projection
A measure of the length of a position or measured vector as projected into a plane of the coordinate system.
enumeration Projection.IJ
A measure of the length of a position or measured vector projected into the i-j (typically X-Y) plane of the coordinate system.
enumeration Projection.IK
A measure of the length of a position or measured vector projected into the i-k (typically X-Z) plane of the coordinate system.
enumeration Projection.JK
A measure of the length of a position or measured vector projected into the j-k (typically Y-Z) plane of the coordinate system.
enumeration Pseudo
Similar to or having the appearance of something else. Can be used to indicate an estimation or approximation of a particular quantity.
enumeration Ratio
The relative magnitudes of two quantities.
enumeration Scalar
A quantity that is completely specified by its magnitude and has no direction.
enumeration Spectral
Characterized as a range or continuum of frequencies
enumeration StandardDeviation
The square root of the average of the squares of deviations about the mean of a set of data. Standard deviation is a statistical measure of spread or variability.
enumeration StokesParameters
A set of four parameters (usually called I,Q, U and V) which describe the polarization state of an electromagnetic wave propagating through space.
enumeration Strahl
A distribution of particles concentrated in a narrow energy band. The band may be may be aligned with a secondary feature. For example, it may occur in a narrow cone aligned with the mean magnetic field direction.
enumeration Superhalo
The part of an object or distribution surrounding some central body or distribution evident in a second break in the distribution function (e.g., a different power law).  It consists of a population at a higher energies than for a halo.
enumeration Symmetric
Equal distribution about one or more axes.
enumeration Tensor
A generalized linear quantity or geometrical entity that can be expressed as a multi-dimensional array relative to a choice of basis of the particular space on which it is defined.
enumeration Total
The summation of quantities over all possible species.
enumeration Trace
The sum of the elements on the main diagonal (the diagonal from the upper left to the lower right) of a square matrix.
enumeration Uncertainty
A statistically defined discrepancy between a measured quantity and the true value of that quantity that cannot be corrected by calculation or calibration.
enumeration Variance
A measure of dispersion of a set of data points around their mean value. The expectation value of the squared deviations from the mean.
enumeration Vector
A set of parameter values each along some independent variable (e.g., components of a field in three orthogonal spatial directions; atmospheric temperature values at several altitudes, or at a given latitude and longitude;).
Source
<xsd:element name="Qualifier" type="spase:Qualifier" minOccurs="0" maxOccurs="unbounded"/>
Element spase:Particle / spase:ParticleQuantity
Namespace http://www.spase-group.org/data/schema
Diagram
Diagram spase-2_2_8_xsd.tmp#ParticleQuantity
Type spase:ParticleQuantity
Properties
content simple
minOccurs 1
maxOccurs 1
Facets
enumeration ArrivalDirection
An angular measure of the direction from which an energetic particle or photon was incident on a detector. The angles may be measured in any coordinate system.
enumeration AtomicNumberDetected
The number of protons in the nucleus of an atom as determined by a detector.
enumeration AverageChargeState
A measure of the composite deficit (positive) or excess (negative) of electrons with respect to protons.
enumeration ChargeState
Charge of a fully or partially stripped ion, in units of the charge of a proton. Charge state of a bare proton = 1.
enumeration CountRate
The number of events per unit time.
enumeration Counts
The number of detection events occurring in a detector over the detector accumulation time.
enumeration Energy
The capacity for doing work as measured by the capability of doing work (potential energy) or the conversion of this capability to motion (kinetic energy)
enumeration EnergyDensity
The amount of energy per unit volume.
enumeration EnergyFlux
The amount of energy passing through a unit area in a unit time.
enumeration FlowSpeed
The rate at which particles or energy is passing through a unit area in a unit time.
enumeration FlowVelocity
The volume of matter passing through a unit area perpendicular to the direction of flow in a unit of time.
enumeration Fluence
The time integral of a flux. A fluence does not have any per unit time in its units.
enumeration Gyrofrequency
The number of gyrations around a magnetic guiding center (field line) a charged particle makes per unit time due to the Lorentz force.
enumeration HeatFlux
Flow of thermal energy through a gas or plasma; typically computed as third moment of a distribution function.
enumeration Mass
The measure of inertia (mass) of individual objects (e.g., aerosols).
enumeration MassDensity
The mass of particles per unit volume.
enumeration MassNumber
The total number of protons and neutrons (together known as nucleons) in an atomic nucleus.
enumeration NumberDensity
The number of particles per unit volume.
enumeration NumberFlux
The number of particles passing a unit area in unit time, possibly also per unit energy (or equivalent) and/or per unit look direction.
enumeration ParticleRadius
The mean radius for a Gaussian distribution of particles with an axial ratio of 2 and a distribution width that varies as 0.5 radius. A value of zero means no cloud was detected.
enumeration PhaseSpaceDensity
The number of particles per unit volume in the six-dimensional space of position and velocity.
enumeration PlasmaFrequency
A number-density-dependent characteristic frequency of a plasma.
enumeration Pressure
The force per unit area exerted by a particle distribution or field.
enumeration SonicMachNumber
The ratio of the bulk flow speed to the speed of sound in the medium.
enumeration SoundSpeed
The speed at which sound travels through a medium.
enumeration Temperature
A measure of the kinetic energy of random motion with respect to the average. Temperature is properly defined only for an equilibrium particle distribution (Maxwellian distribution).
enumeration ThermalSpeed
For a Maxwellian distribution, the difference between the mean speed and the speed within which ~69% (one sigma) of all the members of the speed distribution occur.
enumeration Velocity
Rate of change of position. Also used for the average velocity of a collection of particles, also referred to as bulk velocity.
Source
<xsd:element name="ParticleQuantity" type="spase:ParticleQuantity" minOccurs="1" maxOccurs="1"/>
Element spase:Particle / spase:AtomicNumber
Namespace http://www.spase-group.org/data/schema
Diagram
Diagram spase-2_2_8_xsd.tmp#AtomicNumber
Type spase:AtomicNumber
Properties
content simple
minOccurs 0
maxOccurs unbounded
Source
<xsd:element name="AtomicNumber" type="spase:AtomicNumber" minOccurs="0" maxOccurs="unbounded"/>
Element spase:Particle / spase:EnergyRange
Namespace http://www.spase-group.org/data/schema
Diagram
Diagram spase-2_2_8_xsd.tmp#EnergyRange_Low spase-2_2_8_xsd.tmp#EnergyRange_High spase-2_2_8_xsd.tmp#EnergyRange_Units spase-2_2_8_xsd.tmp#EnergyRange_Bin spase-2_2_8_xsd.tmp#EnergyRange
Type spase:EnergyRange
Properties
content complex
minOccurs 0
maxOccurs 1
Model
Children spase:Bin, spase:High, spase:Low, spase:Units
Instance
<spase:EnergyRange xmlns:spase="http://www.spase-group.org/data/schema">
  <spase:Low>{1,1}</spase:Low>
  <spase:High>{1,1}</spase:High>
  <spase:Units>{1,1}</spase:Units>
  <spase:Bin>{0,unbounded}</spase:Bin>
</spase:EnergyRange>
Source
<xsd:element name="EnergyRange" type="spase:EnergyRange" minOccurs="0" maxOccurs="1"/>
Element spase:EnergyRange / spase:Low
Namespace http://www.spase-group.org/data/schema
Diagram
Diagram spase-2_2_8_xsd.tmp#Low
Type spase:Low
Properties
content simple
minOccurs 1
maxOccurs 1
Source
<xsd:element name="Low" type="spase:Low" minOccurs="1" maxOccurs="1"/>
Element spase:EnergyRange / spase:High
Namespace http://www.spase-group.org/data/schema
Diagram
Diagram spase-2_2_8_xsd.tmp#High
Type spase:High
Properties
content simple
minOccurs 1
maxOccurs 1
Source
<xsd:element name="High" type="spase:High" minOccurs="1" maxOccurs="1"/>
Element spase:EnergyRange / spase:Units
Namespace http://www.spase-group.org/data/schema
Diagram
Diagram spase-2_2_8_xsd.tmp#Units
Type spase:Units
Properties
content simple
minOccurs 1
maxOccurs 1
Source
<xsd:element name="Units" type="spase:Units" minOccurs="1" maxOccurs="1"/>
Element spase:EnergyRange / spase:Bin
Namespace http://www.spase-group.org/data/schema
Diagram
Diagram spase-2_2_8_xsd.tmp#Bin_BandName spase-2_2_8_xsd.tmp#Bin_Low spase-2_2_8_xsd.tmp#Bin_High spase-2_2_8_xsd.tmp#Bin
Type spase:Bin
Properties
content complex
minOccurs 0
maxOccurs unbounded
Model
Children spase:BandName, spase:High, spase:Low
Instance
<spase:Bin xmlns:spase="http://www.spase-group.org/data/schema">
  <spase:BandName>{0,1}</spase:BandName>
  <spase:Low>{1,1}</spase:Low>
  <spase:High>{1,1}</spase:High>
</spase:Bin>
Source
<xsd:element name="Bin" type="spase:Bin" minOccurs="0" maxOccurs="unbounded"/>
Element spase:Particle / spase:AzimuthalAngleRange
Namespace http://www.spase-group.org/data/schema
Diagram
Diagram spase-2_2_8_xsd.tmp#AzimuthalAngleRange_Low spase-2_2_8_xsd.tmp#AzimuthalAngleRange_High spase-2_2_8_xsd.tmp#AzimuthalAngleRange_Units spase-2_2_8_xsd.tmp#AzimuthalAngleRange_Bin spase-2_2_8_xsd.tmp#AzimuthalAngleRange
Type spase:AzimuthalAngleRange
Properties
content complex
minOccurs 0
maxOccurs 1
Model
Children spase:Bin, spase:High, spase:Low, spase:Units
Instance
<spase:AzimuthalAngleRange xmlns:spase="http://www.spase-group.org/data/schema">
  <spase:Low>{1,1}</spase:Low>
  <spase:High>{1,1}</spase:High>
  <spase:Units>{1,1}</spase:Units>
  <spase:Bin>{0,unbounded}</spase:Bin>
</spase:AzimuthalAngleRange>
Source
<xsd:element name="AzimuthalAngleRange" type="spase:AzimuthalAngleRange" minOccurs="0" maxOccurs="1"/>
Element spase:AzimuthalAngleRange / spase:Low
Namespace http://www.spase-group.org/data/schema
Diagram
Diagram spase-2_2_8_xsd.tmp#Low
Type spase:Low
Properties
content simple
minOccurs 1
maxOccurs 1
Source
<xsd:element name="Low" type="spase:Low" minOccurs="1" maxOccurs="1"/>
Element spase:AzimuthalAngleRange / spase:High
Namespace http://www.spase-group.org/data/schema
Diagram
Diagram spase-2_2_8_xsd.tmp#High
Type spase:High
Properties
content simple
minOccurs 1
maxOccurs 1
Source
<xsd:element name="High" type="spase:High" minOccurs="1" maxOccurs="1"/>
Element spase:AzimuthalAngleRange / spase:Units
Namespace http://www.spase-group.org/data/schema
Diagram
Diagram spase-2_2_8_xsd.tmp#Units
Type spase:Units
Properties
content simple
minOccurs 1
maxOccurs 1
Source
<xsd:element name="Units" type="spase:Units" minOccurs="1" maxOccurs="1"/>
Element spase:AzimuthalAngleRange / spase:Bin
Namespace http://www.spase-group.org/data/schema
Diagram
Diagram spase-2_2_8_xsd.tmp#Bin_BandName spase-2_2_8_xsd.tmp#Bin_Low spase-2_2_8_xsd.tmp#Bin_High spase-2_2_8_xsd.tmp#Bin
Type spase:Bin
Properties
content complex
minOccurs 0
maxOccurs unbounded
Model
Children spase:BandName, spase:High, spase:Low
Instance
<spase:Bin xmlns:spase="http://www.spase-group.org/data/schema">
  <spase:BandName>{0,1}</spase:BandName>
  <spase:Low>{1,1}</spase:Low>
  <spase:High>{1,1}</spase:High>
</spase:Bin>
Source
<xsd:element name="Bin" type="spase:Bin" minOccurs="0" maxOccurs="unbounded"/>
Element spase:Particle / spase:PolarAngleRange
Namespace http://www.spase-group.org/data/schema
Diagram
Diagram spase-2_2_8_xsd.tmp#PolarAngleRange_Low spase-2_2_8_xsd.tmp#PolarAngleRange_High spase-2_2_8_xsd.tmp#PolarAngleRange_Units spase-2_2_8_xsd.tmp#PolarAngleRange_Bin spase-2_2_8_xsd.tmp#PolarAngleRange
Type spase:PolarAngleRange
Properties
content complex
minOccurs 0
maxOccurs 1
Model
Children spase:Bin, spase:High, spase:Low, spase:Units
Instance
<spase:PolarAngleRange xmlns:spase="http://www.spase-group.org/data/schema">
  <spase:Low>{1,1}</spase:Low>
  <spase:High>{1,1}</spase:High>
  <spase:Units>{1,1}</spase:Units>
  <spase:Bin>{0,unbounded}</spase:Bin>
</spase:PolarAngleRange>
Source
<xsd:element name="PolarAngleRange" type="spase:PolarAngleRange" minOccurs="0" maxOccurs="1"/>
Element spase:PolarAngleRange / spase:Low
Namespace http://www.spase-group.org/data/schema
Diagram
Diagram spase-2_2_8_xsd.tmp#Low
Type spase:Low
Properties
content simple
minOccurs 1
maxOccurs 1
Source
<xsd:element name="Low" type="spase:Low" minOccurs="1" maxOccurs="1"/>
Element spase:PolarAngleRange / spase:High
Namespace http://www.spase-group.org/data/schema
Diagram
Diagram spase-2_2_8_xsd.tmp#High
Type spase:High
Properties
content simple
minOccurs 1
maxOccurs 1
Source
<xsd:element name="High" type="spase:High" minOccurs="1" maxOccurs="1"/>
Element spase:PolarAngleRange / spase:Units
Namespace http://www.spase-group.org/data/schema
Diagram
Diagram spase-2_2_8_xsd.tmp#Units
Type spase:Units
Properties
content simple
minOccurs 1
maxOccurs 1
Source
<xsd:element name="Units" type="spase:Units" minOccurs="1" maxOccurs="1"/>
Element spase:PolarAngleRange / spase:Bin
Namespace http://www.spase-group.org/data/schema
Diagram
Diagram spase-2_2_8_xsd.tmp#Bin_BandName spase-2_2_8_xsd.tmp#Bin_Low spase-2_2_8_xsd.tmp#Bin_High spase-2_2_8_xsd.tmp#Bin
Type spase:Bin
Properties
content complex
minOccurs 0
maxOccurs unbounded
Model
Children spase:BandName, spase:High, spase:Low
Instance
<spase:Bin xmlns:spase="http://www.spase-group.org/data/schema">
  <spase:BandName>{0,1}</spase:BandName>
  <spase:Low>{1,1}</spase:Low>
  <spase:High>{1,1}</spase:High>
</spase:Bin>
Source
<xsd:element name="Bin" type="spase:Bin" minOccurs="0" maxOccurs="unbounded"/>
Element spase:Parameter / spase:Wave
Namespace http://www.spase-group.org/data/schema
Diagram
Diagram spase-2_2_8_xsd.tmp#Wave_WaveType spase-2_2_8_xsd.tmp#Wave_Qualifier spase-2_2_8_xsd.tmp#Wave_WaveQuantity spase-2_2_8_xsd.tmp#Wave_EnergyRange spase-2_2_8_xsd.tmp#Wave_FrequencyRange spase-2_2_8_xsd.tmp#Wave_WavelengthRange spase-2_2_8_xsd.tmp#Wave
Type spase:Wave
Properties
content complex
Model
Children spase:EnergyRange, spase:FrequencyRange, spase:Qualifier, spase:WaveQuantity, spase:WaveType, spase:WavelengthRange
Instance
<spase:Wave xmlns:spase="http://www.spase-group.org/data/schema">
  <spase:WaveType>{0,1}</spase:WaveType>
  <spase:Qualifier>{0,unbounded}</spase:Qualifier>
  <spase:WaveQuantity>{1,1}</spase:WaveQuantity>
  <spase:EnergyRange>{0,1}</spase:EnergyRange>
  <spase:FrequencyRange>{0,1}</spase:FrequencyRange>
  <spase:WavelengthRange>{0,1}</spase:WavelengthRange>
</spase:Wave>
Source
<xsd:element name="Wave" type="spase:Wave"/>
Element spase:Wave / spase:WaveType
Namespace http://www.spase-group.org/data/schema
Diagram
Diagram spase-2_2_8_xsd.tmp#WaveType
Type spase:WaveType
Properties
content simple
minOccurs 0
maxOccurs 1
Facets
enumeration Electromagnetic
Electric and magnetic field variations in time and space that propagate through a medium or a vacuum with the waves propagation, electric field, and magnetic field vectors forming an orthogonal triad. Waves in this category are detected by having their field quantities measured.
enumeration Electrostatic
Collective longitudinal electric-field and plasma oscillations trapped within a body of plasma.
enumeration Hydrodynamic
Periodic or quasi-periodic oscillations of fluid quantities.
enumeration MHD
Hydrodynamic waves in a magnetized plasma in which the background magnetic field plays a key role in controlling the wave propagation characteristics.
enumeration Photon
Electromagnetic waves detected by techniques that utilize their corpuscular character (e.g., CCD, CMOS, photomultipliers).
enumeration PlasmaWaves
Self-consistent collective oscillations of particles and fields (electric and magnetic) in a plasma.
Source
<xsd:element name="WaveType" type="spase:WaveType" minOccurs="0" maxOccurs="1"/>
Element spase:Wave / spase:Qualifier
Namespace http://www.spase-group.org/data/schema
Diagram
Diagram spase-2_2_8_xsd.tmp#Qualifier
Type spase:Qualifier
Properties
content simple
minOccurs 0
maxOccurs unbounded
Facets
enumeration Anisotropy
Direction-dependent property.
enumeration Array
A sequence of values corresponding to the elements in a rectilinear, n-dimension matrix. Each value can be referenced by a unique index.
enumeration Average
The statistical mean; the sum of a set of values divided by the number of values in the set.
enumeration Characteristic
A quantity which can be easily identified and measured in a given environment.
enumeration Circular
Relative to polarization, right-hand circularly polarized light is defined such that the electric field is rotating clockwise as seen by an observer towards whom the wave is moving. Left-hand circularly polarized light is defined such that the electric field is rotating counterclockwise as seen by an observer towards whom the wave is moving. The polarization of magnetohydrodynamic waves is specified with respect to the ambient mean magnetic field : right-hand polarized waves have a transverse electric field component which turns in a right-handed sense (that of the gyrating electrons) around the magnetic field.
enumeration Column
A two-dimensional measure of a quantity. The column is the area over which the quantity is measured.
enumeration Component
Projection of a vector along one of the base axes of a coordinate system.
enumeration Component.I
Projection of a vector along the first named axis of a coordinate system. Typically the X axis, but could be the R axis for an RTN coordinate system.
enumeration Component.J
Projection of a vector along the second named axis of a coordinate system. Typically the Y axis, but could be the T axis for an RTN coordinate system.
enumeration Component.K
Projection of a vector along the third named axis of a coordinate system. Typically the Z axis, but could be the N axis for an RTN coordinate system.
enumeration Core
The central or main part of an object or calculated distribution. For example, the part of a distribution of particles at low energies that is a thermal (Maxwellian) population.
enumeration CrossSpectrum
The Fourier transform of the cross correlation of two physical or empirical observations.
enumeration Deviation
The difference between an observed value and the expected value of a quantity.
enumeration Differential
A measurement within a narrow range of energy and/or solid angle.
enumeration Direction
The spatial relation between an object and another object, the orientation of the object or the course along which the object points or moves.
enumeration DirectionAngle
The angle between a position vector or measured vector (or one of its projections onto a plane) and one of the base axes of the coordinate system.
enumeration DirectionAngle.AzimuthAngle
The angle between the projection into the i-j plane of a position or measured vector and the i-axis of the coordinate system. Mathematically defined as arctan(j/i). This term could be also applied to angles measured in different planes, for example the IMF clock angle defined as arctan(
enumeration DirectionAngle.ElevationAngle
The angle between the position or measured vector and the i-j plane of the coordinate system. Mathematically defined as arctan(k/SQRT(i^2+j^2)).
enumeration DirectionAngle.PolarAngle
The angle between the position or measured vector and the k-axis of the coordinate system. Mathematically defined as arctan([SQRT(i^2+j^2)]/k). This term could be also applied to angles between the vector and other components, for example the IMF cone angle defined as arccos(Bx/Bt).
enumeration Directional
A measurement within a narrow range of solid angle.
enumeration FieldAligned
The component of a quantity which is oriented in the same direction of a field.
enumeration Fit
Values that make an model agree with the data.
enumeration Group
An assemblage of values that a certain relation or common characteristic.
enumeration Halo
The part of an object or distribution surrounding some central body or distribution.  For example, the particles above the core energies that show enhancements above the thermal population.  Typically, a power law tail shows a break from the core Maxwellian at a particular energy.
enumeration Integral
A flux measurement in a broad range of energy and solid angle.
enumeration Integral.Area
Integration over the extent of a planar region, or of the surface of a solid.
enumeration Integral.Bandwidth
Integration over the width a frequency band.
enumeration Integral.SolidAngle
Integration over the angle in three-dimensional space that an object subtends at a point.
enumeration LineOfSight
The line of sight is the line that connects the observer with the observed object. This expression is often used with measurements of Doppler velocity and magnetic field in magnetograms, where only the component of the vector field directed along the line of sight is measured.
enumeration Linear
Polarization where the E-field vector is confined to a given plane
enumeration Magnitude
A measure of the strength of a vector quantity or length of its representational vector.
enumeration Maximum
The largest value of a batch or sample or the upper bound of a probability distribution.
enumeration Median
The measure of central tendency of a set of n. values computed by ordering the values and taking the value at position (n.  + 1) / 2 when n. is odd or the arithmetic mean of the values at positions n.  / 2 and (n. / 2) + 1 when n.  is even.
enumeration Minimum
The smallest value of a batch or sample or the lower bound of a probability distribution.
enumeration Moment
Parameters determined by integration over a distribution function convolved with a power of velocity.
enumeration Parallel
Having the same direction as a given direction
enumeration Peak
The maximum value for the quantity in question, over a period of time which is usually equal to the cadence.
enumeration Perpendicular
At right angles to a given direction.
enumeration Perturbation
Variations in the state of a system.
enumeration Phase
A point or portion in a recurring series of changes.
enumeration PhaseAngle
Phase difference between two or more waves, normally expressed in degrees.
enumeration Projection
A measure of the length of a position or measured vector as projected into a plane of the coordinate system.
enumeration Projection.IJ
A measure of the length of a position or measured vector projected into the i-j (typically X-Y) plane of the coordinate system.
enumeration Projection.IK
A measure of the length of a position or measured vector projected into the i-k (typically X-Z) plane of the coordinate system.
enumeration Projection.JK
A measure of the length of a position or measured vector projected into the j-k (typically Y-Z) plane of the coordinate system.
enumeration Pseudo
Similar to or having the appearance of something else. Can be used to indicate an estimation or approximation of a particular quantity.
enumeration Ratio
The relative magnitudes of two quantities.
enumeration Scalar
A quantity that is completely specified by its magnitude and has no direction.
enumeration Spectral
Characterized as a range or continuum of frequencies
enumeration StandardDeviation
The square root of the average of the squares of deviations about the mean of a set of data. Standard deviation is a statistical measure of spread or variability.
enumeration StokesParameters
A set of four parameters (usually called I,Q, U and V) which describe the polarization state of an electromagnetic wave propagating through space.
enumeration Strahl
A distribution of particles concentrated in a narrow energy band. The band may be may be aligned with a secondary feature. For example, it may occur in a narrow cone aligned with the mean magnetic field direction.
enumeration Superhalo
The part of an object or distribution surrounding some central body or distribution evident in a second break in the distribution function (e.g., a different power law).  It consists of a population at a higher energies than for a halo.
enumeration Symmetric
Equal distribution about one or more axes.
enumeration Tensor
A generalized linear quantity or geometrical entity that can be expressed as a multi-dimensional array relative to a choice of basis of the particular space on which it is defined.
enumeration Total
The summation of quantities over all possible species.
enumeration Trace
The sum of the elements on the main diagonal (the diagonal from the upper left to the lower right) of a square matrix.
enumeration Uncertainty
A statistically defined discrepancy between a measured quantity and the true value of that quantity that cannot be corrected by calculation or calibration.
enumeration Variance
A measure of dispersion of a set of data points around their mean value. The expectation value of the squared deviations from the mean.
enumeration Vector
A set of parameter values each along some independent variable (e.g., components of a field in three orthogonal spatial directions; atmospheric temperature values at several altitudes, or at a given latitude and longitude;).
Source
<xsd:element name="Qualifier" type="spase:Qualifier" minOccurs="0" maxOccurs="unbounded"/>
Element spase:Wave / spase:WaveQuantity
Namespace http://www.spase-group.org/data/schema
Diagram
Diagram spase-2_2_8_xsd.tmp#WaveQuantity
Type spase:WaveQuantity
Properties
content simple
minOccurs 1
maxOccurs 1
Facets
enumeration ACElectricField
Alternating electric field component of a wave.
enumeration ACMagneticField
Alternating magnetic field component of a wave.
enumeration Absorption
Decrease of radiant energy (relative to the background continuum spectrum).
enumeration Albedo
The ratio of reflected radiation from the surface to incident radiation upon it.
enumeration DopplerFrequency
Change in the frequency of a propagating wave due to motion of the source, the observer, the reflector, or the propagation medium.
enumeration Emissivity
The energy emitted spontaneously per unit bandwidth (typically frequency) per unit time per unit mass of source. Emissivity is usually integrated over all directions/solid angles.
enumeration EnergyFlux
The amount of energy passing through a unit area in a unit time.
enumeration EquivalentWidth
The spectral width of a total absorption line having the amount of absorbed radiant energy being equivalent to that in an observed absorption line.
enumeration Frequency
The number of occurrences of a repeating event per unit time.
enumeration Gyrofrequency
The number of gyrations around a magnetic guiding center (field line) a charged particle makes per unit time due to the Lorentz force.
enumeration Intensity
The measurement of radiant or wave energy per unit detector area per unit bandwidth per unit solid angle per unit time.
enumeration LineDepth
The measure of the amount of absorption below the continuum (depth) in a particular wavelength or frequency in an absorption spectrum.
enumeration MagneticField
A region of space near a magnetized body where magnetic forces can be detected (as measured by methods such as Zeeman splitting, etc.).
enumeration ModeAmplitude
In helioseismology the magnitude of oscillation of waves of a particular geometry.
enumeration PlasmaFrequency
A number-density-dependent characteristic frequency of a plasma.
enumeration Polarization
Direction of the electric vector of an electromagnetic wave. The wave can be linearly polarized in any direction perpendicular to the direction of travel, circularly polarized (clockwise or counterclockwise), unpolarized, or mixtures of the above.
enumeration PoyntingFlux
Electromagnetic energy flux transported by a wave characterized as the rate of energy transport per unit area per steradian.
enumeration PropagationTime
Time difference between transmission and reception of a wave in an active wave experiment.
enumeration StokesParameters
A set of four parameters (usually called I,Q, U and V) which describe the polarization state of an electromagnetic wave propagating through space.
enumeration Velocity
Rate of change of position. Also used for the average velocity of a collection of particles, also referred to as bulk velocity.
enumeration Wavelength
The peak-to-peak distance over one wave period.
Source
<xsd:element name="WaveQuantity" type="spase:WaveQuantity" minOccurs="1" maxOccurs="1"/>
Element spase:Wave / spase:EnergyRange
Namespace http://www.spase-group.org/data/schema
Diagram
Diagram spase-2_2_8_xsd.tmp#EnergyRange_Low spase-2_2_8_xsd.tmp#EnergyRange_High spase-2_2_8_xsd.tmp#EnergyRange_Units spase-2_2_8_xsd.tmp#EnergyRange_Bin spase-2_2_8_xsd.tmp#EnergyRange
Type spase:EnergyRange
Properties
content complex
minOccurs 0
maxOccurs 1
Model
Children spase:Bin, spase:High, spase:Low, spase:Units
Instance
<spase:EnergyRange xmlns:spase="http://www.spase-group.org/data/schema">
  <spase:Low>{1,1}</spase:Low>
  <spase:High>{1,1}</spase:High>
  <spase:Units>{1,1}</spase:Units>
  <spase:Bin>{0,unbounded}</spase:Bin>
</spase:EnergyRange>
Source
<xsd:element name="EnergyRange" type="spase:EnergyRange" minOccurs="0" maxOccurs="1"/>
Element spase:Wave / spase:FrequencyRange
Namespace http://www.spase-group.org/data/schema
Diagram
Diagram spase-2_2_8_xsd.tmp#FrequencyRange_SpectralRange spase-2_2_8_xsd.tmp#FrequencyRange_Low spase-2_2_8_xsd.tmp#FrequencyRange_High spase-2_2_8_xsd.tmp#FrequencyRange_Units spase-2_2_8_xsd.tmp#FrequencyRange_Bin spase-2_2_8_xsd.tmp#FrequencyRange
Type spase:FrequencyRange
Properties
content complex
minOccurs 0
maxOccurs 1
Model
Children spase:Bin, spase:High, spase:Low, spase:SpectralRange, spase:Units
Instance
<spase:FrequencyRange xmlns:spase="http://www.spase-group.org/data/schema">
  <spase:SpectralRange>{0,1}</spase:SpectralRange>
  <spase:Low>{1,1}</spase:Low>
  <spase:High>{1,1}</spase:High>
  <spase:Units>{1,1}</spase:Units>
  <spase:Bin>{0,unbounded}</spase:Bin>
</spase:FrequencyRange>
Source
<xsd:element name="FrequencyRange" type="spase:FrequencyRange" minOccurs="0" maxOccurs="1"/>
Element spase:Wave / spase:WavelengthRange
Namespace http://www.spase-group.org/data/schema
Diagram
Diagram spase-2_2_8_xsd.tmp#WavelengthRange_SpectralRange spase-2_2_8_xsd.tmp#WavelengthRange_Low spase-2_2_8_xsd.tmp#WavelengthRange_High spase-2_2_8_xsd.tmp#WavelengthRange_Units spase-2_2_8_xsd.tmp#WavelengthRange_Bin spase-2_2_8_xsd.tmp#WavelengthRange
Type spase:WavelengthRange
Properties
content complex
minOccurs 0
maxOccurs 1
Model
Children spase:Bin, spase:High, spase:Low, spase:SpectralRange, spase:Units
Instance
<spase:WavelengthRange xmlns:spase="http://www.spase-group.org/data/schema">
  <spase:SpectralRange>{0,1}</spase:SpectralRange>
  <spase:Low>{1,1}</spase:Low>
  <spase:High>{1,1}</spase:High>
  <spase:Units>{1,1}</spase:Units>
  <spase:Bin>{0,unbounded}</spase:Bin>
</spase:WavelengthRange>
Source
<xsd:element name="WavelengthRange" type="spase:WavelengthRange" minOccurs="0" maxOccurs="1"/>
Element spase:WavelengthRange / spase:SpectralRange
Namespace http://www.spase-group.org/data/schema
Diagram
Diagram spase-2_2_8_xsd.tmp#SpectralRange
Type spase:SpectralRange
Properties
content simple
minOccurs 0
maxOccurs 1
Facets
enumeration CaK
A spectrum with a wavelength of range centered near 393.5 nm. VSO nickname: Ca-K image with range of 391.9 nm to 395.2 nm.
enumeration ExtremeUltraviolet
A spectrum with a wavelength range of 10.0 nm to 125.0nm. VSO nickname: EUV image with a range of of 10.0 nm to 125.0 nm
enumeration FarUltraviolet
A spectrum with a wavelength range of 122 nm to 200.0nm. VSO nickname: FUV image with a range of 122.0 nm to 200 nm
enumeration GammaRays
Photons with a wavelength range: 0.00001 to 0.001 nm
enumeration Halpha
A spectrum with a wavelength range centered at 656.3 nm. VSO nickname: H-alpha image with a spectrum range of of 655.8 nm to 656.8 nm.
enumeration HardXrays
Photons with a wavelength range: 0.001 to 0.1 nm and an energy range of 12 keV to 120 keV
enumeration He10830
A spectrum with a wavelength range centered at 1082.9 nm. VSO nickname: He 10830 image with a range of 1082.5 nm to 1083.3 nm.
enumeration He304
A spectrum centered around the resonance line of ionised helium at 304 Angstrom (30.4 nm).
enumeration Infrared
Photons with a wavelength range: 760 to 1.00x10^6 nm
enumeration K7699
A spectrum with a wavelength range centred at 769.9 nm. VSO nickname: K-7699 dopplergram with a range of 769.8 nm to 770.0 nm.
enumeration LBHBand
Lyman-Birge-Hopfield band in the far ultraviolet range with wavelength range of 140nm to 170 nm.
enumeration Microwave
Photons with a wavelength range: 1.00x10^6 to 1.50x10^7 nm
enumeration NaD
A spectrum with a wavelength range of centered at 589.3 nm. VSO nickname: Na-D image with a range of 588.8 nm to 589.8 nm.
enumeration Ni6768
A spectrum with a wavelength range centered at 676.8 nm. VSO nickname: Ni-6768 dopplergram with a range of of 676.7 nm to 676.9 nm.
enumeration Optical
Photons with a wavelength range: 380 to 760 nm
enumeration RadioFrequency
Photons with a wavelength range: 100,000 to 1.00x10^11 nm
enumeration SoftXRays
X-Rays with an energy range of 0.12 keV to 12 keV.
enumeration Ultraviolet
Photons with a wavelength range: 10 to 400 nm.
enumeration WhiteLight
Photons with a wavelength in the visible range for humans.
enumeration XRays
Photons with a wavelength range: 0.001 <= x < 10 nm
Source
<xsd:element name="SpectralRange" type="spase:SpectralRange" minOccurs="0" maxOccurs="1"/>
Element spase:WavelengthRange / spase:Low
Namespace http://www.spase-group.org/data/schema
Diagram
Diagram spase-2_2_8_xsd.tmp#Low
Type spase:Low
Properties
content simple
minOccurs 1
maxOccurs 1
Source
<xsd:element name="Low" type="spase:Low" minOccurs="1" maxOccurs="1"/>
Element spase:WavelengthRange / spase:High
Namespace http://www.spase-group.org/data/schema
Diagram
Diagram spase-2_2_8_xsd.tmp#High
Type spase:High
Properties
content simple
minOccurs 1
maxOccurs 1
Source
<xsd:element name="High" type="spase:High" minOccurs="1" maxOccurs="1"/>
Element spase:WavelengthRange / spase:Units
Namespace http://www.spase-group.org/data/schema
Diagram
Diagram spase-2_2_8_xsd.tmp#Units
Type spase:Units
Properties
content simple
minOccurs 1
maxOccurs 1
Source
<xsd:element name="Units" type="spase:Units" minOccurs="1" maxOccurs="1"/>
Element spase:WavelengthRange / spase:Bin
Namespace http://www.spase-group.org/data/schema
Diagram
Diagram spase-2_2_8_xsd.tmp#Bin_BandName spase-2_2_8_xsd.tmp#Bin_Low spase-2_2_8_xsd.tmp#Bin_High spase-2_2_8_xsd.tmp#Bin
Type spase:Bin
Properties
content complex
minOccurs 0
maxOccurs unbounded
Model
Children spase:BandName, spase:High, spase:Low
Instance
<spase:Bin xmlns:spase="http://www.spase-group.org/data/schema">
  <spase:BandName>{0,1}</spase:BandName>
  <spase:Low>{1,1}</spase:Low>
  <spase:High>{1,1}</spase:High>
</spase:Bin>
Source
<xsd:element name="Bin" type="spase:Bin" minOccurs="0" maxOccurs="unbounded"/>
Element spase:Parameter / spase:Mixed
Namespace http://www.spase-group.org/data/schema
Diagram
Diagram spase-2_2_8_xsd.tmp#Mixed_MixedQuantity spase-2_2_8_xsd.tmp#Mixed_ParticleType spase-2_2_8_xsd.tmp#Mixed_Qualifier spase-2_2_8_xsd.tmp#Mixed
Type spase:Mixed
Properties
content complex
Model
Children spase:MixedQuantity, spase:ParticleType, spase:Qualifier
Instance
<spase:Mixed xmlns:spase="http://www.spase-group.org/data/schema">
  <spase:MixedQuantity>{1,1}</spase:MixedQuantity>
  <spase:ParticleType>{0,unbounded}</spase:ParticleType>
  <spase:Qualifier>{0,unbounded}</spase:Qualifier>
</spase:Mixed>
Source
<xsd:element name="Mixed" type="spase:Mixed"/>
Element spase:Mixed / spase:MixedQuantity
Namespace http://www.spase-group.org/data/schema
Diagram
Diagram spase-2_2_8_xsd.tmp#MixedQuantity
Type spase:MixedQuantity
Properties
content simple
minOccurs 1
maxOccurs 1
Facets
enumeration AkasofuEpsilon
A measure of the magnetopause energy flux and an indicator of the solar wind power available for subsequent magnetospheric energization. Defined as: V*B^2*l^2sin(theta/2)^4 where B is the IMF, l is an empirical scaling parameter equal to 7 RE, and theta = tan(BY /BZ)^-1 the IMF clock angle.
enumeration AlfvenMachNumber
The ratio of the bulk flow speed to the Alfven speed.
enumeration AlfvenVelocity
Phase velocity of the Alfven wave; In SI units it is the velocity of the magnetic field divided by the square root of the mass density times the permeability of free space (mu).
enumeration FrequencyToGyrofrequencyRatio
The ratio of the characteristic frequency of a medium to gyrofrequency of a particle.
enumeration IMFClockAngle
The clockwise angle of the direction of interplanetary magnetic field (IMF) measured in the plane of the body pole perpendicular to the line between the body and the Sun.
enumeration MagnetosonicMachNumber
The ratio of the velocity of fast mode waves to the Alfven velocity.
enumeration Other
Not classified with more specific terms. The context of its usage may be described in related text.
enumeration PlasmaBeta
The ratio of the plasma pressure (nkT) to the magnetic pressure (B^2/2mu0) of the SUM(nkT)/(B^2/2mu0).
enumeration SolarUVFlux
The amount of Ultraviolet energy originating from the Sun passing through a unit area in a unit time.
enumeration TotalPressure
In an MHD fluid it is the number density (N) times Boltzmann constant times the temperature in Kelvin.
enumeration VCrossB
The cross product of the charge velocity (V) and the magnetic field (B). It is the electric field exerted on a point charge by a magnetic field.
Source
<xsd:element name="MixedQuantity" type="spase:MixedQuantity" minOccurs="1" maxOccurs="1"/>
Element spase:Mixed / spase:ParticleType
Namespace http://www.spase-group.org/data/schema
Diagram
Diagram spase-2_2_8_xsd.tmp#ParticleType
Type spase:ParticleType
Properties
content simple
minOccurs 0
maxOccurs unbounded
Facets
enumeration Aerosol
A suspension of fine solid or liquid particles in a gas.
enumeration AlphaParticle
A positively charged nuclear particle that consists of two protons and two neutrons.
enumeration Atom
Matter consisting of a nucleus surrounded by electrons which has no net charge.
enumeration Dust
Free microscopic particles of solid material.
enumeration Electron
An elementary particle consisting of a charge of negative electricity equal to about 1.602 x 10^(-19) Coulomb and having a mass when at rest of about 9.109534 x 10^(-28) gram.
enumeration Ion
An atom that has acquired a net electric charge by gaining or losing one or more electrons.(Note: Z>2)
enumeration Molecule
A group of atoms so united and combined by chemical affinity that they form a complete, integrated whole, being the smallest portion of any particular compound that can exist in a free state
enumeration Neutron
An elementary particle that has no net charge and is a constituent of atomic nuclei, and that has a mass slightly large than a proton (1.673 x 10^(-24) gram.)
enumeration Proton
An elementary particle that is a constituent of all atomic nuclei, that carries a positive charge numerically equal to the charge of an electron, and that has a mass of 1.673 x 10^(-24) gram.
Source
<xsd:element name="ParticleType" type="spase:ParticleType" minOccurs="0" maxOccurs="unbounded"/>
Element spase:Mixed / spase:Qualifier
Namespace http://www.spase-group.org/data/schema
Diagram
Diagram spase-2_2_8_xsd.tmp#Qualifier
Type spase:Qualifier
Properties
content simple
minOccurs 0
maxOccurs unbounded
Facets
enumeration Anisotropy
Direction-dependent property.
enumeration Array
A sequence of values corresponding to the elements in a rectilinear, n-dimension matrix. Each value can be referenced by a unique index.
enumeration Average
The statistical mean; the sum of a set of values divided by the number of values in the set.
enumeration Characteristic
A quantity which can be easily identified and measured in a given environment.
enumeration Circular
Relative to polarization, right-hand circularly polarized light is defined such that the electric field is rotating clockwise as seen by an observer towards whom the wave is moving. Left-hand circularly polarized light is defined such that the electric field is rotating counterclockwise as seen by an observer towards whom the wave is moving. The polarization of magnetohydrodynamic waves is specified with respect to the ambient mean magnetic field : right-hand polarized waves have a transverse electric field component which turns in a right-handed sense (that of the gyrating electrons) around the magnetic field.
enumeration Column
A two-dimensional measure of a quantity. The column is the area over which the quantity is measured.
enumeration Component
Projection of a vector along one of the base axes of a coordinate system.
enumeration Component.I
Projection of a vector along the first named axis of a coordinate system. Typically the X axis, but could be the R axis for an RTN coordinate system.
enumeration Component.J
Projection of a vector along the second named axis of a coordinate system. Typically the Y axis, but could be the T axis for an RTN coordinate system.
enumeration Component.K
Projection of a vector along the third named axis of a coordinate system. Typically the Z axis, but could be the N axis for an RTN coordinate system.
enumeration Core
The central or main part of an object or calculated distribution. For example, the part of a distribution of particles at low energies that is a thermal (Maxwellian) population.
enumeration CrossSpectrum
The Fourier transform of the cross correlation of two physical or empirical observations.
enumeration Deviation
The difference between an observed value and the expected value of a quantity.
enumeration Differential
A measurement within a narrow range of energy and/or solid angle.
enumeration Direction
The spatial relation between an object and another object, the orientation of the object or the course along which the object points or moves.
enumeration DirectionAngle
The angle between a position vector or measured vector (or one of its projections onto a plane) and one of the base axes of the coordinate system.
enumeration DirectionAngle.AzimuthAngle
The angle between the projection into the i-j plane of a position or measured vector and the i-axis of the coordinate system. Mathematically defined as arctan(j/i). This term could be also applied to angles measured in different planes, for example the IMF clock angle defined as arctan(
enumeration DirectionAngle.ElevationAngle
The angle between the position or measured vector and the i-j plane of the coordinate system. Mathematically defined as arctan(k/SQRT(i^2+j^2)).
enumeration DirectionAngle.PolarAngle
The angle between the position or measured vector and the k-axis of the coordinate system. Mathematically defined as arctan([SQRT(i^2+j^2)]/k). This term could be also applied to angles between the vector and other components, for example the IMF cone angle defined as arccos(Bx/Bt).
enumeration Directional
A measurement within a narrow range of solid angle.
enumeration FieldAligned
The component of a quantity which is oriented in the same direction of a field.
enumeration Fit
Values that make an model agree with the data.
enumeration Group
An assemblage of values that a certain relation or common characteristic.
enumeration Halo
The part of an object or distribution surrounding some central body or distribution.  For example, the particles above the core energies that show enhancements above the thermal population.  Typically, a power law tail shows a break from the core Maxwellian at a particular energy.
enumeration Integral
A flux measurement in a broad range of energy and solid angle.
enumeration Integral.Area
Integration over the extent of a planar region, or of the surface of a solid.
enumeration Integral.Bandwidth
Integration over the width a frequency band.
enumeration Integral.SolidAngle
Integration over the angle in three-dimensional space that an object subtends at a point.
enumeration LineOfSight
The line of sight is the line that connects the observer with the observed object. This expression is often used with measurements of Doppler velocity and magnetic field in magnetograms, where only the component of the vector field directed along the line of sight is measured.
enumeration Linear
Polarization where the E-field vector is confined to a given plane
enumeration Magnitude
A measure of the strength of a vector quantity or length of its representational vector.
enumeration Maximum
The largest value of a batch or sample or the upper bound of a probability distribution.
enumeration Median
The measure of central tendency of a set of n. values computed by ordering the values and taking the value at position (n.  + 1) / 2 when n. is odd or the arithmetic mean of the values at positions n.  / 2 and (n. / 2) + 1 when n.  is even.
enumeration Minimum
The smallest value of a batch or sample or the lower bound of a probability distribution.
enumeration Moment
Parameters determined by integration over a distribution function convolved with a power of velocity.
enumeration Parallel
Having the same direction as a given direction
enumeration Peak
The maximum value for the quantity in question, over a period of time which is usually equal to the cadence.
enumeration Perpendicular
At right angles to a given direction.
enumeration Perturbation
Variations in the state of a system.
enumeration Phase
A point or portion in a recurring series of changes.
enumeration PhaseAngle
Phase difference between two or more waves, normally expressed in degrees.
enumeration Projection
A measure of the length of a position or measured vector as projected into a plane of the coordinate system.
enumeration Projection.IJ
A measure of the length of a position or measured vector projected into the i-j (typically X-Y) plane of the coordinate system.
enumeration Projection.IK
A measure of the length of a position or measured vector projected into the i-k (typically X-Z) plane of the coordinate system.
enumeration Projection.JK
A measure of the length of a position or measured vector projected into the j-k (typically Y-Z) plane of the coordinate system.
enumeration Pseudo
Similar to or having the appearance of something else. Can be used to indicate an estimation or approximation of a particular quantity.
enumeration Ratio
The relative magnitudes of two quantities.
enumeration Scalar
A quantity that is completely specified by its magnitude and has no direction.
enumeration Spectral
Characterized as a range or continuum of frequencies
enumeration StandardDeviation
The square root of the average of the squares of deviations about the mean of a set of data. Standard deviation is a statistical measure of spread or variability.
enumeration StokesParameters
A set of four parameters (usually called I,Q, U and V) which describe the polarization state of an electromagnetic wave propagating through space.
enumeration Strahl
A distribution of particles concentrated in a narrow energy band. The band may be may be aligned with a secondary feature. For example, it may occur in a narrow cone aligned with the mean magnetic field direction.
enumeration Superhalo
The part of an object or distribution surrounding some central body or distribution evident in a second break in the distribution function (e.g., a different power law).  It consists of a population at a higher energies than for a halo.
enumeration Symmetric
Equal distribution about one or more axes.
enumeration Tensor
A generalized linear quantity or geometrical entity that can be expressed as a multi-dimensional array relative to a choice of basis of the particular space on which it is defined.
enumeration Total
The summation of quantities over all possible species.
enumeration Trace
The sum of the elements on the main diagonal (the diagonal from the upper left to the lower right) of a square matrix.
enumeration Uncertainty
A statistically defined discrepancy between a measured quantity and the true value of that quantity that cannot be corrected by calculation or calibration.
enumeration Variance
A measure of dispersion of a set of data points around their mean value. The expectation value of the squared deviations from the mean.
enumeration Vector
A set of parameter values each along some independent variable (e.g., components of a field in three orthogonal spatial directions; atmospheric temperature values at several altitudes, or at a given latitude and longitude;).
Source
<xsd:element name="Qualifier" type="spase:Qualifier" minOccurs="0" maxOccurs="unbounded"/>
Element spase:Parameter / spase:Support
Namespace http://www.spase-group.org/data/schema
Diagram
Diagram spase-2_2_8_xsd.tmp#Support_Qualifier spase-2_2_8_xsd.tmp#Support_SupportQuantity spase-2_2_8_xsd.tmp#Support
Type spase:Support
Properties
content complex
Model
Children spase:Qualifier, spase:SupportQuantity
Instance
<spase:Support xmlns:spase="http://www.spase-group.org/data/schema">
  <spase:Qualifier>{0,unbounded}</spase:Qualifier>
  <spase:SupportQuantity>{1,1}</spase:SupportQuantity>
</spase:Support>
Source
<xsd:element name="Support" type="spase:Support"/>
Element spase:Support / spase:Qualifier
Namespace http://www.spase-group.org/data/schema
Diagram
Diagram spase-2_2_8_xsd.tmp#Qualifier
Type spase:Qualifier
Properties
content simple
minOccurs 0
maxOccurs unbounded
Facets
enumeration Anisotropy
Direction-dependent property.
enumeration Array
A sequence of values corresponding to the elements in a rectilinear, n-dimension matrix. Each value can be referenced by a unique index.
enumeration Average
The statistical mean; the sum of a set of values divided by the number of values in the set.
enumeration Characteristic
A quantity which can be easily identified and measured in a given environment.
enumeration Circular
Relative to polarization, right-hand circularly polarized light is defined such that the electric field is rotating clockwise as seen by an observer towards whom the wave is moving. Left-hand circularly polarized light is defined such that the electric field is rotating counterclockwise as seen by an observer towards whom the wave is moving. The polarization of magnetohydrodynamic waves is specified with respect to the ambient mean magnetic field : right-hand polarized waves have a transverse electric field component which turns in a right-handed sense (that of the gyrating electrons) around the magnetic field.
enumeration Column
A two-dimensional measure of a quantity. The column is the area over which the quantity is measured.
enumeration Component
Projection of a vector along one of the base axes of a coordinate system.
enumeration Component.I
Projection of a vector along the first named axis of a coordinate system. Typically the X axis, but could be the R axis for an RTN coordinate system.
enumeration Component.J
Projection of a vector along the second named axis of a coordinate system. Typically the Y axis, but could be the T axis for an RTN coordinate system.
enumeration Component.K
Projection of a vector along the third named axis of a coordinate system. Typically the Z axis, but could be the N axis for an RTN coordinate system.
enumeration Core
The central or main part of an object or calculated distribution. For example, the part of a distribution of particles at low energies that is a thermal (Maxwellian) population.
enumeration CrossSpectrum
The Fourier transform of the cross correlation of two physical or empirical observations.
enumeration Deviation
The difference between an observed value and the expected value of a quantity.
enumeration Differential
A measurement within a narrow range of energy and/or solid angle.
enumeration Direction
The spatial relation between an object and another object, the orientation of the object or the course along which the object points or moves.
enumeration DirectionAngle
The angle between a position vector or measured vector (or one of its projections onto a plane) and one of the base axes of the coordinate system.
enumeration DirectionAngle.AzimuthAngle
The angle between the projection into the i-j plane of a position or measured vector and the i-axis of the coordinate system. Mathematically defined as arctan(j/i). This term could be also applied to angles measured in different planes, for example the IMF clock angle defined as arctan(
enumeration DirectionAngle.ElevationAngle
The angle between the position or measured vector and the i-j plane of the coordinate system. Mathematically defined as arctan(k/SQRT(i^2+j^2)).
enumeration DirectionAngle.PolarAngle
The angle between the position or measured vector and the k-axis of the coordinate system. Mathematically defined as arctan([SQRT(i^2+j^2)]/k). This term could be also applied to angles between the vector and other components, for example the IMF cone angle defined as arccos(Bx/Bt).
enumeration Directional
A measurement within a narrow range of solid angle.
enumeration FieldAligned
The component of a quantity which is oriented in the same direction of a field.
enumeration Fit
Values that make an model agree with the data.
enumeration Group
An assemblage of values that a certain relation or common characteristic.
enumeration Halo
The part of an object or distribution surrounding some central body or distribution.  For example, the particles above the core energies that show enhancements above the thermal population.  Typically, a power law tail shows a break from the core Maxwellian at a particular energy.
enumeration Integral
A flux measurement in a broad range of energy and solid angle.
enumeration Integral.Area
Integration over the extent of a planar region, or of the surface of a solid.
enumeration Integral.Bandwidth
Integration over the width a frequency band.
enumeration Integral.SolidAngle
Integration over the angle in three-dimensional space that an object subtends at a point.
enumeration LineOfSight
The line of sight is the line that connects the observer with the observed object. This expression is often used with measurements of Doppler velocity and magnetic field in magnetograms, where only the component of the vector field directed along the line of sight is measured.
enumeration Linear
Polarization where the E-field vector is confined to a given plane
enumeration Magnitude
A measure of the strength of a vector quantity or length of its representational vector.
enumeration Maximum
The largest value of a batch or sample or the upper bound of a probability distribution.
enumeration Median
The measure of central tendency of a set of n. values computed by ordering the values and taking the value at position (n.  + 1) / 2 when n. is odd or the arithmetic mean of the values at positions n.  / 2 and (n. / 2) + 1 when n.  is even.
enumeration Minimum
The smallest value of a batch or sample or the lower bound of a probability distribution.
enumeration Moment
Parameters determined by integration over a distribution function convolved with a power of velocity.
enumeration Parallel
Having the same direction as a given direction
enumeration Peak
The maximum value for the quantity in question, over a period of time which is usually equal to the cadence.
enumeration Perpendicular
At right angles to a given direction.
enumeration Perturbation
Variations in the state of a system.
enumeration Phase
A point or portion in a recurring series of changes.
enumeration PhaseAngle
Phase difference between two or more waves, normally expressed in degrees.
enumeration Projection
A measure of the length of a position or measured vector as projected into a plane of the coordinate system.
enumeration Projection.IJ
A measure of the length of a position or measured vector projected into the i-j (typically X-Y) plane of the coordinate system.
enumeration Projection.IK
A measure of the length of a position or measured vector projected into the i-k (typically X-Z) plane of the coordinate system.
enumeration Projection.JK
A measure of the length of a position or measured vector projected into the j-k (typically Y-Z) plane of the coordinate system.
enumeration Pseudo
Similar to or having the appearance of something else. Can be used to indicate an estimation or approximation of a particular quantity.
enumeration Ratio
The relative magnitudes of two quantities.
enumeration Scalar
A quantity that is completely specified by its magnitude and has no direction.
enumeration Spectral
Characterized as a range or continuum of frequencies
enumeration StandardDeviation
The square root of the average of the squares of deviations about the mean of a set of data. Standard deviation is a statistical measure of spread or variability.
enumeration StokesParameters
A set of four parameters (usually called I,Q, U and V) which describe the polarization state of an electromagnetic wave propagating through space.
enumeration Strahl
A distribution of particles concentrated in a narrow energy band. The band may be may be aligned with a secondary feature. For example, it may occur in a narrow cone aligned with the mean magnetic field direction.
enumeration Superhalo
The part of an object or distribution surrounding some central body or distribution evident in a second break in the distribution function (e.g., a different power law).  It consists of a population at a higher energies than for a halo.
enumeration Symmetric
Equal distribution about one or more axes.
enumeration Tensor
A generalized linear quantity or geometrical entity that can be expressed as a multi-dimensional array relative to a choice of basis of the particular space on which it is defined.
enumeration Total
The summation of quantities over all possible species.
enumeration Trace
The sum of the elements on the main diagonal (the diagonal from the upper left to the lower right) of a square matrix.
enumeration Uncertainty
A statistically defined discrepancy between a measured quantity and the true value of that quantity that cannot be corrected by calculation or calibration.
enumeration Variance
A measure of dispersion of a set of data points around their mean value. The expectation value of the squared deviations from the mean.
enumeration Vector
A set of parameter values each along some independent variable (e.g., components of a field in three orthogonal spatial directions; atmospheric temperature values at several altitudes, or at a given latitude and longitude;).
Source
<xsd:element name="Qualifier" type="spase:Qualifier" minOccurs="0" maxOccurs="unbounded"/>
Element spase:Support / spase:SupportQuantity
Namespace http://www.spase-group.org/data/schema
Diagram
Diagram spase-2_2_8_xsd.tmp#SupportQuantity
Type spase:SupportQuantity
Properties
content simple
minOccurs 1
maxOccurs 1
Facets
enumeration InstrumentMode
An indication of a state (mode) in which the instrument is operating. How a mode influences the interpretation and representation of data is described in instrument related documentation.
enumeration Other
Not classified with more specific terms. The context of its usage may be described in related text.
enumeration Positional
The specification of the location of an object or measurement within a reference coordinate system. The position is usually expressed as a set of values corresponding to the location along a set of orthogonal axes together with the date/time of the observation.
enumeration Temporal
Pertaining to time.
enumeration Velocity
Rate of change of position. Also used for the average velocity of a collection of particles, also referred to as bulk velocity.
Source
<xsd:element name="SupportQuantity" type="spase:SupportQuantity" minOccurs="1" maxOccurs="1"/>
Element spase:Catalog / spase:Extension
Namespace http://www.spase-group.org/data/schema
Diagram
Diagram spase-2_2_8_xsd.tmp#Extension_lang spase-2_2_8_xsd.tmp#Extension
Type spase:Extension
Properties
content complex
minOccurs 0
maxOccurs unbounded
Model
ANY element from ANY namespace
Attributes
QName Type Default Use
lang xsd:string en optional
Source
<xsd:element name="Extension" type="spase:Extension" minOccurs="0" maxOccurs="unbounded"/>
Element spase:Spase / spase:DisplayData
Namespace http://www.spase-group.org/data/schema
Diagram
Diagram spase-2_2_8_xsd.tmp#DisplayData_ResourceID spase-2_2_8_xsd.tmp#DisplayData_ResourceHeader spase-2_2_8_xsd.tmp#DisplayData_AccessInformation spase-2_2_8_xsd.tmp#DisplayData_ProcessingLevel spase-2_2_8_xsd.tmp#DisplayData_ProviderResourceName spase-2_2_8_xsd.tmp#DisplayData_ProviderProcessingLevel spase-2_2_8_xsd.tmp#DisplayData_ProviderVersion spase-2_2_8_xsd.tmp#DisplayData_InstrumentID spase-2_2_8_xsd.tmp#DisplayData_MeasurementType spase-2_2_8_xsd.tmp#DisplayData_TemporalDescription spase-2_2_8_xsd.tmp#DisplayData_SpectralRange spase-2_2_8_xsd.tmp#DisplayData_DisplayCadence spase-2_2_8_xsd.tmp#DisplayData_ObservedRegion spase-2_2_8_xsd.tmp#DisplayData_Caveats spase-2_2_8_xsd.tmp#DisplayData_Keyword spase-2_2_8_xsd.tmp#DisplayData_InputResourceID spase-2_2_8_xsd.tmp#DisplayData_Parameter spase-2_2_8_xsd.tmp#DisplayData_Extension spase-2_2_8_xsd.tmp#DisplayData
Type spase:DisplayData
Properties
content complex
Model
Children spase:AccessInformation, spase:Caveats, spase:DisplayCadence, spase:Extension, spase:InputResourceID, spase:InstrumentID, spase:Keyword, spase:MeasurementType, spase:ObservedRegion, spase:Parameter, spase:ProcessingLevel, spase:ProviderProcessingLevel, spase:ProviderResourceName, spase:ProviderVersion, spase:ResourceHeader, spase:ResourceID, spase:SpectralRange, spase:TemporalDescription
Instance
<spase:DisplayData xmlns:spase="http://www.spase-group.org/data/schema">
  <spase:ResourceID>{1,1}</spase:ResourceID>
  <spase:ResourceHeader>{1,1}</spase:ResourceHeader>
  <spase:AccessInformation>{1,unbounded}</spase:AccessInformation>
  <spase:ProcessingLevel>{0,1}</spase:ProcessingLevel>
  <spase:ProviderResourceName>{0,1}</spase:ProviderResourceName>
  <spase:ProviderProcessingLevel>{0,1}</spase:ProviderProcessingLevel>
  <spase:ProviderVersion>{0,1}</spase:ProviderVersion>
  <spase:InstrumentID>{0,unbounded}</spase:InstrumentID>
  <spase:MeasurementType>{1,unbounded}</spase:MeasurementType>
  <spase:TemporalDescription>{0,1}</spase:TemporalDescription>
  <spase:SpectralRange>{0,unbounded}</spase:SpectralRange>
  <spase:DisplayCadence>{0,1}</spase:DisplayCadence>
  <spase:ObservedRegion>{0,unbounded}</spase:ObservedRegion>
  <spase:Caveats>{0,1}</spase:Caveats>
  <spase:Keyword>{0,unbounded}</spase:Keyword>
  <spase:InputResourceID>{0,unbounded}</spase:InputResourceID>
  <spase:Parameter>{0,unbounded}</spase:Parameter>
  <spase:Extension lang="en">{0,unbounded}</spase:Extension>
</spase:DisplayData>
Source
<xsd:element name="DisplayData" type="spase:DisplayData"/>
Element spase:DisplayData / spase:ResourceID
Namespace http://www.spase-group.org/data/schema
Diagram
Diagram spase-2_2_8_xsd.tmp#ResourceID
Type spase:ResourceID
Properties
content simple
minOccurs 1
maxOccurs 1
Source
<xsd:element name="ResourceID" type="spase:ResourceID" minOccurs="1" maxOccurs="1"/>
Element spase:DisplayData / spase:ResourceHeader
Namespace http://www.spase-group.org/data/schema
Diagram
Diagram spase-2_2_8_xsd.tmp#ResourceHeader_ResourceName spase-2_2_8_xsd.tmp#ResourceHeader_AlternateName spase-2_2_8_xsd.tmp#ResourceHeader_ReleaseDate spase-2_2_8_xsd.tmp#ResourceHeader_ExpirationDate spase-2_2_8_xsd.tmp#ResourceHeader_Description spase-2_2_8_xsd.tmp#ResourceHeader_Acknowledgement spase-2_2_8_xsd.tmp#ResourceHeader_Contact spase-2_2_8_xsd.tmp#ResourceHeader_InformationURL spase-2_2_8_xsd.tmp#ResourceHeader_Association spase-2_2_8_xsd.tmp#ResourceHeader_PriorID spase-2_2_8_xsd.tmp#ResourceHeader
Type spase:ResourceHeader
Properties
content complex
minOccurs 1
maxOccurs 1
Model
Children spase:Acknowledgement, spase:AlternateName, spase:Association, spase:Contact, spase:Description, spase:ExpirationDate, spase:InformationURL, spase:PriorID, spase:ReleaseDate, spase:ResourceName
Instance
<spase:ResourceHeader xmlns:spase="http://www.spase-group.org/data/schema">
  <spase:ResourceName>{1,1}</spase:ResourceName>
  <spase:AlternateName>{0,unbounded}</spase:AlternateName>
  <spase:ReleaseDate>{1,1}</spase:ReleaseDate>
  <spase:ExpirationDate>{0,1}</spase:ExpirationDate>
  <spase:Description>{1,1}</spase:Description>
  <spase:Acknowledgement>{0,1}</spase:Acknowledgement>
  <spase:Contact>{1,unbounded}</spase:Contact>
  <spase:InformationURL>{0,unbounded}</spase:InformationURL>
  <spase:Association>{0,unbounded}</spase:Association>
  <spase:PriorID>{0,unbounded}</spase:PriorID>
</spase:ResourceHeader>
Source
<xsd:element name="ResourceHeader" type="spase:ResourceHeader" minOccurs="1" maxOccurs="1"/>
Element spase:DisplayData / spase:AccessInformation
Namespace http://www.spase-group.org/data/schema
Diagram
Diagram spase-2_2_8_xsd.tmp#AccessInformation_RepositoryID spase-2_2_8_xsd.tmp#AccessInformation_Availability spase-2_2_8_xsd.tmp#AccessInformation_AccessRights spase-2_2_8_xsd.tmp#AccessInformation_AccessURL spase-2_2_8_xsd.tmp#AccessInformation_Format spase-2_2_8_xsd.tmp#AccessInformation_Encoding spase-2_2_8_xsd.tmp#AccessInformation_DataExtent spase-2_2_8_xsd.tmp#AccessInformation_Acknowledgement spase-2_2_8_xsd.tmp#AccessInformation
Type spase:AccessInformation
Properties
content complex
minOccurs 1
maxOccurs unbounded
Model
Children spase:AccessRights, spase:AccessURL, spase:Acknowledgement, spase:Availability, spase:DataExtent, spase:Encoding, spase:Format, spase:RepositoryID
Instance
<spase:AccessInformation xmlns:spase="http://www.spase-group.org/data/schema">
  <spase:RepositoryID>{1,1}</spase:RepositoryID>
  <spase:Availability>{0,1}</spase:Availability>
  <spase:AccessRights>{0,1}</spase:AccessRights>
  <spase:AccessURL>{1,unbounded}</spase:AccessURL>
  <spase:Format>{1,1}</spase:Format>
  <spase:Encoding>{0,1}</spase:Encoding>
  <spase:DataExtent>{0,1}</spase:DataExtent>
  <spase:Acknowledgement>{0,1}</spase:Acknowledgement>
</spase:AccessInformation>
Source
<xsd:element name="AccessInformation" type="spase:AccessInformation" minOccurs="1" maxOccurs="unbounded"/>
Element spase:DisplayData / spase:ProcessingLevel
Namespace http://www.spase-group.org/data/schema
Diagram
Diagram spase-2_2_8_xsd.tmp#ProcessingLevel
Type spase:ProcessingLevel
Properties
content simple
minOccurs 0
maxOccurs 1
Facets
enumeration Calibrated
Data wherein sensor outputs have been convolved with instrument response function, often irreversibly, to yield data in physical units.
enumeration Raw
Data in its original state with no processing to account for calibration!!!
enumeration Uncalibrated
Duplicate data are removed from the data stream and data are time ordered. Values are not adjusted for any potential biases or external factors.
Source
<xsd:element name="ProcessingLevel" type="spase:ProcessingLevel" minOccurs="0" maxOccurs="1"/>
Element spase:DisplayData / spase:ProviderResourceName
Namespace http://www.spase-group.org/data/schema
Diagram
Diagram spase-2_2_8_xsd.tmp#ProviderResourceName
Type spase:ProviderResourceName
Properties
content simple
minOccurs 0
maxOccurs 1
Source
<xsd:element name="ProviderResourceName" type="spase:ProviderResourceName" minOccurs="0" maxOccurs="1"/>
Element spase:DisplayData / spase:ProviderProcessingLevel
Namespace http://www.spase-group.org/data/schema
Diagram
Diagram spase-2_2_8_xsd.tmp#ProviderProcessingLevel
Type spase:ProviderProcessingLevel
Properties
content simple
minOccurs 0
maxOccurs 1
Source
<xsd:element name="ProviderProcessingLevel" type="spase:ProviderProcessingLevel" minOccurs="0" maxOccurs="1"/>
Element spase:DisplayData / spase:ProviderVersion
Namespace http://www.spase-group.org/data/schema
Diagram
Diagram spase-2_2_8_xsd.tmp#ProviderVersion
Type spase:ProviderVersion
Properties
content simple
minOccurs 0
maxOccurs 1
Source
<xsd:element name="ProviderVersion" type="spase:ProviderVersion" minOccurs="0" maxOccurs="1"/>
Element spase:DisplayData / spase:InstrumentID
Namespace http://www.spase-group.org/data/schema
Diagram
Diagram spase-2_2_8_xsd.tmp#InstrumentID
Type spase:InstrumentID
Properties
content simple
minOccurs 0
maxOccurs unbounded
Source
<xsd:element name="InstrumentID" type="spase:InstrumentID" minOccurs="0" maxOccurs="unbounded"/>
Element spase:DisplayData / spase:MeasurementType
Namespace http://www.spase-group.org/data/schema
Diagram
Diagram spase-2_2_8_xsd.tmp#MeasurementType
Type spase:MeasurementType
Properties
content simple
minOccurs 1
maxOccurs unbounded
Facets
enumeration ActivityIndex
An indication, derived from one or more measurements, of the level of activity of an object or region, such as sunspot number, F10.7 flux, Dst, or the Polar Cap Indices.
enumeration Dopplergram
A map or image depicting the spatial distribution of line-of-sight velocities of the observed object.
enumeration Dust
Free microscopic particles of solid material.
enumeration ElectricField
A region of space around a charged particle, or between two voltages within which a force is exerted on charged objects in its vicinity. An electric field is the electric force per unit charge.
enumeration EnergeticParticles
Pieces of matter that are moving very fast. Energetic particles include protons, electrons, neutrons, neutrinos, the nuclei of atoms, and other sub-atomic particles.
enumeration Ephemeris
The spatial coordinates of a body as a function of time. When used as an Instrument Type it represents the process or methods used to generate spatial coordinates.
enumeration ImageIntensity
Measurements of the two-dimensional distribution of the intensity of photons from some region or object such as the Sun or the polar auroral regions; can be in any wavelength band, and polarized, etc.
enumeration InstrumentStatus
A quantity directly related to the operation or function of an instrument.
enumeration IonComposition
In situ measurements of the relative flux or density of electrically charged particles in the space environment. May give simple fluxes, but full distribution functions are sometimes measured.
enumeration Irradiance
Irradiance - A radiometric term for the power of electromagnetic radiation at a surface, per unit area. Irradiance is used when the electromagnetic radiation is incident on the surface.  Irradiance data may be reported in any units (i.e. counts/s) due to, for example, being at a particular wavelength, or to being a not-fully-calibrated relative measurement.
enumeration MagneticField
A region of space near a magnetized body where magnetic forces can be detected (as measured by methods such as Zeeman splitting, etc.).
enumeration Magnetogram
Measurements of the vector or line-of-sight magnetic field determined from remote sensing measurements of the detailed structure of spectral lines, including their splitting and polarization. (Magnetogram.)
enumeration NeutralAtomImages
Measurements of neutral atom fluxes as a function of look direction; often related to remote energetic charged particles that lose their charge through charge-exchange and then reach the detector on a line-of-sight trajectory.
enumeration NeutralGas
Measurements of neutral atomic and molecular components of a gas.
enumeration Profile
Measurements of a quantity as a function of height above an object such as the limb of a body.
enumeration Radiance
A radiometric measurement that describes the amount of electromagnetic radiation that passes through or is emitted from a particular area, and falls within a given solid angle in a specified direction. They are used to characterize both emission from diffuse sources and reflection from diffuse surfaces.
enumeration Spectrum
The distribution of a characteristic of a physical system or phenomenon, such as the energy emitted by a radiant source, arranged in the order of wavelengths.
enumeration ThermalPlasma
Measurements of the plasma in the energy regime where the most of the plasma occurs. May be the basic fluxes in the form of distribution functions or the derived bulk parameters (density, flow velocity, etc.).
enumeration Waves
Data resulting from observations of wave experiments and natural wave phenomena. Wave experiments are typically active and natural wave phenomena are passive. Examples of wave experiments include coherent/incoherent scatter radars, radio soundings, VLF propagation studies, ionospheric scintillation of beacon satellite signals, etc. Examples of natural wave phenomena include micropulsations, mesospheric gravity waves, auroral/plasmaspheric hiss, Langmuir waves, AKR, Jovian decametric radiation, solar radio bursts, etc.
enumeration Waves.Active
Exerting an influence or producing a change or effect. An active measurement is one which produces a transmission or excitation as a part of the measurement cycle.
enumeration Waves.Passive
Movement or effect produced by outside influence. A passive measurement is one which does not produce a transmission or excitation as a part of the measurement cycle.
Source
<xsd:element name="MeasurementType" type="spase:MeasurementType" minOccurs="1" maxOccurs="unbounded"/>
Element spase:DisplayData / spase:TemporalDescription
Namespace http://www.spase-group.org/data/schema
Diagram
Diagram spase-2_2_8_xsd.tmp#TemporalDescription_TimeSpan spase-2_2_8_xsd.tmp#TemporalDescription_Cadence spase-2_2_8_xsd.tmp#TemporalDescription_Exposure spase-2_2_8_xsd.tmp#TemporalDescription
Type spase:TemporalDescription
Properties
content complex
minOccurs 0
maxOccurs 1
Model
Children spase:Cadence, spase:Exposure, spase:TimeSpan
Instance
<spase:TemporalDescription xmlns:spase="http://www.spase-group.org/data/schema">
  <spase:TimeSpan>{1,1}</spase:TimeSpan>
  <spase:Cadence>{0,1}</spase:Cadence>
  <spase:Exposure>{0,1}</spase:Exposure>
</spase:TemporalDescription>
Source
<xsd:element name="TemporalDescription" type="spase:TemporalDescription" minOccurs="0" maxOccurs="1"/>
Element spase:TemporalDescription / spase:TimeSpan
Namespace http://www.spase-group.org/data/schema
Diagram
Diagram spase-2_2_8_xsd.tmp#TimeSpan_StartDate spase-2_2_8_xsd.tmp#TimeSpan_StopDate spase-2_2_8_xsd.tmp#TimeSpan_RelativeStopDate spase-2_2_8_xsd.tmp#TimeSpan_Note spase-2_2_8_xsd.tmp#TimeSpan
Type spase:TimeSpan
Properties
content complex
minOccurs 1
maxOccurs 1
Model
Children spase:Note, spase:RelativeStopDate, spase:StartDate, spase:StopDate
Instance
<spase:TimeSpan xmlns:spase="http://www.spase-group.org/data/schema">
  <spase:StartDate>{1,1}</spase:StartDate>
  <spase:StopDate>{1,1}</spase:StopDate>
  <spase:RelativeStopDate>{1,1}</spase:RelativeStopDate>
  <spase:Note>{0,unbounded}</spase:Note>
</spase:TimeSpan>
Source
<xsd:element name="TimeSpan" type="spase:TimeSpan" minOccurs="1" maxOccurs="1"/>
Element spase:TemporalDescription / spase:Cadence
Namespace http://www.spase-group.org/data/schema
Diagram
Diagram spase-2_2_8_xsd.tmp#Cadence
Type spase:Cadence
Properties
content simple
minOccurs 0
maxOccurs 1
Source
<xsd:element name="Cadence" type="spase:Cadence" minOccurs="0" maxOccurs="1"/>
Element spase:TemporalDescription / spase:Exposure
Namespace http://www.spase-group.org/data/schema
Diagram
Diagram spase-2_2_8_xsd.tmp#Exposure
Type spase:Exposure
Properties
content simple
minOccurs 0
maxOccurs 1
Source
<xsd:element name="Exposure" type="spase:Exposure" minOccurs="0" maxOccurs="1"/>
Element spase:DisplayData / spase:SpectralRange
Namespace http://www.spase-group.org/data/schema
Diagram
Diagram spase-2_2_8_xsd.tmp#SpectralRange
Type spase:SpectralRange
Properties
content simple
minOccurs 0
maxOccurs unbounded
Facets
enumeration CaK
A spectrum with a wavelength of range centered near 393.5 nm. VSO nickname: Ca-K image with range of 391.9 nm to 395.2 nm.
enumeration ExtremeUltraviolet
A spectrum with a wavelength range of 10.0 nm to 125.0nm. VSO nickname: EUV image with a range of of 10.0 nm to 125.0 nm
enumeration FarUltraviolet
A spectrum with a wavelength range of 122 nm to 200.0nm. VSO nickname: FUV image with a range of 122.0 nm to 200 nm
enumeration GammaRays
Photons with a wavelength range: 0.00001 to 0.001 nm
enumeration Halpha
A spectrum with a wavelength range centered at 656.3 nm. VSO nickname: H-alpha image with a spectrum range of of 655.8 nm to 656.8 nm.
enumeration HardXrays
Photons with a wavelength range: 0.001 to 0.1 nm and an energy range of 12 keV to 120 keV
enumeration He10830
A spectrum with a wavelength range centered at 1082.9 nm. VSO nickname: He 10830 image with a range of 1082.5 nm to 1083.3 nm.
enumeration He304
A spectrum centered around the resonance line of ionised helium at 304 Angstrom (30.4 nm).
enumeration Infrared
Photons with a wavelength range: 760 to 1.00x10^6 nm
enumeration K7699
A spectrum with a wavelength range centred at 769.9 nm. VSO nickname: K-7699 dopplergram with a range of 769.8 nm to 770.0 nm.
enumeration LBHBand
Lyman-Birge-Hopfield band in the far ultraviolet range with wavelength range of 140nm to 170 nm.
enumeration Microwave
Photons with a wavelength range: 1.00x10^6 to 1.50x10^7 nm
enumeration NaD
A spectrum with a wavelength range of centered at 589.3 nm. VSO nickname: Na-D image with a range of 588.8 nm to 589.8 nm.
enumeration Ni6768
A spectrum with a wavelength range centered at 676.8 nm. VSO nickname: Ni-6768 dopplergram with a range of of 676.7 nm to 676.9 nm.
enumeration Optical
Photons with a wavelength range: 380 to 760 nm
enumeration RadioFrequency
Photons with a wavelength range: 100,000 to 1.00x10^11 nm
enumeration SoftXRays
X-Rays with an energy range of 0.12 keV to 12 keV.
enumeration Ultraviolet
Photons with a wavelength range: 10 to 400 nm.
enumeration WhiteLight
Photons with a wavelength in the visible range for humans.
enumeration XRays
Photons with a wavelength range: 0.001 <= x < 10 nm
Source
<xsd:element name="SpectralRange" type="spase:SpectralRange" minOccurs="0" maxOccurs="unbounded"/>
Element spase:DisplayData / spase:DisplayCadence
Namespace http://www.spase-group.org/data/schema
Diagram
Diagram spase-2_2_8_xsd.tmp#DisplayCadence
Type spase:DisplayCadence
Properties
content simple
minOccurs 0
maxOccurs 1
Source
<xsd:element name="DisplayCadence" type="spase:DisplayCadence" minOccurs="0" maxOccurs="1"/>
Element spase:DisplayData / spase:ObservedRegion
Namespace http://www.spase-group.org/data/schema
Diagram
Diagram spase-2_2_8_xsd.tmp#Region
Type spase:Region
Properties
content simple
minOccurs 0
maxOccurs unbounded
Facets
enumeration Asteroid
A small extraterrestrial body consisting mostly of rock and metal that is in orbit around the sun.
enumeration Comet
A relatively small extraterrestrial body consisting of a frozen mass that travels around the sun in a highly elliptical orbit.
enumeration Earth
The third planet from the sun in our solar system.
enumeration Earth.Magnetosheath
The region between the bow shock and the magnetopause, characterized by very turbulent plasma.
enumeration Earth.Magnetosphere
The region of space above the atmosphere or surface of the planet, and bounded by the magnetopause, that is under the direct influence of the planets magnetic field.
enumeration Earth.Magnetosphere.Magnetotail
The region on the night side of the body where the magnetic filed is stretched backwards by the force of the solar wind. For Earth, the magnetotail begins at a night-side radial distance of 10 Re (X > -10Re).
enumeration Earth.Magnetosphere.Main
The region of the magnetosphere where the magnetic field lines are closed, but does not include the gaseous region gravitationally bound to the body.
enumeration Earth.Magnetosphere.Polar
The region near the pole of a body. For a magnetosphere the polar region is the area where magnetic field lines are open and includes the auroral zone.
enumeration Earth.Magnetosphere.RadiationBelt
The region within a magnetosphere where high-energy particles could potentially be trapped in a magnetic field.
enumeration Earth.Moon
The only natural satellite of the Earth.
enumeration Earth.NearSurface
The gaseous and possibly ionized environment of a body extending from the surface to some specified altitude. For the Earth, this altitude is 2000 km.
enumeration Earth.NearSurface.Atmosphere
The neutral gases surrounding a body that extends from the surface and is bound to the body by virtue of the gravitational attraction.
enumeration Earth.NearSurface.AuroralRegion
The region in the atmospheric where electrically-charged particles bombarding the upper atmosphere of a planet in the presence of a magnetic field produce an optical phenomenon.
enumeration Earth.NearSurface.EquatorialRegion
A region centered on the equator and limited in latitude by approximately 23 degrees north and south of the equator.
enumeration Earth.NearSurface.Ionosphere
The charged or ionized gases surrounding a body that are nominally bound to the body by virtue of the gravitational attraction.
enumeration Earth.NearSurface.Ionosphere.DRegion
The layer of the ionosphere that exists approximately 50 to 95 km above the surface of the Earth. One of several layers in the ionosphere.
enumeration Earth.NearSurface.Ionosphere.ERegion
A layer of ionised gas occurring at 90-150km above the ground. One of several layers in the ionosphere. Also called the The Kennelly-Heaviside layer.
enumeration Earth.NearSurface.Ionosphere.FRegion
A layer that contains ionized gases at a height of around 150-800 km above sea level, placing it in the thermosphere. the F region has the highest concentration of free electrons and ions anywhere in the atmosphere. It may be thought of as comprising two layers, the F1-and F2-layers. One of several layers in the ionosphere. Also known as the Appleton layer.
enumeration Earth.NearSurface.Ionosphere.Topside
The region at the upper most areas of the ionosphere.
enumeration Earth.NearSurface.Mesosphere
The layer of the atmosphere that extends from the Stratosphere to a range of 80 km to 85 km, temperature decreasing with height.
enumeration Earth.NearSurface.Plasmasphere
A region of the magnetosphere consisting of low energy (cool) plasma. It is located above the ionosphere. The outer boundary of the plasmasphere is known as the plasmapause, which is defined by an order of magnitude drop in plasma density.
enumeration Earth.NearSurface.PolarCap
The areas of the globe surrounding the poles and consisting of the region north of 60 degrees north latitude an the region south of 60 degrees south latitude.
enumeration Earth.NearSurface.SouthAtlanticAnomalyRegion
The region where the Earths inner van Allen radiation belt makes its closest approach to the planets surface. The result is that, for a given altitude, the radiation intensity is higher over this region than elsewhere.
enumeration Earth.NearSurface.Stratosphere
The layer of the atmosphere that extends from the troposphere to about 30 km, temperature increases with height. The stratosphere contains the ozone layer.
enumeration Earth.NearSurface.Thermosphere
The layer of the atmosphere that extends from the Mesosphere to 640+ km, temperature increasing with height.
enumeration Earth.NearSurface.Troposphere
The lowest layer of the atmosphere which begins at the surface and extends to between 7 km (4.4 mi) at the poles and 17 km (10.6 mi) at the equator, with some variation due to weather factors.
enumeration Earth.Surface
The outermost area of a solid object.
enumeration Heliosphere
The solar atmosphere extending roughly from the outer corona to the edge of the solar plasma at the heliopause separating primarily solar plasma from interstellar plasma.
enumeration Heliosphere.Heliosheath
The region extending radially outward from the heliospheric termination shock and in which the decelerated solar wind plasma is still significant.
enumeration Heliosphere.Inner
The region of the heliosphere extending radially outward from the solar coronal base to just inside 1 AU.
enumeration Heliosphere.NearEarth
The heliospheric region near the Earth which extends to and includes the area near the L1 and L2 Lagrange point.
enumeration Heliosphere.Outer
The region of the heliosphere extending radially outward from just outside 1 AU to the heliospheric termination shock.
enumeration Heliosphere.Remote1AU
A roughly toroidal region that includes the Earths orbit, but exclusive of the region near the Earth.
enumeration Interstellar
The region between stars outside of the stars heliopause.
enumeration Jupiter
The fifth planet from the sun in our solar system.
enumeration Jupiter.Callisto
A second largest moon of Jupiter and the third-largest moon in the solar system.
enumeration Jupiter.Europa
The sixth-closest round moon of Jupiter.
enumeration Jupiter.Ganymede
The biggest moon of Jupiter and in the solar system.
enumeration Jupiter.Io
The innermost of the four round moons of the planet Jupiter.
enumeration Jupiter.Magnetosphere
The region of space above the atmosphere or surface of the planet, and bounded by the magnetopause, that is under the direct influence of the planets magnetic field.
enumeration Jupiter.Magnetosphere.Magnetotail
The region on the night side of the body where the magnetic filed is stretched backwards by the force of the solar wind. For Earth, the magnetotail begins at a night-side radial distance of 10 Re (X > -10Re).
enumeration Jupiter.Magnetosphere.Main
The region of the magnetosphere where the magnetic field lines are closed, but does not include the gaseous region gravitationally bound to the body.
enumeration Jupiter.Magnetosphere.Polar
The region near the pole of a body. For a magnetosphere the polar region is the area where magnetic field lines are open and includes the auroral zone.
enumeration Jupiter.Magnetosphere.RadiationBelt
The region within a magnetosphere where high-energy particles could potentially be trapped in a magnetic field.
enumeration Mars
The forth planet from the sun in our solar system.
enumeration Mars.Deimos
The smaller and outer most moon of Mars.
enumeration Mars.Magnetosphere
The region of space above the atmosphere or surface of the planet, and bounded by the magnetopause, that is under the direct influence of the planets magnetic field.
enumeration Mars.Magnetosphere.Magnetotail
The region on the night side of the body where the magnetic filed is stretched backwards by the force of the solar wind. For Earth, the magnetotail begins at a night-side radial distance of 10 Re (X > -10Re).
enumeration Mars.Magnetosphere.Main
The region of the magnetosphere where the magnetic field lines are closed, but does not include the gaseous region gravitationally bound to the body.
enumeration Mars.Magnetosphere.Polar
The region near the pole of a body. For a magnetosphere the polar region is the area where magnetic field lines are open and includes the auroral zone.
enumeration Mars.Magnetosphere.RadiationBelt
The region within a magnetosphere where high-energy particles could potentially be trapped in a magnetic field.
enumeration Mars.Phobos
The larger and inner most moon of Mars.
enumeration Mercury
The first planet from the sun in our solar system.
enumeration Mercury.Magnetosphere
The region of space above the atmosphere or surface of the planet, and bounded by the magnetopause, that is under the direct influence of the planets magnetic field.
enumeration Mercury.Magnetosphere.Magnetotail
The region on the night side of the body where the magnetic filed is stretched backwards by the force of the solar wind. For Earth, the magnetotail begins at a night-side radial distance of 10 Re (X > -10Re).
enumeration Mercury.Magnetosphere.Main
The region of the magnetosphere where the magnetic field lines are closed, but does not include the gaseous region gravitationally bound to the body.
enumeration Mercury.Magnetosphere.Polar
The region near the pole of a body. For a magnetosphere the polar region is the area where magnetic field lines are open and includes the auroral zone.
enumeration Mercury.Magnetosphere.RadiationBelt
The region within a magnetosphere where high-energy particles could potentially be trapped in a magnetic field.
enumeration Neptune
The seventh planet from the sun in our solar system.
enumeration Neptune.Magnetosphere
The region of space above the atmosphere or surface of the planet, and bounded by the magnetopause, that is under the direct influence of the planets magnetic field.
enumeration Neptune.Magnetosphere.Magnetotail
The region on the night side of the body where the magnetic filed is stretched backwards by the force of the solar wind. For Earth, the magnetotail begins at a night-side radial distance of 10 Re (X > -10Re).
enumeration Neptune.Magnetosphere.Main
The region of the magnetosphere where the magnetic field lines are closed, but does not include the gaseous region gravitationally bound to the body.
enumeration Neptune.Magnetosphere.Polar
The region near the pole of a body. For a magnetosphere the polar region is the area where magnetic field lines are open and includes the auroral zone.
enumeration Neptune.Magnetosphere.RadiationBelt
The region within a magnetosphere where high-energy particles could potentially be trapped in a magnetic field.
enumeration Neptune.Proteus
The second largest moon of Neptune.
enumeration Neptune.Triton
The largest moon of Neptune.
enumeration Pluto
The ninth (sub)planet from the sun in our solar system.
enumeration Saturn
The sixth planet from the sun in our solar system.
enumeration Saturn.Dione
The forth-largest moon of Saturn.
enumeration Saturn.Enceladus
The sixth-largest moon of Saturn. It is currently endogenously active. The smallest known body in the Solar System that is geologically active today.
enumeration Saturn.Iapetus
The third-largest moon of Saturn and the eleventh-largest in the Solar System.
enumeration Saturn.Magnetosphere
The region of space above the atmosphere or surface of the planet, and bounded by the magnetopause, that is under the direct influence of the planets magnetic field.
enumeration Saturn.Magnetosphere.Magnetotail
The region on the night side of the body where the magnetic filed is stretched backwards by the force of the solar wind. For Earth, the magnetotail begins at a night-side radial distance of 10 Re (X > -10Re).
enumeration Saturn.Magnetosphere.Main
The region of the magnetosphere where the magnetic field lines are closed, but does not include the gaseous region gravitationally bound to the body.
enumeration Saturn.Magnetosphere.Polar
The region near the pole of a body. For a magnetosphere the polar region is the area where magnetic field lines are open and includes the auroral zone.
enumeration Saturn.Magnetosphere.RadiationBelt
The region within a magnetosphere where high-energy particles could potentially be trapped in a magnetic field.
enumeration Saturn.Mimas
The smallest and least massive of the round moons of Saturn.
enumeration Saturn.Rhea
The second-largest moon of Saturn and the ninth-largest moon in the Solar System.
enumeration Saturn.Tethys
The third largest moon of Saturn.
enumeration Saturn.Titan
The largest moon of Saturn and the second-largest moon in the Solar System,
enumeration Sun
The star upon which our solar system is centered.
enumeration Sun.Chromosphere
The region of the Suns (or a stars) atmosphere above the temperature minimum and below the Transition Region. The solar chromosphere is approximately 400 km to 2100 km above the photosphere, and characterized by temperatures from 4500 - 28000 K.
enumeration Sun.Corona
The outermost atmospheric region of the Sun or a star, characterized by ionization temperatures above 10^5 K. The solar corona starts at about 2100 km above the photosphere; there is no generally defined upper limit.
enumeration Sun.Interior
The region inside the body which is not visible from outside the body.
enumeration Sun.Photosphere
The atmospheric layer of the Sun or a star from which continuum radiation, especially optical, is emitted to space. For the Sun, the photosphere is about 500 km thick.
enumeration Sun.TransitionRegion
A very narrow (<100 km) layer between the chromosphere and the corona where the temperature rises abruptly from about 8000 to about 500,000 K.
enumeration Uranus
The eighth planet from the sun in our solar system.
enumeration Uranus.Ariel
The fourth-largest moon of Uranus.
enumeration Uranus.Magnetosphere
The region of space above the atmosphere or surface of the planet, and bounded by the magnetopause, that is under the direct influence of the planets magnetic field.
enumeration Uranus.Magnetosphere.Magnetotail
The region on the night side of the body where the magnetic filed is stretched backwards by the force of the solar wind. For Earth, the magnetotail begins at a night-side radial distance of 10 Re (X > -10Re).
enumeration Uranus.Magnetosphere.Main
The region of the magnetosphere where the magnetic field lines are closed, but does not include the gaseous region gravitationally bound to the body.
enumeration Uranus.Magnetosphere.Polar
The region near the pole of a body. For a magnetosphere the polar region is the area where magnetic field lines are open and includes the auroral zone.
enumeration Uranus.Magnetosphere.RadiationBelt
The region within a magnetosphere where high-energy particles could potentially be trapped in a magnetic field.
enumeration Uranus.Miranda
The smallest and innermost round moon of Uranus.
enumeration Uranus.Oberon
The second-largest and second most massive mon of Uranus, and the ninth most massive moon in the Solar System.
enumeration Uranus.Puck
The largest inner spherical moon of Uranus.
enumeration Uranus.Titania
The largest moon of Uranus and the eighth largest moon in the Solar System.
enumeration Uranus.Umbriel
The third largest and fourth most massive moon of Uranus.
enumeration Venus
The second planet from the sun in our solar system.
enumeration Venus.Magnetosphere
The region of space above the atmosphere or surface of the planet, and bounded by the magnetopause, that is under the direct influence of the planets magnetic field.
enumeration Venus.Magnetosphere.Magnetotail
The region on the night side of the body where the magnetic filed is stretched backwards by the force of the solar wind. For Earth, the magnetotail begins at a night-side radial distance of 10 Re (X > -10Re).
enumeration Venus.Magnetosphere.Main
The region of the magnetosphere where the magnetic field lines are closed, but does not include the gaseous region gravitationally bound to the body.
enumeration Venus.Magnetosphere.Polar
The region near the pole of a body. For a magnetosphere the polar region is the area where magnetic field lines are open and includes the auroral zone.
enumeration Venus.Magnetosphere.RadiationBelt
The region within a magnetosphere where high-energy particles could potentially be trapped in a magnetic field.
Source
<xsd:element name="ObservedRegion" type="spase:Region" minOccurs="0" maxOccurs="unbounded"/>
Element spase:DisplayData / spase:Caveats
Namespace http://www.spase-group.org/data/schema
Diagram
Diagram spase-2_2_8_xsd.tmp#Caveats
Type spase:Caveats
Properties
content simple
minOccurs 0
maxOccurs 1
Source
<xsd:element name="Caveats" type="spase:Caveats" minOccurs="0" maxOccurs="1"/>
Element spase:DisplayData / spase:Keyword
Namespace http://www.spase-group.org/data/schema
Diagram
Diagram spase-2_2_8_xsd.tmp#Keyword
Type spase:Keyword
Properties
content simple
minOccurs 0
maxOccurs unbounded
Source
<xsd:element name="Keyword" type="spase:Keyword" minOccurs="0" maxOccurs="unbounded"/>
Element spase:DisplayData / spase:InputResourceID
Namespace http://www.spase-group.org/data/schema
Diagram
Diagram spase-2_2_8_xsd.tmp#InputResourceID
Type spase:InputResourceID
Properties
content simple
minOccurs 0
maxOccurs unbounded
Source
<xsd:element name="InputResourceID" type="spase:InputResourceID" minOccurs="0" maxOccurs="unbounded"/>
Element spase:DisplayData / spase:Parameter
Namespace http://www.spase-group.org/data/schema
Diagram
Diagram spase-2_2_8_xsd.tmp#Parameter_Name spase-2_2_8_xsd.tmp#Parameter_Set spase-2_2_8_xsd.tmp#Parameter_ParameterKey spase-2_2_8_xsd.tmp#Parameter_Description spase-2_2_8_xsd.tmp#Parameter_Caveats spase-2_2_8_xsd.tmp#Parameter_Cadence spase-2_2_8_xsd.tmp#Parameter_Units spase-2_2_8_xsd.tmp#Parameter_UnitsConversion spase-2_2_8_xsd.tmp#Parameter_CoordinateSystem spase-2_2_8_xsd.tmp#Parameter_RenderingHints spase-2_2_8_xsd.tmp#Parameter_Structure spase-2_2_8_xsd.tmp#Parameter_ValidMin spase-2_2_8_xsd.tmp#Parameter_ValidMax spase-2_2_8_xsd.tmp#Parameter_FillValue spase-2_2_8_xsd.tmp#Parameter_Field spase-2_2_8_xsd.tmp#Parameter_Particle spase-2_2_8_xsd.tmp#Parameter_Wave spase-2_2_8_xsd.tmp#Parameter_Mixed spase-2_2_8_xsd.tmp#Parameter_Support spase-2_2_8_xsd.tmp#Parameter
Type spase:Parameter
Properties
content complex
minOccurs 0
maxOccurs unbounded
Model
Children spase:Cadence, spase:Caveats, spase:CoordinateSystem, spase:Description, spase:Field, spase:FillValue, spase:Mixed, spase:Name, spase:ParameterKey, spase:Particle, spase:RenderingHints, spase:Set, spase:Structure, spase:Support, spase:Units, spase:UnitsConversion, spase:ValidMax, spase:ValidMin, spase:Wave
Instance
<spase:Parameter xmlns:spase="http://www.spase-group.org/data/schema">
  <spase:Name>{1,1}</spase:Name>
  <spase:Set>{0,unbounded}</spase:Set>
  <spase:ParameterKey>{0,1}</spase:ParameterKey>
  <spase:Description>{0,1}</spase:Description>
  <spase:Caveats>{0,1}</spase:Caveats>
  <spase:Cadence>{0,1}</spase:Cadence>
  <spase:Units>{0,1}</spase:Units>
  <spase:UnitsConversion>{0,1}</spase:UnitsConversion>
  <spase:CoordinateSystem>{0,1}</spase:CoordinateSystem>
  <spase:RenderingHints>{0,unbounded}</spase:RenderingHints>
  <spase:Structure>{0,1}</spase:Structure>
  <spase:ValidMin>{0,1}</spase:ValidMin>
  <spase:ValidMax>{0,1}</spase:ValidMax>
  <spase:FillValue>{0,1}</spase:FillValue>
  <spase:Field>{1,1}</spase:Field>
  <spase:Particle>{1,1}</spase:Particle>
  <spase:Wave>{1,1}</spase:Wave>
  <spase:Mixed>{1,1}</spase:Mixed>
  <spase:Support>{1,1}</spase:Support>
</spase:Parameter>
Source
<xsd:element name="Parameter" type="spase:Parameter" minOccurs="0" maxOccurs="unbounded"/>
Element spase:DisplayData / spase:Extension
Namespace http://www.spase-group.org/data/schema
Diagram
Diagram spase-2_2_8_xsd.tmp#Extension_lang spase-2_2_8_xsd.tmp#Extension
Type spase:Extension
Properties
content complex
minOccurs 0
maxOccurs unbounded
Model
ANY element from ANY namespace
Attributes
QName Type Default Use
lang xsd:string en optional
Source
<xsd:element name="Extension" type="spase:Extension" minOccurs="0" maxOccurs="unbounded"/>
Element spase:Spase / spase:NumericalData
Namespace http://www.spase-group.org/data/schema
Diagram
Diagram spase-2_2_8_xsd.tmp#NumericalData_ResourceID spase-2_2_8_xsd.tmp#NumericalData_ResourceHeader spase-2_2_8_xsd.tmp#NumericalData_AccessInformation spase-2_2_8_xsd.tmp#NumericalData_ProcessingLevel spase-2_2_8_xsd.tmp#NumericalData_ProviderResourceName spase-2_2_8_xsd.tmp#NumericalData_ProviderProcessingLevel spase-2_2_8_xsd.tmp#NumericalData_ProviderVersion spase-2_2_8_xsd.tmp#NumericalData_InstrumentID spase-2_2_8_xsd.tmp#NumericalData_MeasurementType spase-2_2_8_xsd.tmp#NumericalData_TemporalDescription spase-2_2_8_xsd.tmp#NumericalData_SpectralRange spase-2_2_8_xsd.tmp#NumericalData_ObservedRegion spase-2_2_8_xsd.tmp#NumericalData_Caveats spase-2_2_8_xsd.tmp#NumericalData_Keyword spase-2_2_8_xsd.tmp#NumericalData_InputResourceID spase-2_2_8_xsd.tmp#NumericalData_Parameter spase-2_2_8_xsd.tmp#NumericalData_Extension spase-2_2_8_xsd.tmp#NumericalData
Type spase:NumericalData
Properties
content complex
Model
Children spase:AccessInformation, spase:Caveats, spase:Extension, spase:InputResourceID, spase:InstrumentID, spase:Keyword, spase:MeasurementType, spase:ObservedRegion, spase:Parameter, spase:ProcessingLevel, spase:ProviderProcessingLevel, spase:ProviderResourceName, spase:ProviderVersion, spase:ResourceHeader, spase:ResourceID, spase:SpectralRange, spase:TemporalDescription
Instance
<spase:NumericalData xmlns:spase="http://www.spase-group.org/data/schema">
  <spase:ResourceID>{1,1}</spase:ResourceID>
  <spase:ResourceHeader>{1,1}</spase:ResourceHeader>
  <spase:AccessInformation>{1,unbounded}</spase:AccessInformation>
  <spase:ProcessingLevel>{0,1}</spase:ProcessingLevel>
  <spase:ProviderResourceName>{0,1}</spase:ProviderResourceName>
  <spase:ProviderProcessingLevel>{0,1}</spase:ProviderProcessingLevel>
  <spase:ProviderVersion>{0,1}</spase:ProviderVersion>
  <spase:InstrumentID>{0,unbounded}</spase:InstrumentID>
  <spase:MeasurementType>{1,unbounded}</spase:MeasurementType>
  <spase:TemporalDescription>{0,1}</spase:TemporalDescription>
  <spase:SpectralRange>{0,unbounded}</spase:SpectralRange>
  <spase:ObservedRegion>{0,unbounded}</spase:ObservedRegion>
  <spase:Caveats>{0,1}</spase:Caveats>
  <spase:Keyword>{0,unbounded}</spase:Keyword>
  <spase:InputResourceID>{0,unbounded}</spase:InputResourceID>
  <spase:Parameter>{0,unbounded}</spase:Parameter>
  <spase:Extension lang="en">{0,unbounded}</spase:Extension>
</spase:NumericalData>
Source
<xsd:element name="NumericalData" type="spase:NumericalData"/>
Element spase:NumericalData / spase:ResourceID
Namespace http://www.spase-group.org/data/schema
Diagram
Diagram spase-2_2_8_xsd.tmp#ResourceID
Type spase:ResourceID
Properties
content simple
minOccurs 1
maxOccurs 1
Source
<xsd:element name="ResourceID" type="spase:ResourceID" minOccurs="1" maxOccurs="1"/>
Element spase:NumericalData / spase:ResourceHeader
Namespace http://www.spase-group.org/data/schema
Diagram
Diagram spase-2_2_8_xsd.tmp#ResourceHeader_ResourceName spase-2_2_8_xsd.tmp#ResourceHeader_AlternateName spase-2_2_8_xsd.tmp#ResourceHeader_ReleaseDate spase-2_2_8_xsd.tmp#ResourceHeader_ExpirationDate spase-2_2_8_xsd.tmp#ResourceHeader_Description spase-2_2_8_xsd.tmp#ResourceHeader_Acknowledgement spase-2_2_8_xsd.tmp#ResourceHeader_Contact spase-2_2_8_xsd.tmp#ResourceHeader_InformationURL spase-2_2_8_xsd.tmp#ResourceHeader_Association spase-2_2_8_xsd.tmp#ResourceHeader_PriorID spase-2_2_8_xsd.tmp#ResourceHeader
Type spase:ResourceHeader
Properties
content complex
minOccurs 1
maxOccurs 1
Model
Children spase:Acknowledgement, spase:AlternateName, spase:Association, spase:Contact, spase:Description, spase:ExpirationDate, spase:InformationURL, spase:PriorID, spase:ReleaseDate, spase:ResourceName
Instance
<spase:ResourceHeader xmlns:spase="http://www.spase-group.org/data/schema">
  <spase:ResourceName>{1,1}</spase:ResourceName>
  <spase:AlternateName>{0,unbounded}</spase:AlternateName>
  <spase:ReleaseDate>{1,1}</spase:ReleaseDate>
  <spase:ExpirationDate>{0,1}</spase:ExpirationDate>
  <spase:Description>{1,1}</spase:Description>
  <spase:Acknowledgement>{0,1}</spase:Acknowledgement>
  <spase:Contact>{1,unbounded}</spase:Contact>
  <spase:InformationURL>{0,unbounded}</spase:InformationURL>
  <spase:Association>{0,unbounded}</spase:Association>
  <spase:PriorID>{0,unbounded}</spase:PriorID>
</spase:ResourceHeader>
Source
<xsd:element name="ResourceHeader" type="spase:ResourceHeader" minOccurs="1" maxOccurs="1"/>
Element spase:NumericalData / spase:AccessInformation
Namespace http://www.spase-group.org/data/schema
Diagram
Diagram spase-2_2_8_xsd.tmp#AccessInformation_RepositoryID spase-2_2_8_xsd.tmp#AccessInformation_Availability spase-2_2_8_xsd.tmp#AccessInformation_AccessRights spase-2_2_8_xsd.tmp#AccessInformation_AccessURL spase-2_2_8_xsd.tmp#AccessInformation_Format spase-2_2_8_xsd.tmp#AccessInformation_Encoding spase-2_2_8_xsd.tmp#AccessInformation_DataExtent spase-2_2_8_xsd.tmp#AccessInformation_Acknowledgement spase-2_2_8_xsd.tmp#AccessInformation
Type spase:AccessInformation
Properties
content complex
minOccurs 1
maxOccurs unbounded
Model
Children spase:AccessRights, spase:AccessURL, spase:Acknowledgement, spase:Availability, spase:DataExtent, spase:Encoding, spase:Format, spase:RepositoryID
Instance
<spase:AccessInformation xmlns:spase="http://www.spase-group.org/data/schema">
  <spase:RepositoryID>{1,1}</spase:RepositoryID>
  <spase:Availability>{0,1}</spase:Availability>
  <spase:AccessRights>{0,1}</spase:AccessRights>
  <spase:AccessURL>{1,unbounded}</spase:AccessURL>
  <spase:Format>{1,1}</spase:Format>
  <spase:Encoding>{0,1}</spase:Encoding>
  <spase:DataExtent>{0,1}</spase:DataExtent>
  <spase:Acknowledgement>{0,1}</spase:Acknowledgement>
</spase:AccessInformation>
Source
<xsd:element name="AccessInformation" type="spase:AccessInformation" minOccurs="1" maxOccurs="unbounded"/>
Element spase:NumericalData / spase:ProcessingLevel
Namespace http://www.spase-group.org/data/schema
Diagram
Diagram spase-2_2_8_xsd.tmp#ProcessingLevel
Type spase:ProcessingLevel
Properties
content simple
minOccurs 0
maxOccurs 1
Facets
enumeration Calibrated
Data wherein sensor outputs have been convolved with instrument response function, often irreversibly, to yield data in physical units.
enumeration Raw
Data in its original state with no processing to account for calibration!!!
enumeration Uncalibrated
Duplicate data are removed from the data stream and data are time ordered. Values are not adjusted for any potential biases or external factors.
Source
<xsd:element name="ProcessingLevel" type="spase:ProcessingLevel" minOccurs="0" maxOccurs="1"/>
Element spase:NumericalData / spase:ProviderResourceName
Namespace http://www.spase-group.org/data/schema
Diagram
Diagram spase-2_2_8_xsd.tmp#ProviderResourceName
Type spase:ProviderResourceName
Properties
content simple
minOccurs 0
maxOccurs 1
Source
<xsd:element name="ProviderResourceName" type="spase:ProviderResourceName" minOccurs="0" maxOccurs="1"/>
Element spase:NumericalData / spase:ProviderProcessingLevel
Namespace http://www.spase-group.org/data/schema
Diagram
Diagram spase-2_2_8_xsd.tmp#ProviderProcessingLevel
Type spase:ProviderProcessingLevel
Properties
content simple
minOccurs 0
maxOccurs 1
Source
<xsd:element name="ProviderProcessingLevel" type="spase:ProviderProcessingLevel" minOccurs="0" maxOccurs="1"/>
Element spase:NumericalData / spase:ProviderVersion
Namespace http://www.spase-group.org/data/schema
Diagram
Diagram spase-2_2_8_xsd.tmp#ProviderVersion
Type spase:ProviderVersion
Properties
content simple
minOccurs 0
maxOccurs 1
Source
<xsd:element name="ProviderVersion" type="spase:ProviderVersion" minOccurs="0" maxOccurs="1"/>
Element spase:NumericalData / spase:InstrumentID
Namespace http://www.spase-group.org/data/schema
Diagram
Diagram spase-2_2_8_xsd.tmp#InstrumentID
Type spase:InstrumentID
Properties
content simple
minOccurs 0
maxOccurs unbounded
Source
<xsd:element name="InstrumentID" type="spase:InstrumentID" minOccurs="0" maxOccurs="unbounded"/>
Element spase:NumericalData / spase:MeasurementType
Namespace http://www.spase-group.org/data/schema
Diagram
Diagram spase-2_2_8_xsd.tmp#MeasurementType
Type spase:MeasurementType
Properties
content simple
minOccurs 1
maxOccurs unbounded
Facets
enumeration ActivityIndex
An indication, derived from one or more measurements, of the level of activity of an object or region, such as sunspot number, F10.7 flux, Dst, or the Polar Cap Indices.
enumeration Dopplergram
A map or image depicting the spatial distribution of line-of-sight velocities of the observed object.
enumeration Dust
Free microscopic particles of solid material.
enumeration ElectricField
A region of space around a charged particle, or between two voltages within which a force is exerted on charged objects in its vicinity. An electric field is the electric force per unit charge.
enumeration EnergeticParticles
Pieces of matter that are moving very fast. Energetic particles include protons, electrons, neutrons, neutrinos, the nuclei of atoms, and other sub-atomic particles.
enumeration Ephemeris
The spatial coordinates of a body as a function of time. When used as an Instrument Type it represents the process or methods used to generate spatial coordinates.
enumeration ImageIntensity
Measurements of the two-dimensional distribution of the intensity of photons from some region or object such as the Sun or the polar auroral regions; can be in any wavelength band, and polarized, etc.
enumeration InstrumentStatus
A quantity directly related to the operation or function of an instrument.
enumeration IonComposition
In situ measurements of the relative flux or density of electrically charged particles in the space environment. May give simple fluxes, but full distribution functions are sometimes measured.
enumeration Irradiance
Irradiance - A radiometric term for the power of electromagnetic radiation at a surface, per unit area. Irradiance is used when the electromagnetic radiation is incident on the surface.  Irradiance data may be reported in any units (i.e. counts/s) due to, for example, being at a particular wavelength, or to being a not-fully-calibrated relative measurement.
enumeration MagneticField
A region of space near a magnetized body where magnetic forces can be detected (as measured by methods such as Zeeman splitting, etc.).
enumeration Magnetogram
Measurements of the vector or line-of-sight magnetic field determined from remote sensing measurements of the detailed structure of spectral lines, including their splitting and polarization. (Magnetogram.)
enumeration NeutralAtomImages
Measurements of neutral atom fluxes as a function of look direction; often related to remote energetic charged particles that lose their charge through charge-exchange and then reach the detector on a line-of-sight trajectory.
enumeration NeutralGas
Measurements of neutral atomic and molecular components of a gas.
enumeration Profile
Measurements of a quantity as a function of height above an object such as the limb of a body.
enumeration Radiance
A radiometric measurement that describes the amount of electromagnetic radiation that passes through or is emitted from a particular area, and falls within a given solid angle in a specified direction. They are used to characterize both emission from diffuse sources and reflection from diffuse surfaces.
enumeration Spectrum
The distribution of a characteristic of a physical system or phenomenon, such as the energy emitted by a radiant source, arranged in the order of wavelengths.
enumeration ThermalPlasma
Measurements of the plasma in the energy regime where the most of the plasma occurs. May be the basic fluxes in the form of distribution functions or the derived bulk parameters (density, flow velocity, etc.).
enumeration Waves
Data resulting from observations of wave experiments and natural wave phenomena. Wave experiments are typically active and natural wave phenomena are passive. Examples of wave experiments include coherent/incoherent scatter radars, radio soundings, VLF propagation studies, ionospheric scintillation of beacon satellite signals, etc. Examples of natural wave phenomena include micropulsations, mesospheric gravity waves, auroral/plasmaspheric hiss, Langmuir waves, AKR, Jovian decametric radiation, solar radio bursts, etc.
enumeration Waves.Active
Exerting an influence or producing a change or effect. An active measurement is one which produces a transmission or excitation as a part of the measurement cycle.
enumeration Waves.Passive
Movement or effect produced by outside influence. A passive measurement is one which does not produce a transmission or excitation as a part of the measurement cycle.
Source
<xsd:element name="MeasurementType" type="spase:MeasurementType" minOccurs="1" maxOccurs="unbounded"/>
Element spase:NumericalData / spase:TemporalDescription
Namespace http://www.spase-group.org/data/schema
Diagram
Diagram spase-2_2_8_xsd.tmp#TemporalDescription_TimeSpan spase-2_2_8_xsd.tmp#TemporalDescription_Cadence spase-2_2_8_xsd.tmp#TemporalDescription_Exposure spase-2_2_8_xsd.tmp#TemporalDescription
Type spase:TemporalDescription
Properties
content complex
minOccurs 0
maxOccurs 1
Model
Children spase:Cadence, spase:Exposure, spase:TimeSpan
Instance
<spase:TemporalDescription xmlns:spase="http://www.spase-group.org/data/schema">
  <spase:TimeSpan>{1,1}</spase:TimeSpan>
  <spase:Cadence>{0,1}</spase:Cadence>
  <spase:Exposure>{0,1}</spase:Exposure>
</spase:TemporalDescription>
Source
<xsd:element name="TemporalDescription" type="spase:TemporalDescription" minOccurs="0" maxOccurs="1"/>
Element spase:NumericalData / spase:SpectralRange
Namespace http://www.spase-group.org/data/schema
Diagram
Diagram spase-2_2_8_xsd.tmp#SpectralRange
Type spase:SpectralRange
Properties
content simple
minOccurs 0
maxOccurs unbounded
Facets
enumeration CaK
A spectrum with a wavelength of range centered near 393.5 nm. VSO nickname: Ca-K image with range of 391.9 nm to 395.2 nm.
enumeration ExtremeUltraviolet
A spectrum with a wavelength range of 10.0 nm to 125.0nm. VSO nickname: EUV image with a range of of 10.0 nm to 125.0 nm
enumeration FarUltraviolet
A spectrum with a wavelength range of 122 nm to 200.0nm. VSO nickname: FUV image with a range of 122.0 nm to 200 nm
enumeration GammaRays
Photons with a wavelength range: 0.00001 to 0.001 nm
enumeration Halpha
A spectrum with a wavelength range centered at 656.3 nm. VSO nickname: H-alpha image with a spectrum range of of 655.8 nm to 656.8 nm.
enumeration HardXrays
Photons with a wavelength range: 0.001 to 0.1 nm and an energy range of 12 keV to 120 keV
enumeration He10830
A spectrum with a wavelength range centered at 1082.9 nm. VSO nickname: He 10830 image with a range of 1082.5 nm to 1083.3 nm.
enumeration He304
A spectrum centered around the resonance line of ionised helium at 304 Angstrom (30.4 nm).
enumeration Infrared
Photons with a wavelength range: 760 to 1.00x10^6 nm
enumeration K7699
A spectrum with a wavelength range centred at 769.9 nm. VSO nickname: K-7699 dopplergram with a range of 769.8 nm to 770.0 nm.
enumeration LBHBand
Lyman-Birge-Hopfield band in the far ultraviolet range with wavelength range of 140nm to 170 nm.
enumeration Microwave
Photons with a wavelength range: 1.00x10^6 to 1.50x10^7 nm
enumeration NaD
A spectrum with a wavelength range of centered at 589.3 nm. VSO nickname: Na-D image with a range of 588.8 nm to 589.8 nm.
enumeration Ni6768
A spectrum with a wavelength range centered at 676.8 nm. VSO nickname: Ni-6768 dopplergram with a range of of 676.7 nm to 676.9 nm.
enumeration Optical
Photons with a wavelength range: 380 to 760 nm
enumeration RadioFrequency
Photons with a wavelength range: 100,000 to 1.00x10^11 nm
enumeration SoftXRays
X-Rays with an energy range of 0.12 keV to 12 keV.
enumeration Ultraviolet
Photons with a wavelength range: 10 to 400 nm.
enumeration WhiteLight
Photons with a wavelength in the visible range for humans.
enumeration XRays
Photons with a wavelength range: 0.001 <= x < 10 nm
Source
<xsd:element name="SpectralRange" type="spase:SpectralRange" minOccurs="0" maxOccurs="unbounded"/>
Element spase:NumericalData / spase:ObservedRegion
Namespace http://www.spase-group.org/data/schema
Diagram
Diagram spase-2_2_8_xsd.tmp#Region
Type spase:Region
Properties
content simple
minOccurs 0
maxOccurs unbounded
Facets
enumeration Asteroid
A small extraterrestrial body consisting mostly of rock and metal that is in orbit around the sun.
enumeration Comet
A relatively small extraterrestrial body consisting of a frozen mass that travels around the sun in a highly elliptical orbit.
enumeration Earth
The third planet from the sun in our solar system.
enumeration Earth.Magnetosheath
The region between the bow shock and the magnetopause, characterized by very turbulent plasma.
enumeration Earth.Magnetosphere
The region of space above the atmosphere or surface of the planet, and bounded by the magnetopause, that is under the direct influence of the planets magnetic field.
enumeration Earth.Magnetosphere.Magnetotail
The region on the night side of the body where the magnetic filed is stretched backwards by the force of the solar wind. For Earth, the magnetotail begins at a night-side radial distance of 10 Re (X > -10Re).
enumeration Earth.Magnetosphere.Main
The region of the magnetosphere where the magnetic field lines are closed, but does not include the gaseous region gravitationally bound to the body.
enumeration Earth.Magnetosphere.Polar
The region near the pole of a body. For a magnetosphere the polar region is the area where magnetic field lines are open and includes the auroral zone.
enumeration Earth.Magnetosphere.RadiationBelt
The region within a magnetosphere where high-energy particles could potentially be trapped in a magnetic field.
enumeration Earth.Moon
The only natural satellite of the Earth.
enumeration Earth.NearSurface
The gaseous and possibly ionized environment of a body extending from the surface to some specified altitude. For the Earth, this altitude is 2000 km.
enumeration Earth.NearSurface.Atmosphere
The neutral gases surrounding a body that extends from the surface and is bound to the body by virtue of the gravitational attraction.
enumeration Earth.NearSurface.AuroralRegion
The region in the atmospheric where electrically-charged particles bombarding the upper atmosphere of a planet in the presence of a magnetic field produce an optical phenomenon.
enumeration Earth.NearSurface.EquatorialRegion
A region centered on the equator and limited in latitude by approximately 23 degrees north and south of the equator.
enumeration Earth.NearSurface.Ionosphere
The charged or ionized gases surrounding a body that are nominally bound to the body by virtue of the gravitational attraction.
enumeration Earth.NearSurface.Ionosphere.DRegion
The layer of the ionosphere that exists approximately 50 to 95 km above the surface of the Earth. One of several layers in the ionosphere.
enumeration Earth.NearSurface.Ionosphere.ERegion
A layer of ionised gas occurring at 90-150km above the ground. One of several layers in the ionosphere. Also called the The Kennelly-Heaviside layer.
enumeration Earth.NearSurface.Ionosphere.FRegion
A layer that contains ionized gases at a height of around 150-800 km above sea level, placing it in the thermosphere. the F region has the highest concentration of free electrons and ions anywhere in the atmosphere. It may be thought of as comprising two layers, the F1-and F2-layers. One of several layers in the ionosphere. Also known as the Appleton layer.
enumeration Earth.NearSurface.Ionosphere.Topside
The region at the upper most areas of the ionosphere.
enumeration Earth.NearSurface.Mesosphere
The layer of the atmosphere that extends from the Stratosphere to a range of 80 km to 85 km, temperature decreasing with height.
enumeration Earth.NearSurface.Plasmasphere
A region of the magnetosphere consisting of low energy (cool) plasma. It is located above the ionosphere. The outer boundary of the plasmasphere is known as the plasmapause, which is defined by an order of magnitude drop in plasma density.
enumeration Earth.NearSurface.PolarCap
The areas of the globe surrounding the poles and consisting of the region north of 60 degrees north latitude an the region south of 60 degrees south latitude.
enumeration Earth.NearSurface.SouthAtlanticAnomalyRegion
The region where the Earths inner van Allen radiation belt makes its closest approach to the planets surface. The result is that, for a given altitude, the radiation intensity is higher over this region than elsewhere.
enumeration Earth.NearSurface.Stratosphere
The layer of the atmosphere that extends from the troposphere to about 30 km, temperature increases with height. The stratosphere contains the ozone layer.
enumeration Earth.NearSurface.Thermosphere
The layer of the atmosphere that extends from the Mesosphere to 640+ km, temperature increasing with height.
enumeration Earth.NearSurface.Troposphere
The lowest layer of the atmosphere which begins at the surface and extends to between 7 km (4.4 mi) at the poles and 17 km (10.6 mi) at the equator, with some variation due to weather factors.
enumeration Earth.Surface
The outermost area of a solid object.
enumeration Heliosphere
The solar atmosphere extending roughly from the outer corona to the edge of the solar plasma at the heliopause separating primarily solar plasma from interstellar plasma.
enumeration Heliosphere.Heliosheath
The region extending radially outward from the heliospheric termination shock and in which the decelerated solar wind plasma is still significant.
enumeration Heliosphere.Inner
The region of the heliosphere extending radially outward from the solar coronal base to just inside 1 AU.
enumeration Heliosphere.NearEarth
The heliospheric region near the Earth which extends to and includes the area near the L1 and L2 Lagrange point.
enumeration Heliosphere.Outer
The region of the heliosphere extending radially outward from just outside 1 AU to the heliospheric termination shock.
enumeration Heliosphere.Remote1AU
A roughly toroidal region that includes the Earths orbit, but exclusive of the region near the Earth.
enumeration Interstellar
The region between stars outside of the stars heliopause.
enumeration Jupiter
The fifth planet from the sun in our solar system.
enumeration Jupiter.Callisto
A second largest moon of Jupiter and the third-largest moon in the solar system.
enumeration Jupiter.Europa
The sixth-closest round moon of Jupiter.
enumeration Jupiter.Ganymede
The biggest moon of Jupiter and in the solar system.
enumeration Jupiter.Io
The innermost of the four round moons of the planet Jupiter.
enumeration Jupiter.Magnetosphere
The region of space above the atmosphere or surface of the planet, and bounded by the magnetopause, that is under the direct influence of the planets magnetic field.
enumeration Jupiter.Magnetosphere.Magnetotail
The region on the night side of the body where the magnetic filed is stretched backwards by the force of the solar wind. For Earth, the magnetotail begins at a night-side radial distance of 10 Re (X > -10Re).
enumeration Jupiter.Magnetosphere.Main
The region of the magnetosphere where the magnetic field lines are closed, but does not include the gaseous region gravitationally bound to the body.
enumeration Jupiter.Magnetosphere.Polar
The region near the pole of a body. For a magnetosphere the polar region is the area where magnetic field lines are open and includes the auroral zone.
enumeration Jupiter.Magnetosphere.RadiationBelt
The region within a magnetosphere where high-energy particles could potentially be trapped in a magnetic field.
enumeration Mars
The forth planet from the sun in our solar system.
enumeration Mars.Deimos
The smaller and outer most moon of Mars.
enumeration Mars.Magnetosphere
The region of space above the atmosphere or surface of the planet, and bounded by the magnetopause, that is under the direct influence of the planets magnetic field.
enumeration Mars.Magnetosphere.Magnetotail
The region on the night side of the body where the magnetic filed is stretched backwards by the force of the solar wind. For Earth, the magnetotail begins at a night-side radial distance of 10 Re (X > -10Re).
enumeration Mars.Magnetosphere.Main
The region of the magnetosphere where the magnetic field lines are closed, but does not include the gaseous region gravitationally bound to the body.
enumeration Mars.Magnetosphere.Polar
The region near the pole of a body. For a magnetosphere the polar region is the area where magnetic field lines are open and includes the auroral zone.
enumeration Mars.Magnetosphere.RadiationBelt
The region within a magnetosphere where high-energy particles could potentially be trapped in a magnetic field.
enumeration Mars.Phobos
The larger and inner most moon of Mars.
enumeration Mercury
The first planet from the sun in our solar system.
enumeration Mercury.Magnetosphere
The region of space above the atmosphere or surface of the planet, and bounded by the magnetopause, that is under the direct influence of the planets magnetic field.
enumeration Mercury.Magnetosphere.Magnetotail
The region on the night side of the body where the magnetic filed is stretched backwards by the force of the solar wind. For Earth, the magnetotail begins at a night-side radial distance of 10 Re (X > -10Re).
enumeration Mercury.Magnetosphere.Main
The region of the magnetosphere where the magnetic field lines are closed, but does not include the gaseous region gravitationally bound to the body.
enumeration Mercury.Magnetosphere.Polar
The region near the pole of a body. For a magnetosphere the polar region is the area where magnetic field lines are open and includes the auroral zone.
enumeration Mercury.Magnetosphere.RadiationBelt
The region within a magnetosphere where high-energy particles could potentially be trapped in a magnetic field.
enumeration Neptune
The seventh planet from the sun in our solar system.
enumeration Neptune.Magnetosphere
The region of space above the atmosphere or surface of the planet, and bounded by the magnetopause, that is under the direct influence of the planets magnetic field.
enumeration Neptune.Magnetosphere.Magnetotail
The region on the night side of the body where the magnetic filed is stretched backwards by the force of the solar wind. For Earth, the magnetotail begins at a night-side radial distance of 10 Re (X > -10Re).
enumeration Neptune.Magnetosphere.Main
The region of the magnetosphere where the magnetic field lines are closed, but does not include the gaseous region gravitationally bound to the body.
enumeration Neptune.Magnetosphere.Polar
The region near the pole of a body. For a magnetosphere the polar region is the area where magnetic field lines are open and includes the auroral zone.
enumeration Neptune.Magnetosphere.RadiationBelt
The region within a magnetosphere where high-energy particles could potentially be trapped in a magnetic field.
enumeration Neptune.Proteus
The second largest moon of Neptune.
enumeration Neptune.Triton
The largest moon of Neptune.
enumeration Pluto
The ninth (sub)planet from the sun in our solar system.
enumeration Saturn
The sixth planet from the sun in our solar system.
enumeration Saturn.Dione
The forth-largest moon of Saturn.
enumeration Saturn.Enceladus
The sixth-largest moon of Saturn. It is currently endogenously active. The smallest known body in the Solar System that is geologically active today.
enumeration Saturn.Iapetus
The third-largest moon of Saturn and the eleventh-largest in the Solar System.
enumeration Saturn.Magnetosphere
The region of space above the atmosphere or surface of the planet, and bounded by the magnetopause, that is under the direct influence of the planets magnetic field.
enumeration Saturn.Magnetosphere.Magnetotail
The region on the night side of the body where the magnetic filed is stretched backwards by the force of the solar wind. For Earth, the magnetotail begins at a night-side radial distance of 10 Re (X > -10Re).
enumeration Saturn.Magnetosphere.Main
The region of the magnetosphere where the magnetic field lines are closed, but does not include the gaseous region gravitationally bound to the body.
enumeration Saturn.Magnetosphere.Polar
The region near the pole of a body. For a magnetosphere the polar region is the area where magnetic field lines are open and includes the auroral zone.
enumeration Saturn.Magnetosphere.RadiationBelt
The region within a magnetosphere where high-energy particles could potentially be trapped in a magnetic field.
enumeration Saturn.Mimas
The smallest and least massive of the round moons of Saturn.
enumeration Saturn.Rhea
The second-largest moon of Saturn and the ninth-largest moon in the Solar System.
enumeration Saturn.Tethys
The third largest moon of Saturn.
enumeration Saturn.Titan
The largest moon of Saturn and the second-largest moon in the Solar System,
enumeration Sun
The star upon which our solar system is centered.
enumeration Sun.Chromosphere
The region of the Suns (or a stars) atmosphere above the temperature minimum and below the Transition Region. The solar chromosphere is approximately 400 km to 2100 km above the photosphere, and characterized by temperatures from 4500 - 28000 K.
enumeration Sun.Corona
The outermost atmospheric region of the Sun or a star, characterized by ionization temperatures above 10^5 K. The solar corona starts at about 2100 km above the photosphere; there is no generally defined upper limit.
enumeration Sun.Interior
The region inside the body which is not visible from outside the body.
enumeration Sun.Photosphere
The atmospheric layer of the Sun or a star from which continuum radiation, especially optical, is emitted to space. For the Sun, the photosphere is about 500 km thick.
enumeration Sun.TransitionRegion
A very narrow (<100 km) layer between the chromosphere and the corona where the temperature rises abruptly from about 8000 to about 500,000 K.
enumeration Uranus
The eighth planet from the sun in our solar system.
enumeration Uranus.Ariel
The fourth-largest moon of Uranus.
enumeration Uranus.Magnetosphere
The region of space above the atmosphere or surface of the planet, and bounded by the magnetopause, that is under the direct influence of the planets magnetic field.
enumeration Uranus.Magnetosphere.Magnetotail
The region on the night side of the body where the magnetic filed is stretched backwards by the force of the solar wind. For Earth, the magnetotail begins at a night-side radial distance of 10 Re (X > -10Re).
enumeration Uranus.Magnetosphere.Main
The region of the magnetosphere where the magnetic field lines are closed, but does not include the gaseous region gravitationally bound to the body.
enumeration Uranus.Magnetosphere.Polar
The region near the pole of a body. For a magnetosphere the polar region is the area where magnetic field lines are open and includes the auroral zone.
enumeration Uranus.Magnetosphere.RadiationBelt
The region within a magnetosphere where high-energy particles could potentially be trapped in a magnetic field.
enumeration Uranus.Miranda
The smallest and innermost round moon of Uranus.
enumeration Uranus.Oberon
The second-largest and second most massive mon of Uranus, and the ninth most massive moon in the Solar System.
enumeration Uranus.Puck
The largest inner spherical moon of Uranus.
enumeration Uranus.Titania
The largest moon of Uranus and the eighth largest moon in the Solar System.
enumeration Uranus.Umbriel
The third largest and fourth most massive moon of Uranus.
enumeration Venus
The second planet from the sun in our solar system.
enumeration Venus.Magnetosphere
The region of space above the atmosphere or surface of the planet, and bounded by the magnetopause, that is under the direct influence of the planets magnetic field.
enumeration Venus.Magnetosphere.Magnetotail
The region on the night side of the body where the magnetic filed is stretched backwards by the force of the solar wind. For Earth, the magnetotail begins at a night-side radial distance of 10 Re (X > -10Re).
enumeration Venus.Magnetosphere.Main
The region of the magnetosphere where the magnetic field lines are closed, but does not include the gaseous region gravitationally bound to the body.
enumeration Venus.Magnetosphere.Polar
The region near the pole of a body. For a magnetosphere the polar region is the area where magnetic field lines are open and includes the auroral zone.
enumeration Venus.Magnetosphere.RadiationBelt
The region within a magnetosphere where high-energy particles could potentially be trapped in a magnetic field.
Source
<xsd:element name="ObservedRegion" type="spase:Region" minOccurs="0" maxOccurs="unbounded"/>
Element spase:NumericalData / spase:Caveats
Namespace http://www.spase-group.org/data/schema
Diagram
Diagram spase-2_2_8_xsd.tmp#Caveats
Type spase:Caveats
Properties
content simple
minOccurs 0
maxOccurs 1
Source
<xsd:element name="Caveats" type="spase:Caveats" minOccurs="0" maxOccurs="1"/>
Element spase:NumericalData / spase:Keyword
Namespace http://www.spase-group.org/data/schema
Diagram
Diagram spase-2_2_8_xsd.tmp#Keyword
Type spase:Keyword
Properties
content simple
minOccurs 0
maxOccurs unbounded
Source
<xsd:element name="Keyword" type="spase:Keyword" minOccurs="0" maxOccurs="unbounded"/>
Element spase:NumericalData / spase:InputResourceID
Namespace http://www.spase-group.org/data/schema
Diagram
Diagram spase-2_2_8_xsd.tmp#InputResourceID
Type spase:InputResourceID
Properties
content simple
minOccurs 0
maxOccurs unbounded
Source
<xsd:element name="InputResourceID" type="spase:InputResourceID" minOccurs="0" maxOccurs="unbounded"/>
Element spase:NumericalData / spase:Parameter
Namespace http://www.spase-group.org/data/schema
Diagram
Diagram spase-2_2_8_xsd.tmp#Parameter_Name spase-2_2_8_xsd.tmp#Parameter_Set spase-2_2_8_xsd.tmp#Parameter_ParameterKey spase-2_2_8_xsd.tmp#Parameter_Description spase-2_2_8_xsd.tmp#Parameter_Caveats spase-2_2_8_xsd.tmp#Parameter_Cadence spase-2_2_8_xsd.tmp#Parameter_Units spase-2_2_8_xsd.tmp#Parameter_UnitsConversion spase-2_2_8_xsd.tmp#Parameter_CoordinateSystem spase-2_2_8_xsd.tmp#Parameter_RenderingHints spase-2_2_8_xsd.tmp#Parameter_Structure spase-2_2_8_xsd.tmp#Parameter_ValidMin spase-2_2_8_xsd.tmp#Parameter_ValidMax spase-2_2_8_xsd.tmp#Parameter_FillValue spase-2_2_8_xsd.tmp#Parameter_Field spase-2_2_8_xsd.tmp#Parameter_Particle spase-2_2_8_xsd.tmp#Parameter_Wave spase-2_2_8_xsd.tmp#Parameter_Mixed spase-2_2_8_xsd.tmp#Parameter_Support spase-2_2_8_xsd.tmp#Parameter
Type spase:Parameter
Properties
content complex
minOccurs 0
maxOccurs unbounded
Model
Children spase:Cadence, spase:Caveats, spase:CoordinateSystem, spase:Description, spase:Field, spase:FillValue, spase:Mixed, spase:Name, spase:ParameterKey, spase:Particle, spase:RenderingHints, spase:Set, spase:Structure, spase:Support, spase:Units, spase:UnitsConversion, spase:ValidMax, spase:ValidMin, spase:Wave
Instance
<spase:Parameter xmlns:spase="http://www.spase-group.org/data/schema">
  <spase:Name>{1,1}</spase:Name>
  <spase:Set>{0,unbounded}</spase:Set>
  <spase:ParameterKey>{0,1}</spase:ParameterKey>
  <spase:Description>{0,1}</spase:Description>
  <spase:Caveats>{0,1}</spase:Caveats>
  <spase:Cadence>{0,1}</spase:Cadence>
  <spase:Units>{0,1}</spase:Units>
  <spase:UnitsConversion>{0,1}</spase:UnitsConversion>
  <spase:CoordinateSystem>{0,1}</spase:CoordinateSystem>
  <spase:RenderingHints>{0,unbounded}</spase:RenderingHints>
  <spase:Structure>{0,1}</spase:Structure>
  <spase:ValidMin>{0,1}</spase:ValidMin>
  <spase:ValidMax>{0,1}</spase:ValidMax>
  <spase:FillValue>{0,1}</spase:FillValue>
  <spase:Field>{1,1}</spase:Field>
  <spase:Particle>{1,1}</spase:Particle>
  <spase:Wave>{1,1}</spase:Wave>
  <spase:Mixed>{1,1}</spase:Mixed>
  <spase:Support>{1,1}</spase:Support>
</spase:Parameter>
Source
<xsd:element name="Parameter" type="spase:Parameter" minOccurs="0" maxOccurs="unbounded"/>
Element spase:NumericalData / spase:Extension
Namespace http://www.spase-group.org/data/schema
Diagram
Diagram spase-2_2_8_xsd.tmp#Extension_lang spase-2_2_8_xsd.tmp#Extension
Type spase:Extension
Properties
content complex
minOccurs 0
maxOccurs unbounded
Model
ANY element from ANY namespace
Attributes
QName Type Default Use
lang xsd:string en optional
Source
<xsd:element name="Extension" type="spase:Extension" minOccurs="0" maxOccurs="unbounded"/>
Element spase:Spase / spase:Document
Namespace http://www.spase-group.org/data/schema
Diagram
Diagram spase-2_2_8_xsd.tmp#Document_ResourceID spase-2_2_8_xsd.tmp#Document_ResourceHeader spase-2_2_8_xsd.tmp#Document_AccessInformation spase-2_2_8_xsd.tmp#Document_Keyword spase-2_2_8_xsd.tmp#Document_DocumentType spase-2_2_8_xsd.tmp#Document_MIMEType spase-2_2_8_xsd.tmp#Document_InputResourceID spase-2_2_8_xsd.tmp#Document
Type spase:Document
Properties
content complex
Model
Children spase:AccessInformation, spase:DocumentType, spase:InputResourceID, spase:Keyword, spase:MIMEType, spase:ResourceHeader, spase:ResourceID
Instance
<spase:Document xmlns:spase="http://www.spase-group.org/data/schema">
  <spase:ResourceID>{1,1}</spase:ResourceID>
  <spase:ResourceHeader>{1,1}</spase:ResourceHeader>
  <spase:AccessInformation>{1,unbounded}</spase:AccessInformation>
  <spase:Keyword>{0,unbounded}</spase:Keyword>
  <spase:DocumentType>{1,1}</spase:DocumentType>
  <spase:MIMEType>{1,1}</spase:MIMEType>
  <spase:InputResourceID>{0,unbounded}</spase:InputResourceID>
</spase:Document>
Source
<xsd:element name="Document" type="spase:Document"/>
Element spase:Document / spase:ResourceID
Namespace http://www.spase-group.org/data/schema
Diagram
Diagram spase-2_2_8_xsd.tmp#ResourceID
Type spase:ResourceID
Properties
content simple
minOccurs 1
maxOccurs 1
Source
<xsd:element name="ResourceID" type="spase:ResourceID" minOccurs="1" maxOccurs="1"/>
Element spase:Document / spase:ResourceHeader
Namespace http://www.spase-group.org/data/schema
Diagram
Diagram spase-2_2_8_xsd.tmp#ResourceHeader_ResourceName spase-2_2_8_xsd.tmp#ResourceHeader_AlternateName spase-2_2_8_xsd.tmp#ResourceHeader_ReleaseDate spase-2_2_8_xsd.tmp#ResourceHeader_ExpirationDate spase-2_2_8_xsd.tmp#ResourceHeader_Description spase-2_2_8_xsd.tmp#ResourceHeader_Acknowledgement spase-2_2_8_xsd.tmp#ResourceHeader_Contact spase-2_2_8_xsd.tmp#ResourceHeader_InformationURL spase-2_2_8_xsd.tmp#ResourceHeader_Association spase-2_2_8_xsd.tmp#ResourceHeader_PriorID spase-2_2_8_xsd.tmp#ResourceHeader
Type spase:ResourceHeader
Properties
content complex
minOccurs 1
maxOccurs 1
Model
Children spase:Acknowledgement, spase:AlternateName, spase:Association, spase:Contact, spase:Description, spase:ExpirationDate, spase:InformationURL, spase:PriorID, spase:ReleaseDate, spase:ResourceName
Instance
<spase:ResourceHeader xmlns:spase="http://www.spase-group.org/data/schema">
  <spase:ResourceName>{1,1}</spase:ResourceName>
  <spase:AlternateName>{0,unbounded}</spase:AlternateName>
  <spase:ReleaseDate>{1,1}</spase:ReleaseDate>
  <spase:ExpirationDate>{0,1}</spase:ExpirationDate>
  <spase:Description>{1,1}</spase:Description>
  <spase:Acknowledgement>{0,1}</spase:Acknowledgement>
  <spase:Contact>{1,unbounded}</spase:Contact>
  <spase:InformationURL>{0,unbounded}</spase:InformationURL>
  <spase:Association>{0,unbounded}</spase:Association>
  <spase:PriorID>{0,unbounded}</spase:PriorID>
</spase:ResourceHeader>
Source
<xsd:element name="ResourceHeader" type="spase:ResourceHeader" minOccurs="1" maxOccurs="1"/>
Element spase:Document / spase:AccessInformation
Namespace http://www.spase-group.org/data/schema
Diagram
Diagram spase-2_2_8_xsd.tmp#AccessInformation_RepositoryID spase-2_2_8_xsd.tmp#AccessInformation_Availability spase-2_2_8_xsd.tmp#AccessInformation_AccessRights spase-2_2_8_xsd.tmp#AccessInformation_AccessURL spase-2_2_8_xsd.tmp#AccessInformation_Format spase-2_2_8_xsd.tmp#AccessInformation_Encoding spase-2_2_8_xsd.tmp#AccessInformation_DataExtent spase-2_2_8_xsd.tmp#AccessInformation_Acknowledgement spase-2_2_8_xsd.tmp#AccessInformation
Type spase:AccessInformation
Properties
content complex
minOccurs 1
maxOccurs unbounded
Model
Children spase:AccessRights, spase:AccessURL, spase:Acknowledgement, spase:Availability, spase:DataExtent, spase:Encoding, spase:Format, spase:RepositoryID
Instance
<spase:AccessInformation xmlns:spase="http://www.spase-group.org/data/schema">
  <spase:RepositoryID>{1,1}</spase:RepositoryID>
  <spase:Availability>{0,1}</spase:Availability>
  <spase:AccessRights>{0,1}</spase:AccessRights>
  <spase:AccessURL>{1,unbounded}</spase:AccessURL>
  <spase:Format>{1,1}</spase:Format>
  <spase:Encoding>{0,1}</spase:Encoding>
  <spase:DataExtent>{0,1}</spase:DataExtent>
  <spase:Acknowledgement>{0,1}</spase:Acknowledgement>
</spase:AccessInformation>
Source
<xsd:element name="AccessInformation" type="spase:AccessInformation" minOccurs="1" maxOccurs="unbounded"/>
Element spase:Document / spase:Keyword
Namespace http://www.spase-group.org/data/schema
Diagram
Diagram spase-2_2_8_xsd.tmp#Keyword
Type spase:Keyword
Properties
content simple
minOccurs 0
maxOccurs unbounded
Source
<xsd:element name="Keyword" type="spase:Keyword" minOccurs="0" maxOccurs="unbounded"/>
Element spase:Document / spase:DocumentType
Namespace http://www.spase-group.org/data/schema
Diagram
Diagram spase-2_2_8_xsd.tmp#DocumentType
Type spase:DocumentType
Properties
content simple
minOccurs 1
maxOccurs 1
Facets
enumeration Other
Not classified with more specific terms. The context of its usage may be described in related text.
enumeration Poster
A set of information arranged on a single page or sheet, typically in a large format.
enumeration Presentation
A set of information that is used when communicating to an audience.
enumeration Report
A document which describes the findings of some individual or group.
enumeration Specification
A detailed description of the requirements and other aspects of an object or component that may be used to develop an implementation.
enumeration TechnicalNote
A document summarizing the performance and other technical characteristics of a product, machine, component, subsystem or software in sufficient detail to be used by an engineer or researcher.
enumeration WhitePaper
An authoritative report giving information or proposals on an issue.
Source
<xsd:element name="DocumentType" type="spase:DocumentType" minOccurs="1" maxOccurs="1"/>
Element spase:Document / spase:MIMEType
Namespace http://www.spase-group.org/data/schema
Diagram
Diagram spase-2_2_8_xsd.tmp#MIMEType
Type spase:MIMEType
Properties
content simple
minOccurs 1
maxOccurs 1
Source
<xsd:element name="MIMEType" type="spase:MIMEType" minOccurs="1" maxOccurs="1"/>
Element spase:Document / spase:InputResourceID
Namespace http://www.spase-group.org/data/schema
Diagram
Diagram spase-2_2_8_xsd.tmp#InputResourceID
Type spase:InputResourceID
Properties
content simple
minOccurs 0
maxOccurs unbounded
Source
<xsd:element name="InputResourceID" type="spase:InputResourceID" minOccurs="0" maxOccurs="unbounded"/>
Element spase:Spase / spase:Granule
Namespace http://www.spase-group.org/data/schema
Diagram
Diagram spase-2_2_8_xsd.tmp#Granule_ResourceID spase-2_2_8_xsd.tmp#Granule_ReleaseDate spase-2_2_8_xsd.tmp#Granule_ExpirationDate spase-2_2_8_xsd.tmp#Granule_ParentID spase-2_2_8_xsd.tmp#Granule_PriorID spase-2_2_8_xsd.tmp#Granule_StartDate spase-2_2_8_xsd.tmp#Granule_StopDate spase-2_2_8_xsd.tmp#Granule_Source spase-2_2_8_xsd.tmp#Granule
Type spase:Granule
Properties
content complex
Model
Children spase:ExpirationDate, spase:ParentID, spase:PriorID, spase:ReleaseDate, spase:ResourceID, spase:Source, spase:StartDate, spase:StopDate
Instance
<spase:Granule xmlns:spase="http://www.spase-group.org/data/schema">
  <spase:ResourceID>{1,1}</spase:ResourceID>
  <spase:ReleaseDate>{1,1}</spase:ReleaseDate>
  <spase:ExpirationDate>{0,1}</spase:ExpirationDate>
  <spase:ParentID>{1,1}</spase:ParentID>
  <spase:PriorID>{0,unbounded}</spase:PriorID>
  <spase:StartDate>{1,1}</spase:StartDate>
  <spase:StopDate>{1,1}</spase:StopDate>
  <spase:Source>{1,unbounded}</spase:Source>
</spase:Granule>
Source
<xsd:element name="Granule" type="spase:Granule"/>
Element spase:Granule / spase:ResourceID
Namespace http://www.spase-group.org/data/schema
Diagram
Diagram spase-2_2_8_xsd.tmp#ResourceID
Type spase:ResourceID
Properties
content simple
minOccurs 1
maxOccurs 1
Source
<xsd:element name="ResourceID" type="spase:ResourceID" minOccurs="1" maxOccurs="1"/>
Element spase:Granule / spase:ReleaseDate
Namespace http://www.spase-group.org/data/schema
Diagram
Diagram spase-2_2_8_xsd.tmp#ReleaseDate
Type spase:ReleaseDate
Properties
content simple
minOccurs 1
maxOccurs 1
Source
<xsd:element name="ReleaseDate" type="spase:ReleaseDate" minOccurs="1" maxOccurs="1"/>
Element spase:Granule / spase:ExpirationDate
Namespace http://www.spase-group.org/data/schema
Diagram
Diagram spase-2_2_8_xsd.tmp#ExpirationDate
Type spase:ExpirationDate
Properties
content simple
minOccurs 0
maxOccurs 1
Source
<xsd:element name="ExpirationDate" type="spase:ExpirationDate" minOccurs="0" maxOccurs="1"/>
Element spase:Granule / spase:ParentID
Namespace http://www.spase-group.org/data/schema
Diagram
Diagram spase-2_2_8_xsd.tmp#ParentID
Type spase:ParentID
Properties
content simple
minOccurs 1
maxOccurs 1
Source
<xsd:element name="ParentID" type="spase:ParentID" minOccurs="1" maxOccurs="1"/>
Element spase:Granule / spase:PriorID
Namespace http://www.spase-group.org/data/schema
Diagram
Diagram spase-2_2_8_xsd.tmp#PriorID
Type spase:PriorID
Properties
content simple
minOccurs 0
maxOccurs unbounded
Source
<xsd:element name="PriorID" type="spase:PriorID" minOccurs="0" maxOccurs="unbounded"/>
Element spase:Granule / spase:StartDate
Namespace http://www.spase-group.org/data/schema
Diagram
Diagram spase-2_2_8_xsd.tmp#StartDate
Type spase:StartDate
Properties
content simple
minOccurs 1
maxOccurs 1
Source
<xsd:element name="StartDate" type="spase:StartDate" minOccurs="1" maxOccurs="1"/>
Element spase:Granule / spase:StopDate
Namespace http://www.spase-group.org/data/schema
Diagram
Diagram spase-2_2_8_xsd.tmp#StopDate
Type spase:StopDate
Properties
content simple
minOccurs 1
maxOccurs 1
Source
<xsd:element name="StopDate" type="spase:StopDate" minOccurs="1" maxOccurs="1"/>
Element spase:Granule / spase:Source
Namespace http://www.spase-group.org/data/schema
Diagram
Diagram spase-2_2_8_xsd.tmp#Source_SourceType spase-2_2_8_xsd.tmp#Source_URL spase-2_2_8_xsd.tmp#Source_MirrorURL spase-2_2_8_xsd.tmp#Source_Checksum spase-2_2_8_xsd.tmp#Source_DataExtent spase-2_2_8_xsd.tmp#Source
Type spase:Source
Properties
content complex
minOccurs 1
maxOccurs unbounded
Model
Children spase:Checksum, spase:DataExtent, spase:MirrorURL, spase:SourceType, spase:URL
Instance
<spase:Source xmlns:spase="http://www.spase-group.org/data/schema">
  <spase:SourceType>{1,1}</spase:SourceType>
  <spase:URL>{1,1}</spase:URL>
  <spase:MirrorURL>{0,unbounded}</spase:MirrorURL>
  <spase:Checksum>{0,1}</spase:Checksum>
  <spase:DataExtent>{0,1}</spase:DataExtent>
</spase:Source>
Source
<xsd:element name="Source" type="spase:Source" minOccurs="1" maxOccurs="unbounded"/>
Element spase:Source / spase:SourceType
Namespace http://www.spase-group.org/data/schema
Diagram
Diagram spase-2_2_8_xsd.tmp#SourceType
Type spase:SourceType
Properties
content simple
minOccurs 1
maxOccurs 1
Facets
enumeration Ancillary
A complementary item which can be subordinate, subsidiary, auxiliary, supplementary to the primary item.
enumeration Browse
A representation of an image which is suitable to reveal most or all of the details of the image.
enumeration Data
A collection of organized information, usually the results of experience, observation or experiment, or a set of premises. This may consist of numbers, words, or images, particularly as measurements or observations of a set of variables.
enumeration Layout
The structured arrangement of items in a collection.
enumeration Thumbnail
A small representation of an image which is suitable to infer what the full-sized imaged is like.
Source
<xsd:element name="SourceType" type="spase:SourceType" minOccurs="1" maxOccurs="1"/>
Element spase:Source / spase:URL
Namespace http://www.spase-group.org/data/schema
Diagram
Diagram spase-2_2_8_xsd.tmp#URL
Type spase:URL
Properties
content simple
minOccurs 1
maxOccurs 1
Source
<xsd:element name="URL" type="spase:URL" minOccurs="1" maxOccurs="1"/>
Element spase:Source / spase:MirrorURL
Namespace http://www.spase-group.org/data/schema
Diagram
Diagram spase-2_2_8_xsd.tmp#MirrorURL
Type spase:MirrorURL
Properties
content simple
minOccurs 0
maxOccurs unbounded
Source
<xsd:element name="MirrorURL" type="spase:MirrorURL" minOccurs="0" maxOccurs="unbounded"/>
Element spase:Source / spase:Checksum
Namespace http://www.spase-group.org/data/schema
Diagram
Diagram spase-2_2_8_xsd.tmp#Checksum_HashValue spase-2_2_8_xsd.tmp#Checksum_HashFunction spase-2_2_8_xsd.tmp#Checksum
Type spase:Checksum
Properties
content complex
minOccurs 0
maxOccurs 1
Model
Children spase:HashFunction, spase:HashValue
Instance
<spase:Checksum xmlns:spase="http://www.spase-group.org/data/schema">
  <spase:HashValue>{1,1}</spase:HashValue>
  <spase:HashFunction>{1,1}</spase:HashFunction>
</spase:Checksum>
Source
<xsd:element name="Checksum" type="spase:Checksum" minOccurs="0" maxOccurs="1"/>
Element spase:Checksum / spase:HashValue
Namespace http://www.spase-group.org/data/schema
Diagram
Diagram spase-2_2_8_xsd.tmp#HashValue
Type spase:HashValue
Properties
content simple
minOccurs 1
maxOccurs 1
Source
<xsd:element name="HashValue" type="spase:HashValue" minOccurs="1" maxOccurs="1"/>
Element spase:Checksum / spase:HashFunction
Namespace http://www.spase-group.org/data/schema
Diagram
Diagram spase-2_2_8_xsd.tmp#HashFunction
Type spase:HashFunction
Properties
content simple
minOccurs 1
maxOccurs 1
Facets
enumeration MD5
Message Digest 5 (MD5) is a 128-bit message digest algorithm created in 1991 by Professor Ronald Rivest.
enumeration SHA1
Secure Hash Algorithm (SHA), a 160-bit message digest algorithm developed by the NSA and described in Federal Information Processing Standard (FIPS) publication 180-1.
enumeration SHA256
Secure Hash Algorithm (SHA), a 256-bit message digest algorithm developed by the NSA and described in Federal Information Processing Standard (FIPS) publication 180-1.
Source
<xsd:element name="HashFunction" type="spase:HashFunction" minOccurs="1" maxOccurs="1"/>
Element spase:Source / spase:DataExtent
Namespace http://www.spase-group.org/data/schema
Diagram
Diagram spase-2_2_8_xsd.tmp#DataExtent_Quantity spase-2_2_8_xsd.tmp#DataExtent_Units spase-2_2_8_xsd.tmp#DataExtent_Per spase-2_2_8_xsd.tmp#DataExtent
Type spase:DataExtent
Properties
content complex
minOccurs 0
maxOccurs 1
Model
Children spase:Per, spase:Quantity, spase:Units
Instance
<spase:DataExtent xmlns:spase="http://www.spase-group.org/data/schema">
  <spase:Quantity>{1,1}</spase:Quantity>
  <spase:Units>{0,1}</spase:Units>
  <spase:Per>{0,1}</spase:Per>
</spase:DataExtent>
Source
<xsd:element name="DataExtent" type="spase:DataExtent" minOccurs="0" maxOccurs="1"/>
Element spase:Spase / spase:Instrument
Namespace http://www.spase-group.org/data/schema
Diagram
Diagram spase-2_2_8_xsd.tmp#Instrument_ResourceID spase-2_2_8_xsd.tmp#Instrument_ResourceHeader spase-2_2_8_xsd.tmp#Instrument_InstrumentType spase-2_2_8_xsd.tmp#Instrument_InvestigationName spase-2_2_8_xsd.tmp#Instrument_OperatingSpan spase-2_2_8_xsd.tmp#Instrument_ObservatoryID spase-2_2_8_xsd.tmp#Instrument_Caveats spase-2_2_8_xsd.tmp#Instrument_Extension spase-2_2_8_xsd.tmp#Instrument
Type spase:Instrument
Properties
content complex
Model
Children spase:Caveats, spase:Extension, spase:InstrumentType, spase:InvestigationName, spase:ObservatoryID, spase:OperatingSpan, spase:ResourceHeader, spase:ResourceID
Instance
<spase:Instrument xmlns:spase="http://www.spase-group.org/data/schema">
  <spase:ResourceID>{1,1}</spase:ResourceID>
  <spase:ResourceHeader>{1,1}</spase:ResourceHeader>
  <spase:InstrumentType>{1,unbounded}</spase:InstrumentType>
  <spase:InvestigationName>{1,unbounded}</spase:InvestigationName>
  <spase:OperatingSpan>{0,1}</spase:OperatingSpan>
  <spase:ObservatoryID>{1,1}</spase:ObservatoryID>
  <spase:Caveats>{0,1}</spase:Caveats>
  <spase:Extension lang="en">{0,unbounded}</spase:Extension>
</spase:Instrument>
Source
<xsd:element name="Instrument" type="spase:Instrument"/>
Element spase:Instrument / spase:ResourceID
Namespace http://www.spase-group.org/data/schema
Diagram
Diagram spase-2_2_8_xsd.tmp#ResourceID
Type spase:ResourceID
Properties
content simple
minOccurs 1
maxOccurs 1
Source
<xsd:element name="ResourceID" type="spase:ResourceID" minOccurs="1" maxOccurs="1"/>
Element spase:Instrument / spase:ResourceHeader
Namespace http://www.spase-group.org/data/schema
Diagram
Diagram spase-2_2_8_xsd.tmp#ResourceHeader_ResourceName spase-2_2_8_xsd.tmp#ResourceHeader_AlternateName spase-2_2_8_xsd.tmp#ResourceHeader_ReleaseDate spase-2_2_8_xsd.tmp#ResourceHeader_ExpirationDate spase-2_2_8_xsd.tmp#ResourceHeader_Description spase-2_2_8_xsd.tmp#ResourceHeader_Acknowledgement spase-2_2_8_xsd.tmp#ResourceHeader_Contact spase-2_2_8_xsd.tmp#ResourceHeader_InformationURL spase-2_2_8_xsd.tmp#ResourceHeader_Association spase-2_2_8_xsd.tmp#ResourceHeader_PriorID spase-2_2_8_xsd.tmp#ResourceHeader
Type spase:ResourceHeader
Properties
content complex
minOccurs 1
maxOccurs 1
Model
Children spase:Acknowledgement, spase:AlternateName, spase:Association, spase:Contact, spase:Description, spase:ExpirationDate, spase:InformationURL, spase:PriorID, spase:ReleaseDate, spase:ResourceName
Instance
<spase:ResourceHeader xmlns:spase="http://www.spase-group.org/data/schema">
  <spase:ResourceName>{1,1}</spase:ResourceName>
  <spase:AlternateName>{0,unbounded}</spase:AlternateName>
  <spase:ReleaseDate>{1,1}</spase:ReleaseDate>
  <spase:ExpirationDate>{0,1}</spase:ExpirationDate>
  <spase:Description>{1,1}</spase:Description>
  <spase:Acknowledgement>{0,1}</spase:Acknowledgement>
  <spase:Contact>{1,unbounded}</spase:Contact>
  <spase:InformationURL>{0,unbounded}</spase:InformationURL>
  <spase:Association>{0,unbounded}</spase:Association>
  <spase:PriorID>{0,unbounded}</spase:PriorID>
</spase:ResourceHeader>
Source
<xsd:element name="ResourceHeader" type="spase:ResourceHeader" minOccurs="1" maxOccurs="1"/>
Element spase:Instrument / spase:InstrumentType
Namespace http://www.spase-group.org/data/schema
Diagram
Diagram spase-2_2_8_xsd.tmp#InstrumentType
Type spase:InstrumentType
Properties
content simple
minOccurs 1
maxOccurs unbounded
Facets
enumeration Antenna
A sensor used to measure electric potential.
enumeration Channeltron
An instrument that detects electrons, ions, and UV-radiation, according to the principle of a secondary emission multiplier. It is typically used in electron spectroscopy and mass spectrometry.
enumeration Coronograph
An instrument which can image things very close to the Sun by using a disk to block the Suns bright surface which reveals the faint solar corona and other celestial objects.
enumeration DoubleSphere
A dipole antenna of which the active (sensor) elements are small spheres located at the ends of two wires deployed in the equatorial plane, on opposite sides of a spinning spacecraft.
enumeration DustDetector
An instrument which determines the mass and speed of ambient dust particles.
enumeration ElectronDriftInstrument
An active experiment to measure the electron drift velocity based on sensing the displacement of a weak beam of electrons after one gyration in the ambient magnetic field.
enumeration ElectrostaticAnalyser
An instrument which uses charged plates to analyze the mass, charge and kinetic energies of charged particles which enter the instrument.
enumeration EnergeticParticleInstrument
An instrument that measures fluxes of charged particles as a function of time, direction of motion, mass, charge and/or species.
enumeration FaradayCup
An instrument consisting of an electrode from which electrical current is measured while a charged particle beam (electrons or ions) impinges on it. Used to determine energy spectrum and sometimes ion composition of the impinging particles.
enumeration FluxFeedback
A search coil whose bandwidth and signal/noise ratio are increased by the application of negative feedback at the sensor (flux) level by driving a collocated coil with a signal from the preamplifier.
enumeration FourierTransformSpectrograph
An instrument that determines the spectra of a radiative source, using time-domain measurements and a Fourier transform.
enumeration GeigerMuellerTube
An instrument which measures density of ionizing radiation based on interactions with a gas.
enumeration Imager
An instrument which samples the radiation from an area at one or more spectral ranges emitted or reflected by an object.
enumeration ImagingSpectrometer
An instrument which is a multispectral scanner with a very large number of channels (64-256 channels) with very narrow band widths.
enumeration Interferometer
An instrument to study the properties of two or more waves from the pattern of interference created by their superposition.
enumeration IonChamber
A device in which the collected electrical charge from ionization in a gas-filled cavity is taken to be the proportion to some parameter (e.g. dose or exposure) of radiation field
enumeration IonDrift
A device which measures the current produced by the displacement of ambient ions on a grid, thereby allowing the determination of the ion trajectory and velocity.
enumeration LangmuirProbe
A monopole antenna associated with an instrument. The instrument applies a potential to the antenna which is swept to determine the voltage/current characteristic. This provides information about the plasma surrounding the probe and spacecraft.
enumeration LongWire
A dipole antenna whose active (sensor) elements are two wires deployed in the equatorial plane on opposite sides of a spinning spacecraft, and whose length is several times greater than the spacecraft diameter.
enumeration Magnetograph
A special type of magnetometer that records a time plot of the local magnetic field near the instrument; or a telescope capable of determining the magnetic field strength and/or direction on a distant object such as the Sun, using the Zeeman splitting or other spectral signatures of magnetization.
enumeration Magnetometer
An instrument which measures the ambient magnetic field.
enumeration MassSpectrometer
An instrument which distinguishes chemical species in terms of their different isotopic masses.
enumeration MicrochannelPlate
An instrument used for the detection of elementary particles, ions, ultraviolet rays and soft X-rays constructed from very thin conductive glass capillaries.
enumeration MultispectralImager
An instrument which captures images at multiple spectral ranges.
enumeration NeutralAtomImager
An instrument which measures the quantity and properties of neutral particles over a range of angles. Measured properties can include mass and energy.
enumeration NeutralParticleDetector
An instrument which measures the quantity and properties of neutral particles. Measured properties can include mass and plasma bulk densities.
enumeration ParticleCorrelator
An instrument which correlates particle flux to help identify wave/particle interactions.
enumeration ParticleDetector
An instrument which detects particle flux!!!
enumeration Photometer
An instrument which measures the strength of electromagnetic radiation within a spectral band which can range from ultraviolet to infrared and includes the visible spectrum.
enumeration PhotomultiplierTube
A vacuum phototube that is an extremely sensitive detector of light in the ultraviolet, visible, and near-infrared ranges of the electromagnetic spectrum.
enumeration Photopolarimeter
An instrument which measures the intensity and polarization or radiant energy. A photopolarimeter is a combination of a photometer and a polarimeter.
enumeration Platform
A collection of components which can be positioned and oriented as a single unit. A platform may contain other platforms. For example, a spacecraft is a platform which may have components that can be articulated and are also considered platforms.
enumeration ProportionalCounter
An instrument which measures energy of ionization radiation based on interactions with a gas.
enumeration QuadrisphericalAnalyser
An instrument used for the 3-D detection of plasma, energetic electrons and ions, and for positive-ion composition measurements.
enumeration Radar
An instrument that uses directional properties of returned power to infer spatial and/or other characteristics of a remote object.
enumeration Radiometer
An instrument for detecting or measuring radiant energy. Radiometers are commonly limited to infrared radiation.
enumeration ResonanceSounder
A combination of a radio receiver and a pulsed transmitter used to study the plasma surrounding a spacecraft by identifying resonances or cut-offs (of the wave dispersion relation), whose frequencies are related to the ambient plasma density and magnetic field. When the transmitter is off it is essentially a high frequency-resolution spectral power receiver.
enumeration RetardingPotentialAnalyser
An instrument which measures ion temperatures and ion concentrations using a planar ion trap.
enumeration Riometer
An instrument which measure the signal strength in various directions of the galactic radio signals. Variations in these signals are influenced by solar flare activity and geomagnetic storm and substorm processes.
enumeration ScintillationDetector
An instrument which detects flouresences of a material which is excited by high energy (ionizing) electromagnetic or charged particle radiation.
enumeration SearchCoil
An instrument which measures the time variation of the magnetic flux threading a loop by measurement of the electric potential difference induced between the ends of the wire.
enumeration SolidStateDetector
A detector of the charge carriers (electrons and holes) generated in semiconductors by energy deposited by gamma ray photons. Also known as a semiconductor detector.
enumeration Sounder
An instrument which measures the radiances from an object. A sounder may measure radiances at multiple spectral ranges.
enumeration SpacecraftPotentialControl
An instrument to control the electric potential of a spacecraft with respect to the ambient plasma by emitting a variable current of positive ions.
enumeration SpectralPowerReceiver
A radio receiver which determines the power spectral density of the electric or magnetic field, or both, at one or more frequencies.
enumeration Spectrometer
An instrument that measures the component wavelengths of light (or other electromagnetic radiation) by splitting the light up into its component wavelengths.
enumeration TimeOfFlight
An instrument which measures the time it takes for a particle to travel between two detectors.
enumeration Unspecified
A value which is not provided.
enumeration WaveformReceiver
A radio receiver which outputs the value of one or more components of the electric and/or magnetic field as a function of time.
Source
<xsd:element name="InstrumentType" type="spase:InstrumentType" minOccurs="1" maxOccurs="unbounded"/>
Element spase:Instrument / spase:InvestigationName
Namespace http://www.spase-group.org/data/schema
Diagram
Diagram spase-2_2_8_xsd.tmp#InvestigationName
Type spase:InvestigationName
Properties
content simple
minOccurs 1
maxOccurs unbounded
Source
<xsd:element name="InvestigationName" type="spase:InvestigationName" minOccurs="1" maxOccurs="unbounded"/>
Element spase:Instrument / spase:OperatingSpan
Namespace http://www.spase-group.org/data/schema
Diagram
Diagram spase-2_2_8_xsd.tmp#OperatingSpan_StartDate spase-2_2_8_xsd.tmp#OperatingSpan_StopDate spase-2_2_8_xsd.tmp#OperatingSpan_Note spase-2_2_8_xsd.tmp#OperatingSpan
Type spase:OperatingSpan
Properties
content complex
minOccurs 0
maxOccurs 1
Model
Children spase:Note, spase:StartDate, spase:StopDate
Instance
<spase:OperatingSpan xmlns:spase="http://www.spase-group.org/data/schema">
  <spase:StartDate>{1,1}</spase:StartDate>
  <spase:StopDate>{0,1}</spase:StopDate>
  <spase:Note>{0,unbounded}</spase:Note>
</spase:OperatingSpan>
Source
<xsd:element name="OperatingSpan" type="spase:OperatingSpan" minOccurs="0" maxOccurs="1"/>
Element spase:OperatingSpan / spase:StartDate
Namespace http://www.spase-group.org/data/schema
Diagram
Diagram spase-2_2_8_xsd.tmp#StartDate
Type spase:StartDate
Properties
content simple
minOccurs 1
maxOccurs 1
Source
<xsd:element name="StartDate" type="spase:StartDate" minOccurs="1" maxOccurs="1"/>
Element spase:OperatingSpan / spase:StopDate
Namespace http://www.spase-group.org/data/schema
Diagram
Diagram spase-2_2_8_xsd.tmp#StopDate
Type spase:StopDate
Properties
content simple
minOccurs 0
maxOccurs 1
Source
<xsd:element name="StopDate" type="spase:StopDate" minOccurs="0" maxOccurs="1"/>
Element spase:OperatingSpan / spase:Note
Namespace http://www.spase-group.org/data/schema
Diagram
Diagram spase-2_2_8_xsd.tmp#Note
Type spase:Note
Properties
content simple
minOccurs 0
maxOccurs unbounded
Source
<xsd:element name="Note" type="spase:Note" minOccurs="0" maxOccurs="unbounded"/>
Element spase:Instrument / spase:ObservatoryID
Namespace http://www.spase-group.org/data/schema
Diagram
Diagram spase-2_2_8_xsd.tmp#ObservatoryID
Type spase:ObservatoryID
Properties
content simple
minOccurs 1
maxOccurs 1
Source
<xsd:element name="ObservatoryID" type="spase:ObservatoryID" minOccurs="1" maxOccurs="1"/>
Element spase:Instrument / spase:Caveats
Namespace http://www.spase-group.org/data/schema
Diagram
Diagram spase-2_2_8_xsd.tmp#Caveats
Type spase:Caveats
Properties
content simple
minOccurs 0
maxOccurs 1
Source
<xsd:element name="Caveats" type="spase:Caveats" minOccurs="0" maxOccurs="1"/>
Element spase:Instrument / spase:Extension
Namespace http://www.spase-group.org/data/schema
Diagram
Diagram spase-2_2_8_xsd.tmp#Extension_lang spase-2_2_8_xsd.tmp#Extension
Type spase:Extension
Properties
content complex
minOccurs 0
maxOccurs unbounded
Model
ANY element from ANY namespace
Attributes
QName Type Default Use
lang xsd:string en optional
Source
<xsd:element name="Extension" type="spase:Extension" minOccurs="0" maxOccurs="unbounded"/>
Element spase:Spase / spase:Observatory
Namespace http://www.spase-group.org/data/schema
Diagram
Diagram spase-2_2_8_xsd.tmp#Observatory_ResourceID spase-2_2_8_xsd.tmp#Observatory_ResourceHeader spase-2_2_8_xsd.tmp#Observatory_ObservatoryGroupID spase-2_2_8_xsd.tmp#Observatory_Location spase-2_2_8_xsd.tmp#Observatory_OperatingSpan spase-2_2_8_xsd.tmp#Observatory_Extension spase-2_2_8_xsd.tmp#Observatory
Type spase:Observatory
Properties
content complex
Model
Children spase:Extension, spase:Location, spase:ObservatoryGroupID, spase:OperatingSpan, spase:ResourceHeader, spase:ResourceID
Instance
<spase:Observatory xmlns:spase="http://www.spase-group.org/data/schema">
  <spase:ResourceID>{1,1}</spase:ResourceID>
  <spase:ResourceHeader>{1,1}</spase:ResourceHeader>
  <spase:ObservatoryGroupID>{0,unbounded}</spase:ObservatoryGroupID>
  <spase:Location>{1,1}</spase:Location>
  <spase:OperatingSpan>{0,1}</spase:OperatingSpan>
  <spase:Extension lang="en">{0,unbounded}</spase:Extension>
</spase:Observatory>
Source
<xsd:element name="Observatory" type="spase:Observatory"/>
Element spase:Observatory / spase:ResourceID
Namespace http://www.spase-group.org/data/schema
Diagram
Diagram spase-2_2_8_xsd.tmp#ResourceID
Type spase:ResourceID
Properties
content simple
minOccurs 1
maxOccurs 1
Source
<xsd:element name="ResourceID" type="spase:ResourceID" minOccurs="1" maxOccurs="1"/>
Element spase:Observatory / spase:ResourceHeader
Namespace http://www.spase-group.org/data/schema
Diagram
Diagram spase-2_2_8_xsd.tmp#ResourceHeader_ResourceName spase-2_2_8_xsd.tmp#ResourceHeader_AlternateName spase-2_2_8_xsd.tmp#ResourceHeader_ReleaseDate spase-2_2_8_xsd.tmp#ResourceHeader_ExpirationDate spase-2_2_8_xsd.tmp#ResourceHeader_Description spase-2_2_8_xsd.tmp#ResourceHeader_Acknowledgement spase-2_2_8_xsd.tmp#ResourceHeader_Contact spase-2_2_8_xsd.tmp#ResourceHeader_InformationURL spase-2_2_8_xsd.tmp#ResourceHeader_Association spase-2_2_8_xsd.tmp#ResourceHeader_PriorID spase-2_2_8_xsd.tmp#ResourceHeader
Type spase:ResourceHeader
Properties
content complex
minOccurs 1
maxOccurs 1
Model
Children spase:Acknowledgement, spase:AlternateName, spase:Association, spase:Contact, spase:Description, spase:ExpirationDate, spase:InformationURL, spase:PriorID, spase:ReleaseDate, spase:ResourceName
Instance
<spase:ResourceHeader xmlns:spase="http://www.spase-group.org/data/schema">
  <spase:ResourceName>{1,1}</spase:ResourceName>
  <spase:AlternateName>{0,unbounded}</spase:AlternateName>
  <spase:ReleaseDate>{1,1}</spase:ReleaseDate>
  <spase:ExpirationDate>{0,1}</spase:ExpirationDate>
  <spase:Description>{1,1}</spase:Description>
  <spase:Acknowledgement>{0,1}</spase:Acknowledgement>
  <spase:Contact>{1,unbounded}</spase:Contact>
  <spase:InformationURL>{0,unbounded}</spase:InformationURL>
  <spase:Association>{0,unbounded}</spase:Association>
  <spase:PriorID>{0,unbounded}</spase:PriorID>
</spase:ResourceHeader>
Source
<xsd:element name="ResourceHeader" type="spase:ResourceHeader" minOccurs="1" maxOccurs="1"/>
Element spase:Observatory / spase:ObservatoryGroupID
Namespace http://www.spase-group.org/data/schema
Diagram
Diagram spase-2_2_8_xsd.tmp#ObservatoryGroupID
Type spase:ObservatoryGroupID
Properties
content simple
minOccurs 0
maxOccurs unbounded
Source
<xsd:element name="ObservatoryGroupID" type="spase:ObservatoryGroupID" minOccurs="0" maxOccurs="unbounded"/>
Element spase:Observatory / spase:Location
Namespace http://www.spase-group.org/data/schema
Diagram
Diagram spase-2_2_8_xsd.tmp#Location_ObservatoryRegion spase-2_2_8_xsd.tmp#Location_CoordinateSystemName spase-2_2_8_xsd.tmp#Location_Latitude spase-2_2_8_xsd.tmp#Location_Longitude spase-2_2_8_xsd.tmp#Location_Elevation spase-2_2_8_xsd.tmp#Location
Type spase:Location
Properties
content complex
minOccurs 1
maxOccurs 1
Model
Children spase:CoordinateSystemName, spase:Elevation, spase:Latitude, spase:Longitude, spase:ObservatoryRegion
Instance
<spase:Location xmlns:spase="http://www.spase-group.org/data/schema">
  <spase:ObservatoryRegion>{1,unbounded}</spase:ObservatoryRegion>
  <spase:CoordinateSystemName>{0,1}</spase:CoordinateSystemName>
  <spase:Latitude>{0,1}</spase:Latitude>
  <spase:Longitude>{0,1}</spase:Longitude>
  <spase:Elevation>{0,1}</spase:Elevation>
</spase:Location>
Source
<xsd:element name="Location" type="spase:Location" minOccurs="1" maxOccurs="1"/>
Element spase:Location / spase:ObservatoryRegion
Namespace http://www.spase-group.org/data/schema
Diagram
Diagram spase-2_2_8_xsd.tmp#Region
Type spase:Region
Properties
content simple
minOccurs 1
maxOccurs unbounded
Facets
enumeration Asteroid
A small extraterrestrial body consisting mostly of rock and metal that is in orbit around the sun.
enumeration Comet
A relatively small extraterrestrial body consisting of a frozen mass that travels around the sun in a highly elliptical orbit.
enumeration Earth
The third planet from the sun in our solar system.
enumeration Earth.Magnetosheath
The region between the bow shock and the magnetopause, characterized by very turbulent plasma.
enumeration Earth.Magnetosphere
The region of space above the atmosphere or surface of the planet, and bounded by the magnetopause, that is under the direct influence of the planets magnetic field.
enumeration Earth.Magnetosphere.Magnetotail
The region on the night side of the body where the magnetic filed is stretched backwards by the force of the solar wind. For Earth, the magnetotail begins at a night-side radial distance of 10 Re (X > -10Re).
enumeration Earth.Magnetosphere.Main
The region of the magnetosphere where the magnetic field lines are closed, but does not include the gaseous region gravitationally bound to the body.
enumeration Earth.Magnetosphere.Polar
The region near the pole of a body. For a magnetosphere the polar region is the area where magnetic field lines are open and includes the auroral zone.
enumeration Earth.Magnetosphere.RadiationBelt
The region within a magnetosphere where high-energy particles could potentially be trapped in a magnetic field.
enumeration Earth.Moon
The only natural satellite of the Earth.
enumeration Earth.NearSurface
The gaseous and possibly ionized environment of a body extending from the surface to some specified altitude. For the Earth, this altitude is 2000 km.
enumeration Earth.NearSurface.Atmosphere
The neutral gases surrounding a body that extends from the surface and is bound to the body by virtue of the gravitational attraction.
enumeration Earth.NearSurface.AuroralRegion
The region in the atmospheric where electrically-charged particles bombarding the upper atmosphere of a planet in the presence of a magnetic field produce an optical phenomenon.
enumeration Earth.NearSurface.EquatorialRegion
A region centered on the equator and limited in latitude by approximately 23 degrees north and south of the equator.
enumeration Earth.NearSurface.Ionosphere
The charged or ionized gases surrounding a body that are nominally bound to the body by virtue of the gravitational attraction.
enumeration Earth.NearSurface.Ionosphere.DRegion
The layer of the ionosphere that exists approximately 50 to 95 km above the surface of the Earth. One of several layers in the ionosphere.
enumeration Earth.NearSurface.Ionosphere.ERegion
A layer of ionised gas occurring at 90-150km above the ground. One of several layers in the ionosphere. Also called the The Kennelly-Heaviside layer.
enumeration Earth.NearSurface.Ionosphere.FRegion
A layer that contains ionized gases at a height of around 150-800 km above sea level, placing it in the thermosphere. the F region has the highest concentration of free electrons and ions anywhere in the atmosphere. It may be thought of as comprising two layers, the F1-and F2-layers. One of several layers in the ionosphere. Also known as the Appleton layer.
enumeration Earth.NearSurface.Ionosphere.Topside
The region at the upper most areas of the ionosphere.
enumeration Earth.NearSurface.Mesosphere
The layer of the atmosphere that extends from the Stratosphere to a range of 80 km to 85 km, temperature decreasing with height.
enumeration Earth.NearSurface.Plasmasphere
A region of the magnetosphere consisting of low energy (cool) plasma. It is located above the ionosphere. The outer boundary of the plasmasphere is known as the plasmapause, which is defined by an order of magnitude drop in plasma density.
enumeration Earth.NearSurface.PolarCap
The areas of the globe surrounding the poles and consisting of the region north of 60 degrees north latitude an the region south of 60 degrees south latitude.
enumeration Earth.NearSurface.SouthAtlanticAnomalyRegion
The region where the Earths inner van Allen radiation belt makes its closest approach to the planets surface. The result is that, for a given altitude, the radiation intensity is higher over this region than elsewhere.
enumeration Earth.NearSurface.Stratosphere
The layer of the atmosphere that extends from the troposphere to about 30 km, temperature increases with height. The stratosphere contains the ozone layer.
enumeration Earth.NearSurface.Thermosphere
The layer of the atmosphere that extends from the Mesosphere to 640+ km, temperature increasing with height.
enumeration Earth.NearSurface.Troposphere
The lowest layer of the atmosphere which begins at the surface and extends to between 7 km (4.4 mi) at the poles and 17 km (10.6 mi) at the equator, with some variation due to weather factors.
enumeration Earth.Surface
The outermost area of a solid object.
enumeration Heliosphere
The solar atmosphere extending roughly from the outer corona to the edge of the solar plasma at the heliopause separating primarily solar plasma from interstellar plasma.
enumeration Heliosphere.Heliosheath
The region extending radially outward from the heliospheric termination shock and in which the decelerated solar wind plasma is still significant.
enumeration Heliosphere.Inner
The region of the heliosphere extending radially outward from the solar coronal base to just inside 1 AU.
enumeration Heliosphere.NearEarth
The heliospheric region near the Earth which extends to and includes the area near the L1 and L2 Lagrange point.
enumeration Heliosphere.Outer
The region of the heliosphere extending radially outward from just outside 1 AU to the heliospheric termination shock.
enumeration Heliosphere.Remote1AU
A roughly toroidal region that includes the Earths orbit, but exclusive of the region near the Earth.
enumeration Interstellar
The region between stars outside of the stars heliopause.
enumeration Jupiter
The fifth planet from the sun in our solar system.
enumeration Jupiter.Callisto
A second largest moon of Jupiter and the third-largest moon in the solar system.
enumeration Jupiter.Europa
The sixth-closest round moon of Jupiter.
enumeration Jupiter.Ganymede
The biggest moon of Jupiter and in the solar system.
enumeration Jupiter.Io
The innermost of the four round moons of the planet Jupiter.
enumeration Jupiter.Magnetosphere
The region of space above the atmosphere or surface of the planet, and bounded by the magnetopause, that is under the direct influence of the planets magnetic field.
enumeration Jupiter.Magnetosphere.Magnetotail
The region on the night side of the body where the magnetic filed is stretched backwards by the force of the solar wind. For Earth, the magnetotail begins at a night-side radial distance of 10 Re (X > -10Re).
enumeration Jupiter.Magnetosphere.Main
The region of the magnetosphere where the magnetic field lines are closed, but does not include the gaseous region gravitationally bound to the body.
enumeration Jupiter.Magnetosphere.Polar
The region near the pole of a body. For a magnetosphere the polar region is the area where magnetic field lines are open and includes the auroral zone.
enumeration Jupiter.Magnetosphere.RadiationBelt
The region within a magnetosphere where high-energy particles could potentially be trapped in a magnetic field.
enumeration Mars
The forth planet from the sun in our solar system.
enumeration Mars.Deimos
The smaller and outer most moon of Mars.
enumeration Mars.Magnetosphere
The region of space above the atmosphere or surface of the planet, and bounded by the magnetopause, that is under the direct influence of the planets magnetic field.
enumeration Mars.Magnetosphere.Magnetotail
The region on the night side of the body where the magnetic filed is stretched backwards by the force of the solar wind. For Earth, the magnetotail begins at a night-side radial distance of 10 Re (X > -10Re).
enumeration Mars.Magnetosphere.Main
The region of the magnetosphere where the magnetic field lines are closed, but does not include the gaseous region gravitationally bound to the body.
enumeration Mars.Magnetosphere.Polar
The region near the pole of a body. For a magnetosphere the polar region is the area where magnetic field lines are open and includes the auroral zone.
enumeration Mars.Magnetosphere.RadiationBelt
The region within a magnetosphere where high-energy particles could potentially be trapped in a magnetic field.
enumeration Mars.Phobos
The larger and inner most moon of Mars.
enumeration Mercury
The first planet from the sun in our solar system.
enumeration Mercury.Magnetosphere
The region of space above the atmosphere or surface of the planet, and bounded by the magnetopause, that is under the direct influence of the planets magnetic field.
enumeration Mercury.Magnetosphere.Magnetotail
The region on the night side of the body where the magnetic filed is stretched backwards by the force of the solar wind. For Earth, the magnetotail begins at a night-side radial distance of 10 Re (X > -10Re).
enumeration Mercury.Magnetosphere.Main
The region of the magnetosphere where the magnetic field lines are closed, but does not include the gaseous region gravitationally bound to the body.
enumeration Mercury.Magnetosphere.Polar
The region near the pole of a body. For a magnetosphere the polar region is the area where magnetic field lines are open and includes the auroral zone.
enumeration Mercury.Magnetosphere.RadiationBelt
The region within a magnetosphere where high-energy particles could potentially be trapped in a magnetic field.
enumeration Neptune
The seventh planet from the sun in our solar system.
enumeration Neptune.Magnetosphere
The region of space above the atmosphere or surface of the planet, and bounded by the magnetopause, that is under the direct influence of the planets magnetic field.
enumeration Neptune.Magnetosphere.Magnetotail
The region on the night side of the body where the magnetic filed is stretched backwards by the force of the solar wind. For Earth, the magnetotail begins at a night-side radial distance of 10 Re (X > -10Re).
enumeration Neptune.Magnetosphere.Main
The region of the magnetosphere where the magnetic field lines are closed, but does not include the gaseous region gravitationally bound to the body.
enumeration Neptune.Magnetosphere.Polar
The region near the pole of a body. For a magnetosphere the polar region is the area where magnetic field lines are open and includes the auroral zone.
enumeration Neptune.Magnetosphere.RadiationBelt
The region within a magnetosphere where high-energy particles could potentially be trapped in a magnetic field.
enumeration Neptune.Proteus
The second largest moon of Neptune.
enumeration Neptune.Triton
The largest moon of Neptune.
enumeration Pluto
The ninth (sub)planet from the sun in our solar system.
enumeration Saturn
The sixth planet from the sun in our solar system.
enumeration Saturn.Dione
The forth-largest moon of Saturn.
enumeration Saturn.Enceladus
The sixth-largest moon of Saturn. It is currently endogenously active. The smallest known body in the Solar System that is geologically active today.
enumeration Saturn.Iapetus
The third-largest moon of Saturn and the eleventh-largest in the Solar System.
enumeration Saturn.Magnetosphere
The region of space above the atmosphere or surface of the planet, and bounded by the magnetopause, that is under the direct influence of the planets magnetic field.
enumeration Saturn.Magnetosphere.Magnetotail
The region on the night side of the body where the magnetic filed is stretched backwards by the force of the solar wind. For Earth, the magnetotail begins at a night-side radial distance of 10 Re (X > -10Re).
enumeration Saturn.Magnetosphere.Main
The region of the magnetosphere where the magnetic field lines are closed, but does not include the gaseous region gravitationally bound to the body.
enumeration Saturn.Magnetosphere.Polar
The region near the pole of a body. For a magnetosphere the polar region is the area where magnetic field lines are open and includes the auroral zone.
enumeration Saturn.Magnetosphere.RadiationBelt
The region within a magnetosphere where high-energy particles could potentially be trapped in a magnetic field.
enumeration Saturn.Mimas
The smallest and least massive of the round moons of Saturn.
enumeration Saturn.Rhea
The second-largest moon of Saturn and the ninth-largest moon in the Solar System.
enumeration Saturn.Tethys
The third largest moon of Saturn.
enumeration Saturn.Titan
The largest moon of Saturn and the second-largest moon in the Solar System,
enumeration Sun
The star upon which our solar system is centered.
enumeration Sun.Chromosphere
The region of the Suns (or a stars) atmosphere above the temperature minimum and below the Transition Region. The solar chromosphere is approximately 400 km to 2100 km above the photosphere, and characterized by temperatures from 4500 - 28000 K.
enumeration Sun.Corona
The outermost atmospheric region of the Sun or a star, characterized by ionization temperatures above 10^5 K. The solar corona starts at about 2100 km above the photosphere; there is no generally defined upper limit.
enumeration Sun.Interior
The region inside the body which is not visible from outside the body.
enumeration Sun.Photosphere
The atmospheric layer of the Sun or a star from which continuum radiation, especially optical, is emitted to space. For the Sun, the photosphere is about 500 km thick.
enumeration Sun.TransitionRegion
A very narrow (<100 km) layer between the chromosphere and the corona where the temperature rises abruptly from about 8000 to about 500,000 K.
enumeration Uranus
The eighth planet from the sun in our solar system.
enumeration Uranus.Ariel
The fourth-largest moon of Uranus.
enumeration Uranus.Magnetosphere
The region of space above the atmosphere or surface of the planet, and bounded by the magnetopause, that is under the direct influence of the planets magnetic field.
enumeration Uranus.Magnetosphere.Magnetotail
The region on the night side of the body where the magnetic filed is stretched backwards by the force of the solar wind. For Earth, the magnetotail begins at a night-side radial distance of 10 Re (X > -10Re).
enumeration Uranus.Magnetosphere.Main
The region of the magnetosphere where the magnetic field lines are closed, but does not include the gaseous region gravitationally bound to the body.
enumeration Uranus.Magnetosphere.Polar
The region near the pole of a body. For a magnetosphere the polar region is the area where magnetic field lines are open and includes the auroral zone.
enumeration Uranus.Magnetosphere.RadiationBelt
The region within a magnetosphere where high-energy particles could potentially be trapped in a magnetic field.
enumeration Uranus.Miranda
The smallest and innermost round moon of Uranus.
enumeration Uranus.Oberon
The second-largest and second most massive mon of Uranus, and the ninth most massive moon in the Solar System.
enumeration Uranus.Puck
The largest inner spherical moon of Uranus.
enumeration Uranus.Titania
The largest moon of Uranus and the eighth largest moon in the Solar System.
enumeration Uranus.Umbriel
The third largest and fourth most massive moon of Uranus.
enumeration Venus
The second planet from the sun in our solar system.
enumeration Venus.Magnetosphere
The region of space above the atmosphere or surface of the planet, and bounded by the magnetopause, that is under the direct influence of the planets magnetic field.
enumeration Venus.Magnetosphere.Magnetotail
The region on the night side of the body where the magnetic filed is stretched backwards by the force of the solar wind. For Earth, the magnetotail begins at a night-side radial distance of 10 Re (X > -10Re).
enumeration Venus.Magnetosphere.Main
The region of the magnetosphere where the magnetic field lines are closed, but does not include the gaseous region gravitationally bound to the body.
enumeration Venus.Magnetosphere.Polar
The region near the pole of a body. For a magnetosphere the polar region is the area where magnetic field lines are open and includes the auroral zone.
enumeration Venus.Magnetosphere.RadiationBelt
The region within a magnetosphere where high-energy particles could potentially be trapped in a magnetic field.
Source
<xsd:element name="ObservatoryRegion" type="spase:Region" minOccurs="1" maxOccurs="unbounded"/>
Element spase:Location / spase:CoordinateSystemName
Namespace http://www.spase-group.org/data/schema
Diagram
Diagram spase-2_2_8_xsd.tmp#CoordinateSystemName
Type spase:CoordinateSystemName
Properties
content simple
minOccurs 0
maxOccurs 1
Facets
enumeration CGM
Corrected Geomagnetic - A coordinate system from a spatial point with GEO radial distance and geomagnetic latitude and longitude, follow the epoch-appropriate IGRF/DGRF model field vector through to the point where the field line crosses the geomagnetic dipole equatorial plane. Then trace the dipole magnetic field vector Earthward from that point on the equatorial plane, in the same hemisphere as the original point, until the initial radial distance is reached. Designate the dipole latitude and longitude at that point as the CGM latitude and longitude of the original point. See <http://nssdc.gsfc.nasa.gov/space/cgm/cgmm_des.html>
enumeration CSO
Corrected Solar Orbital - A coordinate system related to Earth where X is anti-sunward, Y along the orbital velocity direction.
enumeration Carrington
A coordinate system which is centered at the Sun and is fixed with respect to the synodic rotation rate; the mean synodic value is about 27.2753 days. The Astronomical Almanac gives a value for Carrington longitude of 349.03 degrees at 0000 UT on 1 January 1995.
enumeration DM
Dipole Meridian - A coordinate system centered at the observation point. Z axis is parallel to the Earths dipole axis, positive northward. X is in the plane defined by Z and the line linking the observation point with the Earths center. Y is positive eastward. See <http://cdpp.cnes.fr/00428.pdf>
enumeration ECEF
The Earth-Centered, Earth-Fixed (ECEF) coordinate system has point (0,0,0) defined as the center of mass of the Earth. Its axes are aligned with the International Reference Pole (IRP) and International Reference Meridian (IRM). The x-axis intersects the sphere of the Earth at 0 degree latitude (Equator) and 0 degree longitude (Greenwich). The z-axis points north. The y-axis completes the right handed coordinate system.
enumeration ENP
ENP (also called PEN) - The P vector component points northward, perpendicular to orbit plane which for a zero degree inclination orbit is parallel to Earths spin axis. The E vector component is perpendicular to P and N and points earthward. The N component is perpendicular to P and E and is positive eastward.
enumeration GEI
GEI Geocentric Equatorial Inertial - A coordinate system where the Z axis is along Earths spin vector, positive northward. X axis points towards the first point of Aries (from the Earth towards the Sun at the vernal equinox). See Russell, 1971. When the X axis is the direction of the mean vernal equinox of J2000, the coordinate system is also called GCI. Then the Z axis is also defined as being normal to the mean Earth equator of J2000.
enumeration GEO
Geographic - geocentric corotating - A coordinate system where the Z axis is along Earths spin vector, positive northward. X axis lies in Greenwich meridian, positive towards Greenwich. See Russell, 1971.
enumeration GPHIO
Kronian Solar Orbital - A coordinate system related to Saturn where X is anti-sunward, Y along the orbital velocity direction.
enumeration GSE
Geocentric Solar Ecliptic - A coordinate system where the X axis is from Earth to Sun. Z axis is normal to the ecliptic, positive northward. See Russell, 1971.
enumeration GSEQ
Geocentric Solar Equatorial - A coordinate system where the X axis is from Earth to Sun. Y axis is parallel to solar equatorial plane. Z axis is positive northward. See Russell, 1971
enumeration GSM
Geocentric Solar Magnetospheric - A coordinate system where the X axis is from Earth to Sun, Z axis is northward in a plane containing the X axis and the geomagnetic dipole axis. See Russell, 1971
enumeration HAE
Heliocentric Aries Ecliptic - A coordinate system where the Z axis is normal to the ecliptic plane, positive northward. X axis is positive towards the first point of Aries (from Earth to Sun at vernal equinox). Same as SE below. See Hapgood, 1992.
enumeration HCC
Heliocentric Cartesian - A 3-D orthonormal coordinate system that is primarily intended to specify with two dimensions a point on the solar disk. The Z axis points toward the observer. The Y axis lies in the plane defined by the solar spin vector and the Z axis, positive northward. The X axis is perpendicular to the Y and Z axes, positive toward solar west. Standard representation for this system is via the points x and y values, expressed either as physical distances or as fractions of the solar disk radius.
enumeration HCI
Heliographic Carrington Inertial.
enumeration HCR
Heliocentric Radial - A 3-D orthonormal coordinate system that is primarily intended to specify with two dimensions a point on the solar disk. The Z axis points toward the observer. The Y axis lies in the plane defined by the solar spin vector and the Z axis, positive northward. The X axis is perpendicular to the Y and Z axes, positive toward solar west. Standard representation for this system is via the points distance rho from the Z axis [Rho = SQRT(x**2 + y**2)] and its phase angle psi measured counterclockwise from the +Y axis [psi = arctan (-y/x)]
enumeration HEE
Heliocentric Earth Ecliptic - A coordinate system where the Z axis is normal to the ecliptic plane, positive northward. X axis points from Sun to Earth. See Hapgood, 1992
enumeration HEEQ
Heliocentric Earth Equatorial - A coordinate system where the Z axis is normal to the solar equatorial plane, positive northward. X axis is generally Earthward in the plane defined by the Z axis and the Sun-Earth direction. See Hapgood, 1992.
enumeration HG
Heliographic - A heliocentric rotating coordinate system where the Z axis is normal to the solar equatorial plane, positive northward. X, Y axes rotate with a 25.38 day period. The zero longitude (X axis) is defined as the longitude that passed through the ascending node of the solar equator on the ecliptic plane on 1 January, 1854 at 12 UT. See <http://nssdc.gsfc.nasa.gov/space/helios/coor_des.html>
enumeration HGI
Heliographic Inertial - A heliocentric coordinate system where the Z axis is normal to the solar equatorial plane, positive northward. X axis is along the intersection line between solar equatorial and ecliptic planes. The X axis was positive at SE longitude of 74.367 deg on Jan 1, 1900. (See SE below.) See <http://nssdc.gsfc.nasa.gov/space/helios/coor_des.html>
enumeration HPC
Helioprojective Cartesian = A 3-D orthonormal (left-handed) coordinate system that is primarily intended to specify with two dimensions a point on the solar disk. The Z axis points from the observer to the center of the solar disk. The Y axis lies in the plane defined by the solar spin vector and the Z axis, positive northward. The X axis is perpendicular to the Y and Z axes, positive toward solar west. Given as the distance between the observer and the center of the solar disk, the standard representation of an (x,y) point on the solar disk is via the points longitude angle [arctan (x/d)] and latitude angle [arctan y/d].
enumeration HPR
Helioprojective Radial - A 3-D orthonormal (left-handed) coordinate system that is primarily intended to specify with two dimensions a point on the solar disk. The Z axis points from the observer to the center of the solar disk. The Y axis lies in the plane defined by the solar spin vector and the Z axis, positive northward. The X axis is perpendicular to the Y and Z axes, positive toward solar west. Given as the distance between the observer and the center of the solar disk, the standard representation for this system of an (x,y) point on the solar disk is via the points latitude angle theta {= arctan [SQRT(x**2 + y**2)]/d]} or equivalent declination parameter delta (= theta - 90 deg), and its phase angle psi as measured counter- clockwise from the +Y axis [psi = arctan (-y/x)].
enumeration HSM
Heliospheric Solar Magnetospheric - A coordinate system where the X axis is from Earth to Sun, Z axis is northward in a plane containing the X axis and the geomagnetic dipole axis.
enumeration J2000
An astronomical coordinate system which uses the mean equator and equinox of Julian date 2451545.0 TT (Terrestrial Time), or January 1, 2000, noon TT. (aka J2000) to define a celestial reference frame.
enumeration JSM
Jovian Solar Magnetospheric - A coordinate system related to Jupiter where the X axis is from Jupiter to Sun, Z axis is northward in a plane containing the X axis and the Jovian dipole axis.
enumeration JSO
Jovian Solar Orbital - A coordinate system related to Jupiter where X anti-sunward, Y along the orbital velocity direction.
enumeration KSM
Kronian Solar Magnetospheric - A coordinate system related to Saturn where the X axis is anti-sunward, Z axis is northward in a plane containing the X axis and the Kronian dipole axis.
enumeration KSO
Kronian Solar Orbital - A coordinate system related to Saturn where X is anti-sunward, Y along the orbital velocity direction.
enumeration LGM
Local Geomagnetic - A coordinate system used mainly for Earth surface or near Earth surface magnetic field data. X axis northward from observation point in a geographic meridian. Z axis downward towards Earths center. In this system, H (total horizontal component) = SQRT (Bx^2 + By^2) and D (declination angle) = arctan (By/Bx)
enumeration MAG
Geomagnetic - geocentric. Z axis is parallel to the geomagnetic dipole axis, positive north. X is in the plane defined by the Z axis and the Earths rotation axis. If N is a unit vector from the Earths center to the north geographic pole, the signs of the X and Y axes are given by Y = N x Z, X = Y x Z.. See Russell, 1971, and <http://cdpp.cnes.fr/00428.pdf>
enumeration MFA
Magnetic Field Aligned - A coordinate system spacecraft-centered system with Z in the direction of the ambient magnetic field vector. X is in the plane defined by Z and the spacecraft-Sun line, positive sunward. See <http://cdpp.cnes.fr/00428.pdf>
enumeration MSO
Mars/Mercury Solar Orbital A coordinate system related to Mars or Mercury. A coordinate system where, depending on the body (Mars or Mercury), X is anti-sunward, Y along the orbital velocity direction.
enumeration RTN
Radial Tangential Normal. Typically centered at a spacecraft. Used for IMF and plasma V vectors. R (radial) axis is radially away from the Sun, T (tangential) axis is normal to the plane formed by R and the Suns spin vector, positive in the direction of planetary motion. N (normal) is R x T.
enumeration SC
Spacecraft - A coordinate system defined by the spacecraft geometry and/or spin. Often has Z axis parallel to spacecraft spin vector. X and Y axes may or may not corotate with the spacecraft. See SR and SR2 below.
enumeration SE
Solar Ecliptic - A heliocentric coordinate system where the Z axis is normal to the ecliptic plane, positive northward. X axis is positive towards the first point of Aries (from Earth to Sun at vernal equinox). Same as HAE above. See <http://nssdc.gsfc.nasa.gov/space/helios/coor_des.html>
enumeration SM
Solar Magnetic - A geocentric coordinate system where the Z axis is northward along Earths dipole axis, X axis is in plane of z axis and Earth-Sun line, positive sunward. See Russell, 1971.
enumeration SR
Spin Reference - A special case of a Spacecraft (SC) coordinate system for a spinning spacecraft. Z is parallel to the spacecraft spin vector. X and Y rotate with the spacecraft. See <http://cdpp.cnes.fr/00428.pdf>
enumeration SR2
Spin Reference 2 - A special case of a Spacecraft (SC) coordinate system for a spinning spacecraft. Z is parallel to the spacecraft spin vector. X is in the plane defined by Z and the spacecraft-Sun line, positive sunward. See <http://cdpp.cnes.fr/00428.pdf>
enumeration SSE
Spacecraft Solar Ecliptic - A coordinate system used for deep space spacecraft, for example Helios. - X axis from spacecraft to Sun. Z axis normal to ecliptic plane, positive northward. Note: Angle between normals to ecliptic and to Helios orbit plane ~ 0.25 deg.
enumeration SSE_L
Selenocentric Solar Ecliptic.  The X axis points from the center of the Earths moon to the sun, the Z axis is normal to the ecliptic plane, positive northward.  And the Y axis completes the right-handed set of axes.
enumeration SpacecraftOrbitPlane
A coordinate system where X lies in the plane normal to and in the direction of motion of the spacecraft, Z is normal to this plane and Y completes the triad in a right-handed coordinate system.
enumeration TIIS
Kronian Solar Orbital - A coordinate system related to Saturn where X is anti-sunward, Y along the orbital velocity direction.
enumeration VSO
Venus Solar Orbital - A coordinate system related to Venus where X is anti-sunward, Y along the orbital velocity direction.
enumeration WGS84
The World Geodetic System (WGS) defines a reference frame for the earth, for use in geodesy and navigation. The WGS84 uses the zero meridian as defined by the Bureau International de lHeure.
Source
<xsd:element name="CoordinateSystemName" type="spase:CoordinateSystemName" minOccurs="0" maxOccurs="1"/>
Element spase:Location / spase:Latitude
Namespace http://www.spase-group.org/data/schema
Diagram
Diagram spase-2_2_8_xsd.tmp#Latitude
Type spase:Latitude
Properties
content simple
minOccurs 0
maxOccurs 1
Source
<xsd:element name="Latitude" type="spase:Latitude" minOccurs="0" maxOccurs="1"/>
Element spase:Location / spase:Longitude
Namespace http://www.spase-group.org/data/schema
Diagram
Diagram spase-2_2_8_xsd.tmp#Longitude
Type spase:Longitude
Properties
content simple
minOccurs 0
maxOccurs 1
Source
<xsd:element name="Longitude" type="spase:Longitude" minOccurs="0" maxOccurs="1"/>
Element spase:Location / spase:Elevation
Namespace http://www.spase-group.org/data/schema
Diagram
Diagram spase-2_2_8_xsd.tmp#Elevation
Type spase:Elevation
Properties
content simple
minOccurs 0
maxOccurs 1
Source
<xsd:element name="Elevation" type="spase:Elevation" minOccurs="0" maxOccurs="1"/>
Element spase:Observatory / spase:OperatingSpan
Namespace http://www.spase-group.org/data/schema
Diagram
Diagram spase-2_2_8_xsd.tmp#OperatingSpan_StartDate spase-2_2_8_xsd.tmp#OperatingSpan_StopDate spase-2_2_8_xsd.tmp#OperatingSpan_Note spase-2_2_8_xsd.tmp#OperatingSpan
Type spase:OperatingSpan
Properties
content complex
minOccurs 0
maxOccurs 1
Model
Children spase:Note, spase:StartDate, spase:StopDate
Instance
<spase:OperatingSpan xmlns:spase="http://www.spase-group.org/data/schema">
  <spase:StartDate>{1,1}</spase:StartDate>
  <spase:StopDate>{0,1}</spase:StopDate>
  <spase:Note>{0,unbounded}</spase:Note>
</spase:OperatingSpan>
Source
<xsd:element name="OperatingSpan" type="spase:OperatingSpan" minOccurs="0" maxOccurs="1"/>
Element spase:Observatory / spase:Extension
Namespace http://www.spase-group.org/data/schema
Diagram
Diagram spase-2_2_8_xsd.tmp#Extension_lang spase-2_2_8_xsd.tmp#Extension
Type spase:Extension
Properties
content complex
minOccurs 0
maxOccurs unbounded
Model
ANY element from ANY namespace
Attributes
QName Type Default Use
lang xsd:string en optional
Source
<xsd:element name="Extension" type="spase:Extension" minOccurs="0" maxOccurs="unbounded"/>
Element spase:Spase / spase:Person
Namespace http://www.spase-group.org/data/schema
Diagram
Diagram spase-2_2_8_xsd.tmp#Person_ResourceID spase-2_2_8_xsd.tmp#Person_ReleaseDate spase-2_2_8_xsd.tmp#Person_PersonName spase-2_2_8_xsd.tmp#Person_OrganizationName spase-2_2_8_xsd.tmp#Person_Address spase-2_2_8_xsd.tmp#Person_Email spase-2_2_8_xsd.tmp#Person_PhoneNumber spase-2_2_8_xsd.tmp#Person_FaxNumber spase-2_2_8_xsd.tmp#Person_Note spase-2_2_8_xsd.tmp#Person_Extension spase-2_2_8_xsd.tmp#Person
Type spase:Person
Properties
content complex
Model
Children spase:Address, spase:Email, spase:Extension, spase:FaxNumber, spase:Note, spase:OrganizationName, spase:PersonName, spase:PhoneNumber, spase:ReleaseDate, spase:ResourceID
Instance
<spase:Person xmlns:spase="http://www.spase-group.org/data/schema">
  <spase:ResourceID>{1,1}</spase:ResourceID>
  <spase:ReleaseDate>{0,1}</spase:ReleaseDate>
  <spase:PersonName>{0,1}</spase:PersonName>
  <spase:OrganizationName>{1,1}</spase:OrganizationName>
  <spase:Address>{0,1}</spase:Address>
  <spase:Email>{0,unbounded}</spase:Email>
  <spase:PhoneNumber>{0,unbounded}</spase:PhoneNumber>
  <spase:FaxNumber>{0,1}</spase:FaxNumber>
  <spase:Note>{0,1}</spase:Note>
  <spase:Extension lang="en">{0,unbounded}</spase:Extension>
</spase:Person>
Source
<xsd:element name="Person" type="spase:Person"/>
Element spase:Person / spase:ResourceID
Namespace http://www.spase-group.org/data/schema
Diagram
Diagram spase-2_2_8_xsd.tmp#ResourceID
Type spase:ResourceID
Properties
content simple
minOccurs 1
maxOccurs 1
Source
<xsd:element name="ResourceID" type="spase:ResourceID" minOccurs="1" maxOccurs="1"/>
Element spase:Person / spase:ReleaseDate
Namespace http://www.spase-group.org/data/schema
Diagram
Diagram spase-2_2_8_xsd.tmp#ReleaseDate
Type spase:ReleaseDate
Properties
content simple
minOccurs 0
maxOccurs 1
Source
<xsd:element name="ReleaseDate" type="spase:ReleaseDate" minOccurs="0" maxOccurs="1"/>
Element spase:Person / spase:PersonName
Namespace http://www.spase-group.org/data/schema
Diagram
Diagram spase-2_2_8_xsd.tmp#PersonName
Type spase:PersonName
Properties
content simple
minOccurs 0
maxOccurs 1
Source
<xsd:element name="PersonName" type="spase:PersonName" minOccurs="0" maxOccurs="1"/>
Element spase:Person / spase:OrganizationName
Namespace http://www.spase-group.org/data/schema
Diagram
Diagram spase-2_2_8_xsd.tmp#OrganizationName
Type spase:OrganizationName
Properties
content simple
minOccurs 1
maxOccurs 1
Source
<xsd:element name="OrganizationName" type="spase:OrganizationName" minOccurs="1" maxOccurs="1"/>
Element spase:Person / spase:Address
Namespace http://www.spase-group.org/data/schema
Diagram
Diagram spase-2_2_8_xsd.tmp#Address
Type spase:Address
Properties
content simple
minOccurs 0
maxOccurs 1
Source
<xsd:element name="Address" type="spase:Address" minOccurs="0" maxOccurs="1"/>
Element spase:Person / spase:Email
Namespace http://www.spase-group.org/data/schema
Diagram
Diagram spase-2_2_8_xsd.tmp#Email
Type spase:Email
Properties
content simple
minOccurs 0
maxOccurs unbounded
Source
<xsd:element name="Email" type="spase:Email" minOccurs="0" maxOccurs="unbounded"/>
Element spase:Person / spase:PhoneNumber
Namespace http://www.spase-group.org/data/schema
Diagram
Diagram spase-2_2_8_xsd.tmp#PhoneNumber
Type spase:PhoneNumber
Properties
content simple
minOccurs 0
maxOccurs unbounded
Source
<xsd:element name="PhoneNumber" type="spase:PhoneNumber" minOccurs="0" maxOccurs="unbounded"/>
Element spase:Person / spase:FaxNumber
Namespace http://www.spase-group.org/data/schema
Diagram
Diagram spase-2_2_8_xsd.tmp#FaxNumber
Type spase:FaxNumber
Properties
content simple
minOccurs 0
maxOccurs 1
Source
<xsd:element name="FaxNumber" type="spase:FaxNumber" minOccurs="0" maxOccurs="1"/>
Element spase:Person / spase:Note
Namespace http://www.spase-group.org/data/schema
Diagram
Diagram spase-2_2_8_xsd.tmp#Note
Type spase:Note
Properties
content simple
minOccurs 0
maxOccurs 1
Source
<xsd:element name="Note" type="spase:Note" minOccurs="0" maxOccurs="1"/>
Element spase:Person / spase:Extension
Namespace http://www.spase-group.org/data/schema
Diagram
Diagram spase-2_2_8_xsd.tmp#Extension_lang spase-2_2_8_xsd.tmp#Extension
Type spase:Extension
Properties
content complex
minOccurs 0
maxOccurs unbounded
Model
ANY element from ANY namespace
Attributes
QName Type Default Use
lang xsd:string en optional
Source
<xsd:element name="Extension" type="spase:Extension" minOccurs="0" maxOccurs="unbounded"/>
Element spase:Spase / spase:Registry
Namespace http://www.spase-group.org/data/schema
Diagram
Diagram spase-2_2_8_xsd.tmp#Registry_ResourceID spase-2_2_8_xsd.tmp#Registry_ResourceHeader spase-2_2_8_xsd.tmp#Registry_AccessURL spase-2_2_8_xsd.tmp#Registry_Extension spase-2_2_8_xsd.tmp#Registry
Type spase:Registry
Properties
content complex
Model
Children spase:AccessURL, spase:Extension, spase:ResourceHeader, spase:ResourceID
Instance
<spase:Registry xmlns:spase="http://www.spase-group.org/data/schema">
  <spase:ResourceID>{1,1}</spase:ResourceID>
  <spase:ResourceHeader>{1,1}</spase:ResourceHeader>
  <spase:AccessURL>{1,1}</spase:AccessURL>
  <spase:Extension lang="en">{0,unbounded}</spase:Extension>
</spase:Registry>
Source
<xsd:element name="Registry" type="spase:Registry"/>
Element spase:Registry / spase:ResourceID
Namespace http://www.spase-group.org/data/schema
Diagram
Diagram spase-2_2_8_xsd.tmp#ResourceID
Type spase:ResourceID
Properties
content simple
minOccurs 1
maxOccurs 1
Source
<xsd:element name="ResourceID" type="spase:ResourceID" minOccurs="1" maxOccurs="1"/>
Element spase:Registry / spase:ResourceHeader
Namespace http://www.spase-group.org/data/schema
Diagram
Diagram spase-2_2_8_xsd.tmp#ResourceHeader_ResourceName spase-2_2_8_xsd.tmp#ResourceHeader_AlternateName spase-2_2_8_xsd.tmp#ResourceHeader_ReleaseDate spase-2_2_8_xsd.tmp#ResourceHeader_ExpirationDate spase-2_2_8_xsd.tmp#ResourceHeader_Description spase-2_2_8_xsd.tmp#ResourceHeader_Acknowledgement spase-2_2_8_xsd.tmp#ResourceHeader_Contact spase-2_2_8_xsd.tmp#ResourceHeader_InformationURL spase-2_2_8_xsd.tmp#ResourceHeader_Association spase-2_2_8_xsd.tmp#ResourceHeader_PriorID spase-2_2_8_xsd.tmp#ResourceHeader
Type spase:ResourceHeader
Properties
content complex
minOccurs 1
maxOccurs 1
Model
Children spase:Acknowledgement, spase:AlternateName, spase:Association, spase:Contact, spase:Description, spase:ExpirationDate, spase:InformationURL, spase:PriorID, spase:ReleaseDate, spase:ResourceName
Instance
<spase:ResourceHeader xmlns:spase="http://www.spase-group.org/data/schema">
  <spase:ResourceName>{1,1}</spase:ResourceName>
  <spase:AlternateName>{0,unbounded}</spase:AlternateName>
  <spase:ReleaseDate>{1,1}</spase:ReleaseDate>
  <spase:ExpirationDate>{0,1}</spase:ExpirationDate>
  <spase:Description>{1,1}</spase:Description>
  <spase:Acknowledgement>{0,1}</spase:Acknowledgement>
  <spase:Contact>{1,unbounded}</spase:Contact>
  <spase:InformationURL>{0,unbounded}</spase:InformationURL>
  <spase:Association>{0,unbounded}</spase:Association>
  <spase:PriorID>{0,unbounded}</spase:PriorID>
</spase:ResourceHeader>
Source
<xsd:element name="ResourceHeader" type="spase:ResourceHeader" minOccurs="1" maxOccurs="1"/>
Element spase:Registry / spase:AccessURL
Namespace http://www.spase-group.org/data/schema
Diagram
Diagram spase-2_2_8_xsd.tmp#AccessURL_Name spase-2_2_8_xsd.tmp#AccessURL_URL spase-2_2_8_xsd.tmp#AccessURL_ProductKey spase-2_2_8_xsd.tmp#AccessURL_Description spase-2_2_8_xsd.tmp#AccessURL_Language spase-2_2_8_xsd.tmp#AccessURL
Type spase:AccessURL
Properties
content complex
minOccurs 1
maxOccurs 1
Model
Children spase:Description, spase:Language, spase:Name, spase:ProductKey, spase:URL
Instance
<spase:AccessURL xmlns:spase="http://www.spase-group.org/data/schema">
  <spase:Name>{0,1}</spase:Name>
  <spase:URL>{1,1}</spase:URL>
  <spase:ProductKey>{0,unbounded}</spase:ProductKey>
  <spase:Description>{0,1}</spase:Description>
  <spase:Language>{0,1}</spase:Language>
</spase:AccessURL>
Source
<xsd:element name="AccessURL" type="spase:AccessURL" minOccurs="1" maxOccurs="1"/>
Element spase:Registry / spase:Extension
Namespace http://www.spase-group.org/data/schema
Diagram
Diagram spase-2_2_8_xsd.tmp#Extension_lang spase-2_2_8_xsd.tmp#Extension
Type spase:Extension
Properties
content complex
minOccurs 0
maxOccurs unbounded
Model
ANY element from ANY namespace
Attributes
QName Type Default Use
lang xsd:string en optional
Source
<xsd:element name="Extension" type="spase:Extension" minOccurs="0" maxOccurs="unbounded"/>
Element spase:Spase / spase:Repository
Namespace http://www.spase-group.org/data/schema
Diagram
Diagram spase-2_2_8_xsd.tmp#Repository_ResourceID spase-2_2_8_xsd.tmp#Repository_ResourceHeader spase-2_2_8_xsd.tmp#Repository_AccessURL spase-2_2_8_xsd.tmp#Repository_Extension spase-2_2_8_xsd.tmp#Repository
Type spase:Repository
Properties
content complex
Model
Children spase:AccessURL, spase:Extension, spase:ResourceHeader, spase:ResourceID
Instance
<spase:Repository xmlns:spase="http://www.spase-group.org/data/schema">
  <spase:ResourceID>{1,1}</spase:ResourceID>
  <spase:ResourceHeader>{1,1}</spase:ResourceHeader>
  <spase:AccessURL>{1,1}</spase:AccessURL>
  <spase:Extension lang="en">{0,unbounded}</spase:Extension>
</spase:Repository>
Source
<xsd:element name="Repository" type="spase:Repository"/>
Element spase:Repository / spase:ResourceID
Namespace http://www.spase-group.org/data/schema
Diagram
Diagram spase-2_2_8_xsd.tmp#ResourceID
Type spase:ResourceID
Properties
content simple
minOccurs 1
maxOccurs 1
Source
<xsd:element name="ResourceID" type="spase:ResourceID" minOccurs="1" maxOccurs="1"/>
Element spase:Repository / spase:ResourceHeader
Namespace http://www.spase-group.org/data/schema
Diagram
Diagram spase-2_2_8_xsd.tmp#ResourceHeader_ResourceName spase-2_2_8_xsd.tmp#ResourceHeader_AlternateName spase-2_2_8_xsd.tmp#ResourceHeader_ReleaseDate spase-2_2_8_xsd.tmp#ResourceHeader_ExpirationDate spase-2_2_8_xsd.tmp#ResourceHeader_Description spase-2_2_8_xsd.tmp#ResourceHeader_Acknowledgement spase-2_2_8_xsd.tmp#ResourceHeader_Contact spase-2_2_8_xsd.tmp#ResourceHeader_InformationURL spase-2_2_8_xsd.tmp#ResourceHeader_Association spase-2_2_8_xsd.tmp#ResourceHeader_PriorID spase-2_2_8_xsd.tmp#ResourceHeader
Type spase:ResourceHeader
Properties
content complex
minOccurs 1
maxOccurs 1
Model
Children spase:Acknowledgement, spase:AlternateName, spase:Association, spase:Contact, spase:Description, spase:ExpirationDate, spase:InformationURL, spase:PriorID, spase:ReleaseDate, spase:ResourceName
Instance
<spase:ResourceHeader xmlns:spase="http://www.spase-group.org/data/schema">
  <spase:ResourceName>{1,1}</spase:ResourceName>
  <spase:AlternateName>{0,unbounded}</spase:AlternateName>
  <spase:ReleaseDate>{1,1}</spase:ReleaseDate>
  <spase:ExpirationDate>{0,1}</spase:ExpirationDate>
  <spase:Description>{1,1}</spase:Description>
  <spase:Acknowledgement>{0,1}</spase:Acknowledgement>
  <spase:Contact>{1,unbounded}</spase:Contact>
  <spase:InformationURL>{0,unbounded}</spase:InformationURL>
  <spase:Association>{0,unbounded}</spase:Association>
  <spase:PriorID>{0,unbounded}</spase:PriorID>
</spase:ResourceHeader>
Source
<xsd:element name="ResourceHeader" type="spase:ResourceHeader" minOccurs="1" maxOccurs="1"/>
Element spase:Repository / spase:AccessURL
Namespace http://www.spase-group.org/data/schema
Diagram
Diagram spase-2_2_8_xsd.tmp#AccessURL_Name spase-2_2_8_xsd.tmp#AccessURL_URL spase-2_2_8_xsd.tmp#AccessURL_ProductKey spase-2_2_8_xsd.tmp#AccessURL_Description spase-2_2_8_xsd.tmp#AccessURL_Language spase-2_2_8_xsd.tmp#AccessURL
Type spase:AccessURL
Properties
content complex
minOccurs 1
maxOccurs 1
Model
Children spase:Description, spase:Language, spase:Name, spase:ProductKey, spase:URL
Instance
<spase:AccessURL xmlns:spase="http://www.spase-group.org/data/schema">
  <spase:Name>{0,1}</spase:Name>
  <spase:URL>{1,1}</spase:URL>
  <spase:ProductKey>{0,unbounded}</spase:ProductKey>
  <spase:Description>{0,1}</spase:Description>
  <spase:Language>{0,1}</spase:Language>
</spase:AccessURL>
Source
<xsd:element name="AccessURL" type="spase:AccessURL" minOccurs="1" maxOccurs="1"/>
Element spase:Repository / spase:Extension
Namespace http://www.spase-group.org/data/schema
Diagram
Diagram spase-2_2_8_xsd.tmp#Extension_lang spase-2_2_8_xsd.tmp#Extension
Type spase:Extension
Properties
content complex
minOccurs 0
maxOccurs unbounded
Model
ANY element from ANY namespace
Attributes
QName Type Default Use
lang xsd:string en optional
Source
<xsd:element name="Extension" type="spase:Extension" minOccurs="0" maxOccurs="unbounded"/>
Element spase:Spase / spase:Service
Namespace http://www.spase-group.org/data/schema
Diagram
Diagram spase-2_2_8_xsd.tmp#Service_ResourceID spase-2_2_8_xsd.tmp#Service_ResourceHeader spase-2_2_8_xsd.tmp#Service_AccessURL spase-2_2_8_xsd.tmp#Service_Extension spase-2_2_8_xsd.tmp#Service
Type spase:Service
Properties
content complex
Model
Children spase:AccessURL, spase:Extension, spase:ResourceHeader, spase:ResourceID
Instance
<spase:Service xmlns:spase="http://www.spase-group.org/data/schema">
  <spase:ResourceID>{1,1}</spase:ResourceID>
  <spase:ResourceHeader>{1,1}</spase:ResourceHeader>
  <spase:AccessURL>{1,1}</spase:AccessURL>
  <spase:Extension lang="en">{0,unbounded}</spase:Extension>
</spase:Service>
Source
<xsd:element name="Service" type="spase:Service"/>
Element spase:Service / spase:ResourceID
Namespace http://www.spase-group.org/data/schema
Diagram
Diagram spase-2_2_8_xsd.tmp#ResourceID
Type spase:ResourceID
Properties
content simple
minOccurs 1
maxOccurs 1
Source
<xsd:element name="ResourceID" type="spase:ResourceID" minOccurs="1" maxOccurs="1"/>
Element spase:Service / spase:ResourceHeader
Namespace http://www.spase-group.org/data/schema
Diagram
Diagram spase-2_2_8_xsd.tmp#ResourceHeader_ResourceName spase-2_2_8_xsd.tmp#ResourceHeader_AlternateName spase-2_2_8_xsd.tmp#ResourceHeader_ReleaseDate spase-2_2_8_xsd.tmp#ResourceHeader_ExpirationDate spase-2_2_8_xsd.tmp#ResourceHeader_Description spase-2_2_8_xsd.tmp#ResourceHeader_Acknowledgement spase-2_2_8_xsd.tmp#ResourceHeader_Contact spase-2_2_8_xsd.tmp#ResourceHeader_InformationURL spase-2_2_8_xsd.tmp#ResourceHeader_Association spase-2_2_8_xsd.tmp#ResourceHeader_PriorID spase-2_2_8_xsd.tmp#ResourceHeader
Type spase:ResourceHeader
Properties
content complex
minOccurs 1
maxOccurs 1
Model
Children spase:Acknowledgement, spase:AlternateName, spase:Association, spase:Contact, spase:Description, spase:ExpirationDate, spase:InformationURL, spase:PriorID, spase:ReleaseDate, spase:ResourceName
Instance
<spase:ResourceHeader xmlns:spase="http://www.spase-group.org/data/schema">
  <spase:ResourceName>{1,1}</spase:ResourceName>
  <spase:AlternateName>{0,unbounded}</spase:AlternateName>
  <spase:ReleaseDate>{1,1}</spase:ReleaseDate>
  <spase:ExpirationDate>{0,1}</spase:ExpirationDate>
  <spase:Description>{1,1}</spase:Description>
  <spase:Acknowledgement>{0,1}</spase:Acknowledgement>
  <spase:Contact>{1,unbounded}</spase:Contact>
  <spase:InformationURL>{0,unbounded}</spase:InformationURL>
  <spase:Association>{0,unbounded}</spase:Association>
  <spase:PriorID>{0,unbounded}</spase:PriorID>
</spase:ResourceHeader>
Source
<xsd:element name="ResourceHeader" type="spase:ResourceHeader" minOccurs="1" maxOccurs="1"/>
Element spase:Service / spase:AccessURL
Namespace http://www.spase-group.org/data/schema
Diagram
Diagram spase-2_2_8_xsd.tmp#AccessURL_Name spase-2_2_8_xsd.tmp#AccessURL_URL spase-2_2_8_xsd.tmp#AccessURL_ProductKey spase-2_2_8_xsd.tmp#AccessURL_Description spase-2_2_8_xsd.tmp#AccessURL_Language spase-2_2_8_xsd.tmp#AccessURL
Type spase:AccessURL
Properties
content complex
minOccurs 1
maxOccurs 1
Model
Children spase:Description, spase:Language, spase:Name, spase:ProductKey, spase:URL
Instance
<spase:AccessURL xmlns:spase="http://www.spase-group.org/data/schema">
  <spase:Name>{0,1}</spase:Name>
  <spase:URL>{1,1}</spase:URL>
  <spase:ProductKey>{0,unbounded}</spase:ProductKey>
  <spase:Description>{0,1}</spase:Description>
  <spase:Language>{0,1}</spase:Language>
</spase:AccessURL>
Source
<xsd:element name="AccessURL" type="spase:AccessURL" minOccurs="1" maxOccurs="1"/>
Element spase:Service / spase:Extension
Namespace http://www.spase-group.org/data/schema
Diagram
Diagram spase-2_2_8_xsd.tmp#Extension_lang spase-2_2_8_xsd.tmp#Extension
Type spase:Extension
Properties
content complex
minOccurs 0
maxOccurs unbounded
Model
ANY element from ANY namespace
Attributes
QName Type Default Use
lang xsd:string en optional
Source
<xsd:element name="Extension" type="spase:Extension" minOccurs="0" maxOccurs="unbounded"/>
Element spase:Spase / spase:Annotation
Namespace http://www.spase-group.org/data/schema
Diagram
Diagram spase-2_2_8_xsd.tmp#Annotation_ResourceID spase-2_2_8_xsd.tmp#Annotation_ResourceHeader spase-2_2_8_xsd.tmp#Annotation_ImageURL spase-2_2_8_xsd.tmp#Annotation_AnnotationType spase-2_2_8_xsd.tmp#Annotation_PhenomenonType spase-2_2_8_xsd.tmp#Annotation_ClassificationMethod spase-2_2_8_xsd.tmp#Annotation_ConfidenceRating spase-2_2_8_xsd.tmp#Annotation_TimeSpan spase-2_2_8_xsd.tmp#Annotation_ObservationExtent spase-2_2_8_xsd.tmp#Annotation_Extension spase-2_2_8_xsd.tmp#Annotation
Type spase:Annotation
Properties
content complex
Model
Children spase:AnnotationType, spase:ClassificationMethod, spase:ConfidenceRating, spase:Extension, spase:ImageURL, spase:ObservationExtent, spase:PhenomenonType, spase:ResourceHeader, spase:ResourceID, spase:TimeSpan
Instance
<spase:Annotation xmlns:spase="http://www.spase-group.org/data/schema">
  <spase:ResourceID>{1,1}</spase:ResourceID>
  <spase:ResourceHeader>{1,1}</spase:ResourceHeader>
  <spase:ImageURL>{0,1}</spase:ImageURL>
  <spase:AnnotationType>{1,1}</spase:AnnotationType>
  <spase:PhenomenonType>{0,1}</spase:PhenomenonType>
  <spase:ClassificationMethod>{0,1}</spase:ClassificationMethod>
  <spase:ConfidenceRating>{0,1}</spase:ConfidenceRating>
  <spase:TimeSpan>{0,unbounded}</spase:TimeSpan>
  <spase:ObservationExtent>{0,unbounded}</spase:ObservationExtent>
  <spase:Extension lang="en">{0,unbounded}</spase:Extension>
</spase:Annotation>
Source
<xsd:element name="Annotation" type="spase:Annotation"/>
Element spase:Annotation / spase:ResourceID
Namespace http://www.spase-group.org/data/schema
Diagram
Diagram spase-2_2_8_xsd.tmp#ResourceID
Type spase:ResourceID
Properties
content simple
minOccurs 1
maxOccurs 1
Source
<xsd:element name="ResourceID" type="spase:ResourceID" minOccurs="1" maxOccurs="1"/>
Element spase:Annotation / spase:ResourceHeader
Namespace http://www.spase-group.org/data/schema
Diagram
Diagram spase-2_2_8_xsd.tmp#ResourceHeader_ResourceName spase-2_2_8_xsd.tmp#ResourceHeader_AlternateName spase-2_2_8_xsd.tmp#ResourceHeader_ReleaseDate spase-2_2_8_xsd.tmp#ResourceHeader_ExpirationDate spase-2_2_8_xsd.tmp#ResourceHeader_Description spase-2_2_8_xsd.tmp#ResourceHeader_Acknowledgement spase-2_2_8_xsd.tmp#ResourceHeader_Contact spase-2_2_8_xsd.tmp#ResourceHeader_InformationURL spase-2_2_8_xsd.tmp#ResourceHeader_Association spase-2_2_8_xsd.tmp#ResourceHeader_PriorID spase-2_2_8_xsd.tmp#ResourceHeader
Type spase:ResourceHeader
Properties
content complex
minOccurs 1
maxOccurs 1
Model
Children spase:Acknowledgement, spase:AlternateName, spase:Association, spase:Contact, spase:Description, spase:ExpirationDate, spase:InformationURL, spase:PriorID, spase:ReleaseDate, spase:ResourceName
Instance
<spase:ResourceHeader xmlns:spase="http://www.spase-group.org/data/schema">
  <spase:ResourceName>{1,1}</spase:ResourceName>
  <spase:AlternateName>{0,unbounded}</spase:AlternateName>
  <spase:ReleaseDate>{1,1}</spase:ReleaseDate>
  <spase:ExpirationDate>{0,1}</spase:ExpirationDate>
  <spase:Description>{1,1}</spase:Description>
  <spase:Acknowledgement>{0,1}</spase:Acknowledgement>
  <spase:Contact>{1,unbounded}</spase:Contact>
  <spase:InformationURL>{0,unbounded}</spase:InformationURL>
  <spase:Association>{0,unbounded}</spase:Association>
  <spase:PriorID>{0,unbounded}</spase:PriorID>
</spase:ResourceHeader>
Source
<xsd:element name="ResourceHeader" type="spase:ResourceHeader" minOccurs="1" maxOccurs="1"/>
Element spase:Annotation / spase:ImageURL
Namespace http://www.spase-group.org/data/schema
Diagram
Diagram spase-2_2_8_xsd.tmp#ImageURL
Type spase:ImageURL
Properties
content simple
minOccurs 0
maxOccurs 1
Source
<xsd:element name="ImageURL" type="spase:ImageURL" minOccurs="0" maxOccurs="1"/>
Element spase:Annotation / spase:AnnotationType
Namespace http://www.spase-group.org/data/schema
Diagram
Diagram spase-2_2_8_xsd.tmp#AnnotationType
Type spase:AnnotationType
Properties
content simple
minOccurs 1
maxOccurs 1
Facets
enumeration Anomaly
An interval where measurements or observations may be adversely affected.
enumeration Event
An action or observation which occurs at a point in time.
enumeration Feature
A prominent or distinctive characteristic that occurs at a location or persists over a period of time.
Source
<xsd:element name="AnnotationType" type="spase:AnnotationType" minOccurs="1" maxOccurs="1"/>
Element spase:Annotation / spase:PhenomenonType
Namespace http://www.spase-group.org/data/schema
Diagram
Diagram spase-2_2_8_xsd.tmp#PhenomenonType
Type spase:PhenomenonType
Properties
content simple
minOccurs 0
maxOccurs 1
Facets
enumeration ActiveRegion
A localized, transient volume of the solar atmosphere in which PLAGEs, SUNSPOTS, FACULAe, FLAREs, etc. may be observed.
enumeration Aurora
An atmospheric phenomenon consisting of bands of light caused by charged solar particles following the earths magnetic lines of force.
enumeration BowShockCrossing
A crossing of the boundary between the undisturbed (except for foreshock effects) solar wind and the shocked, decelerated solar wind of the magnetosheath.
enumeration CoronalHole
An extended region of the corona, exceptionally low in density and associated with unipolar photospheric regions. A coronal hole can be an open magnetic field in the corona and (perhaps) inner heliosphere which has a faster than average outflow (wind); A region of lower than quiet ion and electron density in the corona; or a region of lower peak electron temperature in the corona than in the quiet corona.
enumeration CoronalMassEjection
A solar event (CME) that involves a burst of plasma ejected into the interplanetary medium. CMEs may be observed remotely relatively near the sun or in situ in the interplanetary medium. The latter type of observations are often referred to as Interplanetary CMEs (ICMEs).
enumeration EITWave
A wave in the corona of the Sun which produce shock waves on the Suns chromosphere (Moreton Waves). EIT Waves are produced by large solar flare and expand outward at about 1,000 km/s. It usually appears as a slowly moving diffuse arc of brightening in H-alpha, and may travel for several hundred thousand km.
enumeration EnergeticSolarParticleEvent
An enhancement of interplanetary fluxes of energetic ions accelerated by interplanetary shocks and/or solar flares.
enumeration ForbushDecrease
A rapid decrease in the observed galactic cosmic ray intensity following the passage of an outwardly convecting interplanetary magnetic field disturbance, such as those associated with large CMEs, that sweep some galactic cosmic rays away from Earth.
enumeration GeomagneticStorm
A magnetospheric disturbance typically defined by variations in the horizontal component of the Earths surface magnetic field. The variation typically starts with a field enhancement associated with a solar wind pressure pulse and continues with a field depression associated with an enhancement of the diamagnetic magnetospheric ring current.
enumeration InterplanetaryShock
A shock propagating generally anti-sunward through the slower solar wind, often seen in front of CME-associated plasma clouds.
enumeration MagneticCloud
A transient event observed in the solar wind characterized as a region of enhanced magnetic field strength, smooth rotation of the magnetic field vector and low proton density and temperature.
enumeration MagnetopauseCrossing
A crossing of the interface between the shocked solar wind in the magnetosheath and the magnetic field and plasma in the magnetosphere.
enumeration RadioBurst
Emissions of the sun in radio wavelengths from centimeters to dekameters, under both quiet and disturbed conditions. Radio Bursts can be Type I consisting of many short, narrow-band bursts in the metric range (300 - 50 MHz).; Type II consisting of narrow-band emission that begins in the meter range (300 MHz) and sweeps slowly (tens of minutes) toward dekameter wavelengths (10 MHz).; Type III consisting of narrow-band bursts that sweep rapidly (seconds) from decimeter to dekameter wavelengths (500 - 0.5 MHz); and Type IV consisting of a smooth continuum of broad-band bursts primarily in the meter range (300 - 30 MHz).
enumeration SectorBoundaryCrossing
A sector boundary crossing is a transit by a spacecraft across the heliospheric current sheet separating the dominantly outward (away-from-the-sun) interplanetary magnetic field of one hemisphere of the heliosphere from the dominantly inward (toward-the-sun) polarity of the other hemisphere.  Such crossings have multi-day intervals of opposite IMF dominant polarities on either side.
enumeration SolarFlare
An explosive event in the Suns atmosphere which produces electromagnetic radiation across the electromagnetic spectrum at multiple wavelengths from long-wave radio to the shortest wavelength gamma rays.
enumeration SolarWindExtreme
Intervals of unusually large or small values of solar wind attributes such as flow speed and ion density.
enumeration StreamInteractionRegion
The region (SIR) where two solar wind streams, typically having differing characteristics and solar sources, abut up against (and possibly partially interpenetrate) each other.
enumeration Substorm
A process by which plasma in the magnetotail becomes energized at a fast rate.
Source
<xsd:element name="PhenomenonType" type="spase:PhenomenonType" minOccurs="0" maxOccurs="1"/>
Element spase:Annotation / spase:ClassificationMethod
Namespace http://www.spase-group.org/data/schema
Diagram
Diagram spase-2_2_8_xsd.tmp#ClassificationMethod
Type spase:ClassificationMethod
Properties
content simple
minOccurs 0
maxOccurs 1
Facets
enumeration Automatic
Determined by the analysis or assessment performed by a program or server.
enumeration Inferred
Determined by the analysis of other information or resources.
enumeration Inspection
Determined by the analysis or assessment performed by a person.
Source
<xsd:element name="ClassificationMethod" type="spase:ClassificationMethod" minOccurs="0" maxOccurs="1"/>
Element spase:Annotation / spase:ConfidenceRating
Namespace http://www.spase-group.org/data/schema
Diagram
Diagram spase-2_2_8_xsd.tmp#ConfidenceRating
Type spase:ConfidenceRating
Properties
content simple
minOccurs 0
maxOccurs 1
Facets
enumeration Probable
Likely given the available evidence. Considered in the range of 4-7 on a scale of 0-10.
enumeration Strong
Highly likely given the available evidence. Considered in the range of 7-10 on a scale of 0-10.
enumeration Unlikely
Not likely given the available evidence. Considered in the range of 0 on a scale of 0-10.
enumeration Weak
Slightly likely given the available evidence. Considered in the range of 1-4 on a scale of 0-10.
Source
<xsd:element name="ConfidenceRating" type="spase:ConfidenceRating" minOccurs="0" maxOccurs="1"/>
Element spase:Annotation / spase:TimeSpan
Namespace http://www.spase-group.org/data/schema
Diagram
Diagram spase-2_2_8_xsd.tmp#TimeSpan_StartDate spase-2_2_8_xsd.tmp#TimeSpan_StopDate spase-2_2_8_xsd.tmp#TimeSpan_RelativeStopDate spase-2_2_8_xsd.tmp#TimeSpan_Note spase-2_2_8_xsd.tmp#TimeSpan
Type spase:TimeSpan
Properties
content complex
minOccurs 0
maxOccurs unbounded
Model
Children spase:Note, spase:RelativeStopDate, spase:StartDate, spase:StopDate
Instance
<spase:TimeSpan xmlns:spase="http://www.spase-group.org/data/schema">
  <spase:StartDate>{1,1}</spase:StartDate>
  <spase:StopDate>{1,1}</spase:StopDate>
  <spase:RelativeStopDate>{1,1}</spase:RelativeStopDate>
  <spase:Note>{0,unbounded}</spase:Note>
</spase:TimeSpan>
Source
<xsd:element name="TimeSpan" type="spase:TimeSpan" minOccurs="0" maxOccurs="unbounded"/>
Element spase:Annotation / spase:ObservationExtent
Namespace http://www.spase-group.org/data/schema
Diagram
Diagram spase-2_2_8_xsd.tmp#ObservationExtent_ObservedRegion spase-2_2_8_xsd.tmp#ObservationExtent_StartLocation spase-2_2_8_xsd.tmp#ObservationExtent_StopLocation spase-2_2_8_xsd.tmp#ObservationExtent_Note spase-2_2_8_xsd.tmp#ObservationExtent
Type spase:ObservationExtent
Properties
content complex
minOccurs 0
maxOccurs unbounded
Model
Children spase:Note, spase:ObservedRegion, spase:StartLocation, spase:StopLocation
Instance
<spase:ObservationExtent xmlns:spase="http://www.spase-group.org/data/schema">
  <spase:ObservedRegion>{0,1}</spase:ObservedRegion>
  <spase:StartLocation>{1,1}</spase:StartLocation>
  <spase:StopLocation>{1,1}</spase:StopLocation>
  <spase:Note>{0,unbounded}</spase:Note>
</spase:ObservationExtent>
Source
<xsd:element name="ObservationExtent" type="spase:ObservationExtent" minOccurs="0" maxOccurs="unbounded"/>
Element spase:ObservationExtent / spase:ObservedRegion
Namespace http://www.spase-group.org/data/schema
Diagram
Diagram spase-2_2_8_xsd.tmp#Region
Type spase:Region
Properties
content simple
minOccurs 0
maxOccurs 1
Facets
enumeration Asteroid
A small extraterrestrial body consisting mostly of rock and metal that is in orbit around the sun.
enumeration Comet
A relatively small extraterrestrial body consisting of a frozen mass that travels around the sun in a highly elliptical orbit.
enumeration Earth
The third planet from the sun in our solar system.
enumeration Earth.Magnetosheath
The region between the bow shock and the magnetopause, characterized by very turbulent plasma.
enumeration Earth.Magnetosphere
The region of space above the atmosphere or surface of the planet, and bounded by the magnetopause, that is under the direct influence of the planets magnetic field.
enumeration Earth.Magnetosphere.Magnetotail
The region on the night side of the body where the magnetic filed is stretched backwards by the force of the solar wind. For Earth, the magnetotail begins at a night-side radial distance of 10 Re (X > -10Re).
enumeration Earth.Magnetosphere.Main
The region of the magnetosphere where the magnetic field lines are closed, but does not include the gaseous region gravitationally bound to the body.
enumeration Earth.Magnetosphere.Polar
The region near the pole of a body. For a magnetosphere the polar region is the area where magnetic field lines are open and includes the auroral zone.
enumeration Earth.Magnetosphere.RadiationBelt
The region within a magnetosphere where high-energy particles could potentially be trapped in a magnetic field.
enumeration Earth.Moon
The only natural satellite of the Earth.
enumeration Earth.NearSurface
The gaseous and possibly ionized environment of a body extending from the surface to some specified altitude. For the Earth, this altitude is 2000 km.
enumeration Earth.NearSurface.Atmosphere
The neutral gases surrounding a body that extends from the surface and is bound to the body by virtue of the gravitational attraction.
enumeration Earth.NearSurface.AuroralRegion
The region in the atmospheric where electrically-charged particles bombarding the upper atmosphere of a planet in the presence of a magnetic field produce an optical phenomenon.
enumeration Earth.NearSurface.EquatorialRegion
A region centered on the equator and limited in latitude by approximately 23 degrees north and south of the equator.
enumeration Earth.NearSurface.Ionosphere
The charged or ionized gases surrounding a body that are nominally bound to the body by virtue of the gravitational attraction.
enumeration Earth.NearSurface.Ionosphere.DRegion
The layer of the ionosphere that exists approximately 50 to 95 km above the surface of the Earth. One of several layers in the ionosphere.
enumeration Earth.NearSurface.Ionosphere.ERegion
A layer of ionised gas occurring at 90-150km above the ground. One of several layers in the ionosphere. Also called the The Kennelly-Heaviside layer.
enumeration Earth.NearSurface.Ionosphere.FRegion
A layer that contains ionized gases at a height of around 150-800 km above sea level, placing it in the thermosphere. the F region has the highest concentration of free electrons and ions anywhere in the atmosphere. It may be thought of as comprising two layers, the F1-and F2-layers. One of several layers in the ionosphere. Also known as the Appleton layer.
enumeration Earth.NearSurface.Ionosphere.Topside
The region at the upper most areas of the ionosphere.
enumeration Earth.NearSurface.Mesosphere
The layer of the atmosphere that extends from the Stratosphere to a range of 80 km to 85 km, temperature decreasing with height.
enumeration Earth.NearSurface.Plasmasphere
A region of the magnetosphere consisting of low energy (cool) plasma. It is located above the ionosphere. The outer boundary of the plasmasphere is known as the plasmapause, which is defined by an order of magnitude drop in plasma density.
enumeration Earth.NearSurface.PolarCap
The areas of the globe surrounding the poles and consisting of the region north of 60 degrees north latitude an the region south of 60 degrees south latitude.
enumeration Earth.NearSurface.SouthAtlanticAnomalyRegion
The region where the Earths inner van Allen radiation belt makes its closest approach to the planets surface. The result is that, for a given altitude, the radiation intensity is higher over this region than elsewhere.
enumeration Earth.NearSurface.Stratosphere
The layer of the atmosphere that extends from the troposphere to about 30 km, temperature increases with height. The stratosphere contains the ozone layer.
enumeration Earth.NearSurface.Thermosphere
The layer of the atmosphere that extends from the Mesosphere to 640+ km, temperature increasing with height.
enumeration Earth.NearSurface.Troposphere
The lowest layer of the atmosphere which begins at the surface and extends to between 7 km (4.4 mi) at the poles and 17 km (10.6 mi) at the equator, with some variation due to weather factors.
enumeration Earth.Surface
The outermost area of a solid object.
enumeration Heliosphere
The solar atmosphere extending roughly from the outer corona to the edge of the solar plasma at the heliopause separating primarily solar plasma from interstellar plasma.
enumeration Heliosphere.Heliosheath
The region extending radially outward from the heliospheric termination shock and in which the decelerated solar wind plasma is still significant.
enumeration Heliosphere.Inner
The region of the heliosphere extending radially outward from the solar coronal base to just inside 1 AU.
enumeration Heliosphere.NearEarth
The heliospheric region near the Earth which extends to and includes the area near the L1 and L2 Lagrange point.
enumeration Heliosphere.Outer
The region of the heliosphere extending radially outward from just outside 1 AU to the heliospheric termination shock.
enumeration Heliosphere.Remote1AU
A roughly toroidal region that includes the Earths orbit, but exclusive of the region near the Earth.
enumeration Interstellar
The region between stars outside of the stars heliopause.
enumeration Jupiter
The fifth planet from the sun in our solar system.
enumeration Jupiter.Callisto
A second largest moon of Jupiter and the third-largest moon in the solar system.
enumeration Jupiter.Europa
The sixth-closest round moon of Jupiter.
enumeration Jupiter.Ganymede
The biggest moon of Jupiter and in the solar system.
enumeration Jupiter.Io
The innermost of the four round moons of the planet Jupiter.
enumeration Jupiter.Magnetosphere
The region of space above the atmosphere or surface of the planet, and bounded by the magnetopause, that is under the direct influence of the planets magnetic field.
enumeration Jupiter.Magnetosphere.Magnetotail
The region on the night side of the body where the magnetic filed is stretched backwards by the force of the solar wind. For Earth, the magnetotail begins at a night-side radial distance of 10 Re (X > -10Re).
enumeration Jupiter.Magnetosphere.Main
The region of the magnetosphere where the magnetic field lines are closed, but does not include the gaseous region gravitationally bound to the body.
enumeration Jupiter.Magnetosphere.Polar
The region near the pole of a body. For a magnetosphere the polar region is the area where magnetic field lines are open and includes the auroral zone.
enumeration Jupiter.Magnetosphere.RadiationBelt
The region within a magnetosphere where high-energy particles could potentially be trapped in a magnetic field.
enumeration Mars
The forth planet from the sun in our solar system.
enumeration Mars.Deimos
The smaller and outer most moon of Mars.
enumeration Mars.Magnetosphere
The region of space above the atmosphere or surface of the planet, and bounded by the magnetopause, that is under the direct influence of the planets magnetic field.
enumeration Mars.Magnetosphere.Magnetotail
The region on the night side of the body where the magnetic filed is stretched backwards by the force of the solar wind. For Earth, the magnetotail begins at a night-side radial distance of 10 Re (X > -10Re).
enumeration Mars.Magnetosphere.Main
The region of the magnetosphere where the magnetic field lines are closed, but does not include the gaseous region gravitationally bound to the body.
enumeration Mars.Magnetosphere.Polar
The region near the pole of a body. For a magnetosphere the polar region is the area where magnetic field lines are open and includes the auroral zone.
enumeration Mars.Magnetosphere.RadiationBelt
The region within a magnetosphere where high-energy particles could potentially be trapped in a magnetic field.
enumeration Mars.Phobos
The larger and inner most moon of Mars.
enumeration Mercury
The first planet from the sun in our solar system.
enumeration Mercury.Magnetosphere
The region of space above the atmosphere or surface of the planet, and bounded by the magnetopause, that is under the direct influence of the planets magnetic field.
enumeration Mercury.Magnetosphere.Magnetotail
The region on the night side of the body where the magnetic filed is stretched backwards by the force of the solar wind. For Earth, the magnetotail begins at a night-side radial distance of 10 Re (X > -10Re).
enumeration Mercury.Magnetosphere.Main
The region of the magnetosphere where the magnetic field lines are closed, but does not include the gaseous region gravitationally bound to the body.
enumeration Mercury.Magnetosphere.Polar
The region near the pole of a body. For a magnetosphere the polar region is the area where magnetic field lines are open and includes the auroral zone.
enumeration Mercury.Magnetosphere.RadiationBelt
The region within a magnetosphere where high-energy particles could potentially be trapped in a magnetic field.
enumeration Neptune
The seventh planet from the sun in our solar system.
enumeration Neptune.Magnetosphere
The region of space above the atmosphere or surface of the planet, and bounded by the magnetopause, that is under the direct influence of the planets magnetic field.
enumeration Neptune.Magnetosphere.Magnetotail
The region on the night side of the body where the magnetic filed is stretched backwards by the force of the solar wind. For Earth, the magnetotail begins at a night-side radial distance of 10 Re (X > -10Re).
enumeration Neptune.Magnetosphere.Main
The region of the magnetosphere where the magnetic field lines are closed, but does not include the gaseous region gravitationally bound to the body.
enumeration Neptune.Magnetosphere.Polar
The region near the pole of a body. For a magnetosphere the polar region is the area where magnetic field lines are open and includes the auroral zone.
enumeration Neptune.Magnetosphere.RadiationBelt
The region within a magnetosphere where high-energy particles could potentially be trapped in a magnetic field.
enumeration Neptune.Proteus
The second largest moon of Neptune.
enumeration Neptune.Triton
The largest moon of Neptune.
enumeration Pluto
The ninth (sub)planet from the sun in our solar system.
enumeration Saturn
The sixth planet from the sun in our solar system.
enumeration Saturn.Dione
The forth-largest moon of Saturn.
enumeration Saturn.Enceladus
The sixth-largest moon of Saturn. It is currently endogenously active. The smallest known body in the Solar System that is geologically active today.
enumeration Saturn.Iapetus
The third-largest moon of Saturn and the eleventh-largest in the Solar System.
enumeration Saturn.Magnetosphere
The region of space above the atmosphere or surface of the planet, and bounded by the magnetopause, that is under the direct influence of the planets magnetic field.
enumeration Saturn.Magnetosphere.Magnetotail
The region on the night side of the body where the magnetic filed is stretched backwards by the force of the solar wind. For Earth, the magnetotail begins at a night-side radial distance of 10 Re (X > -10Re).
enumeration Saturn.Magnetosphere.Main
The region of the magnetosphere where the magnetic field lines are closed, but does not include the gaseous region gravitationally bound to the body.
enumeration Saturn.Magnetosphere.Polar
The region near the pole of a body. For a magnetosphere the polar region is the area where magnetic field lines are open and includes the auroral zone.
enumeration Saturn.Magnetosphere.RadiationBelt
The region within a magnetosphere where high-energy particles could potentially be trapped in a magnetic field.
enumeration Saturn.Mimas
The smallest and least massive of the round moons of Saturn.
enumeration Saturn.Rhea
The second-largest moon of Saturn and the ninth-largest moon in the Solar System.
enumeration Saturn.Tethys
The third largest moon of Saturn.
enumeration Saturn.Titan
The largest moon of Saturn and the second-largest moon in the Solar System,
enumeration Sun
The star upon which our solar system is centered.
enumeration Sun.Chromosphere
The region of the Suns (or a stars) atmosphere above the temperature minimum and below the Transition Region. The solar chromosphere is approximately 400 km to 2100 km above the photosphere, and characterized by temperatures from 4500 - 28000 K.
enumeration Sun.Corona
The outermost atmospheric region of the Sun or a star, characterized by ionization temperatures above 10^5 K. The solar corona starts at about 2100 km above the photosphere; there is no generally defined upper limit.
enumeration Sun.Interior
The region inside the body which is not visible from outside the body.
enumeration Sun.Photosphere
The atmospheric layer of the Sun or a star from which continuum radiation, especially optical, is emitted to space. For the Sun, the photosphere is about 500 km thick.
enumeration Sun.TransitionRegion
A very narrow (<100 km) layer between the chromosphere and the corona where the temperature rises abruptly from about 8000 to about 500,000 K.
enumeration Uranus
The eighth planet from the sun in our solar system.
enumeration Uranus.Ariel
The fourth-largest moon of Uranus.
enumeration Uranus.Magnetosphere
The region of space above the atmosphere or surface of the planet, and bounded by the magnetopause, that is under the direct influence of the planets magnetic field.
enumeration Uranus.Magnetosphere.Magnetotail
The region on the night side of the body where the magnetic filed is stretched backwards by the force of the solar wind. For Earth, the magnetotail begins at a night-side radial distance of 10 Re (X > -10Re).
enumeration Uranus.Magnetosphere.Main
The region of the magnetosphere where the magnetic field lines are closed, but does not include the gaseous region gravitationally bound to the body.
enumeration Uranus.Magnetosphere.Polar
The region near the pole of a body. For a magnetosphere the polar region is the area where magnetic field lines are open and includes the auroral zone.
enumeration Uranus.Magnetosphere.RadiationBelt
The region within a magnetosphere where high-energy particles could potentially be trapped in a magnetic field.
enumeration Uranus.Miranda
The smallest and innermost round moon of Uranus.
enumeration Uranus.Oberon
The second-largest and second most massive mon of Uranus, and the ninth most massive moon in the Solar System.
enumeration Uranus.Puck
The largest inner spherical moon of Uranus.
enumeration Uranus.Titania
The largest moon of Uranus and the eighth largest moon in the Solar System.
enumeration Uranus.Umbriel
The third largest and fourth most massive moon of Uranus.
enumeration Venus
The second planet from the sun in our solar system.
enumeration Venus.Magnetosphere
The region of space above the atmosphere or surface of the planet, and bounded by the magnetopause, that is under the direct influence of the planets magnetic field.
enumeration Venus.Magnetosphere.Magnetotail
The region on the night side of the body where the magnetic filed is stretched backwards by the force of the solar wind. For Earth, the magnetotail begins at a night-side radial distance of 10 Re (X > -10Re).
enumeration Venus.Magnetosphere.Main
The region of the magnetosphere where the magnetic field lines are closed, but does not include the gaseous region gravitationally bound to the body.
enumeration Venus.Magnetosphere.Polar
The region near the pole of a body. For a magnetosphere the polar region is the area where magnetic field lines are open and includes the auroral zone.
enumeration Venus.Magnetosphere.RadiationBelt
The region within a magnetosphere where high-energy particles could potentially be trapped in a magnetic field.
Source
<xsd:element name="ObservedRegion" type="spase:Region" minOccurs="0" maxOccurs="1"/>
Element spase:ObservationExtent / spase:StartLocation
Namespace http://www.spase-group.org/data/schema
Diagram
Diagram spase-2_2_8_xsd.tmp#StartLocation
Type spase:StartLocation
Properties
content simple
minOccurs 1
maxOccurs 1
Source
<xsd:element name="StartLocation" type="spase:StartLocation" minOccurs="1" maxOccurs="1"/>
Element spase:ObservationExtent / spase:StopLocation
Namespace http://www.spase-group.org/data/schema
Diagram
Diagram spase-2_2_8_xsd.tmp#StopLocation
Type spase:StopLocation
Properties
content simple
minOccurs 1
maxOccurs 1
Source
<xsd:element name="StopLocation" type="spase:StopLocation" minOccurs="1" maxOccurs="1"/>
Element spase:ObservationExtent / spase:Note
Namespace http://www.spase-group.org/data/schema
Diagram
Diagram spase-2_2_8_xsd.tmp#Note
Type spase:Note
Properties
content simple
minOccurs 0
maxOccurs unbounded
Source
<xsd:element name="Note" type="spase:Note" minOccurs="0" maxOccurs="unbounded"/>
Element spase:Annotation / spase:Extension
Namespace http://www.spase-group.org/data/schema
Diagram
Diagram spase-2_2_8_xsd.tmp#Extension_lang spase-2_2_8_xsd.tmp#Extension
Type spase:Extension
Properties
content complex
minOccurs 0
maxOccurs unbounded
Model
ANY element from ANY namespace
Attributes
QName Type Default Use
lang xsd:string en optional
Source
<xsd:element name="Extension" type="spase:Extension" minOccurs="0" maxOccurs="unbounded"/>
Element spase:ParameterEntity / spase:Field
Namespace http://www.spase-group.org/data/schema
Diagram
Diagram spase-2_2_8_xsd.tmp#Field_Qualifier spase-2_2_8_xsd.tmp#Field_FieldQuantity spase-2_2_8_xsd.tmp#Field_FrequencyRange spase-2_2_8_xsd.tmp#Field
Type spase:Field
Properties
content complex
minOccurs 1
maxOccurs 1
Model
Children spase:FieldQuantity, spase:FrequencyRange, spase:Qualifier
Instance
<spase:Field xmlns:spase="http://www.spase-group.org/data/schema">
  <spase:Qualifier>{0,unbounded}</spase:Qualifier>
  <spase:FieldQuantity>{1,1}</spase:FieldQuantity>
  <spase:FrequencyRange>{0,1}</spase:FrequencyRange>
</spase:Field>
Source
<xsd:element name="Field" type="spase:Field" minOccurs="1" maxOccurs="1"/>
Element spase:ParameterEntity / spase:Particle
Namespace http://www.spase-group.org/data/schema
Diagram
Diagram spase-2_2_8_xsd.tmp#Particle_ParticleType spase-2_2_8_xsd.tmp#Particle_Qualifier spase-2_2_8_xsd.tmp#Particle_ParticleQuantity spase-2_2_8_xsd.tmp#Particle_AtomicNumber spase-2_2_8_xsd.tmp#Particle_EnergyRange spase-2_2_8_xsd.tmp#Particle_AzimuthalAngleRange spase-2_2_8_xsd.tmp#Particle_PolarAngleRange spase-2_2_8_xsd.tmp#Particle
Type spase:Particle
Properties
content complex
minOccurs 1
maxOccurs 1
Model
Children spase:AtomicNumber, spase:AzimuthalAngleRange, spase:EnergyRange, spase:ParticleQuantity, spase:ParticleType, spase:PolarAngleRange, spase:Qualifier
Instance
<spase:Particle xmlns:spase="http://www.spase-group.org/data/schema">
  <spase:ParticleType>{0,unbounded}</spase:ParticleType>
  <spase:Qualifier>{0,unbounded}</spase:Qualifier>
  <spase:ParticleQuantity>{1,1}</spase:ParticleQuantity>
  <spase:AtomicNumber>{0,unbounded}</spase:AtomicNumber>
  <spase:EnergyRange>{0,1}</spase:EnergyRange>
  <spase:AzimuthalAngleRange>{0,1}</spase:AzimuthalAngleRange>
  <spase:PolarAngleRange>{0,1}</spase:PolarAngleRange>
</spase:Particle>
Source
<xsd:element name="Particle" type="spase:Particle" minOccurs="1" maxOccurs="1"/>
Element spase:ParameterEntity / spase:Wave
Namespace http://www.spase-group.org/data/schema
Diagram
Diagram spase-2_2_8_xsd.tmp#Wave_WaveType spase-2_2_8_xsd.tmp#Wave_Qualifier spase-2_2_8_xsd.tmp#Wave_WaveQuantity spase-2_2_8_xsd.tmp#Wave_EnergyRange spase-2_2_8_xsd.tmp#Wave_FrequencyRange spase-2_2_8_xsd.tmp#Wave_WavelengthRange spase-2_2_8_xsd.tmp#Wave
Type spase:Wave
Properties
content complex
minOccurs 1
maxOccurs 1
Model
Children spase:EnergyRange, spase:FrequencyRange, spase:Qualifier, spase:WaveQuantity, spase:WaveType, spase:WavelengthRange
Instance
<spase:Wave xmlns:spase="http://www.spase-group.org/data/schema">
  <spase:WaveType>{0,1}</spase:WaveType>
  <spase:Qualifier>{0,unbounded}</spase:Qualifier>
  <spase:WaveQuantity>{1,1}</spase:WaveQuantity>
  <spase:EnergyRange>{0,1}</spase:EnergyRange>
  <spase:FrequencyRange>{0,1}</spase:FrequencyRange>
  <spase:WavelengthRange>{0,1}</spase:WavelengthRange>
</spase:Wave>
Source
<xsd:element name="Wave" type="spase:Wave" minOccurs="1" maxOccurs="1"/>
Element spase:ParameterEntity / spase:Mixed
Namespace http://www.spase-group.org/data/schema
Diagram
Diagram spase-2_2_8_xsd.tmp#Mixed_MixedQuantity spase-2_2_8_xsd.tmp#Mixed_ParticleType spase-2_2_8_xsd.tmp#Mixed_Qualifier spase-2_2_8_xsd.tmp#Mixed
Type spase:Mixed
Properties
content complex
minOccurs 1
maxOccurs 1
Model
Children spase:MixedQuantity, spase:ParticleType, spase:Qualifier
Instance
<spase:Mixed xmlns:spase="http://www.spase-group.org/data/schema">
  <spase:MixedQuantity>{1,1}</spase:MixedQuantity>
  <spase:ParticleType>{0,unbounded}</spase:ParticleType>
  <spase:Qualifier>{0,unbounded}</spase:Qualifier>
</spase:Mixed>
Source
<xsd:element name="Mixed" type="spase:Mixed" minOccurs="1" maxOccurs="1"/>
Element spase:ParameterEntity / spase:Support
Namespace http://www.spase-group.org/data/schema
Diagram
Diagram spase-2_2_8_xsd.tmp#Support_Qualifier spase-2_2_8_xsd.tmp#Support_SupportQuantity spase-2_2_8_xsd.tmp#Support
Type spase:Support
Properties
content complex
minOccurs 1
maxOccurs 1
Model
Children spase:Qualifier, spase:SupportQuantity
Instance
<spase:Support xmlns:spase="http://www.spase-group.org/data/schema">
  <spase:Qualifier>{0,unbounded}</spase:Qualifier>
  <spase:SupportQuantity>{1,1}</spase:SupportQuantity>
</spase:Support>
Source
<xsd:element name="Support" type="spase:Support" minOccurs="1" maxOccurs="1"/>
Element spase:ResourceEntity / spase:Catalog
Namespace http://www.spase-group.org/data/schema
Diagram
Diagram spase-2_2_8_xsd.tmp#Catalog_ResourceID spase-2_2_8_xsd.tmp#Catalog_ResourceHeader spase-2_2_8_xsd.tmp#Catalog_AccessInformation spase-2_2_8_xsd.tmp#Catalog_ProviderResourceName spase-2_2_8_xsd.tmp#Catalog_ProviderVersion spase-2_2_8_xsd.tmp#Catalog_InstrumentID spase-2_2_8_xsd.tmp#Catalog_PhenomenonType spase-2_2_8_xsd.tmp#Catalog_TimeSpan spase-2_2_8_xsd.tmp#Catalog_Caveats spase-2_2_8_xsd.tmp#Catalog_Keyword spase-2_2_8_xsd.tmp#Catalog_InputResourceID spase-2_2_8_xsd.tmp#Catalog_Parameter spase-2_2_8_xsd.tmp#Catalog_Extension spase-2_2_8_xsd.tmp#Catalog
Type spase:Catalog
Properties
content complex
minOccurs 1
maxOccurs unbounded
Model
Children spase:AccessInformation, spase:Caveats, spase:Extension, spase:InputResourceID, spase:InstrumentID, spase:Keyword, spase:Parameter, spase:PhenomenonType, spase:ProviderResourceName, spase:ProviderVersion, spase:ResourceHeader, spase:ResourceID, spase:TimeSpan
Instance
<spase:Catalog xmlns:spase="http://www.spase-group.org/data/schema">
  <spase:ResourceID>{1,1}</spase:ResourceID>
  <spase:ResourceHeader>{1,1}</spase:ResourceHeader>
  <spase:AccessInformation>{1,unbounded}</spase:AccessInformation>
  <spase:ProviderResourceName>{0,1}</spase:ProviderResourceName>
  <spase:ProviderVersion>{0,1}</spase:ProviderVersion>
  <spase:InstrumentID>{0,unbounded}</spase:InstrumentID>
  <spase:PhenomenonType>{1,unbounded}</spase:PhenomenonType>
  <spase:TimeSpan>{0,1}</spase:TimeSpan>
  <spase:Caveats>{0,1}</spase:Caveats>
  <spase:Keyword>{0,unbounded}</spase:Keyword>
  <spase:InputResourceID>{0,unbounded}</spase:InputResourceID>
  <spase:Parameter>{0,unbounded}</spase:Parameter>
  <spase:Extension lang="en">{0,unbounded}</spase:Extension>
</spase:Catalog>
Source
<xsd:element name="Catalog" type="spase:Catalog" minOccurs="1" maxOccurs="unbounded"/>
Element spase:ResourceEntity / spase:DisplayData
Namespace http://www.spase-group.org/data/schema
Diagram
Diagram spase-2_2_8_xsd.tmp#DisplayData_ResourceID spase-2_2_8_xsd.tmp#DisplayData_ResourceHeader spase-2_2_8_xsd.tmp#DisplayData_AccessInformation spase-2_2_8_xsd.tmp#DisplayData_ProcessingLevel spase-2_2_8_xsd.tmp#DisplayData_ProviderResourceName spase-2_2_8_xsd.tmp#DisplayData_ProviderProcessingLevel spase-2_2_8_xsd.tmp#DisplayData_ProviderVersion spase-2_2_8_xsd.tmp#DisplayData_InstrumentID spase-2_2_8_xsd.tmp#DisplayData_MeasurementType spase-2_2_8_xsd.tmp#DisplayData_TemporalDescription spase-2_2_8_xsd.tmp#DisplayData_SpectralRange spase-2_2_8_xsd.tmp#DisplayData_DisplayCadence spase-2_2_8_xsd.tmp#DisplayData_ObservedRegion spase-2_2_8_xsd.tmp#DisplayData_Caveats spase-2_2_8_xsd.tmp#DisplayData_Keyword spase-2_2_8_xsd.tmp#DisplayData_InputResourceID spase-2_2_8_xsd.tmp#DisplayData_Parameter spase-2_2_8_xsd.tmp#DisplayData_Extension spase-2_2_8_xsd.tmp#DisplayData
Type spase:DisplayData
Properties
content complex
minOccurs 1
maxOccurs unbounded
Model
Children spase:AccessInformation, spase:Caveats, spase:DisplayCadence, spase:Extension, spase:InputResourceID, spase:InstrumentID, spase:Keyword, spase:MeasurementType, spase:ObservedRegion, spase:Parameter, spase:ProcessingLevel, spase:ProviderProcessingLevel, spase:ProviderResourceName, spase:ProviderVersion, spase:ResourceHeader, spase:ResourceID, spase:SpectralRange, spase:TemporalDescription
Instance
<spase:DisplayData xmlns:spase="http://www.spase-group.org/data/schema">
  <spase:ResourceID>{1,1}</spase:ResourceID>
  <spase:ResourceHeader>{1,1}</spase:ResourceHeader>
  <spase:AccessInformation>{1,unbounded}</spase:AccessInformation>
  <spase:ProcessingLevel>{0,1}</spase:ProcessingLevel>
  <spase:ProviderResourceName>{0,1}</spase:ProviderResourceName>
  <spase:ProviderProcessingLevel>{0,1}</spase:ProviderProcessingLevel>
  <spase:ProviderVersion>{0,1}</spase:ProviderVersion>
  <spase:InstrumentID>{0,unbounded}</spase:InstrumentID>
  <spase:MeasurementType>{1,unbounded}</spase:MeasurementType>
  <spase:TemporalDescription>{0,1}</spase:TemporalDescription>
  <spase:SpectralRange>{0,unbounded}</spase:SpectralRange>
  <spase:DisplayCadence>{0,1}</spase:DisplayCadence>
  <spase:ObservedRegion>{0,unbounded}</spase:ObservedRegion>
  <spase:Caveats>{0,1}</spase:Caveats>
  <spase:Keyword>{0,unbounded}</spase:Keyword>
  <spase:InputResourceID>{0,unbounded}</spase:InputResourceID>
  <spase:Parameter>{0,unbounded}</spase:Parameter>
  <spase:Extension lang="en">{0,unbounded}</spase:Extension>
</spase:DisplayData>
Source
<xsd:element name="DisplayData" type="spase:DisplayData" minOccurs="1" maxOccurs="unbounded"/>
Element spase:ResourceEntity / spase:NumericalData
Namespace http://www.spase-group.org/data/schema
Diagram
Diagram spase-2_2_8_xsd.tmp#NumericalData_ResourceID spase-2_2_8_xsd.tmp#NumericalData_ResourceHeader spase-2_2_8_xsd.tmp#NumericalData_AccessInformation spase-2_2_8_xsd.tmp#NumericalData_ProcessingLevel spase-2_2_8_xsd.tmp#NumericalData_ProviderResourceName spase-2_2_8_xsd.tmp#NumericalData_ProviderProcessingLevel spase-2_2_8_xsd.tmp#NumericalData_ProviderVersion spase-2_2_8_xsd.tmp#NumericalData_InstrumentID spase-2_2_8_xsd.tmp#NumericalData_MeasurementType spase-2_2_8_xsd.tmp#NumericalData_TemporalDescription spase-2_2_8_xsd.tmp#NumericalData_SpectralRange spase-2_2_8_xsd.tmp#NumericalData_ObservedRegion spase-2_2_8_xsd.tmp#NumericalData_Caveats spase-2_2_8_xsd.tmp#NumericalData_Keyword spase-2_2_8_xsd.tmp#NumericalData_InputResourceID spase-2_2_8_xsd.tmp#NumericalData_Parameter spase-2_2_8_xsd.tmp#NumericalData_Extension spase-2_2_8_xsd.tmp#NumericalData
Type spase:NumericalData
Properties
content complex
minOccurs 1
maxOccurs unbounded
Model
Children spase:AccessInformation, spase:Caveats, spase:Extension, spase:InputResourceID, spase:InstrumentID, spase:Keyword, spase:MeasurementType, spase:ObservedRegion, spase:Parameter, spase:ProcessingLevel, spase:ProviderProcessingLevel, spase:ProviderResourceName, spase:ProviderVersion, spase:ResourceHeader, spase:ResourceID, spase:SpectralRange, spase:TemporalDescription
Instance
<spase:NumericalData xmlns:spase="http://www.spase-group.org/data/schema">
  <spase:ResourceID>{1,1}</spase:ResourceID>
  <spase:ResourceHeader>{1,1}</spase:ResourceHeader>
  <spase:AccessInformation>{1,unbounded}</spase:AccessInformation>
  <spase:ProcessingLevel>{0,1}</spase:ProcessingLevel>
  <spase:ProviderResourceName>{0,1}</spase:ProviderResourceName>
  <spase:ProviderProcessingLevel>{0,1}</spase:ProviderProcessingLevel>
  <spase:ProviderVersion>{0,1}</spase:ProviderVersion>
  <spase:InstrumentID>{0,unbounded}</spase:InstrumentID>
  <spase:MeasurementType>{1,unbounded}</spase:MeasurementType>
  <spase:TemporalDescription>{0,1}</spase:TemporalDescription>
  <spase:SpectralRange>{0,unbounded}</spase:SpectralRange>
  <spase:ObservedRegion>{0,unbounded}</spase:ObservedRegion>
  <spase:Caveats>{0,1}</spase:Caveats>
  <spase:Keyword>{0,unbounded}</spase:Keyword>
  <spase:InputResourceID>{0,unbounded}</spase:InputResourceID>
  <spase:Parameter>{0,unbounded}</spase:Parameter>
  <spase:Extension lang="en">{0,unbounded}</spase:Extension>
</spase:NumericalData>
Source
<xsd:element name="NumericalData" type="spase:NumericalData" minOccurs="1" maxOccurs="unbounded"/>
Element spase:ResourceEntity / spase:Document
Namespace http://www.spase-group.org/data/schema
Diagram
Diagram spase-2_2_8_xsd.tmp#Document_ResourceID spase-2_2_8_xsd.tmp#Document_ResourceHeader spase-2_2_8_xsd.tmp#Document_AccessInformation spase-2_2_8_xsd.tmp#Document_Keyword spase-2_2_8_xsd.tmp#Document_DocumentType spase-2_2_8_xsd.tmp#Document_MIMEType spase-2_2_8_xsd.tmp#Document_InputResourceID spase-2_2_8_xsd.tmp#Document
Type spase:Document
Properties
content complex
minOccurs 1
maxOccurs unbounded
Model
Children spase:AccessInformation, spase:DocumentType, spase:InputResourceID, spase:Keyword, spase:MIMEType, spase:ResourceHeader, spase:ResourceID
Instance
<spase:Document xmlns:spase="http://www.spase-group.org/data/schema">
  <spase:ResourceID>{1,1}</spase:ResourceID>
  <spase:ResourceHeader>{1,1}</spase:ResourceHeader>
  <spase:AccessInformation>{1,unbounded}</spase:AccessInformation>
  <spase:Keyword>{0,unbounded}</spase:Keyword>
  <spase:DocumentType>{1,1}</spase:DocumentType>
  <spase:MIMEType>{1,1}</spase:MIMEType>
  <spase:InputResourceID>{0,unbounded}</spase:InputResourceID>
</spase:Document>
Source
<xsd:element name="Document" type="spase:Document" minOccurs="1" maxOccurs="unbounded"/>
Element spase:ResourceEntity / spase:Granule
Namespace http://www.spase-group.org/data/schema
Diagram
Diagram spase-2_2_8_xsd.tmp#Granule_ResourceID spase-2_2_8_xsd.tmp#Granule_ReleaseDate spase-2_2_8_xsd.tmp#Granule_ExpirationDate spase-2_2_8_xsd.tmp#Granule_ParentID spase-2_2_8_xsd.tmp#Granule_PriorID spase-2_2_8_xsd.tmp#Granule_StartDate spase-2_2_8_xsd.tmp#Granule_StopDate spase-2_2_8_xsd.tmp#Granule_Source spase-2_2_8_xsd.tmp#Granule
Type spase:Granule
Properties
content complex
minOccurs 1
maxOccurs unbounded
Model
Children spase:ExpirationDate, spase:ParentID, spase:PriorID, spase:ReleaseDate, spase:ResourceID, spase:Source, spase:StartDate, spase:StopDate
Instance
<spase:Granule xmlns:spase="http://www.spase-group.org/data/schema">
  <spase:ResourceID>{1,1}</spase:ResourceID>
  <spase:ReleaseDate>{1,1}</spase:ReleaseDate>
  <spase:ExpirationDate>{0,1}</spase:ExpirationDate>
  <spase:ParentID>{1,1}</spase:ParentID>
  <spase:PriorID>{0,unbounded}</spase:PriorID>
  <spase:StartDate>{1,1}</spase:StartDate>
  <spase:StopDate>{1,1}</spase:StopDate>
  <spase:Source>{1,unbounded}</spase:Source>
</spase:Granule>
Source
<xsd:element name="Granule" type="spase:Granule" minOccurs="1" maxOccurs="unbounded"/>
Element spase:ResourceEntity / spase:Instrument
Namespace http://www.spase-group.org/data/schema
Diagram
Diagram spase-2_2_8_xsd.tmp#Instrument_ResourceID spase-2_2_8_xsd.tmp#Instrument_ResourceHeader spase-2_2_8_xsd.tmp#Instrument_InstrumentType spase-2_2_8_xsd.tmp#Instrument_InvestigationName spase-2_2_8_xsd.tmp#Instrument_OperatingSpan spase-2_2_8_xsd.tmp#Instrument_ObservatoryID spase-2_2_8_xsd.tmp#Instrument_Caveats spase-2_2_8_xsd.tmp#Instrument_Extension spase-2_2_8_xsd.tmp#Instrument
Type spase:Instrument
Properties
content complex
minOccurs 1
maxOccurs unbounded
Model
Children spase:Caveats, spase:Extension, spase:InstrumentType, spase:InvestigationName, spase:ObservatoryID, spase:OperatingSpan, spase:ResourceHeader, spase:ResourceID
Instance
<spase:Instrument xmlns:spase="http://www.spase-group.org/data/schema">
  <spase:ResourceID>{1,1}</spase:ResourceID>
  <spase:ResourceHeader>{1,1}</spase:ResourceHeader>
  <spase:InstrumentType>{1,unbounded}</spase:InstrumentType>
  <spase:InvestigationName>{1,unbounded}</spase:InvestigationName>
  <spase:OperatingSpan>{0,1}</spase:OperatingSpan>
  <spase:ObservatoryID>{1,1}</spase:ObservatoryID>
  <spase:Caveats>{0,1}</spase:Caveats>
  <spase:Extension lang="en">{0,unbounded}</spase:Extension>
</spase:Instrument>
Source
<xsd:element name="Instrument" type="spase:Instrument" minOccurs="1" maxOccurs="unbounded"/>
Element spase:ResourceEntity / spase:Observatory
Namespace http://www.spase-group.org/data/schema
Diagram
Diagram spase-2_2_8_xsd.tmp#Observatory_ResourceID spase-2_2_8_xsd.tmp#Observatory_ResourceHeader spase-2_2_8_xsd.tmp#Observatory_ObservatoryGroupID spase-2_2_8_xsd.tmp#Observatory_Location spase-2_2_8_xsd.tmp#Observatory_OperatingSpan spase-2_2_8_xsd.tmp#Observatory_Extension spase-2_2_8_xsd.tmp#Observatory
Type spase:Observatory
Properties
content complex
minOccurs 1
maxOccurs unbounded
Model
Children spase:Extension, spase:Location, spase:ObservatoryGroupID, spase:OperatingSpan, spase:ResourceHeader, spase:ResourceID
Instance
<spase:Observatory xmlns:spase="http://www.spase-group.org/data/schema">
  <spase:ResourceID>{1,1}</spase:ResourceID>
  <spase:ResourceHeader>{1,1}</spase:ResourceHeader>
  <spase:ObservatoryGroupID>{0,unbounded}</spase:ObservatoryGroupID>
  <spase:Location>{1,1}</spase:Location>
  <spase:OperatingSpan>{0,1}</spase:OperatingSpan>
  <spase:Extension lang="en">{0,unbounded}</spase:Extension>
</spase:Observatory>
Source
<xsd:element name="Observatory" type="spase:Observatory" minOccurs="1" maxOccurs="unbounded"/>
Element spase:ResourceEntity / spase:Person
Namespace http://www.spase-group.org/data/schema
Diagram
Diagram spase-2_2_8_xsd.tmp#Person_ResourceID spase-2_2_8_xsd.tmp#Person_ReleaseDate spase-2_2_8_xsd.tmp#Person_PersonName spase-2_2_8_xsd.tmp#Person_OrganizationName spase-2_2_8_xsd.tmp#Person_Address spase-2_2_8_xsd.tmp#Person_Email spase-2_2_8_xsd.tmp#Person_PhoneNumber spase-2_2_8_xsd.tmp#Person_FaxNumber spase-2_2_8_xsd.tmp#Person_Note spase-2_2_8_xsd.tmp#Person_Extension spase-2_2_8_xsd.tmp#Person
Type spase:Person
Properties
content complex
minOccurs 1
maxOccurs unbounded
Model
Children spase:Address, spase:Email, spase:Extension, spase:FaxNumber, spase:Note, spase:OrganizationName, spase:PersonName, spase:PhoneNumber, spase:ReleaseDate, spase:ResourceID
Instance
<spase:Person xmlns:spase="http://www.spase-group.org/data/schema">
  <spase:ResourceID>{1,1}</spase:ResourceID>
  <spase:ReleaseDate>{0,1}</spase:ReleaseDate>
  <spase:PersonName>{0,1}</spase:PersonName>
  <spase:OrganizationName>{1,1}</spase:OrganizationName>
  <spase:Address>{0,1}</spase:Address>
  <spase:Email>{0,unbounded}</spase:Email>
  <spase:PhoneNumber>{0,unbounded}</spase:PhoneNumber>
  <spase:FaxNumber>{0,1}</spase:FaxNumber>
  <spase:Note>{0,1}</spase:Note>
  <spase:Extension lang="en">{0,unbounded}</spase:Extension>
</spase:Person>
Source
<xsd:element name="Person" type="spase:Person" minOccurs="1" maxOccurs="unbounded"/>
Element spase:ResourceEntity / spase:Registry
Namespace http://www.spase-group.org/data/schema
Diagram
Diagram spase-2_2_8_xsd.tmp#Registry_ResourceID spase-2_2_8_xsd.tmp#Registry_ResourceHeader spase-2_2_8_xsd.tmp#Registry_AccessURL spase-2_2_8_xsd.tmp#Registry_Extension spase-2_2_8_xsd.tmp#Registry
Type spase:Registry
Properties
content complex
minOccurs 1
maxOccurs unbounded
Model
Children spase:AccessURL, spase:Extension, spase:ResourceHeader, spase:ResourceID
Instance
<spase:Registry xmlns:spase="http://www.spase-group.org/data/schema">
  <spase:ResourceID>{1,1}</spase:ResourceID>
  <spase:ResourceHeader>{1,1}</spase:ResourceHeader>
  <spase:AccessURL>{1,1}</spase:AccessURL>
  <spase:Extension lang="en">{0,unbounded}</spase:Extension>
</spase:Registry>
Source
<xsd:element name="Registry" type="spase:Registry" minOccurs="1" maxOccurs="unbounded"/>
Element spase:ResourceEntity / spase:Repository
Namespace http://www.spase-group.org/data/schema
Diagram
Diagram spase-2_2_8_xsd.tmp#Repository_ResourceID spase-2_2_8_xsd.tmp#Repository_ResourceHeader spase-2_2_8_xsd.tmp#Repository_AccessURL spase-2_2_8_xsd.tmp#Repository_Extension spase-2_2_8_xsd.tmp#Repository
Type spase:Repository
Properties
content complex
minOccurs 1
maxOccurs unbounded
Model
Children spase:AccessURL, spase:Extension, spase:ResourceHeader, spase:ResourceID
Instance
<spase:Repository xmlns:spase="http://www.spase-group.org/data/schema">
  <spase:ResourceID>{1,1}</spase:ResourceID>
  <spase:ResourceHeader>{1,1}</spase:ResourceHeader>
  <spase:AccessURL>{1,1}</spase:AccessURL>
  <spase:Extension lang="en">{0,unbounded}</spase:Extension>
</spase:Repository>
Source
<xsd:element name="Repository" type="spase:Repository" minOccurs="1" maxOccurs="unbounded"/>
Element spase:ResourceEntity / spase:Service
Namespace http://www.spase-group.org/data/schema
Diagram
Diagram spase-2_2_8_xsd.tmp#Service_ResourceID spase-2_2_8_xsd.tmp#Service_ResourceHeader spase-2_2_8_xsd.tmp#Service_AccessURL spase-2_2_8_xsd.tmp#Service_Extension spase-2_2_8_xsd.tmp#Service
Type spase:Service
Properties
content complex
minOccurs 1
maxOccurs unbounded
Model
Children spase:AccessURL, spase:Extension, spase:ResourceHeader, spase:ResourceID
Instance
<spase:Service xmlns:spase="http://www.spase-group.org/data/schema">
  <spase:ResourceID>{1,1}</spase:ResourceID>
  <spase:ResourceHeader>{1,1}</spase:ResourceHeader>
  <spase:AccessURL>{1,1}</spase:AccessURL>
  <spase:Extension lang="en">{0,unbounded}</spase:Extension>
</spase:Service>
Source
<xsd:element name="Service" type="spase:Service" minOccurs="1" maxOccurs="unbounded"/>
Element spase:ResourceEntity / spase:Annotation
Namespace http://www.spase-group.org/data/schema
Diagram
Diagram spase-2_2_8_xsd.tmp#Annotation_ResourceID spase-2_2_8_xsd.tmp#Annotation_ResourceHeader spase-2_2_8_xsd.tmp#Annotation_ImageURL spase-2_2_8_xsd.tmp#Annotation_AnnotationType spase-2_2_8_xsd.tmp#Annotation_PhenomenonType spase-2_2_8_xsd.tmp#Annotation_ClassificationMethod spase-2_2_8_xsd.tmp#Annotation_ConfidenceRating spase-2_2_8_xsd.tmp#Annotation_TimeSpan spase-2_2_8_xsd.tmp#Annotation_ObservationExtent spase-2_2_8_xsd.tmp#Annotation_Extension spase-2_2_8_xsd.tmp#Annotation
Type spase:Annotation
Properties
content complex
minOccurs 1
maxOccurs unbounded
Model
Children spase:AnnotationType, spase:ClassificationMethod, spase:ConfidenceRating, spase:Extension, spase:ImageURL, spase:ObservationExtent, spase:PhenomenonType, spase:ResourceHeader, spase:ResourceID, spase:TimeSpan
Instance
<spase:Annotation xmlns:spase="http://www.spase-group.org/data/schema">
  <spase:ResourceID>{1,1}</spase:ResourceID>
  <spase:ResourceHeader>{1,1}</spase:ResourceHeader>
  <spase:ImageURL>{0,1}</spase:ImageURL>
  <spase:AnnotationType>{1,1}</spase:AnnotationType>
  <spase:PhenomenonType>{0,1}</spase:PhenomenonType>
  <spase:ClassificationMethod>{0,1}</spase:ClassificationMethod>
  <spase:ConfidenceRating>{0,1}</spase:ConfidenceRating>
  <spase:TimeSpan>{0,unbounded}</spase:TimeSpan>
  <spase:ObservationExtent>{0,unbounded}</spase:ObservationExtent>
  <spase:Extension lang="en">{0,unbounded}</spase:Extension>
</spase:Annotation>
Source
<xsd:element name="Annotation" type="spase:Annotation" minOccurs="1" maxOccurs="unbounded"/>
Element spase:StopDateEntity / spase:StopDate
Namespace http://www.spase-group.org/data/schema
Diagram
Diagram spase-2_2_8_xsd.tmp#StopDate
Type spase:StopDate
Properties
content simple
minOccurs 1
maxOccurs 1
Source
<xsd:element name="StopDate" type="spase:StopDate" minOccurs="1" maxOccurs="1"/>
Element spase:StopDateEntity / spase:RelativeStopDate
Namespace http://www.spase-group.org/data/schema
Diagram
Diagram spase-2_2_8_xsd.tmp#RelativeStopDate
Type spase:RelativeStopDate
Properties
content simple
minOccurs 1
maxOccurs 1
Source
<xsd:element name="RelativeStopDate" type="spase:RelativeStopDate" minOccurs="1" maxOccurs="1"/>
Complex Type spase:Spase
Namespace http://www.spase-group.org/data/schema
Annotations
Space Physics Archive Search and Extract (SPASE). The outermost container or envelope for SPASE metadata. This indicates the start of the SPASE metadata.
Diagram
Diagram spase-2_2_8_xsd.tmp#http___www.spase-group.org_data_schema_Spase_lang spase-2_2_8_xsd.tmp#http___www.spase-group.org_data_schema_Spase_Version spase-2_2_8_xsd.tmp#http___www.spase-group.org_data_schema_Spase_Catalog spase-2_2_8_xsd.tmp#http___www.spase-group.org_data_schema_Spase_DisplayData spase-2_2_8_xsd.tmp#http___www.spase-group.org_data_schema_Spase_NumericalData spase-2_2_8_xsd.tmp#http___www.spase-group.org_data_schema_Spase_Document spase-2_2_8_xsd.tmp#http___www.spase-group.org_data_schema_Spase_Granule spase-2_2_8_xsd.tmp#http___www.spase-group.org_data_schema_Spase_Instrument spase-2_2_8_xsd.tmp#http___www.spase-group.org_data_schema_Spase_Observatory spase-2_2_8_xsd.tmp#http___www.spase-group.org_data_schema_Spase_Person spase-2_2_8_xsd.tmp#http___www.spase-group.org_data_schema_Spase_Registry spase-2_2_8_xsd.tmp#http___www.spase-group.org_data_schema_Spase_Repository spase-2_2_8_xsd.tmp#http___www.spase-group.org_data_schema_Spase_Service spase-2_2_8_xsd.tmp#http___www.spase-group.org_data_schema_Spase_Annotation
Used by
Element spase:Spase
Model
Children spase:Annotation, spase:Catalog, spase:DisplayData, spase:Document, spase:Granule, spase:Instrument, spase:NumericalData, spase:Observatory, spase:Person, spase:Registry, spase:Repository, spase:Service, spase:Version
Attributes
QName Type Default Use
lang xsd:string en optional
Source
<xsd:complexType name="Spase">
  <xsd:annotation>
    <xsd:documentation xml:lang="en">Space Physics Archive Search and Extract (SPASE). The outermost container or envelope for SPASE metadata. This indicates the start of the SPASE metadata.</xsd:documentation>
  </xsd:annotation>
  <xsd:sequence>
    <xsd:element name="Version" type="spase:Version" minOccurs="1" maxOccurs="1"/>
    <xsd:choice minOccurs="1" maxOccurs="unbounded">
      <xsd:element name="Catalog" type="spase:Catalog"/>
      <xsd:element name="DisplayData" type="spase:DisplayData"/>
      <xsd:element name="NumericalData" type="spase:NumericalData"/>
      <xsd:element name="Document" type="spase:Document"/>
      <xsd:element name="Granule" type="spase:Granule"/>
      <xsd:element name="Instrument" type="spase:Instrument"/>
      <xsd:element name="Observatory" type="spase:Observatory"/>
      <xsd:element name="Person" type="spase:Person"/>
      <xsd:element name="Registry" type="spase:Registry"/>
      <xsd:element name="Repository" type="spase:Repository"/>
      <xsd:element name="Service" type="spase:Service"/>
      <xsd:element name="Annotation" type="spase:Annotation"/>
    </xsd:choice>
  </xsd:sequence>
  <xsd:attribute name="lang" type="xsd:string" default="en"/>
</xsd:complexType>
Simple Type spase:Version
Namespace http://www.spase-group.org/data/schema
Annotations
Version number.
Diagram
Diagram
Type restriction of xsd:string
Facets
enumeration 2.2.8
Used by
Source
<xsd:simpleType name="Version">
  <xsd:annotation>
    <xsd:documentation xml:lang="en">Version number.</xsd:documentation>
  </xsd:annotation>
  <xsd:restriction base="xsd:string">
    <xsd:enumeration value="2.2.8"/>
  </xsd:restriction>
</xsd:simpleType>
Complex Type spase:Catalog
Namespace http://www.spase-group.org/data/schema
Annotations
A tabular listing of events or observational notes, especially those that have utility in aiding a user in locating data. Catalogs include lists of events, files in a product, and data availability. A Catalog resource is a type of data product which is a set of data that is uniformly processed and formatted, from one or more instruments, typically spanning the full duration of the observations of the relevant instrument(s). A data product may consist of a collection of granules of successive time spans, but may be a single high-level entity.
Diagram
Diagram spase-2_2_8_xsd.tmp#Catalog_ResourceID spase-2_2_8_xsd.tmp#Catalog_ResourceHeader spase-2_2_8_xsd.tmp#Catalog_AccessInformation spase-2_2_8_xsd.tmp#Catalog_ProviderResourceName spase-2_2_8_xsd.tmp#Catalog_ProviderVersion spase-2_2_8_xsd.tmp#Catalog_InstrumentID spase-2_2_8_xsd.tmp#Catalog_PhenomenonType spase-2_2_8_xsd.tmp#Catalog_TimeSpan spase-2_2_8_xsd.tmp#Catalog_Caveats spase-2_2_8_xsd.tmp#Catalog_Keyword spase-2_2_8_xsd.tmp#Catalog_InputResourceID spase-2_2_8_xsd.tmp#Catalog_Parameter spase-2_2_8_xsd.tmp#Catalog_Extension
Used by
Model
Children spase:AccessInformation, spase:Caveats, spase:Extension, spase:InputResourceID, spase:InstrumentID, spase:Keyword, spase:Parameter, spase:PhenomenonType, spase:ProviderResourceName, spase:ProviderVersion, spase:ResourceHeader, spase:ResourceID, spase:TimeSpan
Source
<xsd:complexType name="Catalog">
  <xsd:annotation>
    <xsd:documentation xml:lang="en">A tabular listing of events or observational notes, especially those that have utility in aiding a user in locating data. Catalogs include lists of events, files in a product, and data availability. A Catalog resource is a type of data product which is a set of data that is uniformly processed and formatted, from one or more instruments, typically spanning the full duration of the observations of the relevant instrument(s). A data product may consist of a collection of granules of successive time spans, but may be a single high-level entity.</xsd:documentation>
  </xsd:annotation>
  <xsd:sequence>
    <xsd:element name="ResourceID" type="spase:ResourceID" minOccurs="1" maxOccurs="1"/>
    <xsd:element name="ResourceHeader" type="spase:ResourceHeader" minOccurs="1" maxOccurs="1"/>
    <xsd:element name="AccessInformation" type="spase:AccessInformation" minOccurs="1" maxOccurs="unbounded"/>
    <xsd:element name="ProviderResourceName" type="spase:ProviderResourceName" minOccurs="0" maxOccurs="1"/>
    <xsd:element name="ProviderVersion" type="spase:ProviderVersion" minOccurs="0" maxOccurs="1"/>
    <xsd:element name="InstrumentID" type="spase:InstrumentID" minOccurs="0" maxOccurs="unbounded"/>
    <xsd:element name="PhenomenonType" type="spase:PhenomenonType" minOccurs="1" maxOccurs="unbounded"/>
    <xsd:element name="TimeSpan" type="spase:TimeSpan" minOccurs="0" maxOccurs="1"/>
    <xsd:element name="Caveats" type="spase:Caveats" minOccurs="0" maxOccurs="1"/>
    <xsd:element name="Keyword" type="spase:Keyword" minOccurs="0" maxOccurs="unbounded"/>
    <xsd:element name="InputResourceID" type="spase:InputResourceID" minOccurs="0" maxOccurs="unbounded"/>
    <xsd:element name="Parameter" type="spase:Parameter" minOccurs="0" maxOccurs="unbounded"/>
    <xsd:element name="Extension" type="spase:Extension" minOccurs="0" maxOccurs="unbounded"/>
  </xsd:sequence>
</xsd:complexType>
Simple Type spase:ResourceID
Namespace http://www.spase-group.org/data/schema
Annotations
A Resource ID is a URI that has the form scheme://authority/path where scheme is spase for those resources administered through the SPASE framework, authority is the unique identifier for the resource provider registered within the SPASE framework and path is the unique identifier of the resource within the context of the authority. The resource ID must be unique within the SPASE framework.
Diagram
Diagram
Type xsd:string
Used by
Source
<xsd:simpleType name="ResourceID">
  <xsd:annotation>
    <xsd:documentation xml:lang="en">A Resource ID is a URI that has the form scheme://authority/path where scheme is spase for those resources administered through the SPASE framework, authority is the unique identifier for the resource provider registered within the SPASE framework and path is the unique identifier of the resource within the context of the authority. The resource ID must be unique within the SPASE framework.</xsd:documentation>
  </xsd:annotation>
  <xsd:restriction base="xsd:string"/>
</xsd:simpleType>
Complex Type spase:ResourceHeader
Namespace http://www.spase-group.org/data/schema
Annotations
Attributes of a resource which pertain to the provider of the resource and descriptive information about the resource.
Diagram
Diagram spase-2_2_8_xsd.tmp#ResourceHeader_ResourceName spase-2_2_8_xsd.tmp#ResourceHeader_AlternateName spase-2_2_8_xsd.tmp#ResourceHeader_ReleaseDate spase-2_2_8_xsd.tmp#ResourceHeader_ExpirationDate spase-2_2_8_xsd.tmp#ResourceHeader_Description spase-2_2_8_xsd.tmp#ResourceHeader_Acknowledgement spase-2_2_8_xsd.tmp#ResourceHeader_Contact spase-2_2_8_xsd.tmp#ResourceHeader_InformationURL spase-2_2_8_xsd.tmp#ResourceHeader_Association spase-2_2_8_xsd.tmp#ResourceHeader_PriorID
Used by
Model
Children spase:Acknowledgement, spase:AlternateName, spase:Association, spase:Contact, spase:Description, spase:ExpirationDate, spase:InformationURL, spase:PriorID, spase:ReleaseDate, spase:ResourceName
Source
<xsd:complexType name="ResourceHeader">
  <xsd:annotation>
    <xsd:documentation xml:lang="en">Attributes of a resource which pertain to the provider of the resource and descriptive information about the resource.</xsd:documentation>
  </xsd:annotation>
  <xsd:sequence>
    <xsd:element name="ResourceName" type="spase:ResourceName" minOccurs="1" maxOccurs="1"/>
    <xsd:element name="AlternateName" type="spase:AlternateName" minOccurs="0" maxOccurs="unbounded"/>
    <xsd:element name="ReleaseDate" type="spase:ReleaseDate" minOccurs="1" maxOccurs="1"/>
    <xsd:element name="ExpirationDate" type="spase:ExpirationDate" minOccurs="0" maxOccurs="1"/>
    <xsd:element name="Description" type="spase:Description" minOccurs="1" maxOccurs="1"/>
    <xsd:element name="Acknowledgement" type="spase:Acknowledgement" minOccurs="0" maxOccurs="1"/>
    <xsd:element name="Contact" type="spase:Contact" minOccurs="1" maxOccurs="unbounded"/>
    <xsd:element name="InformationURL" type="spase:InformationURL" minOccurs="0" maxOccurs="unbounded"/>
    <xsd:element name="Association" type="spase:Association" minOccurs="0" maxOccurs="unbounded"/>
    <xsd:element name="PriorID" type="spase:PriorID" minOccurs="0" maxOccurs="unbounded"/>
  </xsd:sequence>
</xsd:complexType>
Simple Type spase:ResourceName
Namespace http://www.spase-group.org/data/schema
Annotations
A short textual description of a resource which may be useful when read by a person.
Diagram
Diagram
Type xsd:string
Used by
Source
<xsd:simpleType name="ResourceName">
  <xsd:annotation>
    <xsd:documentation xml:lang="en">A short textual description of a resource which may be useful when read by a person.</xsd:documentation>
  </xsd:annotation>
  <xsd:restriction base="xsd:string"/>
</xsd:simpleType>
Simple Type spase:AlternateName
Namespace http://www.spase-group.org/data/schema
Annotations
An alternative or shortened name used to refer to a resource. This includes acronyms, expanded names or a synonym for a resource.
Diagram
Diagram
Type xsd:string
Used by
Source
<xsd:simpleType name="AlternateName">
  <xsd:annotation>
    <xsd:documentation xml:lang="en">An alternative or shortened name used to refer to a resource. This includes acronyms, expanded names or a synonym for a resource.</xsd:documentation>
  </xsd:annotation>
  <xsd:restriction base="xsd:string"/>
</xsd:simpleType>
Simple Type spase:ReleaseDate
Namespace http://www.spase-group.org/data/schema
Annotations
The date and time when a resource is made available. The availability of a resource coincides with the release of a resource description. If the Release Date is specified as a future date then it indicates that resource should not be made available until that time. However, this is only advisory and in practice the Release Date should be the actual date the resource description was published.
Diagram
Diagram
Type xsd:dateTime
Used by
Source
<xsd:simpleType name="ReleaseDate">
  <xsd:annotation>
    <xsd:documentation xml:lang="en">The date and time when a resource is made available. The availability of a resource coincides with the release of a resource description. If the Release Date is specified as a future date then it indicates that resource should not be made available until that time. However, this is only advisory and in practice the Release Date should be the actual date the resource description was published.</xsd:documentation>
  </xsd:annotation>
  <xsd:restriction base="xsd:dateTime"/>
</xsd:simpleType>
Simple Type spase:ExpirationDate
Namespace http://www.spase-group.org/data/schema
Annotations
The date and time when a resource is no longer available. If the Expiration Date is specified then it indicates that resource should not be made available after that time. However, this is only advisory and in practice a resource description should be unpublished to eliminate access to a resource.
Diagram
Diagram
Type xsd:dateTime
Used by
Source
<xsd:simpleType name="ExpirationDate">
  <xsd:annotation>
    <xsd:documentation xml:lang="en">The date and time when a resource is no longer available. If the Expiration Date is specified then it indicates that resource should not be made available after that time. However, this is only advisory and in practice a resource description should be unpublished to eliminate access to a resource.</xsd:documentation>
  </xsd:annotation>
  <xsd:restriction base="xsd:dateTime"/>
</xsd:simpleType>
Simple Type spase:Description
Namespace http://www.spase-group.org/data/schema
Annotations
A narrative explanation with detail appropriate for the item it describes. For example a description of data resource should include discussions of the main quantities in the resource, possible uses and search terms. A description should also include whether any corrections (i.e, geometry, inertial) have been applied to the resource.
Diagram
Diagram
Type xsd:string
Used by
Source
<xsd:simpleType name="Description">
  <xsd:annotation>
    <xsd:documentation xml:lang="en">A narrative explanation with detail appropriate for the item it describes. For example a description of data resource should include discussions of the main quantities in the resource, possible uses and search terms. A description should also include whether any corrections (i.e, geometry, inertial) have been applied to the resource.</xsd:documentation>
  </xsd:annotation>
  <xsd:restriction base="xsd:string"/>
</xsd:simpleType>
Simple Type spase:Acknowledgement
Namespace http://www.spase-group.org/data/schema
Annotations
The individual, group or organization which should be acknowledged when the data is used in or contributes to a presentation or publication.
Diagram
Diagram
Type xsd:string
Used by
Source
<xsd:simpleType name="Acknowledgement">
  <xsd:annotation>
    <xsd:documentation xml:lang="en">The individual, group or organization which should be acknowledged when the data is used in or contributes to a presentation or publication.</xsd:documentation>
  </xsd:annotation>
  <xsd:restriction base="xsd:string"/>
</xsd:simpleType>
Complex Type spase:Contact
Namespace http://www.spase-group.org/data/schema
Annotations
The person or organization who may be able to provide special assistance or serve as a channel for communication for additional information about a resource.
Diagram
Diagram spase-2_2_8_xsd.tmp#Contact_PersonID spase-2_2_8_xsd.tmp#Contact_Role
Used by
Model
Children spase:PersonID, spase:Role
Source
<xsd:complexType name="Contact">
  <xsd:annotation>
    <xsd:documentation xml:lang="en">The person or organization who may be able to provide special assistance or serve as a channel for communication for additional information about a resource.</xsd:documentation>
  </xsd:annotation>
  <xsd:sequence>
    <xsd:element name="PersonID" type="spase:PersonID" minOccurs="1" maxOccurs="1"/>
    <xsd:element name="Role" type="spase:Role" minOccurs="1" maxOccurs="unbounded"/>
  </xsd:sequence>
</xsd:complexType>
Simple Type spase:PersonID
Namespace http://www.spase-group.org/data/schema
Annotations
The identifier assigned to a Person description.
Diagram
Diagram
Type xsd:string
Used by
Source
<xsd:simpleType name="PersonID">
  <xsd:annotation>
    <xsd:documentation xml:lang="en">The identifier assigned to a Person description.</xsd:documentation>
  </xsd:annotation>
  <xsd:restriction base="xsd:string"/>
</xsd:simpleType>
Simple Type spase:Role
Namespace http://www.spase-group.org/data/schema
Annotations
Identifiers for the assigned or assumed function or position of an individual.
Diagram
Diagram
Type restriction of xsd:string
Facets
enumeration ArchiveSpecialist
An individual who is an expert on a collection of resources and may also be knowledgeable of the phenomenon and related physics represented by the resources. This includes librarians, curators, archive scientists and other experts.
enumeration CoInvestigator
An individual who is a scientific peer and major participant in an investigation.
enumeration Contributor
An entity responsible for making contributions to the content of the resource.
enumeration DataProducer
An individual who generated the resource and is familiar with its provenance.
enumeration DeputyPI
An individual who is an administrative or scientific leader for an investigation operating under the supervision of a Principal Investigator.
enumeration FormerPI
An individual who had served as the administrative and scientific lead for an investigation, but no longer assumes that role.
enumeration GeneralContact
An individual who can provide information on a range of subjects or who can direct you to a domain expert.
enumeration MetadataContact
An individual who can affect a change in the metadata describing a resource.
enumeration PrincipalInvestigator
An individual who is the administrative and scientific lead for an investigation.
enumeration ProjectScientist
An individual who is an expert in the phenomenon and related physics explored by the project. A project scientist may also have a managerial role within the project.
enumeration Publisher
An individual, organization, institution or government department responsible for the production and dissemination of a document.
enumeration Scientist
An individual who is an expert in the phenomenon and related physics represented by the resource.
enumeration TeamLeader
An individual who is the designated leader of an investigation.
enumeration TeamMember
An individual who is a major participant in an investigation.
enumeration TechnicalContact
An individual who can provide specific information with regard to the resource or supporting software
Used by
Source
<xsd:simpleType name="Role">
  <xsd:annotation>
    <xsd:documentation xml:lang="en">Identifiers for the assigned or assumed function or position of an individual.</xsd:documentation>
  </xsd:annotation>
  <xsd:restriction base="xsd:string">
    <xsd:enumeration value="ArchiveSpecialist">
      <xsd:annotation>
        <xsd:documentation xml:lang="en">An individual who is an expert on a collection of resources and may also be knowledgeable of the phenomenon and related physics represented by the resources. This includes librarians, curators, archive scientists and other experts.</xsd:documentation>
      </xsd:annotation>
    </xsd:enumeration>
    <xsd:enumeration value="CoInvestigator">
      <xsd:annotation>
        <xsd:documentation xml:lang="en">An individual who is a scientific peer and major participant in an investigation.</xsd:documentation>
      </xsd:annotation>
    </xsd:enumeration>
    <xsd:enumeration value="Contributor">
      <xsd:annotation>
        <xsd:documentation xml:lang="en">An entity responsible for making contributions to the content of the resource.</xsd:documentation>
      </xsd:annotation>
    </xsd:enumeration>
    <xsd:enumeration value="DataProducer">
      <xsd:annotation>
        <xsd:documentation xml:lang="en">An individual who generated the resource and is familiar with its provenance.</xsd:documentation>
      </xsd:annotation>
    </xsd:enumeration>
    <xsd:enumeration value="DeputyPI">
      <xsd:annotation>
        <xsd:documentation xml:lang="en">An individual who is an administrative or scientific leader for an investigation operating under the supervision of a Principal Investigator.</xsd:documentation>
      </xsd:annotation>
    </xsd:enumeration>
    <xsd:enumeration value="FormerPI">
      <xsd:annotation>
        <xsd:documentation xml:lang="en">An individual who had served as the administrative and scientific lead for an investigation, but no longer assumes that role.</xsd:documentation>
      </xsd:annotation>
    </xsd:enumeration>
    <xsd:enumeration value="GeneralContact">
      <xsd:annotation>
        <xsd:documentation xml:lang="en">An individual who can provide information on a range of subjects or who can direct you to a domain expert.</xsd:documentation>
      </xsd:annotation>
    </xsd:enumeration>
    <xsd:enumeration value="MetadataContact">
      <xsd:annotation>
        <xsd:documentation xml:lang="en">An individual who can affect a change in the metadata describing a resource.</xsd:documentation>
      </xsd:annotation>
    </xsd:enumeration>
    <xsd:enumeration value="PrincipalInvestigator">
      <xsd:annotation>
        <xsd:documentation xml:lang="en">An individual who is the administrative and scientific lead for an investigation.</xsd:documentation>
      </xsd:annotation>
    </xsd:enumeration>
    <xsd:enumeration value="ProjectScientist">
      <xsd:annotation>
        <xsd:documentation xml:lang="en">An individual who is an expert in the phenomenon and related physics explored by the project. A project scientist may also have a managerial role within the project.</xsd:documentation>
      </xsd:annotation>
    </xsd:enumeration>
    <xsd:enumeration value="Publisher">
      <xsd:annotation>
        <xsd:documentation xml:lang="en">An individual, organization, institution or government department responsible for the production and dissemination of a document.</xsd:documentation>
      </xsd:annotation>
    </xsd:enumeration>
    <xsd:enumeration value="Scientist">
      <xsd:annotation>
        <xsd:documentation xml:lang="en">An individual who is an expert in the phenomenon and related physics represented by the resource.</xsd:documentation>
      </xsd:annotation>
    </xsd:enumeration>
    <xsd:enumeration value="TeamLeader">
      <xsd:annotation>
        <xsd:documentation xml:lang="en">An individual who is the designated leader of an investigation.</xsd:documentation>
      </xsd:annotation>
    </xsd:enumeration>
    <xsd:enumeration value="TeamMember">
      <xsd:annotation>
        <xsd:documentation xml:lang="en">An individual who is a major participant in an investigation.</xsd:documentation>
      </xsd:annotation>
    </xsd:enumeration>
    <xsd:enumeration value="TechnicalContact">
      <xsd:annotation>
        <xsd:documentation xml:lang="en">An individual who can provide specific information with regard to the resource or supporting software</xsd:documentation>
      </xsd:annotation>
    </xsd:enumeration>
  </xsd:restriction>
</xsd:simpleType>
Complex Type spase:InformationURL
Namespace http://www.spase-group.org/data/schema
Annotations
Attributes of the method of acquiring additional information.
Diagram
Diagram spase-2_2_8_xsd.tmp#InformationURL_Name spase-2_2_8_xsd.tmp#InformationURL_URL spase-2_2_8_xsd.tmp#InformationURL_Description spase-2_2_8_xsd.tmp#InformationURL_Language
Used by
Model
Children spase:Description, spase:Language, spase:Name, spase:URL
Source
<xsd:complexType name="InformationURL">
  <xsd:annotation>
    <xsd:documentation xml:lang="en">Attributes of the method of acquiring additional information.</xsd:documentation>
  </xsd:annotation>
  <xsd:sequence>
    <xsd:element name="Name" type="spase:Name" minOccurs="0" maxOccurs="1"/>
    <xsd:element name="URL" type="spase:URL" minOccurs="1" maxOccurs="1"/>
    <xsd:element name="Description" type="spase:Description" minOccurs="0" maxOccurs="1"/>
    <xsd:element name="Language" type="spase:Language" minOccurs="0" maxOccurs="1"/>
  </xsd:sequence>
</xsd:complexType>
Simple Type spase:Name
Namespace http://www.spase-group.org/data/schema
Annotations
A language unit by which a person or thing is known.
Diagram
Diagram
Type xsd:string
Used by
Source
<xsd:simpleType name="Name">
  <xsd:annotation>
    <xsd:documentation xml:lang="en">A language unit by which a person or thing is known.</xsd:documentation>
  </xsd:annotation>
  <xsd:restriction base="xsd:string"/>
</xsd:simpleType>
Simple Type spase:URL
Namespace http://www.spase-group.org/data/schema
Annotations
Uniform Resource Locator (URL) is the global address of documents and other resources on the World Wide Web. The first part of the address indicates what protocol to use, and the second part specifies the IP address or the domain name where the resource is located followed by the pathname of the resource. A URL is specified in the form protocol://server.domain.name:port/pathname. Example protocols are HTTP or FTP, server domain name is the Internet name.
Diagram
Diagram
Type xsd:string
Used by
Source
<xsd:simpleType name="URL">
  <xsd:annotation>
    <xsd:documentation xml:lang="en">Uniform Resource Locator (URL) is the global address of documents and other resources on the World Wide Web. The first part of the address indicates what protocol to use, and the second part specifies the IP address or the domain name where the resource is located followed by the pathname of the resource. A URL is specified in the form protocol://server.domain.name:port/pathname. Example protocols are HTTP or FTP, server domain name is the Internet name.</xsd:documentation>
  </xsd:annotation>
  <xsd:restriction base="xsd:string"/>
</xsd:simpleType>
Simple Type spase:Language
Namespace http://www.spase-group.org/data/schema
Annotations
The two character indicator of language selected from the ISO 630-1 codes for the representation of names of languages.
Diagram
Diagram
Type xsd:string
Used by
Source
<xsd:simpleType name="Language">
  <xsd:annotation>
    <xsd:documentation xml:lang="en">The two character indicator of language selected from the ISO 630-1 codes for the representation of names of languages.</xsd:documentation>
  </xsd:annotation>
  <xsd:restriction base="xsd:string"/>
</xsd:simpleType>
Complex Type spase:Association
Namespace http://www.spase-group.org/data/schema
Annotations
Attributes of a relationship a resource has with another resource.
Diagram
Diagram spase-2_2_8_xsd.tmp#Association_AssociationID spase-2_2_8_xsd.tmp#Association_AssociationType spase-2_2_8_xsd.tmp#Association_Note
Used by
Model
Children spase:AssociationID, spase:AssociationType, spase:Note
Source
<xsd:complexType name="Association">
  <xsd:annotation>
    <xsd:documentation xml:lang="en">Attributes of a relationship a resource has with another resource.</xsd:documentation>
  </xsd:annotation>
  <xsd:sequence>
    <xsd:element name="AssociationID" type="spase:AssociationID" minOccurs="1" maxOccurs="1"/>
    <xsd:element name="AssociationType" type="spase:AssociationType" minOccurs="1" maxOccurs="1"/>
    <xsd:element name="Note" type="spase:Note" minOccurs="0" maxOccurs="1"/>
  </xsd:sequence>
</xsd:complexType>
Simple Type spase:AssociationID
Namespace http://www.spase-group.org/data/schema
Annotations
The resource identifier for a resource with which this resource is closely associated.
Diagram
Diagram
Type xsd:string
Used by
Source
<xsd:simpleType name="AssociationID">
  <xsd:annotation>
    <xsd:documentation xml:lang="en">The resource identifier for a resource with which this resource is closely associated.</xsd:documentation>
  </xsd:annotation>
  <xsd:restriction base="xsd:string"/>
</xsd:simpleType>
Simple Type spase:AssociationType
Namespace http://www.spase-group.org/data/schema
Annotations
Identifiers for resource associations.
Diagram
Diagram
Type restriction of xsd:string
Facets
enumeration ChildEventOf
A descendant or caused by another resource.
enumeration DerivedFrom
A transformed or altered version of a resource instance.
enumeration ObservedBy
Detected or originating from another resource.
enumeration Other
Not classified with more specific terms. The context of its usage may be described in related text.
enumeration PartOf
A portion of a larger resource.
enumeration RevisionOf
A modified version of a resource instance.
Used by
Source
<xsd:simpleType name="AssociationType">
  <xsd:annotation>
    <xsd:documentation xml:lang="en">Identifiers for resource associations.</xsd:documentation>
  </xsd:annotation>
  <xsd:restriction base="xsd:string">
    <xsd:enumeration value="ChildEventOf">
      <xsd:annotation>
        <xsd:documentation xml:lang="en">A descendant or caused by another resource.</xsd:documentation>
      </xsd:annotation>
    </xsd:enumeration>
    <xsd:enumeration value="DerivedFrom">
      <xsd:annotation>
        <xsd:documentation xml:lang="en">A transformed or altered version of a resource instance.</xsd:documentation>
      </xsd:annotation>
    </xsd:enumeration>
    <xsd:enumeration value="ObservedBy">
      <xsd:annotation>
        <xsd:documentation xml:lang="en">Detected or originating from another resource.</xsd:documentation>
      </xsd:annotation>
    </xsd:enumeration>
    <xsd:enumeration value="Other">
      <xsd:annotation>
        <xsd:documentation xml:lang="en">Not classified with more specific terms. The context of its usage may be described in related text.</xsd:documentation>
      </xsd:annotation>
    </xsd:enumeration>
    <xsd:enumeration value="PartOf">
      <xsd:annotation>
        <xsd:documentation xml:lang="en">A portion of a larger resource.</xsd:documentation>
      </xsd:annotation>
    </xsd:enumeration>
    <xsd:enumeration value="RevisionOf">
      <xsd:annotation>
        <xsd:documentation xml:lang="en">A modified version of a resource instance.</xsd:documentation>
      </xsd:annotation>
    </xsd:enumeration>
  </xsd:restriction>
</xsd:simpleType>
Simple Type spase:Note
Namespace http://www.spase-group.org/data/schema
Annotations
Information which is useful or important for the understanding of a value or parameter.
Diagram
Diagram
Type xsd:string
Used by
Source
<xsd:simpleType name="Note">
  <xsd:annotation>
    <xsd:documentation xml:lang="en">Information which is useful or important for the understanding of a value or parameter.</xsd:documentation>
  </xsd:annotation>
  <xsd:restriction base="xsd:string"/>
</xsd:simpleType>
Simple Type spase:PriorID
Namespace http://www.spase-group.org/data/schema
Annotations
The resource identifier for a resource that is superseded or replaced by a resource.
Diagram
Diagram
Type xsd:string
Used by
Source
<xsd:simpleType name="PriorID">
  <xsd:annotation>
    <xsd:documentation xml:lang="en">The resource identifier for a resource that is superseded or replaced by a resource.</xsd:documentation>
  </xsd:annotation>
  <xsd:restriction base="xsd:string"/>
</xsd:simpleType>
Complex Type spase:AccessInformation
Namespace http://www.spase-group.org/data/schema
Annotations
Attributes of the resource which pertain to how to accessing the resource, availability and storage format.
Diagram
Diagram spase-2_2_8_xsd.tmp#AccessInformation_RepositoryID spase-2_2_8_xsd.tmp#AccessInformation_Availability spase-2_2_8_xsd.tmp#AccessInformation_AccessRights spase-2_2_8_xsd.tmp#AccessInformation_AccessURL spase-2_2_8_xsd.tmp#AccessInformation_Format spase-2_2_8_xsd.tmp#AccessInformation_Encoding spase-2_2_8_xsd.tmp#AccessInformation_DataExtent spase-2_2_8_xsd.tmp#AccessInformation_Acknowledgement
Used by
Model
Children spase:AccessRights, spase:AccessURL, spase:Acknowledgement, spase:Availability, spase:DataExtent, spase:Encoding, spase:Format, spase:RepositoryID
Source
<xsd:complexType name="AccessInformation">
  <xsd:annotation>
    <xsd:documentation xml:lang="en">Attributes of the resource which pertain to how to accessing the resource, availability and storage format.</xsd:documentation>
  </xsd:annotation>
  <xsd:sequence>
    <xsd:element name="RepositoryID" type="spase:RepositoryID" minOccurs="1" maxOccurs="1"/>
    <xsd:element name="Availability" type="spase:Availability" minOccurs="0" maxOccurs="1"/>
    <xsd:element name="AccessRights" type="spase:AccessRights" minOccurs="0" maxOccurs="1"/>
    <xsd:element name="AccessURL" type="spase:AccessURL" minOccurs="1" maxOccurs="unbounded"/>
    <xsd:element name="Format" type="spase:Format" minOccurs="1" maxOccurs="1"/>
    <xsd:element name="Encoding" type="spase:Encoding" minOccurs="0" maxOccurs="1"/>
    <xsd:element name="DataExtent" type="spase:DataExtent" minOccurs="0" maxOccurs="1"/>
    <xsd:element name="Acknowledgement" type="spase:Acknowledgement" minOccurs="0" maxOccurs="1"/>
  </xsd:sequence>
</xsd:complexType>
Simple Type spase:RepositoryID
Namespace http://www.spase-group.org/data/schema
Annotations
The identifier of an Repository resource.
Diagram
Diagram
Type xsd:string
Used by
Source
<xsd:simpleType name="RepositoryID">
  <xsd:annotation>
    <xsd:documentation xml:lang="en">The identifier of an Repository resource.</xsd:documentation>
  </xsd:annotation>
  <xsd:restriction base="xsd:string"/>
</xsd:simpleType>
Simple Type spase:Availability
Namespace http://www.spase-group.org/data/schema
Annotations
Identifiers for indicating the method or service which may be used to access the resource.
Diagram
Diagram
Type restriction of xsd:string
Facets
enumeration Offline
Not directly accessible electronically. This includes resources which may to be moved to an on-line status in response to a given request.
enumeration Online
Directly accessible electronically.
Used by
Source
<xsd:simpleType name="Availability">
  <xsd:annotation>
    <xsd:documentation xml:lang="en">Identifiers for indicating the method or service which may be used to access the resource.</xsd:documentation>
  </xsd:annotation>
  <xsd:restriction base="xsd:string">
    <xsd:enumeration value="Offline">
      <xsd:annotation>
        <xsd:documentation xml:lang="en">Not directly accessible electronically. This includes resources which may to be moved to an on-line status in response to a given request.</xsd:documentation>
      </xsd:annotation>
    </xsd:enumeration>
    <xsd:enumeration value="Online">
      <xsd:annotation>
        <xsd:documentation xml:lang="en">Directly accessible electronically.</xsd:documentation>
      </xsd:annotation>
    </xsd:enumeration>
  </xsd:restriction>
</xsd:simpleType>
Simple Type spase:AccessRights
Namespace http://www.spase-group.org/data/schema
Annotations
Identifiers for permissions granted or denied by the host of a product to allow other users to access and use the resource.
Diagram
Diagram
Type restriction of xsd:string
Facets
enumeration Open
Access is granted to everyone.
enumeration Restricted
Access to the product is regulated and requires some form of identification.
Used by
Source
<xsd:simpleType name="AccessRights">
  <xsd:annotation>
    <xsd:documentation xml:lang="en">Identifiers for permissions granted or denied by the host of a product to allow other users to access and use the resource.</xsd:documentation>
  </xsd:annotation>
  <xsd:restriction base="xsd:string">
    <xsd:enumeration value="Open">
      <xsd:annotation>
        <xsd:documentation xml:lang="en">Access is granted to everyone.</xsd:documentation>
      </xsd:annotation>
    </xsd:enumeration>
    <xsd:enumeration value="Restricted">
      <xsd:annotation>
        <xsd:documentation xml:lang="en">Access to the product is regulated and requires some form of identification.</xsd:documentation>
      </xsd:annotation>
    </xsd:enumeration>
  </xsd:restriction>
</xsd:simpleType>
Complex Type spase:AccessURL
Namespace http://www.spase-group.org/data/schema
Annotations
Attributes of the method for accessing a resource including a URL, name and description.
Diagram
Diagram spase-2_2_8_xsd.tmp#AccessURL_Name spase-2_2_8_xsd.tmp#AccessURL_URL spase-2_2_8_xsd.tmp#AccessURL_ProductKey spase-2_2_8_xsd.tmp#AccessURL_Description spase-2_2_8_xsd.tmp#AccessURL_Language
Used by
Model
Children spase:Description, spase:Language, spase:Name, spase:ProductKey, spase:URL
Source
<xsd:complexType name="AccessURL">
  <xsd:annotation>
    <xsd:documentation xml:lang="en">Attributes of the method for accessing a resource including a URL, name and description.</xsd:documentation>
  </xsd:annotation>
  <xsd:sequence>
    <xsd:element name="Name" type="spase:Name" minOccurs="0" maxOccurs="1"/>
    <xsd:element name="URL" type="spase:URL" minOccurs="1" maxOccurs="1"/>
    <xsd:element name="ProductKey" type="spase:ProductKey" minOccurs="0" maxOccurs="unbounded"/>
    <xsd:element name="Description" type="spase:Description" minOccurs="0" maxOccurs="1"/>
    <xsd:element name="Language" type="spase:Language" minOccurs="0" maxOccurs="1"/>
  </xsd:sequence>
</xsd:complexType>
Simple Type spase:ProductKey
Namespace http://www.spase-group.org/data/schema
Annotations
The key (identifier) of the resource within a Repository. This is a local identifier which can be used to retrieve or locate the resource.
Diagram
Diagram
Type xsd:string
Used by
Source
<xsd:simpleType name="ProductKey">
  <xsd:annotation>
    <xsd:documentation xml:lang="en">The key (identifier) of the resource within a Repository. This is a local identifier which can be used to retrieve or locate the resource.</xsd:documentation>
  </xsd:annotation>
  <xsd:restriction base="xsd:string"/>
</xsd:simpleType>
Simple Type spase:Format
Namespace http://www.spase-group.org/data/schema
Annotations
Identifiers for data organized according to preset specifications.
Diagram
Diagram
Type restriction of xsd:string
Facets
enumeration AVI
Audio Video Interleave (AVI) a digital format for movies that conforms to the Microsoft Windows Resource Interchange File Format (RIFF).
enumeration Binary
A direct representation of the bits which may be stored in memory on a computer.
enumeration CDF
Common Data Format (CDF). A binary storage format developed at Goddard Space Flight Center (GSFC).
enumeration CEF
Cluster Exchange Format (CEF) is a self-documenting ASCII format designed for the exchange of data. There are two versions of CEF which are not totally compatible.
enumeration CEF1
Cluster Exchange Format (CEF), version 1, is a self-documenting ASCII format designed for the exchange of data. The metadata contains information compatible with the ISTP recommendations for CDF.
enumeration CEF2
Cluster Exchange Format (CEF), version 2, is a self-documenting ASCII format designed for the exchange of data and introduced for Cluster Active Archive. Compared to version 1, the metadata description of vectors and tensors is different.
enumeration CSV
Comma Separated Value - A data exchange format defined by RFC 4180.
enumeration Excel
A Microsoft spreadsheet format used to hold a variety of data in tables which can include calculations.
enumeration FITS
Flexible Image Transport System (FITS) is a digital format primarily designed to store scientific data sets consisting of multi-dimensional arrays (1-D spectra, 2-D images or 3-D data cubes) and 2-dimensional tables containing rows and columns of data.
enumeration GIF
Graphic Interchange Format (GIF) first introduced in 1987 by CompuServe. GIF uses LZW compression and images are limited to 256 colours.
enumeration HDF
Hierarchical Data Format
enumeration HDF4
Hierarchical Data Format, Version 4
enumeration HDF5
Hierarchical Data Format, Version 5
enumeration HTML
A text file containing structured information represented in the HyperText Mark-up Language (HTML). See <http://www.w3.org/MarkUp/>
enumeration Hardcopy
A permanent reproduction, or copy in the form of a physical object, of any media suitable for direct use by a person.
enumeration Hardcopy.Film
An image recording medium on which usually a negative analog image is registered. A positive image can be recovered or reproduced from film, which is usually made of flexible materials for ease of storage and transportation.
enumeration Hardcopy.Microfiche
A sheet of microfilm on which many pages of material have been photographed; a magnification system is used to read the material.
enumeration Hardcopy.Microfilm
Film rolls on which materials are photographed at greatly reduced size; a magnification system is used to read the material.
enumeration Hardcopy.Photograph
An image (positive or negative) registered on a piece of photo-sensitive paper
enumeration Hardcopy.PhotographicPlate
A rigid (typically glass) medium that functions like film. Its rigidity is for guarding against image distortion due to medium deformation (caused by heat and humidity). Photographic plates are often used for astronomical photography.
enumeration Hardcopy.Print
A sheet of any written or printed material which may include notes or graphics. Multiple printed pages may be bound into a manuscript or book.
enumeration IDFS
Instrument Data File Set (IDFS) is a set of files written in a prescribed format which contain data, timing data, and meta-data. IDFS was developed at Southwest Research Institute (SwRI).
enumeration IDL
Interactive Data Language (IDL) save set. IDL is a proprietary format.
enumeration JPEG
A binary format for still images defined by the Joint Photographic Experts Group
enumeration JSON
Javascript Object Notation - A lightweight data-interchange format.
enumeration MATLAB_4
MATLAB Workspace save set, version 4. MAT-files are double-precision, binary, MATLAB format files. MATLAB is a proprietary product of The MathWorks.
enumeration MATLAB_6
MATLAB Workspace save set, version 6. MAT-files are double-precision, binary, MATLAB format files. MATLAB is a proprietary product of The MathWorks.
enumeration MATLAB_7
MATLAB Workspace save set, version 7. MAT-files are double-precision, binary, MATLAB format files. Version 7 includes data compression and Unicode encoding. MATLAB is a proprietary product of The MathWorks.
enumeration MPEG
A digital format for movies defined by the Motion Picture Experts Group
enumeration NCAR
The National Center for Atmospheric Research (NCAR) format. A complete description of that standard is given in appendix C of the Report on Establishment & Operation of the Incoherent- Scatter Data Base, dated August 23, 1984, obtainable from NCAR, P.O. Box 3000 Boulder, Colorado 80307-3000.
enumeration NetCDF
Unidata Program Centers Network Common Data Form (NetCDF). A self-describing portable data format for array-oriented data access. See <http://my.unidata.ucar.edu/content/software/netcdf>
enumeration PDF
A document expressed in the Portable Document Format (PDF) as defined by Adobe.
enumeration PNG
A digital format for still images. Portable Network Graphics (PNG)
enumeration Postscript
A page description programming language created by Adobe Systems Inc. that is a device-independent industry standard for representing text and graphics.
enumeration QuickTime
A format for digital movies, as defined by Apple Computer. See <http://developer.apple.com/quicktime/>
enumeration TIFF
A binary format for still pictures. Tagged Image Format File (TIFF). Originally developed by Aldus and now controlled by Adobe.
enumeration Text
A sequence of characters which may have an imposed structure or organization.
enumeration Text.ASCII
A sequence of characters that adheres to American Standard Code for Information Interchange (ASCII) which is an 7-bit character-coding scheme.
enumeration Text.Unicode
Text in multi-byte Unicode format.
enumeration UDF
Universal Data Format (UDF). The Optical Technology Storage Associations Universal Disk Format, based on ISO 13346. See <http://www.osta.org/specs/index.htm>
enumeration VOTable
A proposed IVOA standard designed as a flexible storage and exchange format for tabular data.
enumeration XML
eXtensible Mark-up Language (XML). A structured format for representing information. See <http://www.w3.org/XML/>
Used by
Source
<xsd:simpleType name="Format">
  <xsd:annotation>
    <xsd:documentation xml:lang="en">Identifiers for data organized according to preset specifications.</xsd:documentation>
  </xsd:annotation>
  <xsd:restriction base="xsd:string">
    <xsd:enumeration value="AVI">
      <xsd:annotation>
        <xsd:documentation xml:lang="en">Audio Video Interleave (AVI) a digital format for movies that conforms to the Microsoft Windows Resource Interchange File Format (RIFF).</xsd:documentation>
      </xsd:annotation>
    </xsd:enumeration>
    <xsd:enumeration value="Binary">
      <xsd:annotation>
        <xsd:documentation xml:lang="en">A direct representation of the bits which may be stored in memory on a computer.</xsd:documentation>
      </xsd:annotation>
    </xsd:enumeration>
    <xsd:enumeration value="CDF">
      <xsd:annotation>
        <xsd:documentation xml:lang="en">Common Data Format (CDF). A binary storage format developed at Goddard Space Flight Center (GSFC).</xsd:documentation>
      </xsd:annotation>
    </xsd:enumeration>
    <xsd:enumeration value="CEF">
      <xsd:annotation>
        <xsd:documentation xml:lang="en">Cluster Exchange Format (CEF) is a self-documenting ASCII format designed for the exchange of data. There are two versions of CEF which are not totally compatible.</xsd:documentation>
      </xsd:annotation>
    </xsd:enumeration>
    <xsd:enumeration value="CEF1">
      <xsd:annotation>
        <xsd:documentation xml:lang="en">Cluster Exchange Format (CEF), version 1, is a self-documenting ASCII format designed for the exchange of data. The metadata contains information compatible with the ISTP recommendations for CDF.</xsd:documentation>
      </xsd:annotation>
    </xsd:enumeration>
    <xsd:enumeration value="CEF2">
      <xsd:annotation>
        <xsd:documentation xml:lang="en">Cluster Exchange Format (CEF), version 2, is a self-documenting ASCII format designed for the exchange of data and introduced for Cluster Active Archive. Compared to version 1, the metadata description of vectors and tensors is different.</xsd:documentation>
      </xsd:annotation>
    </xsd:enumeration>
    <xsd:enumeration value="CSV">
      <xsd:annotation>
        <xsd:documentation xml:lang="en">Comma Separated Value - A data exchange format defined by RFC 4180.</xsd:documentation>
      </xsd:annotation>
    </xsd:enumeration>
    <xsd:enumeration value="Excel">
      <xsd:annotation>
        <xsd:documentation xml:lang="en">A Microsoft spreadsheet format used to hold a variety of data in tables which can include calculations.</xsd:documentation>
      </xsd:annotation>
    </xsd:enumeration>
    <xsd:enumeration value="FITS">
      <xsd:annotation>
        <xsd:documentation xml:lang="en">Flexible Image Transport System (FITS) is a digital format primarily designed to store scientific data sets consisting of multi-dimensional arrays (1-D spectra, 2-D images or 3-D data cubes) and 2-dimensional tables containing rows and columns of data.</xsd:documentation>
      </xsd:annotation>
    </xsd:enumeration>
    <xsd:enumeration value="GIF">
      <xsd:annotation>
        <xsd:documentation xml:lang="en">Graphic Interchange Format (GIF) first introduced in 1987 by CompuServe. GIF uses LZW compression and images are limited to 256 colours.</xsd:documentation>
      </xsd:annotation>
    </xsd:enumeration>
    <xsd:enumeration value="HDF">
      <xsd:annotation>
        <xsd:documentation xml:lang="en">Hierarchical Data Format</xsd:documentation>
      </xsd:annotation>
    </xsd:enumeration>
    <xsd:enumeration value="HDF4">
      <xsd:annotation>
        <xsd:documentation xml:lang="en">Hierarchical Data Format, Version 4</xsd:documentation>
      </xsd:annotation>
    </xsd:enumeration>
    <xsd:enumeration value="HDF5">
      <xsd:annotation>
        <xsd:documentation xml:lang="en">Hierarchical Data Format, Version 5</xsd:documentation>
      </xsd:annotation>
    </xsd:enumeration>
    <xsd:enumeration value="HTML">
      <xsd:annotation>
        <xsd:documentation xml:lang="en">A text file containing structured information represented in the HyperText Mark-up Language (HTML). See <http://www.w3.org/MarkUp/></xsd:documentation>
      </xsd:annotation>
    </xsd:enumeration>
    <xsd:enumeration value="Hardcopy">
      <xsd:annotation>
        <xsd:documentation xml:lang="en">A permanent reproduction, or copy in the form of a physical object, of any media suitable for direct use by a person.</xsd:documentation>
      </xsd:annotation>
    </xsd:enumeration>
    <xsd:enumeration value="Hardcopy.Film">
      <xsd:annotation>
        <xsd:documentation xml:lang="en">An image recording medium on which usually a negative analog image is registered. A positive image can be recovered or reproduced from film, which is usually made of flexible materials for ease of storage and transportation.</xsd:documentation>
      </xsd:annotation>
    </xsd:enumeration>
    <xsd:enumeration value="Hardcopy.Microfiche">
      <xsd:annotation>
        <xsd:documentation xml:lang="en">A sheet of microfilm on which many pages of material have been photographed; a magnification system is used to read the material.</xsd:documentation>
      </xsd:annotation>
    </xsd:enumeration>
    <xsd:enumeration value="Hardcopy.Microfilm">
      <xsd:annotation>
        <xsd:documentation xml:lang="en">Film rolls on which materials are photographed at greatly reduced size; a magnification system is used to read the material.</xsd:documentation>
      </xsd:annotation>
    </xsd:enumeration>
    <xsd:enumeration value="Hardcopy.Photograph">
      <xsd:annotation>
        <xsd:documentation xml:lang="en">An image (positive or negative) registered on a piece of photo-sensitive paper</xsd:documentation>
      </xsd:annotation>
    </xsd:enumeration>
    <xsd:enumeration value="Hardcopy.PhotographicPlate">
      <xsd:annotation>
        <xsd:documentation xml:lang="en">A rigid (typically glass) medium that functions like film. Its rigidity is for guarding against image distortion due to medium deformation (caused by heat and humidity). Photographic plates are often used for astronomical photography.</xsd:documentation>
      </xsd:annotation>
    </xsd:enumeration>
    <xsd:enumeration value="Hardcopy.Print">
      <xsd:annotation>
        <xsd:documentation xml:lang="en">A sheet of any written or printed material which may include notes or graphics. Multiple printed pages may be bound into a manuscript or book.</xsd:documentation>
      </xsd:annotation>
    </xsd:enumeration>
    <xsd:enumeration value="IDFS">
      <xsd:annotation>
        <xsd:documentation xml:lang="en">Instrument Data File Set (IDFS) is a set of files written in a prescribed format which contain data, timing data, and meta-data. IDFS was developed at Southwest Research Institute (SwRI).</xsd:documentation>
      </xsd:annotation>
    </xsd:enumeration>
    <xsd:enumeration value="IDL">
      <xsd:annotation>
        <xsd:documentation xml:lang="en">Interactive Data Language (IDL) save set. IDL is a proprietary format.</xsd:documentation>
      </xsd:annotation>
    </xsd:enumeration>
    <xsd:enumeration value="JPEG">
      <xsd:annotation>
        <xsd:documentation xml:lang="en">A binary format for still images defined by the Joint Photographic Experts Group</xsd:documentation>
      </xsd:annotation>
    </xsd:enumeration>
    <xsd:enumeration value="JSON">
      <xsd:annotation>
        <xsd:documentation xml:lang="en">Javascript Object Notation - A lightweight data-interchange format.</xsd:documentation>
      </xsd:annotation>
    </xsd:enumeration>
    <xsd:enumeration value="MATLAB_4">
      <xsd:annotation>
        <xsd:documentation xml:lang="en">MATLAB Workspace save set, version 4. MAT-files are double-precision, binary, MATLAB format files. MATLAB is a proprietary product of The MathWorks.</xsd:documentation>
      </xsd:annotation>
    </xsd:enumeration>
    <xsd:enumeration value="MATLAB_6">
      <xsd:annotation>
        <xsd:documentation xml:lang="en">MATLAB Workspace save set, version 6. MAT-files are double-precision, binary, MATLAB format files. MATLAB is a proprietary product of The MathWorks.</xsd:documentation>
      </xsd:annotation>
    </xsd:enumeration>
    <xsd:enumeration value="MATLAB_7">
      <xsd:annotation>
        <xsd:documentation xml:lang="en">MATLAB Workspace save set, version 7. MAT-files are double-precision, binary, MATLAB format files. Version 7 includes data compression and Unicode encoding. MATLAB is a proprietary product of The MathWorks.</xsd:documentation>
      </xsd:annotation>
    </xsd:enumeration>
    <xsd:enumeration value="MPEG">
      <xsd:annotation>
        <xsd:documentation xml:lang="en">A digital format for movies defined by the Motion Picture Experts Group</xsd:documentation>
      </xsd:annotation>
    </xsd:enumeration>
    <xsd:enumeration value="NCAR">
      <xsd:annotation>
        <xsd:documentation xml:lang="en">The National Center for Atmospheric Research (NCAR) format. A complete description of that standard is given in appendix C of the Report on Establishment & Operation of the Incoherent- Scatter Data Base, dated August 23, 1984, obtainable from NCAR, P.O. Box 3000 Boulder, Colorado 80307-3000.</xsd:documentation>
      </xsd:annotation>
    </xsd:enumeration>
    <xsd:enumeration value="NetCDF">
      <xsd:annotation>
        <xsd:documentation xml:lang="en">Unidata Program Center&#39;s Network Common Data Form (NetCDF). A self-describing portable data format for array-oriented data access. See <http://my.unidata.ucar.edu/content/software/netcdf></xsd:documentation>
      </xsd:annotation>
    </xsd:enumeration>
    <xsd:enumeration value="PDF">
      <xsd:annotation>
        <xsd:documentation xml:lang="en">A document expressed in the Portable Document Format (PDF) as defined by Adobe.</xsd:documentation>
      </xsd:annotation>
    </xsd:enumeration>
    <xsd:enumeration value="PNG">
      <xsd:annotation>
        <xsd:documentation xml:lang="en">A digital format for still images. Portable Network Graphics (PNG)</xsd:documentation>
      </xsd:annotation>
    </xsd:enumeration>
    <xsd:enumeration value="Postscript">
      <xsd:annotation>
        <xsd:documentation xml:lang="en">A page description programming language created by Adobe Systems Inc. that is a device-independent industry standard for representing text and graphics.</xsd:documentation>
      </xsd:annotation>
    </xsd:enumeration>
    <xsd:enumeration value="QuickTime">
      <xsd:annotation>
        <xsd:documentation xml:lang="en">A format for digital movies, as defined by Apple Computer. See <http://developer.apple.com/quicktime/></xsd:documentation>
      </xsd:annotation>
    </xsd:enumeration>
    <xsd:enumeration value="TIFF">
      <xsd:annotation>
        <xsd:documentation xml:lang="en">A binary format for still pictures. Tagged Image Format File (TIFF). Originally developed by Aldus and now controlled by Adobe.</xsd:documentation>
      </xsd:annotation>
    </xsd:enumeration>
    <xsd:enumeration value="Text">
      <xsd:annotation>
        <xsd:documentation xml:lang="en">A sequence of characters which may have an imposed structure or organization.</xsd:documentation>
      </xsd:annotation>
    </xsd:enumeration>
    <xsd:enumeration value="Text.ASCII">
      <xsd:annotation>
        <xsd:documentation xml:lang="en">A sequence of characters that adheres to American Standard Code for Information Interchange (ASCII) which is an 7-bit character-coding scheme.</xsd:documentation>
      </xsd:annotation>
    </xsd:enumeration>
    <xsd:enumeration value="Text.Unicode">
      <xsd:annotation>
        <xsd:documentation xml:lang="en">Text in multi-byte Unicode format.</xsd:documentation>
      </xsd:annotation>
    </xsd:enumeration>
    <xsd:enumeration value="UDF">
      <xsd:annotation>
        <xsd:documentation xml:lang="en">Universal Data Format (UDF). The Optical Technology Storage Association&#39;s Universal Disk Format, based on ISO 13346. See <http://www.osta.org/specs/index.htm></xsd:documentation>
      </xsd:annotation>
    </xsd:enumeration>
    <xsd:enumeration value="VOTable">
      <xsd:annotation>
        <xsd:documentation xml:lang="en">A proposed IVOA standard designed as a flexible storage and exchange format for tabular data.</xsd:documentation>
      </xsd:annotation>
    </xsd:enumeration>
    <xsd:enumeration value="XML">
      <xsd:annotation>
        <xsd:documentation xml:lang="en">eXtensible Mark-up Language (XML). A structured format for representing information. See <http://www.w3.org/XML/></xsd:documentation>
      </xsd:annotation>
    </xsd:enumeration>
  </xsd:restriction>
</xsd:simpleType>
Simple Type spase:Encoding
Namespace http://www.spase-group.org/data/schema
Annotations
Identifiers for unambiguous rules that establishes the representation of information within a file.
Diagram
Diagram
Type restriction of xsd:string
Facets
enumeration ASCII
A sequence of characters that adheres to American Standard Code for Information Interchange (ASCII) which is an 7-bit character-coding scheme.
enumeration BZIP2
An open standard algorithm by Julian Seward using Burrows-Wheeler block sorting and Huffman coding. See <http://www.bzip.org/>
enumeration Base64
A data encoding scheme whereby binary-encoded data is converted to printable ASCII characters. It is defined as a MIME content transfer encoding for use in Internet e-mail. The only characters used are the upper- and lower-case Roman alphabet characters (A-Z, a-z), the numerals (0-9), and the + and / symbols, with the = symbol as a special suffix (padding) code.
enumeration GZIP
An open standard algorithm distributed by GHU based on LZ77 and Huffman coding. See <http://www.gnu.org/software/gzip/gzip.html> or <http://www.gzip.org/>
enumeration None
A lack or absence of anything.
enumeration S3_BUCKET
A container of objects that comply with the Amazon Simple Storage Service (S3) specifications. A bucket has a unique, user-assigned key (name). A bucket can contain any number of objects with an aggregate size of 5 gigabytes. A bucket may be accompanied by up to 2 kilobytes of metadata.
enumeration TAR
A file format used to collate collections of files into one larger file, for distribution or archiving, while preserving file system information such as user and group permissions, dates, and directory structures. The format was standardized by POSIX.1-1988 and later POSIX.1-2001.
enumeration Unicode
Text in multi-byte Unicode format.
enumeration ZIP
An open standard for compression which is a variation of the LZW method and was originally used in the PKZIP utility.
Used by
Source
<xsd:simpleType name="Encoding">
  <xsd:annotation>
    <xsd:documentation xml:lang="en">Identifiers for unambiguous rules that establishes the representation of information within a file.</xsd:documentation>
  </xsd:annotation>
  <xsd:restriction base="xsd:string">
    <xsd:enumeration value="ASCII">
      <xsd:annotation>
        <xsd:documentation xml:lang="en">A sequence of characters that adheres to American Standard Code for Information Interchange (ASCII) which is an 7-bit character-coding scheme.</xsd:documentation>
      </xsd:annotation>
    </xsd:enumeration>
    <xsd:enumeration value="BZIP2">
      <xsd:annotation>
        <xsd:documentation xml:lang="en">An open standard algorithm by Julian Seward using Burrows-Wheeler block sorting and Huffman coding. See <http://www.bzip.org/></xsd:documentation>
      </xsd:annotation>
    </xsd:enumeration>
    <xsd:enumeration value="Base64">
      <xsd:annotation>
        <xsd:documentation xml:lang="en">A data encoding scheme whereby binary-encoded data is converted to printable ASCII characters. It is defined as a MIME content transfer encoding for use in Internet e-mail. The only characters used are the upper- and lower-case Roman alphabet characters (A-Z, a-z), the numerals (0-9), and the + and / symbols, with the = symbol as a special suffix (padding) code.</xsd:documentation>
      </xsd:annotation>
    </xsd:enumeration>
    <xsd:enumeration value="GZIP">
      <xsd:annotation>
        <xsd:documentation xml:lang="en">An open standard algorithm distributed by GHU based on LZ77 and Huffman coding. See <http://www.gnu.org/software/gzip/gzip.html> or <http://www.gzip.org/></xsd:documentation>
      </xsd:annotation>
    </xsd:enumeration>
    <xsd:enumeration value="None">
      <xsd:annotation>
        <xsd:documentation xml:lang="en">A lack or absence of anything.</xsd:documentation>
      </xsd:annotation>
    </xsd:enumeration>
    <xsd:enumeration value="S3_BUCKET">
      <xsd:annotation>
        <xsd:documentation xml:lang="en">A container of objects that comply with the Amazon Simple Storage Service (S3) specifications. A bucket has a unique, user-assigned key (name). A bucket can contain any number of objects with an aggregate size of 5 gigabytes. A bucket may be accompanied by up to 2 kilobytes of metadata.</xsd:documentation>
      </xsd:annotation>
    </xsd:enumeration>
    <xsd:enumeration value="TAR">
      <xsd:annotation>
        <xsd:documentation xml:lang="en">A file format used to collate collections of files into one larger file, for distribution or archiving, while preserving file system information such as user and group permissions, dates, and directory structures. The format was standardized by POSIX.1-1988 and later POSIX.1-2001.</xsd:documentation>
      </xsd:annotation>
    </xsd:enumeration>
    <xsd:enumeration value="Unicode">
      <xsd:annotation>
        <xsd:documentation xml:lang="en">Text in multi-byte Unicode format.</xsd:documentation>
      </xsd:annotation>
    </xsd:enumeration>
    <xsd:enumeration value="ZIP">
      <xsd:annotation>
        <xsd:documentation xml:lang="en">An open standard for compression which is a variation of the LZW method and was originally used in the PKZIP utility.</xsd:documentation>
      </xsd:annotation>
    </xsd:enumeration>
  </xsd:restriction>
</xsd:simpleType>
Complex Type spase:DataExtent
Namespace http://www.spase-group.org/data/schema
Annotations
The area of storage in a file system required to store the contents of a resource. The default units for data extent is bytes.
Diagram
Diagram spase-2_2_8_xsd.tmp#DataExtent_Quantity spase-2_2_8_xsd.tmp#DataExtent_Units spase-2_2_8_xsd.tmp#DataExtent_Per
Used by
Model
Children spase:Per, spase:Quantity, spase:Units
Source
<xsd:complexType name="DataExtent">
  <xsd:annotation>
    <xsd:documentation xml:lang="en">The area of storage in a file system required to store the contents of a resource. The default units for data extent is bytes.</xsd:documentation>
  </xsd:annotation>
  <xsd:sequence>
    <xsd:element name="Quantity" type="spase:Quantity" minOccurs="1" maxOccurs="1"/>
    <xsd:element name="Units" type="spase:Units" minOccurs="0" maxOccurs="1"/>
    <xsd:element name="Per" type="spase:Per" minOccurs="0" maxOccurs="1"/>
  </xsd:sequence>
</xsd:complexType>
Simple Type spase:Quantity
Namespace http://www.spase-group.org/data/schema
Annotations
A value that describes a characteristic of a system.
Diagram
Diagram
Type xsd:double
Used by
Source
<xsd:simpleType name="Quantity">
  <xsd:annotation>
    <xsd:documentation xml:lang="en">A value that describes a characteristic of a system.</xsd:documentation>
  </xsd:annotation>
  <xsd:restriction base="xsd:double"/>
</xsd:simpleType>
Simple Type spase:Units
Namespace http://www.spase-group.org/data/schema
Annotations
A description of the standardized measurement increments in which a value is specified. The description is represented as a mathematical phrase. Units should be represented by widely accepted representation. For example, units should conform to the International System of Units (SI) which is maintained by BIPM (Bureau International des Poids et Mesures (see <http://www.bipm.fr/> ) when appropriate or use tokens like Re to represent units of the Radius of the Earth. Within a phrase the circumflex (^) is used to indicate a power, a star (*) is used to indicate multiplication and a slash (/) division. When symbols are not separated by a mathematical operator, multiplication is assumed. Symbols for base units can be found at: <http://www.bipm.fr/en/si/si_brochure/chapter2/2-1/#symbols> and those for common derived units can be found at: <http://www.bipm.fr/en/si/derived_units/2-2-2.html>
Diagram
Diagram
Type xsd:string
Used by
Source
<xsd:simpleType name="Units">
  <xsd:annotation>
    <xsd:documentation xml:lang="en">A description of the standardized measurement increments in which a value is specified. The description is represented as a mathematical phrase. Units should be represented by widely accepted representation. For example, units should conform to the International System of Units (SI) which is maintained by BIPM (Bureau International des Poids et Mesures (see <http://www.bipm.fr/> ) when appropriate or use tokens like Re to represent units of the Radius of the Earth. Within a phrase the circumflex (^) is used to indicate a power, a star (*) is used to indicate multiplication and a slash (/) division. When symbols are not separated by a mathematical operator, multiplication is assumed. Symbols for base units can be found at: <http://www.bipm.fr/en/si/si_brochure/chapter2/2-1/#symbols> and those for common derived units can be found at: <http://www.bipm.fr/en/si/derived_units/2-2-2.html></xsd:documentation>
  </xsd:annotation>
  <xsd:restriction base="xsd:string"/>
</xsd:simpleType>
Simple Type spase:Per
Namespace http://www.spase-group.org/data/schema
Annotations
The time interval over which a characterization applies. For example, the number of bytes generated each day.
Diagram
Diagram
Type xsd:duration
Used by
Source
<xsd:simpleType name="Per">
  <xsd:annotation>
    <xsd:documentation xml:lang="en">The time interval over which a characterization applies. For example, the number of bytes generated each day.</xsd:documentation>
  </xsd:annotation>
  <xsd:restriction base="xsd:duration"/>
</xsd:simpleType>
Simple Type spase:ProviderResourceName
Namespace http://www.spase-group.org/data/schema
Annotations
A short textual description of a resource used by the provider which may be used to identify a resource.
Diagram
Diagram
Type xsd:string
Used by
Source
<xsd:simpleType name="ProviderResourceName">
  <xsd:annotation>
    <xsd:documentation xml:lang="en">A short textual description of a resource used by the provider which may be used to identify a resource.</xsd:documentation>
  </xsd:annotation>
  <xsd:restriction base="xsd:string"/>
</xsd:simpleType>
Simple Type spase:ProviderVersion
Namespace http://www.spase-group.org/data/schema
Annotations
Describes the release or edition of the product used by the provider. The formation rule may vary between providers. It is intended to aid in queries to the provider regarding the product.
Diagram
Diagram
Type xsd:string
Used by
Source
<xsd:simpleType name="ProviderVersion">
  <xsd:annotation>
    <xsd:documentation xml:lang="en">Describes the release or edition of the product used by the provider. The formation rule may vary between providers. It is intended to aid in queries to the provider regarding the product.</xsd:documentation>
  </xsd:annotation>
  <xsd:restriction base="xsd:string"/>
</xsd:simpleType>
Simple Type spase:InstrumentID
Namespace http://www.spase-group.org/data/schema
Annotations
The identifier of an Instrument resource.
Diagram
Diagram
Type xsd:string
Used by
Source
<xsd:simpleType name="InstrumentID">
  <xsd:annotation>
    <xsd:documentation xml:lang="en">The identifier of an Instrument resource.</xsd:documentation>
  </xsd:annotation>
  <xsd:restriction base="xsd:string"/>
</xsd:simpleType>
Simple Type spase:PhenomenonType
Namespace http://www.spase-group.org/data/schema
Annotations
Identifiers for the characteristics or categorization of an observation. Note: Joe King to provide.
Diagram
Diagram
Type restriction of xsd:string
Facets
enumeration ActiveRegion
A localized, transient volume of the solar atmosphere in which PLAGEs, SUNSPOTS, FACULAe, FLAREs, etc. may be observed.
enumeration Aurora
An atmospheric phenomenon consisting of bands of light caused by charged solar particles following the earths magnetic lines of force.
enumeration BowShockCrossing
A crossing of the boundary between the undisturbed (except for foreshock effects) solar wind and the shocked, decelerated solar wind of the magnetosheath.
enumeration CoronalHole
An extended region of the corona, exceptionally low in density and associated with unipolar photospheric regions. A coronal hole can be an open magnetic field in the corona and (perhaps) inner heliosphere which has a faster than average outflow (wind); A region of lower than quiet ion and electron density in the corona; or a region of lower peak electron temperature in the corona than in the quiet corona.
enumeration CoronalMassEjection
A solar event (CME) that involves a burst of plasma ejected into the interplanetary medium. CMEs may be observed remotely relatively near the sun or in situ in the interplanetary medium. The latter type of observations are often referred to as Interplanetary CMEs (ICMEs).
enumeration EITWave
A wave in the corona of the Sun which produce shock waves on the Suns chromosphere (Moreton Waves). EIT Waves are produced by large solar flare and expand outward at about 1,000 km/s. It usually appears as a slowly moving diffuse arc of brightening in H-alpha, and may travel for several hundred thousand km.
enumeration EnergeticSolarParticleEvent
An enhancement of interplanetary fluxes of energetic ions accelerated by interplanetary shocks and/or solar flares.
enumeration ForbushDecrease
A rapid decrease in the observed galactic cosmic ray intensity following the passage of an outwardly convecting interplanetary magnetic field disturbance, such as those associated with large CMEs, that sweep some galactic cosmic rays away from Earth.
enumeration GeomagneticStorm
A magnetospheric disturbance typically defined by variations in the horizontal component of the Earths surface magnetic field. The variation typically starts with a field enhancement associated with a solar wind pressure pulse and continues with a field depression associated with an enhancement of the diamagnetic magnetospheric ring current.
enumeration InterplanetaryShock
A shock propagating generally anti-sunward through the slower solar wind, often seen in front of CME-associated plasma clouds.
enumeration MagneticCloud
A transient event observed in the solar wind characterized as a region of enhanced magnetic field strength, smooth rotation of the magnetic field vector and low proton density and temperature.
enumeration MagnetopauseCrossing
A crossing of the interface between the shocked solar wind in the magnetosheath and the magnetic field and plasma in the magnetosphere.
enumeration RadioBurst
Emissions of the sun in radio wavelengths from centimeters to dekameters, under both quiet and disturbed conditions. Radio Bursts can be Type I consisting of many short, narrow-band bursts in the metric range (300 - 50 MHz).; Type II consisting of narrow-band emission that begins in the meter range (300 MHz) and sweeps slowly (tens of minutes) toward dekameter wavelengths (10 MHz).; Type III consisting of narrow-band bursts that sweep rapidly (seconds) from decimeter to dekameter wavelengths (500 - 0.5 MHz); and Type IV consisting of a smooth continuum of broad-band bursts primarily in the meter range (300 - 30 MHz).
enumeration SectorBoundaryCrossing
A sector boundary crossing is a transit by a spacecraft across the heliospheric current sheet separating the dominantly outward (away-from-the-sun) interplanetary magnetic field of one hemisphere of the heliosphere from the dominantly inward (toward-the-sun) polarity of the other hemisphere.  Such crossings have multi-day intervals of opposite IMF dominant polarities on either side.
enumeration SolarFlare
An explosive event in the Suns atmosphere which produces electromagnetic radiation across the electromagnetic spectrum at multiple wavelengths from long-wave radio to the shortest wavelength gamma rays.
enumeration SolarWindExtreme
Intervals of unusually large or small values of solar wind attributes such as flow speed and ion density.
enumeration StreamInteractionRegion
The region (SIR) where two solar wind streams, typically having differing characteristics and solar sources, abut up against (and possibly partially interpenetrate) each other.
enumeration Substorm
A process by which plasma in the magnetotail becomes energized at a fast rate.
Used by
Source
<xsd:simpleType name="PhenomenonType">
  <xsd:annotation>
    <xsd:documentation xml:lang="en">Identifiers for the characteristics or categorization of an observation. Note: Joe King to provide.</xsd:documentation>
  </xsd:annotation>
  <xsd:restriction base="xsd:string">
    <xsd:enumeration value="ActiveRegion">
      <xsd:annotation>
        <xsd:documentation xml:lang="en">A localized, transient volume of the solar atmosphere in which PLAGEs, SUNSPOTS, FACULAe, FLAREs, etc. may be observed.</xsd:documentation>
      </xsd:annotation>
    </xsd:enumeration>
    <xsd:enumeration value="Aurora">
      <xsd:annotation>
        <xsd:documentation xml:lang="en">An atmospheric phenomenon consisting of bands of light caused by charged solar particles following the earth&#39;s magnetic lines of force.</xsd:documentation>
      </xsd:annotation>
    </xsd:enumeration>
    <xsd:enumeration value="BowShockCrossing">
      <xsd:annotation>
        <xsd:documentation xml:lang="en">A crossing of the boundary between the undisturbed (except for foreshock effects) solar wind and the shocked, decelerated solar wind of the magnetosheath.</xsd:documentation>
      </xsd:annotation>
    </xsd:enumeration>
    <xsd:enumeration value="CoronalHole">
      <xsd:annotation>
        <xsd:documentation xml:lang="en">An extended region of the corona, exceptionally low in density and associated with unipolar photospheric regions. A coronal hole can be an open magnetic field in the corona and (perhaps) inner heliosphere which has a faster than average outflow (wind); A region of lower than quiet ion and electron density in the corona; or a region of lower peak electron temperature in the corona than in the quiet corona.</xsd:documentation>
      </xsd:annotation>
    </xsd:enumeration>
    <xsd:enumeration value="CoronalMassEjection">
      <xsd:annotation>
        <xsd:documentation xml:lang="en">A solar event (CME) that involves a burst of plasma ejected into the interplanetary medium. CME&#39;s may be observed remotely relatively near the sun or in situ in the interplanetary medium. The latter type of observations are often referred to as Interplanetary CME&#39;s (ICME&#39;s).</xsd:documentation>
      </xsd:annotation>
    </xsd:enumeration>
    <xsd:enumeration value="EITWave">
      <xsd:annotation>
        <xsd:documentation xml:lang="en">A wave in the corona of the Sun which produce shock waves on the Sun&#39;s chromosphere (Moreton Waves). EIT Waves are produced by large solar flare and expand outward at about 1,000 km/s. It usually appears as a slowly moving diffuse arc of brightening in H-alpha, and may travel for several hundred thousand km.</xsd:documentation>
      </xsd:annotation>
    </xsd:enumeration>
    <xsd:enumeration value="EnergeticSolarParticleEvent">
      <xsd:annotation>
        <xsd:documentation xml:lang="en">An enhancement of interplanetary fluxes of energetic ions accelerated by interplanetary shocks and/or solar flares.</xsd:documentation>
      </xsd:annotation>
    </xsd:enumeration>
    <xsd:enumeration value="ForbushDecrease">
      <xsd:annotation>
        <xsd:documentation xml:lang="en">A rapid decrease in the observed galactic cosmic ray intensity following the passage of an outwardly convecting interplanetary magnetic field disturbance, such as those associated with large CME&#39;s, that sweep some galactic cosmic rays away from Earth.</xsd:documentation>
      </xsd:annotation>
    </xsd:enumeration>
    <xsd:enumeration value="GeomagneticStorm">
      <xsd:annotation>
        <xsd:documentation xml:lang="en">A magnetospheric disturbance typically defined by variations in the horizontal component of the Earth&#39;s surface magnetic field. The variation typically starts with a field enhancement associated with a solar wind pressure pulse and continues with a field depression associated with an enhancement of the diamagnetic magnetospheric ring current.</xsd:documentation>
      </xsd:annotation>
    </xsd:enumeration>
    <xsd:enumeration value="InterplanetaryShock">
      <xsd:annotation>
        <xsd:documentation xml:lang="en">A shock propagating generally anti-sunward through the slower solar wind, often seen in front of CME-associated plasma clouds.</xsd:documentation>
      </xsd:annotation>
    </xsd:enumeration>
    <xsd:enumeration value="MagneticCloud">
      <xsd:annotation>
        <xsd:documentation xml:lang="en">A transient event observed in the solar wind characterized as a region of enhanced magnetic field strength, smooth rotation of the magnetic field vector and low proton density and temperature.</xsd:documentation>
      </xsd:annotation>
    </xsd:enumeration>
    <xsd:enumeration value="MagnetopauseCrossing">
      <xsd:annotation>
        <xsd:documentation xml:lang="en">A crossing of the interface between the shocked solar wind in the magnetosheath and the magnetic field and plasma in the magnetosphere.</xsd:documentation>
      </xsd:annotation>
    </xsd:enumeration>
    <xsd:enumeration value="RadioBurst">
      <xsd:annotation>
        <xsd:documentation xml:lang="en">Emissions of the sun in radio wavelengths from centimeters to dekameters, under both quiet and disturbed conditions. Radio Bursts can be Type I consisting of many short, narrow-band bursts in the metric range (300 - 50 MHz).; Type II consisting of narrow-band emission that begins in the meter range (300 MHz) and sweeps slowly (tens of minutes) toward dekameter wavelengths (10 MHz).; Type III consisting of narrow-band bursts that sweep rapidly (seconds) from decimeter to dekameter wavelengths (500 - 0.5 MHz); and Type IV consisting of a smooth continuum of broad-band bursts primarily in the meter range (300 - 30 MHz).</xsd:documentation>
      </xsd:annotation>
    </xsd:enumeration>
    <xsd:enumeration value="SectorBoundaryCrossing">
      <xsd:annotation>
        <xsd:documentation xml:lang="en">A sector boundary crossing is a transit by a spacecraft across the heliospheric current sheet separating the dominantly outward (away-from-the-sun) interplanetary magnetic field of one hemisphere of the heliosphere from the dominantly inward (toward-the-sun) polarity of the other hemisphere. Such crossings have multi-day intervals of opposite IMF dominant polarities on either side.</xsd:documentation>
      </xsd:annotation>
    </xsd:enumeration>
    <xsd:enumeration value="SolarFlare">
      <xsd:annotation>
        <xsd:documentation xml:lang="en">An explosive event in the Sun&#39;s atmosphere which produces electromagnetic radiation across the electromagnetic spectrum at multiple wavelengths from long-wave radio to the shortest wavelength gamma rays.</xsd:documentation>
      </xsd:annotation>
    </xsd:enumeration>
    <xsd:enumeration value="SolarWindExtreme">
      <xsd:annotation>
        <xsd:documentation xml:lang="en">Intervals of unusually large or small values of solar wind attributes such as flow speed and ion density.</xsd:documentation>
      </xsd:annotation>
    </xsd:enumeration>
    <xsd:enumeration value="StreamInteractionRegion">
      <xsd:annotation>
        <xsd:documentation xml:lang="en">The region (SIR) where two solar wind streams, typically having differing characteristics and solar sources, abut up against (and possibly partially interpenetrate) each other.</xsd:documentation>
      </xsd:annotation>
    </xsd:enumeration>
    <xsd:enumeration value="Substorm">
      <xsd:annotation>
        <xsd:documentation xml:lang="en">A process by which plasma in the magnetotail becomes energized at a fast rate.</xsd:documentation>
      </xsd:annotation>
    </xsd:enumeration>
  </xsd:restriction>
</xsd:simpleType>
Complex Type spase:TimeSpan
Namespace http://www.spase-group.org/data/schema
Annotations
The duration of an interval in time.
Diagram
Diagram spase-2_2_8_xsd.tmp#TimeSpan_StartDate spase-2_2_8_xsd.tmp#TimeSpan_StopDate spase-2_2_8_xsd.tmp#TimeSpan_RelativeStopDate spase-2_2_8_xsd.tmp#TimeSpan_Note
Used by
Model
Children spase:Note, spase:RelativeStopDate, spase:StartDate, spase:StopDate
Source
<xsd:complexType name="TimeSpan">
  <xsd:annotation>
    <xsd:documentation xml:lang="en">The duration of an interval in time.</xsd:documentation>
  </xsd:annotation>
  <xsd:sequence>
    <xsd:element name="StartDate" type="spase:StartDate" minOccurs="1" maxOccurs="1"/>
    <xsd:choice minOccurs="1" maxOccurs="1">
      <xsd:element name="StopDate" type="spase:StopDate"/>
      <xsd:element name="RelativeStopDate" type="spase:RelativeStopDate"/>
    </xsd:choice>
    <xsd:element name="Note" type="spase:Note" minOccurs="0" maxOccurs="unbounded"/>
  </xsd:sequence>
</xsd:complexType>
Simple Type spase:StartDate
Namespace http://www.spase-group.org/data/schema
Annotations
The specification of a starting point in time.
Diagram
Diagram
Type xsd:dateTime
Used by
Source
<xsd:simpleType name="StartDate">
  <xsd:annotation>
    <xsd:documentation xml:lang="en">The specification of a starting point in time.</xsd:documentation>
  </xsd:annotation>
  <xsd:restriction base="xsd:dateTime"/>
</xsd:simpleType>
Simple Type spase:StopDate
Namespace http://www.spase-group.org/data/schema
Annotations
The specification of a stopping point in time.
Diagram
Diagram
Type xsd:dateTime
Used by
Source
<xsd:simpleType name="StopDate">
  <xsd:annotation>
    <xsd:documentation xml:lang="en">The specification of a stopping point in time.</xsd:documentation>
  </xsd:annotation>
  <xsd:restriction base="xsd:dateTime"/>
</xsd:simpleType>
Simple Type spase:RelativeStopDate
Namespace http://www.spase-group.org/data/schema
Annotations
An indication of the nominal end date relative to the present.
Diagram
Diagram
Type xsd:duration
Used by
Source
<xsd:simpleType name="RelativeStopDate">
  <xsd:annotation>
    <xsd:documentation xml:lang="en">An indication of the nominal end date relative to the present.</xsd:documentation>
  </xsd:annotation>
  <xsd:restriction base="xsd:duration"/>
</xsd:simpleType>
Simple Type spase:Caveats
Namespace http://www.spase-group.org/data/schema
Annotations
Information which may be important in the avoidance of the misuse of the resource, for instance instrument maladies, corruption or contamination.
Diagram
Diagram
Type xsd:string
Used by
Source
<xsd:simpleType name="Caveats">
  <xsd:annotation>
    <xsd:documentation xml:lang="en">Information which may be important in the avoidance of the misuse of the resource, for instance instrument maladies, corruption or contamination.</xsd:documentation>
  </xsd:annotation>
  <xsd:restriction base="xsd:string"/>
</xsd:simpleType>
Simple Type spase:Keyword
Namespace http://www.spase-group.org/data/schema
Annotations
A word or phrase that is relevant to the resource but does not exist in other documentary information.
Diagram
Diagram
Type xsd:string
Used by
Source
<xsd:simpleType name="Keyword">
  <xsd:annotation>
    <xsd:documentation xml:lang="en">A word or phrase that is relevant to the resource but does not exist in other documentary information.</xsd:documentation>
  </xsd:annotation>
  <xsd:restriction base="xsd:string"/>
</xsd:simpleType>
Simple Type spase:InputResourceID
Namespace http://www.spase-group.org/data/schema
Annotations
The resource identifier for a resource which was used to generate this resource.
Diagram
Diagram
Type xsd:string
Used by
Source
<xsd:simpleType name="InputResourceID">
  <xsd:annotation>
    <xsd:documentation xml:lang="en">The resource identifier for a resource which was used to generate this resource.</xsd:documentation>
  </xsd:annotation>
  <xsd:restriction base="xsd:string"/>
</xsd:simpleType>
Complex Type spase:Parameter
Namespace http://www.spase-group.org/data/schema
Annotations
A container of information regarding a parameter whose values are part of the product. Every product contains or can be related to one or more parameters.
Diagram
Diagram spase-2_2_8_xsd.tmp#Parameter_Name spase-2_2_8_xsd.tmp#Parameter_Set spase-2_2_8_xsd.tmp#Parameter_ParameterKey spase-2_2_8_xsd.tmp#Parameter_Description spase-2_2_8_xsd.tmp#Parameter_Caveats spase-2_2_8_xsd.tmp#Parameter_Cadence spase-2_2_8_xsd.tmp#Parameter_Units spase-2_2_8_xsd.tmp#Parameter_UnitsConversion spase-2_2_8_xsd.tmp#Parameter_CoordinateSystem spase-2_2_8_xsd.tmp#Parameter_RenderingHints spase-2_2_8_xsd.tmp#Parameter_Structure spase-2_2_8_xsd.tmp#Parameter_ValidMin spase-2_2_8_xsd.tmp#Parameter_ValidMax spase-2_2_8_xsd.tmp#Parameter_FillValue spase-2_2_8_xsd.tmp#Parameter_Field spase-2_2_8_xsd.tmp#Parameter_Particle spase-2_2_8_xsd.tmp#Parameter_Wave spase-2_2_8_xsd.tmp#Parameter_Mixed spase-2_2_8_xsd.tmp#Parameter_Support
Used by
Model
Children spase:Cadence, spase:Caveats, spase:CoordinateSystem, spase:Description, spase:Field, spase:FillValue, spase:Mixed, spase:Name, spase:ParameterKey, spase:Particle, spase:RenderingHints, spase:Set, spase:Structure, spase:Support, spase:Units, spase:UnitsConversion, spase:ValidMax, spase:ValidMin, spase:Wave
Source
<xsd:complexType name="Parameter">
  <xsd:annotation>
    <xsd:documentation xml:lang="en">A container of information regarding a parameter whose values are part of the product. Every product contains or can be related to one or more parameters.</xsd:documentation>
  </xsd:annotation>
  <xsd:sequence>
    <xsd:element name="Name" type="spase:Name" minOccurs="1" maxOccurs="1"/>
    <xsd:element name="Set" type="spase:Set" minOccurs="0" maxOccurs="unbounded"/>
    <xsd:element name="ParameterKey" type="spase:ParameterKey" minOccurs="0" maxOccurs="1"/>
    <xsd:element name="Description" type="spase:Description" minOccurs="0" maxOccurs="1"/>
    <xsd:element name="Caveats" type="spase:Caveats" minOccurs="0" maxOccurs="1"/>
    <xsd:element name="Cadence" type="spase:Cadence" minOccurs="0" maxOccurs="1"/>
    <xsd:element name="Units" type="spase:Units" minOccurs="0" maxOccurs="1"/>
    <xsd:element name="UnitsConversion" type="spase:UnitsConversion" minOccurs="0" maxOccurs="1"/>
    <xsd:element name="CoordinateSystem" type="spase:CoordinateSystem" minOccurs="0" maxOccurs="1"/>
    <xsd:element name="RenderingHints" type="spase:RenderingHints" minOccurs="0" maxOccurs="unbounded"/>
    <xsd:element name="Structure" type="spase:Structure" minOccurs="0" maxOccurs="1"/>
    <xsd:element name="ValidMin" type="spase:ValidMin" minOccurs="0" maxOccurs="1"/>
    <xsd:element name="ValidMax" type="spase:ValidMax" minOccurs="0" maxOccurs="1"/>
    <xsd:element name="FillValue" type="spase:FillValue" minOccurs="0" maxOccurs="1"/>
    <xsd:choice minOccurs="1" maxOccurs="1">
      <xsd:element name="Field" type="spase:Field"/>
      <xsd:element name="Particle" type="spase:Particle"/>
      <xsd:element name="Wave" type="spase:Wave"/>
      <xsd:element name="Mixed" type="spase:Mixed"/>
      <xsd:element name="Support" type="spase:Support"/>
    </xsd:choice>
  </xsd:sequence>
</xsd:complexType>
Simple Type spase:Set
Namespace http://www.spase-group.org/data/schema
Annotations
A collection of items for a particular purpose.
Diagram
Diagram
Type xsd:string
Used by
Source
<xsd:simpleType name="Set">
  <xsd:annotation>
    <xsd:documentation xml:lang="en">A collection of items for a particular purpose.</xsd:documentation>
  </xsd:annotation>
  <xsd:restriction base="xsd:string"/>
</xsd:simpleType>
Simple Type spase:ParameterKey
Namespace http://www.spase-group.org/data/schema
Annotations
The name or identifier which can be used to access the parameter in the resource. The associated value is dependent on the service used to access the resource. For columnar ASCII data, use Column_X for a single-element parameter and Column_X-Column_Y for a multi-element parameter, where X and Y are the relevant column index. The first column index is 1.
Diagram
Diagram
Type xsd:string
Used by
Source
<xsd:simpleType name="ParameterKey">
  <xsd:annotation>
    <xsd:documentation xml:lang="en">The name or identifier which can be used to access the parameter in the resource. The associated value is dependent on the service used to access the resource. For columnar ASCII data, use Column_X for a single-element parameter and Column_X-Column_Y for a multi-element parameter, where X and Y are the relevant column index. The first column index is 1.</xsd:documentation>
  </xsd:annotation>
  <xsd:restriction base="xsd:string"/>
</xsd:simpleType>
Simple Type spase:Cadence
Namespace http://www.spase-group.org/data/schema
Annotations
The time interval between the start of successive measurements.
Diagram
Diagram
Type xsd:duration
Used by
Source
<xsd:simpleType name="Cadence">
  <xsd:annotation>
    <xsd:documentation xml:lang="en">The time interval between the start of successive measurements.</xsd:documentation>
  </xsd:annotation>
  <xsd:restriction base="xsd:duration"/>
</xsd:simpleType>
Simple Type spase:UnitsConversion
Namespace http://www.spase-group.org/data/schema
Annotations
The multiplicative factor for converting a unit into International System of Units (SI) units. The factor is expressed in the form number > x, where number is a numerical value and x is the appropriate SI units. The basic SI units are Enumerated: m (meter), N (newton), kg (kilogram), Pa (pascal), s (second), Hz (hertz), A (ampere), V (volt), K (kelvin), W (watt), rad (radian), J (joule), sr (steradian), C (coulomb), T (tesla), ohm (ohm), mho (mho or seimens), H (henry), and F (farad). Two useful units which are not SI units are: degree (angle), and unitless (no units). An example is: 1.0E-9>T which converts the units, presumable nT, to Tesla. Another example is: 1.0e+3>m/s which converts a velocity expressed in kilometers per second to meters per second.
Diagram
Diagram
Type xsd:string
Used by
Source
<xsd:simpleType name="UnitsConversion">
  <xsd:annotation>
    <xsd:documentation xml:lang="en">The multiplicative factor for converting a unit into International System of Units (SI) units. The factor is expressed in the form number > x, where number is a numerical value and x is the appropriate SI units. The basic SI units are Enumerated: m (meter), N (newton), kg (kilogram), Pa (pascal), s (second), Hz (hertz), A (ampere), V (volt), K (kelvin), W (watt), rad (radian), J (joule), sr (steradian), C (coulomb), T (tesla), ohm (ohm), mho (mho or seimens), H (henry), and F (farad). Two useful units which are not SI units are: degree (angle), and unitless (no units). An example is: 1.0E-9>T which converts the units, presumable nT, to Tesla. Another example is: 1.0e+3>m/s which converts a velocity expressed in kilometers per second to meters per second.</xsd:documentation>
  </xsd:annotation>
  <xsd:restriction base="xsd:string"/>
</xsd:simpleType>
Complex Type spase:CoordinateSystem
Namespace http://www.spase-group.org/data/schema
Annotations
The specification of the orientation of a set of (typically) orthogonal base axes.
Diagram
Diagram spase-2_2_8_xsd.tmp#CoordinateSystem_CoordinateRepresentation spase-2_2_8_xsd.tmp#CoordinateSystem_CoordinateSystemName
Used by
Model
Children spase:CoordinateRepresentation, spase:CoordinateSystemName
Source
<xsd:complexType name="CoordinateSystem">
  <xsd:annotation>
    <xsd:documentation xml:lang="en">The specification of the orientation of a set of (typically) orthogonal base axes.</xsd:documentation>
  </xsd:annotation>
  <xsd:sequence>
    <xsd:element name="CoordinateRepresentation" type="spase:CoordinateRepresentation" minOccurs="1" maxOccurs="1"/>
    <xsd:element name="CoordinateSystemName" type="spase:CoordinateSystemName" minOccurs="1" maxOccurs="1"/>
  </xsd:sequence>
</xsd:complexType>
Simple Type spase:CoordinateRepresentation
Namespace http://www.spase-group.org/data/schema
Annotations
Identifiers of the method or form for specifying a given point or vector in a given coordinate system.
Diagram
Diagram
Type restriction of xsd:string
Facets
enumeration Cartesian
A representation in which a position vector or a measured vector (e.g., field or flow) is specified by its components along the base axes of the coordinate system.
enumeration Cylindrical
A coordinate representation of a position vector or measured vector (field or flow) by its k-component, the magnitude of its projection into the i-j plane, and the azimuthal angle of the i-j plane projection.
enumeration Spherical
A coordinate representation of a position vector or of a measured vector by its magnitude and two direction angles. The angles are relative to the base axes of the coordinate system used. Typically the angles are phi [azimuth angle, =arctan (j/i)] and theta, where theta may be a polar angle, arctan {[SQRT(i^2+j^2)]/k}, or an elevation angle, arctan [k/SQRT (i^2+j^2)].
Used by
Source
<xsd:simpleType name="CoordinateRepresentation">
  <xsd:annotation>
    <xsd:documentation xml:lang="en">Identifiers of the method or form for specifying a given point or vector in a given coordinate system.</xsd:documentation>
  </xsd:annotation>
  <xsd:restriction base="xsd:string">
    <xsd:enumeration value="Cartesian">
      <xsd:annotation>
        <xsd:documentation xml:lang="en">A representation in which a position vector or a measured vector (e.g., field or flow) is specified by its components along the base axes of the coordinate system.</xsd:documentation>
      </xsd:annotation>
    </xsd:enumeration>
    <xsd:enumeration value="Cylindrical">
      <xsd:annotation>
        <xsd:documentation xml:lang="en">A coordinate representation of a position vector or measured vector (field or flow) by its k-component, the magnitude of its projection into the i-j plane, and the azimuthal angle of the i-j plane projection.</xsd:documentation>
      </xsd:annotation>
    </xsd:enumeration>
    <xsd:enumeration value="Spherical">
      <xsd:annotation>
        <xsd:documentation xml:lang="en">A coordinate representation of a position vector or of a measured vector by its magnitude and two direction angles. The angles are relative to the base axes of the coordinate system used. Typically the angles are phi [azimuth angle, =arctan (j/i)] and theta, where theta may be a polar angle, arctan {[SQRT(i^2+j^2)]/k}, or an elevation angle, arctan [k/SQRT (i^2+j^2)].</xsd:documentation>
      </xsd:annotation>
    </xsd:enumeration>
  </xsd:restriction>
</xsd:simpleType>
Simple Type spase:CoordinateSystemName
Namespace http://www.spase-group.org/data/schema
Annotations
Identifiers of the origin and orientation of a set of typically orthogonal axes.
Diagram
Diagram
Type restriction of xsd:string
Facets
enumeration CGM
Corrected Geomagnetic - A coordinate system from a spatial point with GEO radial distance and geomagnetic latitude and longitude, follow the epoch-appropriate IGRF/DGRF model field vector through to the point where the field line crosses the geomagnetic dipole equatorial plane. Then trace the dipole magnetic field vector Earthward from that point on the equatorial plane, in the same hemisphere as the original point, until the initial radial distance is reached. Designate the dipole latitude and longitude at that point as the CGM latitude and longitude of the original point. See <http://nssdc.gsfc.nasa.gov/space/cgm/cgmm_des.html>
enumeration CSO
Corrected Solar Orbital - A coordinate system related to Earth where X is anti-sunward, Y along the orbital velocity direction.
enumeration Carrington
A coordinate system which is centered at the Sun and is fixed with respect to the synodic rotation rate; the mean synodic value is about 27.2753 days. The Astronomical Almanac gives a value for Carrington longitude of 349.03 degrees at 0000 UT on 1 January 1995.
enumeration DM
Dipole Meridian - A coordinate system centered at the observation point. Z axis is parallel to the Earths dipole axis, positive northward. X is in the plane defined by Z and the line linking the observation point with the Earths center. Y is positive eastward. See <http://cdpp.cnes.fr/00428.pdf>
enumeration ECEF
The Earth-Centered, Earth-Fixed (ECEF) coordinate system has point (0,0,0) defined as the center of mass of the Earth. Its axes are aligned with the International Reference Pole (IRP) and International Reference Meridian (IRM). The x-axis intersects the sphere of the Earth at 0 degree latitude (Equator) and 0 degree longitude (Greenwich). The z-axis points north. The y-axis completes the right handed coordinate system.
enumeration ENP
ENP (also called PEN) - The P vector component points northward, perpendicular to orbit plane which for a zero degree inclination orbit is parallel to Earths spin axis. The E vector component is perpendicular to P and N and points earthward. The N component is perpendicular to P and E and is positive eastward.
enumeration GEI
GEI Geocentric Equatorial Inertial - A coordinate system where the Z axis is along Earths spin vector, positive northward. X axis points towards the first point of Aries (from the Earth towards the Sun at the vernal equinox). See Russell, 1971. When the X axis is the direction of the mean vernal equinox of J2000, the coordinate system is also called GCI. Then the Z axis is also defined as being normal to the mean Earth equator of J2000.
enumeration GEO
Geographic - geocentric corotating - A coordinate system where the Z axis is along Earths spin vector, positive northward. X axis lies in Greenwich meridian, positive towards Greenwich. See Russell, 1971.
enumeration GPHIO
Kronian Solar Orbital - A coordinate system related to Saturn where X is anti-sunward, Y along the orbital velocity direction.
enumeration GSE
Geocentric Solar Ecliptic - A coordinate system where the X axis is from Earth to Sun. Z axis is normal to the ecliptic, positive northward. See Russell, 1971.
enumeration GSEQ
Geocentric Solar Equatorial - A coordinate system where the X axis is from Earth to Sun. Y axis is parallel to solar equatorial plane. Z axis is positive northward. See Russell, 1971
enumeration GSM
Geocentric Solar Magnetospheric - A coordinate system where the X axis is from Earth to Sun, Z axis is northward in a plane containing the X axis and the geomagnetic dipole axis. See Russell, 1971
enumeration HAE
Heliocentric Aries Ecliptic - A coordinate system where the Z axis is normal to the ecliptic plane, positive northward. X axis is positive towards the first point of Aries (from Earth to Sun at vernal equinox). Same as SE below. See Hapgood, 1992.
enumeration HCC
Heliocentric Cartesian - A 3-D orthonormal coordinate system that is primarily intended to specify with two dimensions a point on the solar disk. The Z axis points toward the observer. The Y axis lies in the plane defined by the solar spin vector and the Z axis, positive northward. The X axis is perpendicular to the Y and Z axes, positive toward solar west. Standard representation for this system is via the points x and y values, expressed either as physical distances or as fractions of the solar disk radius.
enumeration HCI
Heliographic Carrington Inertial.
enumeration HCR
Heliocentric Radial - A 3-D orthonormal coordinate system that is primarily intended to specify with two dimensions a point on the solar disk. The Z axis points toward the observer. The Y axis lies in the plane defined by the solar spin vector and the Z axis, positive northward. The X axis is perpendicular to the Y and Z axes, positive toward solar west. Standard representation for this system is via the points distance rho from the Z axis [Rho = SQRT(x**2 + y**2)] and its phase angle psi measured counterclockwise from the +Y axis [psi = arctan (-y/x)]
enumeration HEE
Heliocentric Earth Ecliptic - A coordinate system where the Z axis is normal to the ecliptic plane, positive northward. X axis points from Sun to Earth. See Hapgood, 1992
enumeration HEEQ
Heliocentric Earth Equatorial - A coordinate system where the Z axis is normal to the solar equatorial plane, positive northward. X axis is generally Earthward in the plane defined by the Z axis and the Sun-Earth direction. See Hapgood, 1992.
enumeration HG
Heliographic - A heliocentric rotating coordinate system where the Z axis is normal to the solar equatorial plane, positive northward. X, Y axes rotate with a 25.38 day period. The zero longitude (X axis) is defined as the longitude that passed through the ascending node of the solar equator on the ecliptic plane on 1 January, 1854 at 12 UT. See <http://nssdc.gsfc.nasa.gov/space/helios/coor_des.html>
enumeration HGI
Heliographic Inertial - A heliocentric coordinate system where the Z axis is normal to the solar equatorial plane, positive northward. X axis is along the intersection line between solar equatorial and ecliptic planes. The X axis was positive at SE longitude of 74.367 deg on Jan 1, 1900. (See SE below.) See <http://nssdc.gsfc.nasa.gov/space/helios/coor_des.html>
enumeration HPC
Helioprojective Cartesian = A 3-D orthonormal (left-handed) coordinate system that is primarily intended to specify with two dimensions a point on the solar disk. The Z axis points from the observer to the center of the solar disk. The Y axis lies in the plane defined by the solar spin vector and the Z axis, positive northward. The X axis is perpendicular to the Y and Z axes, positive toward solar west. Given as the distance between the observer and the center of the solar disk, the standard representation of an (x,y) point on the solar disk is via the points longitude angle [arctan (x/d)] and latitude angle [arctan y/d].
enumeration HPR
Helioprojective Radial - A 3-D orthonormal (left-handed) coordinate system that is primarily intended to specify with two dimensions a point on the solar disk. The Z axis points from the observer to the center of the solar disk. The Y axis lies in the plane defined by the solar spin vector and the Z axis, positive northward. The X axis is perpendicular to the Y and Z axes, positive toward solar west. Given as the distance between the observer and the center of the solar disk, the standard representation for this system of an (x,y) point on the solar disk is via the points latitude angle theta {= arctan [SQRT(x**2 + y**2)]/d]} or equivalent declination parameter delta (= theta - 90 deg), and its phase angle psi as measured counter- clockwise from the +Y axis [psi = arctan (-y/x)].
enumeration HSM
Heliospheric Solar Magnetospheric - A coordinate system where the X axis is from Earth to Sun, Z axis is northward in a plane containing the X axis and the geomagnetic dipole axis.
enumeration J2000
An astronomical coordinate system which uses the mean equator and equinox of Julian date 2451545.0 TT (Terrestrial Time), or January 1, 2000, noon TT. (aka J2000) to define a celestial reference frame.
enumeration JSM
Jovian Solar Magnetospheric - A coordinate system related to Jupiter where the X axis is from Jupiter to Sun, Z axis is northward in a plane containing the X axis and the Jovian dipole axis.
enumeration JSO
Jovian Solar Orbital - A coordinate system related to Jupiter where X anti-sunward, Y along the orbital velocity direction.
enumeration KSM
Kronian Solar Magnetospheric - A coordinate system related to Saturn where the X axis is anti-sunward, Z axis is northward in a plane containing the X axis and the Kronian dipole axis.
enumeration KSO
Kronian Solar Orbital - A coordinate system related to Saturn where X is anti-sunward, Y along the orbital velocity direction.
enumeration LGM
Local Geomagnetic - A coordinate system used mainly for Earth surface or near Earth surface magnetic field data. X axis northward from observation point in a geographic meridian. Z axis downward towards Earths center. In this system, H (total horizontal component) = SQRT (Bx^2 + By^2) and D (declination angle) = arctan (By/Bx)
enumeration MAG
Geomagnetic - geocentric. Z axis is parallel to the geomagnetic dipole axis, positive north. X is in the plane defined by the Z axis and the Earths rotation axis. If N is a unit vector from the Earths center to the north geographic pole, the signs of the X and Y axes are given by Y = N x Z, X = Y x Z.. See Russell, 1971, and <http://cdpp.cnes.fr/00428.pdf>
enumeration MFA
Magnetic Field Aligned - A coordinate system spacecraft-centered system with Z in the direction of the ambient magnetic field vector. X is in the plane defined by Z and the spacecraft-Sun line, positive sunward. See <http://cdpp.cnes.fr/00428.pdf>
enumeration MSO
Mars/Mercury Solar Orbital A coordinate system related to Mars or Mercury. A coordinate system where, depending on the body (Mars or Mercury), X is anti-sunward, Y along the orbital velocity direction.
enumeration RTN
Radial Tangential Normal. Typically centered at a spacecraft. Used for IMF and plasma V vectors. R (radial) axis is radially away from the Sun, T (tangential) axis is normal to the plane formed by R and the Suns spin vector, positive in the direction of planetary motion. N (normal) is R x T.
enumeration SC
Spacecraft - A coordinate system defined by the spacecraft geometry and/or spin. Often has Z axis parallel to spacecraft spin vector. X and Y axes may or may not corotate with the spacecraft. See SR and SR2 below.
enumeration SE
Solar Ecliptic - A heliocentric coordinate system where the Z axis is normal to the ecliptic plane, positive northward. X axis is positive towards the first point of Aries (from Earth to Sun at vernal equinox). Same as HAE above. See <http://nssdc.gsfc.nasa.gov/space/helios/coor_des.html>
enumeration SM
Solar Magnetic - A geocentric coordinate system where the Z axis is northward along Earths dipole axis, X axis is in plane of z axis and Earth-Sun line, positive sunward. See Russell, 1971.
enumeration SR
Spin Reference - A special case of a Spacecraft (SC) coordinate system for a spinning spacecraft. Z is parallel to the spacecraft spin vector. X and Y rotate with the spacecraft. See <http://cdpp.cnes.fr/00428.pdf>
enumeration SR2
Spin Reference 2 - A special case of a Spacecraft (SC) coordinate system for a spinning spacecraft. Z is parallel to the spacecraft spin vector. X is in the plane defined by Z and the spacecraft-Sun line, positive sunward. See <http://cdpp.cnes.fr/00428.pdf>
enumeration SSE
Spacecraft Solar Ecliptic - A coordinate system used for deep space spacecraft, for example Helios. - X axis from spacecraft to Sun. Z axis normal to ecliptic plane, positive northward. Note: Angle between normals to ecliptic and to Helios orbit plane ~ 0.25 deg.
enumeration SSE_L
Selenocentric Solar Ecliptic.  The X axis points from the center of the Earths moon to the sun, the Z axis is normal to the ecliptic plane, positive northward.  And the Y axis completes the right-handed set of axes.
enumeration SpacecraftOrbitPlane
A coordinate system where X lies in the plane normal to and in the direction of motion of the spacecraft, Z is normal to this plane and Y completes the triad in a right-handed coordinate system.
enumeration TIIS
Kronian Solar Orbital - A coordinate system related to Saturn where X is anti-sunward, Y along the orbital velocity direction.
enumeration VSO
Venus Solar Orbital - A coordinate system related to Venus where X is anti-sunward, Y along the orbital velocity direction.
enumeration WGS84
The World Geodetic System (WGS) defines a reference frame for the earth, for use in geodesy and navigation. The WGS84 uses the zero meridian as defined by the Bureau International de lHeure.
Used by
Source
<xsd:simpleType name="CoordinateSystemName">
  <xsd:annotation>
    <xsd:documentation xml:lang="en">Identifiers of the origin and orientation of a set of typically orthogonal axes.</xsd:documentation>
  </xsd:annotation>
  <xsd:restriction base="xsd:string">
    <xsd:enumeration value="CGM">
      <xsd:annotation>
        <xsd:documentation xml:lang="en">Corrected Geomagnetic - A coordinate system from a spatial point with GEO radial distance and geomagnetic latitude and longitude, follow the epoch-appropriate IGRF/DGRF model field vector through to the point where the field line crosses the geomagnetic dipole equatorial plane. Then trace the dipole magnetic field vector Earthward from that point on the equatorial plane, in the same hemisphere as the original point, until the initial radial distance is reached. Designate the dipole latitude and longitude at that point as the CGM latitude and longitude of the original point. See <http://nssdc.gsfc.nasa.gov/space/cgm/cgmm_des.html></xsd:documentation>
      </xsd:annotation>
    </xsd:enumeration>
    <xsd:enumeration value="CSO">
      <xsd:annotation>
        <xsd:documentation xml:lang="en">Corrected Solar Orbital - A coordinate system related to Earth where X is anti-sunward, Y along the orbital velocity direction.</xsd:documentation>
      </xsd:annotation>
    </xsd:enumeration>
    <xsd:enumeration value="Carrington">
      <xsd:annotation>
        <xsd:documentation xml:lang="en">A coordinate system which is centered at the Sun and is fixed with respect to the synodic rotation rate; the mean synodic value is about 27.2753 days. The Astronomical Almanac gives a value for Carrington longitude of 349.03 degrees at 0000 UT on 1 January 1995.</xsd:documentation>
      </xsd:annotation>
    </xsd:enumeration>
    <xsd:enumeration value="DM">
      <xsd:annotation>
        <xsd:documentation xml:lang="en">Dipole Meridian - A coordinate system centered at the observation point. Z axis is parallel to the Earth&#39;s dipole axis, positive northward. X is in the plane defined by Z and the line linking the observation point with the Earth&#39;s center. Y is positive eastward. See <http://cdpp.cnes.fr/00428.pdf></xsd:documentation>
      </xsd:annotation>
    </xsd:enumeration>
    <xsd:enumeration value="ECEF">
      <xsd:annotation>
        <xsd:documentation xml:lang="en">The Earth-Centered, Earth-Fixed (ECEF) coordinate system has point (0,0,0) defined as the center of mass of the Earth. Its axes are aligned with the International Reference Pole (IRP) and International Reference Meridian (IRM). The x-axis intersects the sphere of the Earth at 0 degree latitude (Equator) and 0 degree longitude (Greenwich). The z-axis points north. The y-axis completes the right handed coordinate system.</xsd:documentation>
      </xsd:annotation>
    </xsd:enumeration>
    <xsd:enumeration value="ENP">
      <xsd:annotation>
        <xsd:documentation xml:lang="en">ENP (also called PEN) - The P vector component points northward, perpendicular to orbit plane which for a zero degree inclination orbit is parallel to Earth&#39;s spin axis. The E vector component is perpendicular to P and N and points earthward. The N component is perpendicular to P and E and is positive eastward.</xsd:documentation>
      </xsd:annotation>
    </xsd:enumeration>
    <xsd:enumeration value="GEI">
      <xsd:annotation>
        <xsd:documentation xml:lang="en">GEI Geocentric Equatorial Inertial - A coordinate system where the Z axis is along Earth&#39;s spin vector, positive northward. X axis points towards the first point of Aries (from the Earth towards the Sun at the vernal equinox). See Russell, 1971. When the X axis is the direction of the mean vernal equinox of J2000, the coordinate system is also called GCI. Then the Z axis is also defined as being normal to the mean Earth equator of J2000.</xsd:documentation>
      </xsd:annotation>
    </xsd:enumeration>
    <xsd:enumeration value="GEO">
      <xsd:annotation>
        <xsd:documentation xml:lang="en">Geographic - geocentric corotating - A coordinate system where the Z axis is along Earth&#39;s spin vector, positive northward. X axis lies in Greenwich meridian, positive towards Greenwich. See Russell, 1971.</xsd:documentation>
      </xsd:annotation>
    </xsd:enumeration>
    <xsd:enumeration value="GPHIO">
      <xsd:annotation>
        <xsd:documentation xml:lang="en">Kronian Solar Orbital - A coordinate system related to Saturn where X is anti-sunward, Y along the orbital velocity direction.</xsd:documentation>
      </xsd:annotation>
    </xsd:enumeration>
    <xsd:enumeration value="GSE">
      <xsd:annotation>
        <xsd:documentation xml:lang="en">Geocentric Solar Ecliptic - A coordinate system where the X axis is from Earth to Sun. Z axis is normal to the ecliptic, positive northward. See Russell, 1971.</xsd:documentation>
      </xsd:annotation>
    </xsd:enumeration>
    <xsd:enumeration value="GSEQ">
      <xsd:annotation>
        <xsd:documentation xml:lang="en">Geocentric Solar Equatorial - A coordinate system where the X axis is from Earth to Sun. Y axis is parallel to solar equatorial plane. Z axis is positive northward. See Russell, 1971</xsd:documentation>
      </xsd:annotation>
    </xsd:enumeration>
    <xsd:enumeration value="GSM">
      <xsd:annotation>
        <xsd:documentation xml:lang="en">Geocentric Solar Magnetospheric - A coordinate system where the X axis is from Earth to Sun, Z axis is northward in a plane containing the X axis and the geomagnetic dipole axis. See Russell, 1971</xsd:documentation>
      </xsd:annotation>
    </xsd:enumeration>
    <xsd:enumeration value="HAE">
      <xsd:annotation>
        <xsd:documentation xml:lang="en">Heliocentric Aries Ecliptic - A coordinate system where the Z axis is normal to the ecliptic plane, positive northward. X axis is positive towards the first point of Aries (from Earth to Sun at vernal equinox). Same as SE below. See Hapgood, 1992.</xsd:documentation>
      </xsd:annotation>
    </xsd:enumeration>
    <xsd:enumeration value="HCC">
      <xsd:annotation>
        <xsd:documentation xml:lang="en">Heliocentric Cartesian - A 3-D orthonormal coordinate system that is primarily intended to specify with two dimensions a point on the solar disk. The Z axis points toward the observer. The Y axis lies in the plane defined by the solar spin vector and the Z axis, positive northward. The X axis is perpendicular to the Y and Z axes, positive toward solar west. Standard representation for this system is via the point&#39;s x and y values, expressed either as physical distances or as fractions of the solar disk radius.</xsd:documentation>
      </xsd:annotation>
    </xsd:enumeration>
    <xsd:enumeration value="HCI">
      <xsd:annotation>
        <xsd:documentation xml:lang="en">Heliographic Carrington Inertial.</xsd:documentation>
      </xsd:annotation>
    </xsd:enumeration>
    <xsd:enumeration value="HCR">
      <xsd:annotation>
        <xsd:documentation xml:lang="en">Heliocentric Radial - A 3-D orthonormal coordinate system that is primarily intended to specify with two dimensions a point on the solar disk. The Z axis points toward the observer. The Y axis lies in the plane defined by the solar spin vector and the Z axis, positive northward. The X axis is perpendicular to the Y and Z axes, positive toward solar west. Standard representation for this system is via the point&#39;s distance rho from the Z axis [Rho = SQRT(x**2 + y**2)] and its phase angle psi measured counterclockwise from the +Y axis [psi = arctan (-y/x)]</xsd:documentation>
      </xsd:annotation>
    </xsd:enumeration>
    <xsd:enumeration value="HEE">
      <xsd:annotation>
        <xsd:documentation xml:lang="en">Heliocentric Earth Ecliptic - A coordinate system where the Z axis is normal to the ecliptic plane, positive northward. X axis points from Sun to Earth. See Hapgood, 1992</xsd:documentation>
      </xsd:annotation>
    </xsd:enumeration>
    <xsd:enumeration value="HEEQ">
      <xsd:annotation>
        <xsd:documentation xml:lang="en">Heliocentric Earth Equatorial - A coordinate system where the Z axis is normal to the solar equatorial plane, positive northward. X axis is generally Earthward in the plane defined by the Z axis and the Sun-Earth direction. See Hapgood, 1992.</xsd:documentation>
      </xsd:annotation>
    </xsd:enumeration>
    <xsd:enumeration value="HG">
      <xsd:annotation>
        <xsd:documentation xml:lang="en">Heliographic - A heliocentric rotating coordinate system where the Z axis is normal to the solar equatorial plane, positive northward. X, Y axes rotate with a 25.38 day period. The zero longitude (X axis) is defined as the longitude that passed through the ascending node of the solar equator on the ecliptic plane on 1 January, 1854 at 12 UT. See <http://nssdc.gsfc.nasa.gov/space/helios/coor_des.html></xsd:documentation>
      </xsd:annotation>
    </xsd:enumeration>
    <xsd:enumeration value="HGI">
      <xsd:annotation>
        <xsd:documentation xml:lang="en">Heliographic Inertial - A heliocentric coordinate system where the Z axis is normal to the solar equatorial plane, positive northward. X axis is along the intersection line between solar equatorial and ecliptic planes. The X axis was positive at SE longitude of 74.367 deg on Jan 1, 1900. (See SE below.) See <http://nssdc.gsfc.nasa.gov/space/helios/coor_des.html></xsd:documentation>
      </xsd:annotation>
    </xsd:enumeration>
    <xsd:enumeration value="HPC">
      <xsd:annotation>
        <xsd:documentation xml:lang="en">Helioprojective Cartesian = A 3-D orthonormal (left-handed) coordinate system that is primarily intended to specify with two dimensions a point on the solar disk. The Z axis points from the observer to the center of the solar disk. The Y axis lies in the plane defined by the solar spin vector and the Z axis, positive northward. The X axis is perpendicular to the Y and Z axes, positive toward solar west. Given as the distance between the observer and the center of the solar disk, the standard representation of an (x,y) point on the solar disk is via the point&#39;s longitude angle [arctan (x/d)] and latitude angle [arctan y/d].</xsd:documentation>
      </xsd:annotation>
    </xsd:enumeration>
    <xsd:enumeration value="HPR">
      <xsd:annotation>
        <xsd:documentation xml:lang="en">Helioprojective Radial - A 3-D orthonormal (left-handed) coordinate system that is primarily intended to specify with two dimensions a point on the solar disk. The Z axis points from the observer to the center of the solar disk. The Y axis lies in the plane defined by the solar spin vector and the Z axis, positive northward. The X axis is perpendicular to the Y and Z axes, positive toward solar west. Given as the distance between the observer and the center of the solar disk, the standard representation for this system of an (x,y) point on the solar disk is via the point&#39;s latitude angle theta {= arctan [SQRT(x**2 + y**2)]/d]} or equivalent declination parameter delta (= theta - 90 deg), and its phase angle psi as measured counter- clockwise from the +Y axis [psi = arctan (-y/x)].</xsd:documentation>
      </xsd:annotation>
    </xsd:enumeration>
    <xsd:enumeration value="HSM">
      <xsd:annotation>
        <xsd:documentation xml:lang="en">Heliospheric Solar Magnetospheric - A coordinate system where the X axis is from Earth to Sun, Z axis is northward in a plane containing the X axis and the geomagnetic dipole axis.</xsd:documentation>
      </xsd:annotation>
    </xsd:enumeration>
    <xsd:enumeration value="J2000">
      <xsd:annotation>
        <xsd:documentation xml:lang="en">An astronomical coordinate system which uses the mean equator and equinox of Julian date 2451545.0 TT (Terrestrial Time), or January 1, 2000, noon TT. (aka J2000) to define a celestial reference frame.</xsd:documentation>
      </xsd:annotation>
    </xsd:enumeration>
    <xsd:enumeration value="JSM">
      <xsd:annotation>
        <xsd:documentation xml:lang="en">Jovian Solar Magnetospheric - A coordinate system related to Jupiter where the X axis is from Jupiter to Sun, Z axis is northward in a plane containing the X axis and the Jovian dipole axis.</xsd:documentation>
      </xsd:annotation>
    </xsd:enumeration>
    <xsd:enumeration value="JSO">
      <xsd:annotation>
        <xsd:documentation xml:lang="en">Jovian Solar Orbital - A coordinate system related to Jupiter where X anti-sunward, Y along the orbital velocity direction.</xsd:documentation>
      </xsd:annotation>
    </xsd:enumeration>
    <xsd:enumeration value="KSM">
      <xsd:annotation>
        <xsd:documentation xml:lang="en">Kronian Solar Magnetospheric - A coordinate system related to Saturn where the X axis is anti-sunward, Z axis is northward in a plane containing the X axis and the Kronian dipole axis.</xsd:documentation>
      </xsd:annotation>
    </xsd:enumeration>
    <xsd:enumeration value="KSO">
      <xsd:annotation>
        <xsd:documentation xml:lang="en">Kronian Solar Orbital - A coordinate system related to Saturn where X is anti-sunward, Y along the orbital velocity direction.</xsd:documentation>
      </xsd:annotation>
    </xsd:enumeration>
    <xsd:enumeration value="LGM">
      <xsd:annotation>
        <xsd:documentation xml:lang="en">Local Geomagnetic - A coordinate system used mainly for Earth surface or near Earth surface magnetic field data. X axis northward from observation point in a geographic meridian. Z axis downward towards Earth&#39;s center. In this system, H (total horizontal component) = SQRT (Bx^2 + By^2) and D (declination angle) = arctan (By/Bx)</xsd:documentation>
      </xsd:annotation>
    </xsd:enumeration>
    <xsd:enumeration value="MAG">
      <xsd:annotation>
        <xsd:documentation xml:lang="en">Geomagnetic - geocentric. Z axis is parallel to the geomagnetic dipole axis, positive north. X is in the plane defined by the Z axis and the Earth&#39;s rotation axis. If N is a unit vector from the Earth&#39;s center to the north geographic pole, the signs of the X and Y axes are given by Y = N x Z, X = Y x Z.. See Russell, 1971, and <http://cdpp.cnes.fr/00428.pdf></xsd:documentation>
      </xsd:annotation>
    </xsd:enumeration>
    <xsd:enumeration value="MFA">
      <xsd:annotation>
        <xsd:documentation xml:lang="en">Magnetic Field Aligned - A coordinate system spacecraft-centered system with Z in the direction of the ambient magnetic field vector. X is in the plane defined by Z and the spacecraft-Sun line, positive sunward. See <http://cdpp.cnes.fr/00428.pdf></xsd:documentation>
      </xsd:annotation>
    </xsd:enumeration>
    <xsd:enumeration value="MSO">
      <xsd:annotation>
        <xsd:documentation xml:lang="en">Mars/Mercury Solar Orbital A coordinate system related to Mars or Mercury. A coordinate system where, depending on the body (Mars or Mercury), X is anti-sunward, Y along the orbital velocity direction.</xsd:documentation>
      </xsd:annotation>
    </xsd:enumeration>
    <xsd:enumeration value="RTN">
      <xsd:annotation>
        <xsd:documentation xml:lang="en">Radial Tangential Normal. Typically centered at a spacecraft. Used for IMF and plasma V vectors. R (radial) axis is radially away from the Sun, T (tangential) axis is normal to the plane formed by R and the Sun&#39;s spin vector, positive in the direction of planetary motion. N (normal) is R x T.</xsd:documentation>
      </xsd:annotation>
    </xsd:enumeration>
    <xsd:enumeration value="SC">
      <xsd:annotation>
        <xsd:documentation xml:lang="en">Spacecraft - A coordinate system defined by the spacecraft geometry and/or spin. Often has Z axis parallel to spacecraft spin vector. X and Y axes may or may not corotate with the spacecraft. See SR and SR2 below.</xsd:documentation>
      </xsd:annotation>
    </xsd:enumeration>
    <xsd:enumeration value="SE">
      <xsd:annotation>
        <xsd:documentation xml:lang="en">Solar Ecliptic - A heliocentric coordinate system where the Z axis is normal to the ecliptic plane, positive northward. X axis is positive towards the first point of Aries (from Earth to Sun at vernal equinox). Same as HAE above. See <http://nssdc.gsfc.nasa.gov/space/helios/coor_des.html></xsd:documentation>
      </xsd:annotation>
    </xsd:enumeration>
    <xsd:enumeration value="SM">
      <xsd:annotation>
        <xsd:documentation xml:lang="en">Solar Magnetic - A geocentric coordinate system where the Z axis is northward along Earth&#39;s dipole axis, X axis is in plane of z axis and Earth-Sun line, positive sunward. See Russell, 1971.</xsd:documentation>
      </xsd:annotation>
    </xsd:enumeration>
    <xsd:enumeration value="SR">
      <xsd:annotation>
        <xsd:documentation xml:lang="en">Spin Reference - A special case of a Spacecraft (SC) coordinate system for a spinning spacecraft. Z is parallel to the spacecraft spin vector. X and Y rotate with the spacecraft. See <http://cdpp.cnes.fr/00428.pdf></xsd:documentation>
      </xsd:annotation>
    </xsd:enumeration>
    <xsd:enumeration value="SR2">
      <xsd:annotation>
        <xsd:documentation xml:lang="en">Spin Reference 2 - A special case of a Spacecraft (SC) coordinate system for a spinning spacecraft. Z is parallel to the spacecraft spin vector. X is in the plane defined by Z and the spacecraft-Sun line, positive sunward. See <http://cdpp.cnes.fr/00428.pdf></xsd:documentation>
      </xsd:annotation>
    </xsd:enumeration>
    <xsd:enumeration value="SSE">
      <xsd:annotation>
        <xsd:documentation xml:lang="en">Spacecraft Solar Ecliptic - A coordinate system used for deep space spacecraft, for example Helios. - X axis from spacecraft to Sun. Z axis normal to ecliptic plane, positive northward. Note: Angle between normals to ecliptic and to Helios orbit plane ~ 0.25 deg.</xsd:documentation>
      </xsd:annotation>
    </xsd:enumeration>
    <xsd:enumeration value="SSE_L">
      <xsd:annotation>
        <xsd:documentation xml:lang="en">Selenocentric Solar Ecliptic. The X axis points from the center of the Earth&#39;s moon to the sun, the Z axis is normal to the ecliptic plane, positive northward. And the Y axis completes the right-handed set of axes.</xsd:documentation>
      </xsd:annotation>
    </xsd:enumeration>
    <xsd:enumeration value="SpacecraftOrbitPlane">
      <xsd:annotation>
        <xsd:documentation xml:lang="en">A coordinate system where X lies in the plane normal to and in the direction of motion of the spacecraft, Z is normal to this plane and Y completes the triad in a right-handed coordinate system.</xsd:documentation>
      </xsd:annotation>
    </xsd:enumeration>
    <xsd:enumeration value="TIIS">
      <xsd:annotation>
        <xsd:documentation xml:lang="en">Kronian Solar Orbital - A coordinate system related to Saturn where X is anti-sunward, Y along the orbital velocity direction.</xsd:documentation>
      </xsd:annotation>
    </xsd:enumeration>
    <xsd:enumeration value="VSO">
      <xsd:annotation>
        <xsd:documentation xml:lang="en">Venus Solar Orbital - A coordinate system related to Venus where X is anti-sunward, Y along the orbital velocity direction.</xsd:documentation>
      </xsd:annotation>
    </xsd:enumeration>
    <xsd:enumeration value="WGS84">
      <xsd:annotation>
        <xsd:documentation xml:lang="en">The World Geodetic System (WGS) defines a reference frame for the earth, for use in geodesy and navigation. The WGS84 uses the zero meridian as defined by the Bureau International de l&#39;Heure.</xsd:documentation>
      </xsd:annotation>
    </xsd:enumeration>
  </xsd:restriction>
</xsd:simpleType>
Complex Type spase:RenderingHints
Namespace http://www.spase-group.org/data/schema
Annotations
Attributes to aid in the rendering of parameter.
Diagram
Diagram spase-2_2_8_xsd.tmp#RenderingHints_DisplayType spase-2_2_8_xsd.tmp#RenderingHints_AxisLabel spase-2_2_8_xsd.tmp#RenderingHints_RenderingAxis spase-2_2_8_xsd.tmp#RenderingHints_Index spase-2_2_8_xsd.tmp#RenderingHints_ValueFormat spase-2_2_8_xsd.tmp#RenderingHints_ScaleMin spase-2_2_8_xsd.tmp#RenderingHints_ScaleMax spase-2_2_8_xsd.tmp#RenderingHints_ScaleType
Used by
Model
Children spase:AxisLabel, spase:DisplayType, spase:Index, spase:RenderingAxis, spase:ScaleMax, spase:ScaleMin, spase:ScaleType, spase:ValueFormat
Source
<xsd:complexType name="RenderingHints">
  <xsd:annotation>
    <xsd:documentation xml:lang="en">Attributes to aid in the rendering of parameter.</xsd:documentation>
  </xsd:annotation>
  <xsd:sequence>
    <xsd:element name="DisplayType" type="spase:DisplayType" minOccurs="0" maxOccurs="1"/>
    <xsd:element name="AxisLabel" type="spase:AxisLabel" minOccurs="0" maxOccurs="1"/>
    <xsd:element name="RenderingAxis" type="spase:RenderingAxis" minOccurs="0" maxOccurs="1"/>
    <xsd:element name="Index" type="spase:Index" minOccurs="0" maxOccurs="1"/>
    <xsd:element name="ValueFormat" type="spase:ValueFormat" minOccurs="0" maxOccurs="1"/>
    <xsd:element name="ScaleMin" type="spase:ScaleMin" minOccurs="0" maxOccurs="1"/>
    <xsd:element name="ScaleMax" type="spase:ScaleMax" minOccurs="0" maxOccurs="1"/>
    <xsd:element name="ScaleType" type="spase:ScaleType" minOccurs="0" maxOccurs="1"/>
  </xsd:sequence>
</xsd:complexType>
Simple Type spase:DisplayType
Namespace http://www.spase-group.org/data/schema
Annotations
Identifiers for types or classes of rendered data.
Diagram
Diagram
Type restriction of xsd:string
Facets
enumeration Image
A two-dimensional representation of data with values at each element of the array related to an intensity or a color.
enumeration Plasmagram
The characterization of signal strengths in active sounding measurements as a function of virtual range or signal delay time and sounding frequency. A Plasmagram is also referred to as an Ionogram.
enumeration Spectrogram
The characterization of signal strengths as a function of frequency (or energy) and time.
enumeration StackPlot
A representation of data showing multiple sets of observations on a single plot, possibly offsetting each plot by some uniform amount.
enumeration TimeSeries
A representation of data showing a set of observations taken at different points in time and charted as a time series.
enumeration WaveForm
Spatial or temporal variations of wave amplitude over wave-period timescales.
Used by
Source
<xsd:simpleType name="DisplayType">
  <xsd:annotation>
    <xsd:documentation xml:lang="en">Identifiers for types or classes of rendered data.</xsd:documentation>
  </xsd:annotation>
  <xsd:restriction base="xsd:string">
    <xsd:enumeration value="Image">
      <xsd:annotation>
        <xsd:documentation xml:lang="en">A two-dimensional representation of data with values at each element of the array related to an intensity or a color.</xsd:documentation>
      </xsd:annotation>
    </xsd:enumeration>
    <xsd:enumeration value="Plasmagram">
      <xsd:annotation>
        <xsd:documentation xml:lang="en">The characterization of signal strengths in active sounding measurements as a function of virtual range or signal delay time and sounding frequency. A Plasmagram is also referred to as an Ionogram.</xsd:documentation>
      </xsd:annotation>
    </xsd:enumeration>
    <xsd:enumeration value="Spectrogram">
      <xsd:annotation>
        <xsd:documentation xml:lang="en">The characterization of signal strengths as a function of frequency (or energy) and time.</xsd:documentation>
      </xsd:annotation>
    </xsd:enumeration>
    <xsd:enumeration value="StackPlot">
      <xsd:annotation>
        <xsd:documentation xml:lang="en">A representation of data showing multiple sets of observations on a single plot, possibly offsetting each plot by some uniform amount.</xsd:documentation>
      </xsd:annotation>
    </xsd:enumeration>
    <xsd:enumeration value="TimeSeries">
      <xsd:annotation>
        <xsd:documentation xml:lang="en">A representation of data showing a set of observations taken at different points in time and charted as a time series.</xsd:documentation>
      </xsd:annotation>
    </xsd:enumeration>
    <xsd:enumeration value="WaveForm">
      <xsd:annotation>
        <xsd:documentation xml:lang="en">Spatial or temporal variations of wave amplitude over wave-period timescales.</xsd:documentation>
      </xsd:annotation>
    </xsd:enumeration>
  </xsd:restriction>
</xsd:simpleType>
Simple Type spase:AxisLabel
Namespace http://www.spase-group.org/data/schema
Annotations
A short character string (approximately 10 characters, but preferably 6 characters - more only if absolutely required for clarity) which can be used to label a y-axis for a plot or to provide a heading for a data listing.
Diagram
Diagram
Type xsd:string
Used by
Source
<xsd:simpleType name="AxisLabel">
  <xsd:annotation>
    <xsd:documentation xml:lang="en">A short character string (approximately 10 characters, but preferably 6 characters - more only if absolutely required for clarity) which can be used to label a y-axis for a plot or to provide a heading for a data listing.</xsd:documentation>
  </xsd:annotation>
  <xsd:restriction base="xsd:string"/>
</xsd:simpleType>
Simple Type spase:RenderingAxis
Namespace http://www.spase-group.org/data/schema
Annotations
Identifiers for the reference component of a plot or rendering of data.
Diagram
Diagram
Type restriction of xsd:string
Facets
enumeration ColorBar
A spectrum or set of colors used to represent data values.
enumeration Horizontal
Parallel to or in the plane of the horizon or a base line.
enumeration Vertical
Perpendicular to the plane of the horizon or a base line.
Used by
Source
<xsd:simpleType name="RenderingAxis">
  <xsd:annotation>
    <xsd:documentation xml:lang="en">Identifiers for the reference component of a plot or rendering of data.</xsd:documentation>
  </xsd:annotation>
  <xsd:restriction base="xsd:string">
    <xsd:enumeration value="ColorBar">
      <xsd:annotation>
        <xsd:documentation xml:lang="en">A spectrum or set of colors used to represent data values.</xsd:documentation>
      </xsd:annotation>
    </xsd:enumeration>
    <xsd:enumeration value="Horizontal">
      <xsd:annotation>
        <xsd:documentation xml:lang="en">Parallel to or in the plane of the horizon or a base line.</xsd:documentation>
      </xsd:annotation>
    </xsd:enumeration>
    <xsd:enumeration value="Vertical">
      <xsd:annotation>
        <xsd:documentation xml:lang="en">Perpendicular to the plane of the horizon or a base line.</xsd:documentation>
      </xsd:annotation>
    </xsd:enumeration>
  </xsd:restriction>
</xsd:simpleType>
Simple Type spase:Index
Namespace http://www.spase-group.org/data/schema
Annotations
The location of an item in an array or vector. An index can be multivalued to represent the location in a multidimensional object. The index of the first item is 1. A value of 0 is a wild card for all elements at the location in an array. A value of -1 is a reference to the dimension at the location in the array. A -1 is used when describing the attributes of the dimension, where as 0 or a positive integer is used to describe attributes of individual elements.
Diagram
Diagram spase-2_2_8_xsd.tmp#typeSequence
Type spase:typeSequence
Type hierarchy
Used by
Source
<xsd:simpleType name="Index">
  <xsd:annotation>
    <xsd:documentation xml:lang="en">The location of an item in an array or vector. An index can be multivalued to represent the location in a multidimensional object. The index of the first item is 1. A value of 0 is a wild card for all elements at the location in an array. A value of -1 is a reference to the dimension at the location in the array. A -1 is used when describing the attributes of the dimension, where as 0 or a positive integer is used to describe attributes of individual elements.</xsd:documentation>
  </xsd:annotation>
  <xsd:restriction base="spase:typeSequence"/>
</xsd:simpleType>
Simple Type spase:typeSequence
Namespace http://www.spase-group.org/data/schema
Annotations
<xsd:annotation>
  <xsd:documentation xml:lang="en">A list of whole number values where the order of the values is fixed. A space separates each value. For example, "1 2 3".</xsd:documentation>
</xsd:annotation>
Diagram
Diagram
Type list of xsd:integer
Used by
Simple Types spase:Index, spase:Size
Source
<xsd:simpleType name="typeSequence">
  <xsd:annotation>
    <xsd:documentation xml:lang="en">
      <xsd:annotation>
        <xsd:documentation xml:lang="en">A list of whole number values where the order of the values is fixed. A space separates each value. For example, "1 2 3".</xsd:documentation>
      </xsd:annotation>
    </xsd:documentation>
  </xsd:annotation>
  <xsd:list itemType="xsd:integer"/>
</xsd:simpleType>
Simple Type spase:ValueFormat
Namespace http://www.spase-group.org/data/schema
Annotations
A string defining the output format used when extracting data values out to a file or screen. The magnitude and the number of significant figures needed should be carefully considered. The output format string can be in either Fortran or C syntax.
Diagram
Diagram
Type xsd:string
Used by
Source
<xsd:simpleType name="ValueFormat">
  <xsd:annotation>
    <xsd:documentation xml:lang="en">A string defining the output format used when extracting data values out to a file or screen. The magnitude and the number of significant figures needed should be carefully considered. The output format string can be in either Fortran or C syntax.</xsd:documentation>
  </xsd:annotation>
  <xsd:restriction base="xsd:string"/>
</xsd:simpleType>
Simple Type spase:ScaleMin
Namespace http://www.spase-group.org/data/schema
Annotations
The minimum value that the variable is expected to attain. Used, for example, by automated plotting software.
Diagram
Diagram
Type xsd:double
Used by
Source
<xsd:simpleType name="ScaleMin">
  <xsd:annotation>
    <xsd:documentation xml:lang="en">The minimum value that the variable is expected to attain. Used, for example, by automated plotting software.</xsd:documentation>
  </xsd:annotation>
  <xsd:restriction base="xsd:double"/>
</xsd:simpleType>
Simple Type spase:ScaleMax
Namespace http://www.spase-group.org/data/schema
Annotations
The maximum value that the variable is expected to attain. Used, for example, by automated plotting software.
Diagram
Diagram
Type xsd:double
Used by
Source
<xsd:simpleType name="ScaleMax">
  <xsd:annotation>
    <xsd:documentation xml:lang="en">The maximum value that the variable is expected to attain. Used, for example, by automated plotting software.</xsd:documentation>
  </xsd:annotation>
  <xsd:restriction base="xsd:double"/>
</xsd:simpleType>
Simple Type spase:ScaleType
Namespace http://www.spase-group.org/data/schema
Annotations
Identifiers for scaling applied to a set of numbers.
Diagram
Diagram
Type restriction of xsd:string
Facets
enumeration LinearScale
Intervals which are equally spaced.
enumeration LogScale
Intervals which are spaced proportionally to the logarithms of the values being represented.
Used by
Source
<xsd:simpleType name="ScaleType">
  <xsd:annotation>
    <xsd:documentation xml:lang="en">Identifiers for scaling applied to a set of numbers.</xsd:documentation>
  </xsd:annotation>
  <xsd:restriction base="xsd:string">
    <xsd:enumeration value="LinearScale">
      <xsd:annotation>
        <xsd:documentation xml:lang="en">Intervals which are equally spaced.</xsd:documentation>
      </xsd:annotation>
    </xsd:enumeration>
    <xsd:enumeration value="LogScale">
      <xsd:annotation>
        <xsd:documentation xml:lang="en">Intervals which are spaced proportionally to the logarithms of the values being represented.</xsd:documentation>
      </xsd:annotation>
    </xsd:enumeration>
  </xsd:restriction>
</xsd:simpleType>
Complex Type spase:Structure
Namespace http://www.spase-group.org/data/schema
Annotations
The organization and relationship of individual values within a quantity.
Diagram
Diagram spase-2_2_8_xsd.tmp#Structure_Size spase-2_2_8_xsd.tmp#Structure_Description spase-2_2_8_xsd.tmp#Structure_Element
Used by
Model
Children spase:Description, spase:Element, spase:Size
Source
<xsd:complexType name="Structure">
  <xsd:annotation>
    <xsd:documentation xml:lang="en">The organization and relationship of individual values within a quantity.</xsd:documentation>
  </xsd:annotation>
  <xsd:sequence>
    <xsd:element name="Size" type="spase:Size" minOccurs="1" maxOccurs="1"/>
    <xsd:element name="Description" type="spase:Description" minOccurs="0" maxOccurs="1"/>
    <xsd:element name="Element" type="spase:Element" minOccurs="0" maxOccurs="unbounded"/>
  </xsd:sequence>
</xsd:complexType>
Simple Type spase:Size
Namespace http://www.spase-group.org/data/schema
Annotations
The number of elements in each dimension of a multi-dimensional array. A scalar has a size of 1. A multi-dimensional vector will have a size for each dimension. Note that the number of elements in the size of an N-dimensional array conveys the arrays dimensionality while the product of those numbers conveys the total number of elements in the array. When size is used to describe a tensor it is the number of elements in the tensor. As such it has a limited set of values. A tensor of rank 1 has a size of 3, rank 2 a size of 9, rank 3 a size of 27 and rank n a size of 3^n.
Diagram
Diagram spase-2_2_8_xsd.tmp#typeSequence
Type spase:typeSequence
Type hierarchy
Used by
Source
<xsd:simpleType name="Size">
  <xsd:annotation>
    <xsd:documentation xml:lang="en">The number of elements in each dimension of a multi-dimensional array. A scalar has a size of 1. A multi-dimensional vector will have a size for each dimension. Note that the number of elements in the size of an N-dimensional array conveys the array&#39;s dimensionality while the product of those numbers conveys the total number of elements in the array. When size is used to describe a tensor it is the number of elements in the tensor. As such it has a limited set of values. A tensor of rank 1 has a size of 3, rank 2 a size of 9, rank 3 a size of 27 and rank n a size of 3^n.</xsd:documentation>
  </xsd:annotation>
  <xsd:restriction base="spase:typeSequence"/>
</xsd:simpleType>
Complex Type spase:Element
Namespace http://www.spase-group.org/data/schema
Annotations
A component or individual unit of a multiple value quantity such as an array or vector.
Diagram
Diagram spase-2_2_8_xsd.tmp#Element_Name spase-2_2_8_xsd.tmp#Element_Qualifier spase-2_2_8_xsd.tmp#Element_Index spase-2_2_8_xsd.tmp#Element_ParameterKey spase-2_2_8_xsd.tmp#Element_Units spase-2_2_8_xsd.tmp#Element_UnitsConversion spase-2_2_8_xsd.tmp#Element_ValidMin spase-2_2_8_xsd.tmp#Element_ValidMax spase-2_2_8_xsd.tmp#Element_FillValue spase-2_2_8_xsd.tmp#Element_RenderingHints
Used by
Model
Children spase:FillValue, spase:Index, spase:Name, spase:ParameterKey, spase:Qualifier, spase:RenderingHints, spase:Units, spase:UnitsConversion, spase:ValidMax, spase:ValidMin
Source
<xsd:complexType name="Element">
  <xsd:annotation>
    <xsd:documentation xml:lang="en">A component or individual unit of a multiple value quantity such as an array or vector.</xsd:documentation>
  </xsd:annotation>
  <xsd:sequence>
    <xsd:element name="Name" type="spase:Name" minOccurs="1" maxOccurs="1"/>
    <xsd:element name="Qualifier" type="spase:Qualifier" minOccurs="0" maxOccurs="unbounded"/>
    <xsd:element name="Index" type="spase:Index" minOccurs="1" maxOccurs="1"/>
    <xsd:element name="ParameterKey" type="spase:ParameterKey" minOccurs="0" maxOccurs="1"/>
    <xsd:element name="Units" type="spase:Units" minOccurs="0" maxOccurs="1"/>
    <xsd:element name="UnitsConversion" type="spase:UnitsConversion" minOccurs="0" maxOccurs="1"/>
    <xsd:element name="ValidMin" type="spase:ValidMin" minOccurs="0" maxOccurs="1"/>
    <xsd:element name="ValidMax" type="spase:ValidMax" minOccurs="0" maxOccurs="1"/>
    <xsd:element name="FillValue" type="spase:FillValue" minOccurs="0" maxOccurs="1"/>
    <xsd:element name="RenderingHints" type="spase:RenderingHints" minOccurs="0" maxOccurs="1"/>
  </xsd:sequence>
</xsd:complexType>
Simple Type spase:Qualifier
Namespace http://www.spase-group.org/data/schema
Annotations
Identifiers for terms which refine the type or attribute of a quantity.
Diagram
Diagram
Type restriction of xsd:string
Facets
enumeration Anisotropy
Direction-dependent property.
enumeration Array
A sequence of values corresponding to the elements in a rectilinear, n-dimension matrix. Each value can be referenced by a unique index.
enumeration Average
The statistical mean; the sum of a set of values divided by the number of values in the set.
enumeration Characteristic
A quantity which can be easily identified and measured in a given environment.
enumeration Circular
Relative to polarization, right-hand circularly polarized light is defined such that the electric field is rotating clockwise as seen by an observer towards whom the wave is moving. Left-hand circularly polarized light is defined such that the electric field is rotating counterclockwise as seen by an observer towards whom the wave is moving. The polarization of magnetohydrodynamic waves is specified with respect to the ambient mean magnetic field : right-hand polarized waves have a transverse electric field component which turns in a right-handed sense (that of the gyrating electrons) around the magnetic field.
enumeration Column
A two-dimensional measure of a quantity. The column is the area over which the quantity is measured.
enumeration Component
Projection of a vector along one of the base axes of a coordinate system.
enumeration Component.I
Projection of a vector along the first named axis of a coordinate system. Typically the X axis, but could be the R axis for an RTN coordinate system.
enumeration Component.J
Projection of a vector along the second named axis of a coordinate system. Typically the Y axis, but could be the T axis for an RTN coordinate system.
enumeration Component.K
Projection of a vector along the third named axis of a coordinate system. Typically the Z axis, but could be the N axis for an RTN coordinate system.
enumeration Core
The central or main part of an object or calculated distribution. For example, the part of a distribution of particles at low energies that is a thermal (Maxwellian) population.
enumeration CrossSpectrum
The Fourier transform of the cross correlation of two physical or empirical observations.
enumeration Deviation
The difference between an observed value and the expected value of a quantity.
enumeration Differential
A measurement within a narrow range of energy and/or solid angle.
enumeration Direction
The spatial relation between an object and another object, the orientation of the object or the course along which the object points or moves.
enumeration DirectionAngle
The angle between a position vector or measured vector (or one of its projections onto a plane) and one of the base axes of the coordinate system.
enumeration DirectionAngle.AzimuthAngle
The angle between the projection into the i-j plane of a position or measured vector and the i-axis of the coordinate system. Mathematically defined as arctan(j/i). This term could be also applied to angles measured in different planes, for example the IMF clock angle defined as arctan(
enumeration DirectionAngle.ElevationAngle
The angle between the position or measured vector and the i-j plane of the coordinate system. Mathematically defined as arctan(k/SQRT(i^2+j^2)).
enumeration DirectionAngle.PolarAngle
The angle between the position or measured vector and the k-axis of the coordinate system. Mathematically defined as arctan([SQRT(i^2+j^2)]/k). This term could be also applied to angles between the vector and other components, for example the IMF cone angle defined as arccos(Bx/Bt).
enumeration Directional
A measurement within a narrow range of solid angle.
enumeration FieldAligned
The component of a quantity which is oriented in the same direction of a field.
enumeration Fit
Values that make an model agree with the data.
enumeration Group
An assemblage of values that a certain relation or common characteristic.
enumeration Halo
The part of an object or distribution surrounding some central body or distribution.  For example, the particles above the core energies that show enhancements above the thermal population.  Typically, a power law tail shows a break from the core Maxwellian at a particular energy.
enumeration Integral
A flux measurement in a broad range of energy and solid angle.
enumeration Integral.Area
Integration over the extent of a planar region, or of the surface of a solid.
enumeration Integral.Bandwidth
Integration over the width a frequency band.
enumeration Integral.SolidAngle
Integration over the angle in three-dimensional space that an object subtends at a point.
enumeration LineOfSight
The line of sight is the line that connects the observer with the observed object. This expression is often used with measurements of Doppler velocity and magnetic field in magnetograms, where only the component of the vector field directed along the line of sight is measured.
enumeration Linear
Polarization where the E-field vector is confined to a given plane
enumeration Magnitude
A measure of the strength of a vector quantity or length of its representational vector.
enumeration Maximum
The largest value of a batch or sample or the upper bound of a probability distribution.
enumeration Median
The measure of central tendency of a set of n. values computed by ordering the values and taking the value at position (n.  + 1) / 2 when n. is odd or the arithmetic mean of the values at positions n.  / 2 and (n. / 2) + 1 when n.  is even.
enumeration Minimum
The smallest value of a batch or sample or the lower bound of a probability distribution.
enumeration Moment
Parameters determined by integration over a distribution function convolved with a power of velocity.
enumeration Parallel
Having the same direction as a given direction
enumeration Peak
The maximum value for the quantity in question, over a period of time which is usually equal to the cadence.
enumeration Perpendicular
At right angles to a given direction.
enumeration Perturbation
Variations in the state of a system.
enumeration Phase
A point or portion in a recurring series of changes.
enumeration PhaseAngle
Phase difference between two or more waves, normally expressed in degrees.
enumeration Projection
A measure of the length of a position or measured vector as projected into a plane of the coordinate system.
enumeration Projection.IJ
A measure of the length of a position or measured vector projected into the i-j (typically X-Y) plane of the coordinate system.
enumeration Projection.IK
A measure of the length of a position or measured vector projected into the i-k (typically X-Z) plane of the coordinate system.
enumeration Projection.JK
A measure of the length of a position or measured vector projected into the j-k (typically Y-Z) plane of the coordinate system.
enumeration Pseudo
Similar to or having the appearance of something else. Can be used to indicate an estimation or approximation of a particular quantity.
enumeration Ratio
The relative magnitudes of two quantities.
enumeration Scalar
A quantity that is completely specified by its magnitude and has no direction.
enumeration Spectral
Characterized as a range or continuum of frequencies
enumeration StandardDeviation
The square root of the average of the squares of deviations about the mean of a set of data. Standard deviation is a statistical measure of spread or variability.
enumeration StokesParameters
A set of four parameters (usually called I,Q, U and V) which describe the polarization state of an electromagnetic wave propagating through space.
enumeration Strahl
A distribution of particles concentrated in a narrow energy band. The band may be may be aligned with a secondary feature. For example, it may occur in a narrow cone aligned with the mean magnetic field direction.
enumeration Superhalo
The part of an object or distribution surrounding some central body or distribution evident in a second break in the distribution function (e.g., a different power law).  It consists of a population at a higher energies than for a halo.
enumeration Symmetric
Equal distribution about one or more axes.
enumeration Tensor
A generalized linear quantity or geometrical entity that can be expressed as a multi-dimensional array relative to a choice of basis of the particular space on which it is defined.
enumeration Total
The summation of quantities over all possible species.
enumeration Trace
The sum of the elements on the main diagonal (the diagonal from the upper left to the lower right) of a square matrix.
enumeration Uncertainty
A statistically defined discrepancy between a measured quantity and the true value of that quantity that cannot be corrected by calculation or calibration.
enumeration Variance
A measure of dispersion of a set of data points around their mean value. The expectation value of the squared deviations from the mean.
enumeration Vector
A set of parameter values each along some independent variable (e.g., components of a field in three orthogonal spatial directions; atmospheric temperature values at several altitudes, or at a given latitude and longitude;).
Used by
Source
<xsd:simpleType name="Qualifier">
  <xsd:annotation>
    <xsd:documentation xml:lang="en">Identifiers for terms which refine the type or attribute of a quantity.</xsd:documentation>
  </xsd:annotation>
  <xsd:restriction base="xsd:string">
    <xsd:enumeration value="Anisotropy">
      <xsd:annotation>
        <xsd:documentation xml:lang="en">Direction-dependent property.</xsd:documentation>
      </xsd:annotation>
    </xsd:enumeration>
    <xsd:enumeration value="Array">
      <xsd:annotation>
        <xsd:documentation xml:lang="en">A sequence of values corresponding to the elements in a rectilinear, n-dimension matrix. Each value can be referenced by a unique index.</xsd:documentation>
      </xsd:annotation>
    </xsd:enumeration>
    <xsd:enumeration value="Average">
      <xsd:annotation>
        <xsd:documentation xml:lang="en">The statistical mean; the sum of a set of values divided by the number of values in the set.</xsd:documentation>
      </xsd:annotation>
    </xsd:enumeration>
    <xsd:enumeration value="Characteristic">
      <xsd:annotation>
        <xsd:documentation xml:lang="en">A quantity which can be easily identified and measured in a given environment.</xsd:documentation>
      </xsd:annotation>
    </xsd:enumeration>
    <xsd:enumeration value="Circular">
      <xsd:annotation>
        <xsd:documentation xml:lang="en">Relative to polarization, right-hand circularly polarized light is defined such that the electric field is rotating clockwise as seen by an observer towards whom the wave is moving. Left-hand circularly polarized light is defined such that the electric field is rotating counterclockwise as seen by an observer towards whom the wave is moving. The polarization of magnetohydrodynamic waves is specified with respect to the ambient mean magnetic field : right-hand polarized waves have a transverse electric field component which turns in a right-handed sense (that of the gyrating electrons) around the magnetic field.</xsd:documentation>
      </xsd:annotation>
    </xsd:enumeration>
    <xsd:enumeration value="Column">
      <xsd:annotation>
        <xsd:documentation xml:lang="en">A two-dimensional measure of a quantity. The column is the area over which the quantity is measured.</xsd:documentation>
      </xsd:annotation>
    </xsd:enumeration>
    <xsd:enumeration value="Component">
      <xsd:annotation>
        <xsd:documentation xml:lang="en">Projection of a vector along one of the base axes of a coordinate system.</xsd:documentation>
      </xsd:annotation>
    </xsd:enumeration>
    <xsd:enumeration value="Component.I">
      <xsd:annotation>
        <xsd:documentation xml:lang="en">Projection of a vector along the first named axis of a coordinate system. Typically the X axis, but could be the R axis for an RTN coordinate system.</xsd:documentation>
      </xsd:annotation>
    </xsd:enumeration>
    <xsd:enumeration value="Component.J">
      <xsd:annotation>
        <xsd:documentation xml:lang="en">Projection of a vector along the second named axis of a coordinate system. Typically the Y axis, but could be the T axis for an RTN coordinate system.</xsd:documentation>
      </xsd:annotation>
    </xsd:enumeration>
    <xsd:enumeration value="Component.K">
      <xsd:annotation>
        <xsd:documentation xml:lang="en">Projection of a vector along the third named axis of a coordinate system. Typically the Z axis, but could be the N axis for an RTN coordinate system.</xsd:documentation>
      </xsd:annotation>
    </xsd:enumeration>
    <xsd:enumeration value="Core">
      <xsd:annotation>
        <xsd:documentation xml:lang="en">The central or main part of an object or calculated distribution. For example, the part of a distribution of particles at low energies that is a thermal (Maxwellian) population.</xsd:documentation>
      </xsd:annotation>
    </xsd:enumeration>
    <xsd:enumeration value="CrossSpectrum">
      <xsd:annotation>
        <xsd:documentation xml:lang="en">The Fourier transform of the cross correlation of two physical or empirical observations.</xsd:documentation>
      </xsd:annotation>
    </xsd:enumeration>
    <xsd:enumeration value="Deviation">
      <xsd:annotation>
        <xsd:documentation xml:lang="en">The difference between an observed value and the expected value of a quantity.</xsd:documentation>
      </xsd:annotation>
    </xsd:enumeration>
    <xsd:enumeration value="Differential">
      <xsd:annotation>
        <xsd:documentation xml:lang="en">A measurement within a narrow range of energy and/or solid angle.</xsd:documentation>
      </xsd:annotation>
    </xsd:enumeration>
    <xsd:enumeration value="Direction">
      <xsd:annotation>
        <xsd:documentation xml:lang="en">The spatial relation between an object and another object, the orientation of the object or the course along which the object points or moves.</xsd:documentation>
      </xsd:annotation>
    </xsd:enumeration>
    <xsd:enumeration value="DirectionAngle">
      <xsd:annotation>
        <xsd:documentation xml:lang="en">The angle between a position vector or measured vector (or one of its projections onto a plane) and one of the base axes of the coordinate system.</xsd:documentation>
      </xsd:annotation>
    </xsd:enumeration>
    <xsd:enumeration value="DirectionAngle.AzimuthAngle">
      <xsd:annotation>
        <xsd:documentation xml:lang="en">The angle between the projection into the i-j plane of a position or measured vector and the i-axis of the coordinate system. Mathematically defined as arctan(j/i). This term could be also applied to angles measured in different planes, for example the IMF clock angle defined as arctan(</xsd:documentation>
      </xsd:annotation>
    </xsd:enumeration>
    <xsd:enumeration value="DirectionAngle.ElevationAngle">
      <xsd:annotation>
        <xsd:documentation xml:lang="en">The angle between the position or measured vector and the i-j plane of the coordinate system. Mathematically defined as arctan(k/SQRT(i^2+j^2)).</xsd:documentation>
      </xsd:annotation>
    </xsd:enumeration>
    <xsd:enumeration value="DirectionAngle.PolarAngle">
      <xsd:annotation>
        <xsd:documentation xml:lang="en">The angle between the position or measured vector and the k-axis of the coordinate system. Mathematically defined as arctan([SQRT(i^2+j^2)]/k). This term could be also applied to angles between the vector and other components, for example the IMF cone angle defined as arccos(Bx/Bt).</xsd:documentation>
      </xsd:annotation>
    </xsd:enumeration>
    <xsd:enumeration value="Directional">
      <xsd:annotation>
        <xsd:documentation xml:lang="en">A measurement within a narrow range of solid angle.</xsd:documentation>
      </xsd:annotation>
    </xsd:enumeration>
    <xsd:enumeration value="FieldAligned">
      <xsd:annotation>
        <xsd:documentation xml:lang="en">The component of a quantity which is oriented in the same direction of a field.</xsd:documentation>
      </xsd:annotation>
    </xsd:enumeration>
    <xsd:enumeration value="Fit">
      <xsd:annotation>
        <xsd:documentation xml:lang="en">Values that make an model agree with the data.</xsd:documentation>
      </xsd:annotation>
    </xsd:enumeration>
    <xsd:enumeration value="Group">
      <xsd:annotation>
        <xsd:documentation xml:lang="en">An assemblage of values that a certain relation or common characteristic.</xsd:documentation>
      </xsd:annotation>
    </xsd:enumeration>
    <xsd:enumeration value="Halo">
      <xsd:annotation>
        <xsd:documentation xml:lang="en">The part of an object or distribution surrounding some central body or distribution. For example, the particles above the core energies that show enhancements above the thermal population. Typically, a power law tail shows a break from the core Maxwellian at a particular energy.</xsd:documentation>
      </xsd:annotation>
    </xsd:enumeration>
    <xsd:enumeration value="Integral">
      <xsd:annotation>
        <xsd:documentation xml:lang="en">A flux measurement in a broad range of energy and solid angle.</xsd:documentation>
      </xsd:annotation>
    </xsd:enumeration>
    <xsd:enumeration value="Integral.Area">
      <xsd:annotation>
        <xsd:documentation xml:lang="en">Integration over the extent of a planar region, or of the surface of a solid.</xsd:documentation>
      </xsd:annotation>
    </xsd:enumeration>
    <xsd:enumeration value="Integral.Bandwidth">
      <xsd:annotation>
        <xsd:documentation xml:lang="en">Integration over the width a frequency band.</xsd:documentation>
      </xsd:annotation>
    </xsd:enumeration>
    <xsd:enumeration value="Integral.SolidAngle">
      <xsd:annotation>
        <xsd:documentation xml:lang="en">Integration over the angle in three-dimensional space that an object subtends at a point.</xsd:documentation>
      </xsd:annotation>
    </xsd:enumeration>
    <xsd:enumeration value="LineOfSight">
      <xsd:annotation>
        <xsd:documentation xml:lang="en">The line of sight is the line that connects the observer with the observed object. This expression is often used with measurements of Doppler velocity and magnetic field in magnetograms, where only the component of the vector field directed along the line of sight is measured.</xsd:documentation>
      </xsd:annotation>
    </xsd:enumeration>
    <xsd:enumeration value="Linear">
      <xsd:annotation>
        <xsd:documentation xml:lang="en">Polarization where the E-field vector is confined to a given plane</xsd:documentation>
      </xsd:annotation>
    </xsd:enumeration>
    <xsd:enumeration value="Magnitude">
      <xsd:annotation>
        <xsd:documentation xml:lang="en">A measure of the strength of a vector quantity or length of its representational vector.</xsd:documentation>
      </xsd:annotation>
    </xsd:enumeration>
    <xsd:enumeration value="Maximum">
      <xsd:annotation>
        <xsd:documentation xml:lang="en">The largest value of a batch or sample or the upper bound of a probability distribution.</xsd:documentation>
      </xsd:annotation>
    </xsd:enumeration>
    <xsd:enumeration value="Median">
      <xsd:annotation>
        <xsd:documentation xml:lang="en">The measure of central tendency of a set of n. values computed by ordering the values and taking the value at position (n. + 1) / 2 when n. is odd or the arithmetic mean of the values at positions n. / 2 and (n. / 2) + 1 when n. is even.</xsd:documentation>
      </xsd:annotation>
    </xsd:enumeration>
    <xsd:enumeration value="Minimum">
      <xsd:annotation>
        <xsd:documentation xml:lang="en">The smallest value of a batch or sample or the lower bound of a probability distribution.</xsd:documentation>
      </xsd:annotation>
    </xsd:enumeration>
    <xsd:enumeration value="Moment">
      <xsd:annotation>
        <xsd:documentation xml:lang="en">Parameters determined by integration over a distribution function convolved with a power of velocity.</xsd:documentation>
      </xsd:annotation>
    </xsd:enumeration>
    <xsd:enumeration value="Parallel">
      <xsd:annotation>
        <xsd:documentation xml:lang="en">Having the same direction as a given direction</xsd:documentation>
      </xsd:annotation>
    </xsd:enumeration>
    <xsd:enumeration value="Peak">
      <xsd:annotation>
        <xsd:documentation xml:lang="en">The maximum value for the quantity in question, over a period of time which is usually equal to the cadence.</xsd:documentation>
      </xsd:annotation>
    </xsd:enumeration>
    <xsd:enumeration value="Perpendicular">
      <xsd:annotation>
        <xsd:documentation xml:lang="en">At right angles to a given direction.</xsd:documentation>
      </xsd:annotation>
    </xsd:enumeration>
    <xsd:enumeration value="Perturbation">
      <xsd:annotation>
        <xsd:documentation xml:lang="en">Variations in the state of a system.</xsd:documentation>
      </xsd:annotation>
    </xsd:enumeration>
    <xsd:enumeration value="Phase">
      <xsd:annotation>
        <xsd:documentation xml:lang="en">A point or portion in a recurring series of changes.</xsd:documentation>
      </xsd:annotation>
    </xsd:enumeration>
    <xsd:enumeration value="PhaseAngle">
      <xsd:annotation>
        <xsd:documentation xml:lang="en">Phase difference between two or more waves, normally expressed in degrees.</xsd:documentation>
      </xsd:annotation>
    </xsd:enumeration>
    <xsd:enumeration value="Projection">
      <xsd:annotation>
        <xsd:documentation xml:lang="en">A measure of the length of a position or measured vector as projected into a plane of the coordinate system.</xsd:documentation>
      </xsd:annotation>
    </xsd:enumeration>
    <xsd:enumeration value="Projection.IJ">
      <xsd:annotation>
        <xsd:documentation xml:lang="en">A measure of the length of a position or measured vector projected into the i-j (typically X-Y) plane of the coordinate system.</xsd:documentation>
      </xsd:annotation>
    </xsd:enumeration>
    <xsd:enumeration value="Projection.IK">
      <xsd:annotation>
        <xsd:documentation xml:lang="en">A measure of the length of a position or measured vector projected into the i-k (typically X-Z) plane of the coordinate system.</xsd:documentation>
      </xsd:annotation>
    </xsd:enumeration>
    <xsd:enumeration value="Projection.JK">
      <xsd:annotation>
        <xsd:documentation xml:lang="en">A measure of the length of a position or measured vector projected into the j-k (typically Y-Z) plane of the coordinate system.</xsd:documentation>
      </xsd:annotation>
    </xsd:enumeration>
    <xsd:enumeration value="Pseudo">
      <xsd:annotation>
        <xsd:documentation xml:lang="en">Similar to or having the appearance of something else. Can be used to indicate an estimation or approximation of a particular quantity.</xsd:documentation>
      </xsd:annotation>
    </xsd:enumeration>
    <xsd:enumeration value="Ratio">
      <xsd:annotation>
        <xsd:documentation xml:lang="en">The relative magnitudes of two quantities.</xsd:documentation>
      </xsd:annotation>
    </xsd:enumeration>
    <xsd:enumeration value="Scalar">
      <xsd:annotation>
        <xsd:documentation xml:lang="en">A quantity that is completely specified by its magnitude and has no direction.</xsd:documentation>
      </xsd:annotation>
    </xsd:enumeration>
    <xsd:enumeration value="Spectral">
      <xsd:annotation>
        <xsd:documentation xml:lang="en">Characterized as a range or continuum of frequencies</xsd:documentation>
      </xsd:annotation>
    </xsd:enumeration>
    <xsd:enumeration value="StandardDeviation">
      <xsd:annotation>
        <xsd:documentation xml:lang="en">The square root of the average of the squares of deviations about the mean of a set of data. Standard deviation is a statistical measure of spread or variability.</xsd:documentation>
      </xsd:annotation>
    </xsd:enumeration>
    <xsd:enumeration value="StokesParameters">
      <xsd:annotation>
        <xsd:documentation xml:lang="en">A set of four parameters (usually called I,Q, U and V) which describe the polarization state of an electromagnetic wave propagating through space.</xsd:documentation>
      </xsd:annotation>
    </xsd:enumeration>
    <xsd:enumeration value="Strahl">
      <xsd:annotation>
        <xsd:documentation xml:lang="en">A distribution of particles concentrated in a narrow energy band. The band may be may be aligned with a secondary feature. For example, it may occur in a narrow cone aligned with the mean magnetic field direction.</xsd:documentation>
      </xsd:annotation>
    </xsd:enumeration>
    <xsd:enumeration value="Superhalo">
      <xsd:annotation>
        <xsd:documentation xml:lang="en">The part of an object or distribution surrounding some central body or distribution evident in a second break in the distribution function (e.g., a different power law). It consists of a population at a higher energies than for a halo.</xsd:documentation>
      </xsd:annotation>
    </xsd:enumeration>
    <xsd:enumeration value="Symmetric">
      <xsd:annotation>
        <xsd:documentation xml:lang="en">Equal distribution about one or more axes.</xsd:documentation>
      </xsd:annotation>
    </xsd:enumeration>
    <xsd:enumeration value="Tensor">
      <xsd:annotation>
        <xsd:documentation xml:lang="en">A generalized linear quantity or geometrical entity that can be expressed as a multi-dimensional array relative to a choice of basis of the particular space on which it is defined.</xsd:documentation>
      </xsd:annotation>
    </xsd:enumeration>
    <xsd:enumeration value="Total">
      <xsd:annotation>
        <xsd:documentation xml:lang="en">The summation of quantities over all possible species.</xsd:documentation>
      </xsd:annotation>
    </xsd:enumeration>
    <xsd:enumeration value="Trace">
      <xsd:annotation>
        <xsd:documentation xml:lang="en">The sum of the elements on the main diagonal (the diagonal from the upper left to the lower right) of a square matrix.</xsd:documentation>
      </xsd:annotation>
    </xsd:enumeration>
    <xsd:enumeration value="Uncertainty">
      <xsd:annotation>
        <xsd:documentation xml:lang="en">A statistically defined discrepancy between a measured quantity and the true value of that quantity that cannot be corrected by calculation or calibration.</xsd:documentation>
      </xsd:annotation>
    </xsd:enumeration>
    <xsd:enumeration value="Variance">
      <xsd:annotation>
        <xsd:documentation xml:lang="en">A measure of dispersion of a set of data points around their mean value. The expectation value of the squared deviations from the mean.</xsd:documentation>
      </xsd:annotation>
    </xsd:enumeration>
    <xsd:enumeration value="Vector">
      <xsd:annotation>
        <xsd:documentation xml:lang="en">A set of parameter values each along some independent variable (e.g., components of a field in three orthogonal spatial directions; atmospheric temperature values at several altitudes, or at a given latitude and longitude;).</xsd:documentation>
      </xsd:annotation>
    </xsd:enumeration>
  </xsd:restriction>
</xsd:simpleType>
Simple Type spase:ValidMin
Namespace http://www.spase-group.org/data/schema
Annotations
The smallest legitimate value.
Diagram
Diagram
Type xsd:string
Used by
Source
<xsd:simpleType name="ValidMin">
  <xsd:annotation>
    <xsd:documentation xml:lang="en">The smallest legitimate value.</xsd:documentation>
  </xsd:annotation>
  <xsd:restriction base="xsd:string"/>
</xsd:simpleType>
Simple Type spase:ValidMax
Namespace http://www.spase-group.org/data/schema
Annotations
The largest legitimate value.
Diagram
Diagram
Type xsd:string
Used by
Source
<xsd:simpleType name="ValidMax">
  <xsd:annotation>
    <xsd:documentation xml:lang="en">The largest legitimate value.</xsd:documentation>
  </xsd:annotation>
  <xsd:restriction base="xsd:string"/>
</xsd:simpleType>
Simple Type spase:FillValue
Namespace http://www.spase-group.org/data/schema
Annotations
A value that indicates that a quantity is undefined.
Diagram
Diagram
Type xsd:string
Used by
Source
<xsd:simpleType name="FillValue">
  <xsd:annotation>
    <xsd:documentation xml:lang="en">A value that indicates that a quantity is undefined.</xsd:documentation>
  </xsd:annotation>
  <xsd:restriction base="xsd:string"/>
</xsd:simpleType>
Complex Type spase:Field
Namespace http://www.spase-group.org/data/schema
Annotations
The space around a radiating body within which its electromagnetic attributes can exert force on another similar body that is not in direct contact.
Diagram
Diagram spase-2_2_8_xsd.tmp#Field_Qualifier spase-2_2_8_xsd.tmp#Field_FieldQuantity spase-2_2_8_xsd.tmp#Field_FrequencyRange
Used by
Model
Children spase:FieldQuantity, spase:FrequencyRange, spase:Qualifier
Source
<xsd:complexType name="Field">
  <xsd:annotation>
    <xsd:documentation xml:lang="en">The space around a radiating body within which its electromagnetic attributes can exert force on another similar body that is not in direct contact.</xsd:documentation>
  </xsd:annotation>
  <xsd:sequence>
    <xsd:element name="Qualifier" type="spase:Qualifier" minOccurs="0" maxOccurs="unbounded"/>
    <xsd:element name="FieldQuantity" type="spase:FieldQuantity" minOccurs="1" maxOccurs="1"/>
    <xsd:element name="FrequencyRange" type="spase:FrequencyRange" minOccurs="0" maxOccurs="1"/>
  </xsd:sequence>
</xsd:complexType>
Simple Type spase:FieldQuantity
Namespace http://www.spase-group.org/data/schema
Annotations
Identifiers for the physical attribute of the field.
Diagram
Diagram
Type restriction of xsd:string
Facets
enumeration Current
The flow of electrons through a conductor caused by a potential difference.
enumeration Electric
The physical attribute that exerts an electrical force.
enumeration Electromagnetic
Electric and magnetic field variations in time and space that propagate through a medium or a vacuum with the waves propagation, electric field, and magnetic field vectors forming an orthogonal triad. Waves in this category are detected by having their field quantities measured.
enumeration Gyrofrequency
The number of gyrations around a magnetic guiding center (field line) a charged particle makes per unit time due to the Lorentz force.
enumeration Magnetic
The physical attribute attributed to a magnet or its equivalent.
enumeration PlasmaFrequency
A number-density-dependent characteristic frequency of a plasma.
enumeration Potential
The work required per unit charge to move a charge from a reference point to a point at infinity (electric potential is defined to be zero). The electric potential of a spacecraft is often referred to as the spacecraft potential. The spacecraft potential is the electric potential of the spacecraft relative to the potential of the nearby plasma. The spacecraft potential is non-zero because the spacecraft charges to the level that the emitted photoelectron flux going to infinity is balanced by the plasma electron flux to the spacecraft.
enumeration PoyntingFlux
Electromagnetic energy flux transported by a wave characterized as the rate of energy transport per unit area per steradian.
Used by
Source
<xsd:simpleType name="FieldQuantity">
  <xsd:annotation>
    <xsd:documentation xml:lang="en">Identifiers for the physical attribute of the field.</xsd:documentation>
  </xsd:annotation>
  <xsd:restriction base="xsd:string">
    <xsd:enumeration value="Current">
      <xsd:annotation>
        <xsd:documentation xml:lang="en">The flow of electrons through a conductor caused by a potential difference.</xsd:documentation>
      </xsd:annotation>
    </xsd:enumeration>
    <xsd:enumeration value="Electric">
      <xsd:annotation>
        <xsd:documentation xml:lang="en">The physical attribute that exerts an electrical force.</xsd:documentation>
      </xsd:annotation>
    </xsd:enumeration>
    <xsd:enumeration value="Electromagnetic">
      <xsd:annotation>
        <xsd:documentation xml:lang="en">Electric and magnetic field variations in time and space that propagate through a medium or a vacuum with the wave&#39;s propagation, electric field, and magnetic field vectors forming an orthogonal triad. Waves in this category are detected by having their field quantities measured.</xsd:documentation>
      </xsd:annotation>
    </xsd:enumeration>
    <xsd:enumeration value="Gyrofrequency">
      <xsd:annotation>
        <xsd:documentation xml:lang="en">The number of gyrations around a magnetic guiding center (field line) a charged particle makes per unit time due to the Lorentz force.</xsd:documentation>
      </xsd:annotation>
    </xsd:enumeration>
    <xsd:enumeration value="Magnetic">
      <xsd:annotation>
        <xsd:documentation xml:lang="en">The physical attribute attributed to a magnet or its equivalent.</xsd:documentation>
      </xsd:annotation>
    </xsd:enumeration>
    <xsd:enumeration value="PlasmaFrequency">
      <xsd:annotation>
        <xsd:documentation xml:lang="en">A number-density-dependent characteristic frequency of a plasma.</xsd:documentation>
      </xsd:annotation>
    </xsd:enumeration>
    <xsd:enumeration value="Potential">
      <xsd:annotation>
        <xsd:documentation xml:lang="en">The work required per unit charge to move a charge from a reference point to a point at infinity (electric potential is defined to be zero). The electric potential of a spacecraft is often referred to as the spacecraft potential. The spacecraft potential is the electric potential of the spacecraft relative to the potential of the nearby plasma. The spacecraft potential is non-zero because the spacecraft charges to the level that the emitted photoelectron flux going to infinity is balanced by the plasma electron flux to the spacecraft.</xsd:documentation>
      </xsd:annotation>
    </xsd:enumeration>
    <xsd:enumeration value="PoyntingFlux">
      <xsd:annotation>
        <xsd:documentation xml:lang="en">Electromagnetic energy flux transported by a wave characterized as the rate of energy transport per unit area per steradian.</xsd:documentation>
      </xsd:annotation>
    </xsd:enumeration>
  </xsd:restriction>
</xsd:simpleType>
Complex Type spase:FrequencyRange
Namespace http://www.spase-group.org/data/schema
Annotations
The range of possible values for the observed frequency.
Diagram
Diagram spase-2_2_8_xsd.tmp#FrequencyRange_SpectralRange spase-2_2_8_xsd.tmp#FrequencyRange_Low spase-2_2_8_xsd.tmp#FrequencyRange_High spase-2_2_8_xsd.tmp#FrequencyRange_Units spase-2_2_8_xsd.tmp#FrequencyRange_Bin
Used by
Model
Children spase:Bin, spase:High, spase:Low, spase:SpectralRange, spase:Units
Source
<xsd:complexType name="FrequencyRange">
  <xsd:annotation>
    <xsd:documentation xml:lang="en">The range of possible values for the observed frequency.</xsd:documentation>
  </xsd:annotation>
  <xsd:sequence>
    <xsd:element name="SpectralRange" type="spase:SpectralRange" minOccurs="0" maxOccurs="1"/>
    <xsd:element name="Low" type="spase:Low" minOccurs="1" maxOccurs="1"/>
    <xsd:element name="High" type="spase:High" minOccurs="1" maxOccurs="1"/>
    <xsd:element name="Units" type="spase:Units" minOccurs="1" maxOccurs="1"/>
    <xsd:element name="Bin" type="spase:Bin" minOccurs="0" maxOccurs="unbounded"/>
  </xsd:sequence>
</xsd:complexType>
Simple Type spase:SpectralRange
Namespace http://www.spase-group.org/data/schema
Annotations
Identifiers for names associated with wavelengths. Based on the ISO 21348 Solar Irradiance Standard. Additions have been made to extend the frequency ranges to include those used in space physics. Those additions are indicated in blue text. The "Total Solar Irradiance" category has not been included since it is a type of measurement and not a specific spectral range. See Appendix A - Comparison of Spectrum Domains for a comparison of the spectral ranges with other systems.
Diagram
Diagram
Type restriction of xsd:string
Facets
enumeration CaK
A spectrum with a wavelength of range centered near 393.5 nm. VSO nickname: Ca-K image with range of 391.9 nm to 395.2 nm.
enumeration ExtremeUltraviolet
A spectrum with a wavelength range of 10.0 nm to 125.0nm. VSO nickname: EUV image with a range of of 10.0 nm to 125.0 nm
enumeration FarUltraviolet
A spectrum with a wavelength range of 122 nm to 200.0nm. VSO nickname: FUV image with a range of 122.0 nm to 200 nm
enumeration GammaRays
Photons with a wavelength range: 0.00001 to 0.001 nm
enumeration Halpha
A spectrum with a wavelength range centered at 656.3 nm. VSO nickname: H-alpha image with a spectrum range of of 655.8 nm to 656.8 nm.
enumeration HardXrays
Photons with a wavelength range: 0.001 to 0.1 nm and an energy range of 12 keV to 120 keV
enumeration He10830
A spectrum with a wavelength range centered at 1082.9 nm. VSO nickname: He 10830 image with a range of 1082.5 nm to 1083.3 nm.
enumeration He304
A spectrum centered around the resonance line of ionised helium at 304 Angstrom (30.4 nm).
enumeration Infrared
Photons with a wavelength range: 760 to 1.00x10^6 nm
enumeration K7699
A spectrum with a wavelength range centred at 769.9 nm. VSO nickname: K-7699 dopplergram with a range of 769.8 nm to 770.0 nm.
enumeration LBHBand
Lyman-Birge-Hopfield band in the far ultraviolet range with wavelength range of 140nm to 170 nm.
enumeration Microwave
Photons with a wavelength range: 1.00x10^6 to 1.50x10^7 nm
enumeration NaD
A spectrum with a wavelength range of centered at 589.3 nm. VSO nickname: Na-D image with a range of 588.8 nm to 589.8 nm.
enumeration Ni6768
A spectrum with a wavelength range centered at 676.8 nm. VSO nickname: Ni-6768 dopplergram with a range of of 676.7 nm to 676.9 nm.
enumeration Optical
Photons with a wavelength range: 380 to 760 nm
enumeration RadioFrequency
Photons with a wavelength range: 100,000 to 1.00x10^11 nm
enumeration SoftXRays
X-Rays with an energy range of 0.12 keV to 12 keV.
enumeration Ultraviolet
Photons with a wavelength range: 10 to 400 nm.
enumeration WhiteLight
Photons with a wavelength in the visible range for humans.
enumeration XRays
Photons with a wavelength range: 0.001 <= x < 10 nm
Used by
Source
<xsd:simpleType name="SpectralRange">
  <xsd:annotation>
    <xsd:documentation xml:lang="en">Identifiers for names associated with wavelengths. Based on the ISO 21348 Solar Irradiance Standard. Additions have been made to extend the frequency ranges to include those used in space physics. Those additions are indicated in blue text. The "Total Solar Irradiance" category has not been included since it is a type of measurement and not a specific spectral range. See Appendix A - Comparison of Spectrum Domains for a comparison of the spectral ranges with other systems.</xsd:documentation>
  </xsd:annotation>
  <xsd:restriction base="xsd:string">
    <xsd:enumeration value="CaK">
      <xsd:annotation>
        <xsd:documentation xml:lang="en">A spectrum with a wavelength of range centered near 393.5 nm. VSO nickname: Ca-K image with range of 391.9 nm to 395.2 nm.</xsd:documentation>
      </xsd:annotation>
    </xsd:enumeration>
    <xsd:enumeration value="ExtremeUltraviolet">
      <xsd:annotation>
        <xsd:documentation xml:lang="en">A spectrum with a wavelength range of 10.0 nm to 125.0nm. VSO nickname: EUV image with a range of of 10.0 nm to 125.0 nm</xsd:documentation>
      </xsd:annotation>
    </xsd:enumeration>
    <xsd:enumeration value="FarUltraviolet">
      <xsd:annotation>
        <xsd:documentation xml:lang="en">A spectrum with a wavelength range of 122 nm to 200.0nm. VSO nickname: FUV image with a range of 122.0 nm to 200 nm</xsd:documentation>
      </xsd:annotation>
    </xsd:enumeration>
    <xsd:enumeration value="GammaRays">
      <xsd:annotation>
        <xsd:documentation xml:lang="en">Photons with a wavelength range: 0.00001 to 0.001 nm</xsd:documentation>
      </xsd:annotation>
    </xsd:enumeration>
    <xsd:enumeration value="Halpha">
      <xsd:annotation>
        <xsd:documentation xml:lang="en">A spectrum with a wavelength range centered at 656.3 nm. VSO nickname: H-alpha image with a spectrum range of of 655.8 nm to 656.8 nm.</xsd:documentation>
      </xsd:annotation>
    </xsd:enumeration>
    <xsd:enumeration value="HardXrays">
      <xsd:annotation>
        <xsd:documentation xml:lang="en">Photons with a wavelength range: 0.001 to 0.1 nm and an energy range of 12 keV to 120 keV</xsd:documentation>
      </xsd:annotation>
    </xsd:enumeration>
    <xsd:enumeration value="He10830">
      <xsd:annotation>
        <xsd:documentation xml:lang="en">A spectrum with a wavelength range centered at 1082.9 nm. VSO nickname: He 10830 image with a range of 1082.5 nm to 1083.3 nm.</xsd:documentation>
      </xsd:annotation>
    </xsd:enumeration>
    <xsd:enumeration value="He304">
      <xsd:annotation>
        <xsd:documentation xml:lang="en">A spectrum centered around the resonance line of ionised helium at 304 Angstrom (30.4 nm).</xsd:documentation>
      </xsd:annotation>
    </xsd:enumeration>
    <xsd:enumeration value="Infrared">
      <xsd:annotation>
        <xsd:documentation xml:lang="en">Photons with a wavelength range: 760 to 1.00x10^6 nm</xsd:documentation>
      </xsd:annotation>
    </xsd:enumeration>
    <xsd:enumeration value="K7699">
      <xsd:annotation>
        <xsd:documentation xml:lang="en">A spectrum with a wavelength range centred at 769.9 nm. VSO nickname: K-7699 dopplergram with a range of 769.8 nm to 770.0 nm.</xsd:documentation>
      </xsd:annotation>
    </xsd:enumeration>
    <xsd:enumeration value="LBHBand">
      <xsd:annotation>
        <xsd:documentation xml:lang="en">Lyman-Birge-Hopfield band in the far ultraviolet range with wavelength range of 140nm to 170 nm.</xsd:documentation>
      </xsd:annotation>
    </xsd:enumeration>
    <xsd:enumeration value="Microwave">
      <xsd:annotation>
        <xsd:documentation xml:lang="en">Photons with a wavelength range: 1.00x10^6 to 1.50x10^7 nm</xsd:documentation>
      </xsd:annotation>
    </xsd:enumeration>
    <xsd:enumeration value="NaD">
      <xsd:annotation>
        <xsd:documentation xml:lang="en">A spectrum with a wavelength range of centered at 589.3 nm. VSO nickname: Na-D image with a range of 588.8 nm to 589.8 nm.</xsd:documentation>
      </xsd:annotation>
    </xsd:enumeration>
    <xsd:enumeration value="Ni6768">
      <xsd:annotation>
        <xsd:documentation xml:lang="en">A spectrum with a wavelength range centered at 676.8 nm. VSO nickname: Ni-6768 dopplergram with a range of of 676.7 nm to 676.9 nm.</xsd:documentation>
      </xsd:annotation>
    </xsd:enumeration>
    <xsd:enumeration value="Optical">
      <xsd:annotation>
        <xsd:documentation xml:lang="en">Photons with a wavelength range: 380 to 760 nm</xsd:documentation>
      </xsd:annotation>
    </xsd:enumeration>
    <xsd:enumeration value="RadioFrequency">
      <xsd:annotation>
        <xsd:documentation xml:lang="en">Photons with a wavelength range: 100,000 to 1.00x10^11 nm</xsd:documentation>
      </xsd:annotation>
    </xsd:enumeration>
    <xsd:enumeration value="SoftXRays">
      <xsd:annotation>
        <xsd:documentation xml:lang="en">X-Rays with an energy range of 0.12 keV to 12 keV.</xsd:documentation>
      </xsd:annotation>
    </xsd:enumeration>
    <xsd:enumeration value="Ultraviolet">
      <xsd:annotation>
        <xsd:documentation xml:lang="en">Photons with a wavelength range: 10 to 400 nm.</xsd:documentation>
      </xsd:annotation>
    </xsd:enumeration>
    <xsd:enumeration value="WhiteLight">
      <xsd:annotation>
        <xsd:documentation xml:lang="en">Photons with a wavelength in the visible range for humans.</xsd:documentation>
      </xsd:annotation>
    </xsd:enumeration>
    <xsd:enumeration value="XRays">
      <xsd:annotation>
        <xsd:documentation xml:lang="en">Photons with a wavelength range: 0.001 <= x < 10 nm</xsd:documentation>
      </xsd:annotation>
    </xsd:enumeration>
  </xsd:restriction>
</xsd:simpleType>
Simple Type spase:Low
Namespace http://www.spase-group.org/data/schema
Annotations
The smallest value within a range of possible values.
Diagram
Diagram
Type xsd:double
Used by
Source
<xsd:simpleType name="Low">
  <xsd:annotation>
    <xsd:documentation xml:lang="en">The smallest value within a range of possible values.</xsd:documentation>
  </xsd:annotation>
  <xsd:restriction base="xsd:double"/>
</xsd:simpleType>
Simple Type spase:High
Namespace http://www.spase-group.org/data/schema
Annotations
The largest value within a range of possible values.
Diagram
Diagram
Type xsd:double
Used by
Source
<xsd:simpleType name="High">
  <xsd:annotation>
    <xsd:documentation xml:lang="en">The largest value within a range of possible values.</xsd:documentation>
  </xsd:annotation>
  <xsd:restriction base="xsd:double"/>
</xsd:simpleType>
Complex Type spase:Bin
Namespace http://www.spase-group.org/data/schema
Annotations
A grouping of observations according to a band or window of a common attribute.
Diagram
Diagram spase-2_2_8_xsd.tmp#Bin_BandName spase-2_2_8_xsd.tmp#Bin_Low spase-2_2_8_xsd.tmp#Bin_High
Used by
Model
Children spase:BandName, spase:High, spase:Low
Source
<xsd:complexType name="Bin">
  <xsd:annotation>
    <xsd:documentation xml:lang="en">A grouping of observations according to a band or window of a common attribute.</xsd:documentation>
  </xsd:annotation>
  <xsd:sequence>
    <xsd:element name="BandName" type="spase:BandName" minOccurs="0" maxOccurs="1"/>
    <xsd:element name="Low" type="spase:Low" minOccurs="1" maxOccurs="1"/>
    <xsd:element name="High" type="spase:High" minOccurs="1" maxOccurs="1"/>
  </xsd:sequence>
</xsd:complexType>
Simple Type spase:BandName
Namespace http://www.spase-group.org/data/schema
Annotations
A common or provider assigned name for a range of values.
Diagram
Diagram
Type xsd:string
Used by
Source
<xsd:simpleType name="BandName">
  <xsd:annotation>
    <xsd:documentation xml:lang="en">A common or provider assigned name for a range of values.</xsd:documentation>
  </xsd:annotation>
  <xsd:restriction base="xsd:string"/>
</xsd:simpleType>
Complex Type spase:Particle
Namespace http://www.spase-group.org/data/schema
Annotations
A description of the types of particles observed in the measurement. This includes both direct observations and inferred observations.
Diagram
Diagram spase-2_2_8_xsd.tmp#Particle_ParticleType spase-2_2_8_xsd.tmp#Particle_Qualifier spase-2_2_8_xsd.tmp#Particle_ParticleQuantity spase-2_2_8_xsd.tmp#Particle_AtomicNumber spase-2_2_8_xsd.tmp#Particle_EnergyRange spase-2_2_8_xsd.tmp#Particle_AzimuthalAngleRange spase-2_2_8_xsd.tmp#Particle_PolarAngleRange
Used by
Model
Children spase:AtomicNumber, spase:AzimuthalAngleRange, spase:EnergyRange, spase:ParticleQuantity, spase:ParticleType, spase:PolarAngleRange, spase:Qualifier
Source
<xsd:complexType name="Particle">
  <xsd:annotation>
    <xsd:documentation xml:lang="en">A description of the types of particles observed in the measurement. This includes both direct observations and inferred observations.</xsd:documentation>
  </xsd:annotation>
  <xsd:sequence>
    <xsd:element name="ParticleType" type="spase:ParticleType" minOccurs="0" maxOccurs="unbounded"/>
    <xsd:element name="Qualifier" type="spase:Qualifier" minOccurs="0" maxOccurs="unbounded"/>
    <xsd:element name="ParticleQuantity" type="spase:ParticleQuantity" minOccurs="1" maxOccurs="1"/>
    <xsd:element name="AtomicNumber" type="spase:AtomicNumber" minOccurs="0" maxOccurs="unbounded"/>
    <xsd:element name="EnergyRange" type="spase:EnergyRange" minOccurs="0" maxOccurs="1"/>
    <xsd:element name="AzimuthalAngleRange" type="spase:AzimuthalAngleRange" minOccurs="0" maxOccurs="1"/>
    <xsd:element name="PolarAngleRange" type="spase:PolarAngleRange" minOccurs="0" maxOccurs="1"/>
  </xsd:sequence>
</xsd:complexType>
Simple Type spase:ParticleType
Namespace http://www.spase-group.org/data/schema
Annotations
Identifiers for the characterization of the kind of particle observed by the measurement.
Diagram
Diagram
Type restriction of xsd:string
Facets
enumeration Aerosol
A suspension of fine solid or liquid particles in a gas.
enumeration AlphaParticle
A positively charged nuclear particle that consists of two protons and two neutrons.
enumeration Atom
Matter consisting of a nucleus surrounded by electrons which has no net charge.
enumeration Dust
Free microscopic particles of solid material.
enumeration Electron
An elementary particle consisting of a charge of negative electricity equal to about 1.602 x 10^(-19) Coulomb and having a mass when at rest of about 9.109534 x 10^(-28) gram.
enumeration Ion
An atom that has acquired a net electric charge by gaining or losing one or more electrons.(Note: Z>2)
enumeration Molecule
A group of atoms so united and combined by chemical affinity that they form a complete, integrated whole, being the smallest portion of any particular compound that can exist in a free state
enumeration Neutron
An elementary particle that has no net charge and is a constituent of atomic nuclei, and that has a mass slightly large than a proton (1.673 x 10^(-24) gram.)
enumeration Proton
An elementary particle that is a constituent of all atomic nuclei, that carries a positive charge numerically equal to the charge of an electron, and that has a mass of 1.673 x 10^(-24) gram.
Used by
Source
<xsd:simpleType name="ParticleType">
  <xsd:annotation>
    <xsd:documentation xml:lang="en">Identifiers for the characterization of the kind of particle observed by the measurement.</xsd:documentation>
  </xsd:annotation>
  <xsd:restriction base="xsd:string">
    <xsd:enumeration value="Aerosol">
      <xsd:annotation>
        <xsd:documentation xml:lang="en">A suspension of fine solid or liquid particles in a gas.</xsd:documentation>
      </xsd:annotation>
    </xsd:enumeration>
    <xsd:enumeration value="AlphaParticle">
      <xsd:annotation>
        <xsd:documentation xml:lang="en">A positively charged nuclear particle that consists of two protons and two neutrons.</xsd:documentation>
      </xsd:annotation>
    </xsd:enumeration>
    <xsd:enumeration value="Atom">
      <xsd:annotation>
        <xsd:documentation xml:lang="en">Matter consisting of a nucleus surrounded by electrons which has no net charge.</xsd:documentation>
      </xsd:annotation>
    </xsd:enumeration>
    <xsd:enumeration value="Dust">
      <xsd:annotation>
        <xsd:documentation xml:lang="en">Free microscopic particles of solid material.</xsd:documentation>
      </xsd:annotation>
    </xsd:enumeration>
    <xsd:enumeration value="Electron">
      <xsd:annotation>
        <xsd:documentation xml:lang="en">An elementary particle consisting of a charge of negative electricity equal to about 1.602 x 10^(-19) Coulomb and having a mass when at rest of about 9.109534 x 10^(-28) gram.</xsd:documentation>
      </xsd:annotation>
    </xsd:enumeration>
    <xsd:enumeration value="Ion">
      <xsd:annotation>
        <xsd:documentation xml:lang="en">An atom that has acquired a net electric charge by gaining or losing one or more electrons.(Note: Z>2)</xsd:documentation>
      </xsd:annotation>
    </xsd:enumeration>
    <xsd:enumeration value="Molecule">
      <xsd:annotation>
        <xsd:documentation xml:lang="en">A group of atoms so united and combined by chemical affinity that they form a complete, integrated whole, being the smallest portion of any particular compound that can exist in a free state</xsd:documentation>
      </xsd:annotation>
    </xsd:enumeration>
    <xsd:enumeration value="Neutron">
      <xsd:annotation>
        <xsd:documentation xml:lang="en">An elementary particle that has no net charge and is a constituent of atomic nuclei, and that has a mass slightly large than a proton (1.673 x 10^(-24) gram.)</xsd:documentation>
      </xsd:annotation>
    </xsd:enumeration>
    <xsd:enumeration value="Proton">
      <xsd:annotation>
        <xsd:documentation xml:lang="en">An elementary particle that is a constituent of all atomic nuclei, that carries a positive charge numerically equal to the charge of an electron, and that has a mass of 1.673 x 10^(-24) gram.</xsd:documentation>
      </xsd:annotation>
    </xsd:enumeration>
  </xsd:restriction>
</xsd:simpleType>
Simple Type spase:ParticleQuantity
Namespace http://www.spase-group.org/data/schema
Annotations
Identifiers for the characterization of the physical properties of the particle.
Diagram
Diagram
Type restriction of xsd:string
Facets
enumeration ArrivalDirection
An angular measure of the direction from which an energetic particle or photon was incident on a detector. The angles may be measured in any coordinate system.
enumeration AtomicNumberDetected
The number of protons in the nucleus of an atom as determined by a detector.
enumeration AverageChargeState
A measure of the composite deficit (positive) or excess (negative) of electrons with respect to protons.
enumeration ChargeState
Charge of a fully or partially stripped ion, in units of the charge of a proton. Charge state of a bare proton = 1.
enumeration CountRate
The number of events per unit time.
enumeration Counts
The number of detection events occurring in a detector over the detector accumulation time.
enumeration Energy
The capacity for doing work as measured by the capability of doing work (potential energy) or the conversion of this capability to motion (kinetic energy)
enumeration EnergyDensity
The amount of energy per unit volume.
enumeration EnergyFlux
The amount of energy passing through a unit area in a unit time.
enumeration FlowSpeed
The rate at which particles or energy is passing through a unit area in a unit time.
enumeration FlowVelocity
The volume of matter passing through a unit area perpendicular to the direction of flow in a unit of time.
enumeration Fluence
The time integral of a flux. A fluence does not have any per unit time in its units.
enumeration Gyrofrequency
The number of gyrations around a magnetic guiding center (field line) a charged particle makes per unit time due to the Lorentz force.
enumeration HeatFlux
Flow of thermal energy through a gas or plasma; typically computed as third moment of a distribution function.
enumeration Mass
The measure of inertia (mass) of individual objects (e.g., aerosols).
enumeration MassDensity
The mass of particles per unit volume.
enumeration MassNumber
The total number of protons and neutrons (together known as nucleons) in an atomic nucleus.
enumeration NumberDensity
The number of particles per unit volume.
enumeration NumberFlux
The number of particles passing a unit area in unit time, possibly also per unit energy (or equivalent) and/or per unit look direction.
enumeration ParticleRadius
The mean radius for a Gaussian distribution of particles with an axial ratio of 2 and a distribution width that varies as 0.5 radius. A value of zero means no cloud was detected.
enumeration PhaseSpaceDensity
The number of particles per unit volume in the six-dimensional space of position and velocity.
enumeration PlasmaFrequency
A number-density-dependent characteristic frequency of a plasma.
enumeration Pressure
The force per unit area exerted by a particle distribution or field.
enumeration SonicMachNumber
The ratio of the bulk flow speed to the speed of sound in the medium.
enumeration SoundSpeed
The speed at which sound travels through a medium.
enumeration Temperature
A measure of the kinetic energy of random motion with respect to the average. Temperature is properly defined only for an equilibrium particle distribution (Maxwellian distribution).
enumeration ThermalSpeed
For a Maxwellian distribution, the difference between the mean speed and the speed within which ~69% (one sigma) of all the members of the speed distribution occur.
enumeration Velocity
Rate of change of position. Also used for the average velocity of a collection of particles, also referred to as bulk velocity.
Used by
Source
<xsd:simpleType name="ParticleQuantity">
  <xsd:annotation>
    <xsd:documentation xml:lang="en">Identifiers for the characterization of the physical properties of the particle.</xsd:documentation>
  </xsd:annotation>
  <xsd:restriction base="xsd:string">
    <xsd:enumeration value="ArrivalDirection">
      <xsd:annotation>
        <xsd:documentation xml:lang="en">An angular measure of the direction from which an energetic particle or photon was incident on a detector. The angles may be measured in any coordinate system.</xsd:documentation>
      </xsd:annotation>
    </xsd:enumeration>
    <xsd:enumeration value="AtomicNumberDetected">
      <xsd:annotation>
        <xsd:documentation xml:lang="en">The number of protons in the nucleus of an atom as determined by a detector.</xsd:documentation>
      </xsd:annotation>
    </xsd:enumeration>
    <xsd:enumeration value="AverageChargeState">
      <xsd:annotation>
        <xsd:documentation xml:lang="en">A measure of the composite deficit (positive) or excess (negative) of electrons with respect to protons.</xsd:documentation>
      </xsd:annotation>
    </xsd:enumeration>
    <xsd:enumeration value="ChargeState">
      <xsd:annotation>
        <xsd:documentation xml:lang="en">Charge of a fully or partially stripped ion, in units of the charge of a proton. Charge state of a bare proton = 1.</xsd:documentation>
      </xsd:annotation>
    </xsd:enumeration>
    <xsd:enumeration value="CountRate">
      <xsd:annotation>
        <xsd:documentation xml:lang="en">The number of events per unit time.</xsd:documentation>
      </xsd:annotation>
    </xsd:enumeration>
    <xsd:enumeration value="Counts">
      <xsd:annotation>
        <xsd:documentation xml:lang="en">The number of detection events occurring in a detector over the detector accumulation time.</xsd:documentation>
      </xsd:annotation>
    </xsd:enumeration>
    <xsd:enumeration value="Energy">
      <xsd:annotation>
        <xsd:documentation xml:lang="en">The capacity for doing work as measured by the capability of doing work (potential energy) or the conversion of this capability to motion (kinetic energy)</xsd:documentation>
      </xsd:annotation>
    </xsd:enumeration>
    <xsd:enumeration value="EnergyDensity">
      <xsd:annotation>
        <xsd:documentation xml:lang="en">The amount of energy per unit volume.</xsd:documentation>
      </xsd:annotation>
    </xsd:enumeration>
    <xsd:enumeration value="EnergyFlux">
      <xsd:annotation>
        <xsd:documentation xml:lang="en">The amount of energy passing through a unit area in a unit time.</xsd:documentation>
      </xsd:annotation>
    </xsd:enumeration>
    <xsd:enumeration value="FlowSpeed">
      <xsd:annotation>
        <xsd:documentation xml:lang="en">The rate at which particles or energy is passing through a unit area in a unit time.</xsd:documentation>
      </xsd:annotation>
    </xsd:enumeration>
    <xsd:enumeration value="FlowVelocity">
      <xsd:annotation>
        <xsd:documentation xml:lang="en">The volume of matter passing through a unit area perpendicular to the direction of flow in a unit of time.</xsd:documentation>
      </xsd:annotation>
    </xsd:enumeration>
    <xsd:enumeration value="Fluence">
      <xsd:annotation>
        <xsd:documentation xml:lang="en">The time integral of a flux. A fluence does not have any per unit time in its units.</xsd:documentation>
      </xsd:annotation>
    </xsd:enumeration>
    <xsd:enumeration value="Gyrofrequency">
      <xsd:annotation>
        <xsd:documentation xml:lang="en">The number of gyrations around a magnetic guiding center (field line) a charged particle makes per unit time due to the Lorentz force.</xsd:documentation>
      </xsd:annotation>
    </xsd:enumeration>
    <xsd:enumeration value="HeatFlux">
      <xsd:annotation>
        <xsd:documentation xml:lang="en">Flow of thermal energy through a gas or plasma; typically computed as third moment of a distribution function.</xsd:documentation>
      </xsd:annotation>
    </xsd:enumeration>
    <xsd:enumeration value="Mass">
      <xsd:annotation>
        <xsd:documentation xml:lang="en">The measure of inertia (mass) of individual objects (e.g., aerosols).</xsd:documentation>
      </xsd:annotation>
    </xsd:enumeration>
    <xsd:enumeration value="MassDensity">
      <xsd:annotation>
        <xsd:documentation xml:lang="en">The mass of particles per unit volume.</xsd:documentation>
      </xsd:annotation>
    </xsd:enumeration>
    <xsd:enumeration value="MassNumber">
      <xsd:annotation>
        <xsd:documentation xml:lang="en">The total number of protons and neutrons (together known as nucleons) in an atomic nucleus.</xsd:documentation>
      </xsd:annotation>
    </xsd:enumeration>
    <xsd:enumeration value="NumberDensity">
      <xsd:annotation>
        <xsd:documentation xml:lang="en">The number of particles per unit volume.</xsd:documentation>
      </xsd:annotation>
    </xsd:enumeration>
    <xsd:enumeration value="NumberFlux">
      <xsd:annotation>
        <xsd:documentation xml:lang="en">The number of particles passing a unit area in unit time, possibly also per unit energy (or equivalent) and/or per unit look direction.</xsd:documentation>
      </xsd:annotation>
    </xsd:enumeration>
    <xsd:enumeration value="ParticleRadius">
      <xsd:annotation>
        <xsd:documentation xml:lang="en">The mean radius for a Gaussian distribution of particles with an axial ratio of 2 and a distribution width that varies as 0.5 radius. A value of zero means no cloud was detected.</xsd:documentation>
      </xsd:annotation>
    </xsd:enumeration>
    <xsd:enumeration value="PhaseSpaceDensity">
      <xsd:annotation>
        <xsd:documentation xml:lang="en">The number of particles per unit volume in the six-dimensional space of position and velocity.</xsd:documentation>
      </xsd:annotation>
    </xsd:enumeration>
    <xsd:enumeration value="PlasmaFrequency">
      <xsd:annotation>
        <xsd:documentation xml:lang="en">A number-density-dependent characteristic frequency of a plasma.</xsd:documentation>
      </xsd:annotation>
    </xsd:enumeration>
    <xsd:enumeration value="Pressure">
      <xsd:annotation>
        <xsd:documentation xml:lang="en">The force per unit area exerted by a particle distribution or field.</xsd:documentation>
      </xsd:annotation>
    </xsd:enumeration>
    <xsd:enumeration value="SonicMachNumber">
      <xsd:annotation>
        <xsd:documentation xml:lang="en">The ratio of the bulk flow speed to the speed of sound in the medium.</xsd:documentation>
      </xsd:annotation>
    </xsd:enumeration>
    <xsd:enumeration value="SoundSpeed">
      <xsd:annotation>
        <xsd:documentation xml:lang="en">The speed at which sound travels through a medium.</xsd:documentation>
      </xsd:annotation>
    </xsd:enumeration>
    <xsd:enumeration value="Temperature">
      <xsd:annotation>
        <xsd:documentation xml:lang="en">A measure of the kinetic energy of random motion with respect to the average. Temperature is properly defined only for an equilibrium particle distribution (Maxwellian distribution).</xsd:documentation>
      </xsd:annotation>
    </xsd:enumeration>
    <xsd:enumeration value="ThermalSpeed">
      <xsd:annotation>
        <xsd:documentation xml:lang="en">For a Maxwellian distribution, the difference between the mean speed and the speed within which ~69% (one sigma) of all the members of the speed distribution occur.</xsd:documentation>
      </xsd:annotation>
    </xsd:enumeration>
    <xsd:enumeration value="Velocity">
      <xsd:annotation>
        <xsd:documentation xml:lang="en">Rate of change of position. Also used for the average velocity of a collection of particles, also referred to as bulk velocity.</xsd:documentation>
      </xsd:annotation>
    </xsd:enumeration>
  </xsd:restriction>
</xsd:simpleType>
Simple Type spase:AtomicNumber
Namespace http://www.spase-group.org/data/schema
Annotations
The number of protons in the nucleus of an atom.
Diagram
Diagram
Type xsd:double
Used by
Source
<xsd:simpleType name="AtomicNumber">
  <xsd:annotation>
    <xsd:documentation xml:lang="en">The number of protons in the nucleus of an atom.</xsd:documentation>
  </xsd:annotation>
  <xsd:restriction base="xsd:double"/>
</xsd:simpleType>
Complex Type spase:EnergyRange
Namespace http://www.spase-group.org/data/schema
Annotations
The minimum and maximum energy values of the particles represented by a given physical parameter description.
Diagram
Diagram spase-2_2_8_xsd.tmp#EnergyRange_Low spase-2_2_8_xsd.tmp#EnergyRange_High spase-2_2_8_xsd.tmp#EnergyRange_Units spase-2_2_8_xsd.tmp#EnergyRange_Bin
Used by
Model
Children spase:Bin, spase:High, spase:Low, spase:Units
Source
<xsd:complexType name="EnergyRange">
  <xsd:annotation>
    <xsd:documentation xml:lang="en">The minimum and maximum energy values of the particles represented by a given physical parameter description.</xsd:documentation>
  </xsd:annotation>
  <xsd:sequence>
    <xsd:element name="Low" type="spase:Low" minOccurs="1" maxOccurs="1"/>
    <xsd:element name="High" type="spase:High" minOccurs="1" maxOccurs="1"/>
    <xsd:element name="Units" type="spase:Units" minOccurs="1" maxOccurs="1"/>
    <xsd:element name="Bin" type="spase:Bin" minOccurs="0" maxOccurs="unbounded"/>
  </xsd:sequence>
</xsd:complexType>
Complex Type spase:AzimuthalAngleRange
Namespace http://www.spase-group.org/data/schema
Annotations
The range of possible azimuthal angles for a group of energy observations. Default units are degrees.
Diagram
Diagram spase-2_2_8_xsd.tmp#AzimuthalAngleRange_Low spase-2_2_8_xsd.tmp#AzimuthalAngleRange_High spase-2_2_8_xsd.tmp#AzimuthalAngleRange_Units spase-2_2_8_xsd.tmp#AzimuthalAngleRange_Bin
Used by
Model
Children spase:Bin, spase:High, spase:Low, spase:Units
Source
<xsd:complexType name="AzimuthalAngleRange">
  <xsd:annotation>
    <xsd:documentation xml:lang="en">The range of possible azimuthal angles for a group of energy observations. Default units are degrees.</xsd:documentation>
  </xsd:annotation>
  <xsd:sequence>
    <xsd:element name="Low" type="spase:Low" minOccurs="1" maxOccurs="1"/>
    <xsd:element name="High" type="spase:High" minOccurs="1" maxOccurs="1"/>
    <xsd:element name="Units" type="spase:Units" minOccurs="1" maxOccurs="1"/>
    <xsd:element name="Bin" type="spase:Bin" minOccurs="0" maxOccurs="unbounded"/>
  </xsd:sequence>
</xsd:complexType>
Complex Type spase:PolarAngleRange
Namespace http://www.spase-group.org/data/schema
Annotations
The range of possible polar angles for a group of energy observations. Defaults units are degrees.
Diagram
Diagram spase-2_2_8_xsd.tmp#PolarAngleRange_Low spase-2_2_8_xsd.tmp#PolarAngleRange_High spase-2_2_8_xsd.tmp#PolarAngleRange_Units spase-2_2_8_xsd.tmp#PolarAngleRange_Bin
Used by
Model
Children spase:Bin, spase:High, spase:Low, spase:Units
Source
<xsd:complexType name="PolarAngleRange">
  <xsd:annotation>
    <xsd:documentation xml:lang="en">The range of possible polar angles for a group of energy observations. Defaults units are degrees.</xsd:documentation>
  </xsd:annotation>
  <xsd:sequence>
    <xsd:element name="Low" type="spase:Low" minOccurs="1" maxOccurs="1"/>
    <xsd:element name="High" type="spase:High" minOccurs="1" maxOccurs="1"/>
    <xsd:element name="Units" type="spase:Units" minOccurs="1" maxOccurs="1"/>
    <xsd:element name="Bin" type="spase:Bin" minOccurs="0" maxOccurs="unbounded"/>
  </xsd:sequence>
</xsd:complexType>
Complex Type spase:Wave
Namespace http://www.spase-group.org/data/schema
Annotations
Periodic or quasi-periodic (AC) variations of physical quantities in time and space, capable of propagating or being trapped within particular regimes.
Diagram
Diagram spase-2_2_8_xsd.tmp#Wave_WaveType spase-2_2_8_xsd.tmp#Wave_Qualifier spase-2_2_8_xsd.tmp#Wave_WaveQuantity spase-2_2_8_xsd.tmp#Wave_EnergyRange spase-2_2_8_xsd.tmp#Wave_FrequencyRange spase-2_2_8_xsd.tmp#Wave_WavelengthRange
Used by
Model
Children spase:EnergyRange, spase:FrequencyRange, spase:Qualifier, spase:WaveQuantity, spase:WaveType, spase:WavelengthRange
Source
<xsd:complexType name="Wave">
  <xsd:annotation>
    <xsd:documentation xml:lang="en">Periodic or quasi-periodic (AC) variations of physical quantities in time and space, capable of propagating or being trapped within particular regimes.</xsd:documentation>
  </xsd:annotation>
  <xsd:sequence>
    <xsd:element name="WaveType" type="spase:WaveType" minOccurs="0" maxOccurs="1"/>
    <xsd:element name="Qualifier" type="spase:Qualifier" minOccurs="0" maxOccurs="unbounded"/>
    <xsd:element name="WaveQuantity" type="spase:WaveQuantity" minOccurs="1" maxOccurs="1"/>
    <xsd:element name="EnergyRange" type="spase:EnergyRange" minOccurs="0" maxOccurs="1"/>
    <xsd:element name="FrequencyRange" type="spase:FrequencyRange" minOccurs="0" maxOccurs="1"/>
    <xsd:element name="WavelengthRange" type="spase:WavelengthRange" minOccurs="0" maxOccurs="1"/>
  </xsd:sequence>
</xsd:complexType>
Simple Type spase:WaveType
Namespace http://www.spase-group.org/data/schema
Annotations
Identifiers for the carrier or phenomenum of wave information observed by the measurement.
Diagram
Diagram
Type restriction of xsd:string
Facets
enumeration Electromagnetic
Electric and magnetic field variations in time and space that propagate through a medium or a vacuum with the waves propagation, electric field, and magnetic field vectors forming an orthogonal triad. Waves in this category are detected by having their field quantities measured.
enumeration Electrostatic
Collective longitudinal electric-field and plasma oscillations trapped within a body of plasma.
enumeration Hydrodynamic
Periodic or quasi-periodic oscillations of fluid quantities.
enumeration MHD
Hydrodynamic waves in a magnetized plasma in which the background magnetic field plays a key role in controlling the wave propagation characteristics.
enumeration Photon
Electromagnetic waves detected by techniques that utilize their corpuscular character (e.g., CCD, CMOS, photomultipliers).
enumeration PlasmaWaves
Self-consistent collective oscillations of particles and fields (electric and magnetic) in a plasma.
Used by
Source
<xsd:simpleType name="WaveType">
  <xsd:annotation>
    <xsd:documentation xml:lang="en">Identifiers for the carrier or phenomenum of wave information observed by the measurement.</xsd:documentation>
  </xsd:annotation>
  <xsd:restriction base="xsd:string">
    <xsd:enumeration value="Electromagnetic">
      <xsd:annotation>
        <xsd:documentation xml:lang="en">Electric and magnetic field variations in time and space that propagate through a medium or a vacuum with the wave&#39;s propagation, electric field, and magnetic field vectors forming an orthogonal triad. Waves in this category are detected by having their field quantities measured.</xsd:documentation>
      </xsd:annotation>
    </xsd:enumeration>
    <xsd:enumeration value="Electrostatic">
      <xsd:annotation>
        <xsd:documentation xml:lang="en">Collective longitudinal electric-field and plasma oscillations trapped within a body of plasma.</xsd:documentation>
      </xsd:annotation>
    </xsd:enumeration>
    <xsd:enumeration value="Hydrodynamic">
      <xsd:annotation>
        <xsd:documentation xml:lang="en">Periodic or quasi-periodic oscillations of fluid quantities.</xsd:documentation>
      </xsd:annotation>
    </xsd:enumeration>
    <xsd:enumeration value="MHD">
      <xsd:annotation>
        <xsd:documentation xml:lang="en">Hydrodynamic waves in a magnetized plasma in which the background magnetic field plays a key role in controlling the wave propagation characteristics.</xsd:documentation>
      </xsd:annotation>
    </xsd:enumeration>
    <xsd:enumeration value="Photon">
      <xsd:annotation>
        <xsd:documentation xml:lang="en">Electromagnetic waves detected by techniques that utilize their corpuscular character (e.g., CCD, CMOS, photomultipliers).</xsd:documentation>
      </xsd:annotation>
    </xsd:enumeration>
    <xsd:enumeration value="PlasmaWaves">
      <xsd:annotation>
        <xsd:documentation xml:lang="en">Self-consistent collective oscillations of particles and fields (electric and magnetic) in a plasma.</xsd:documentation>
      </xsd:annotation>
    </xsd:enumeration>
  </xsd:restriction>
</xsd:simpleType>
Simple Type spase:WaveQuantity
Namespace http://www.spase-group.org/data/schema
Annotations
Identifiers for the characterization of the physical properties of a wave.
Diagram
Diagram
Type restriction of xsd:string
Facets
enumeration ACElectricField
Alternating electric field component of a wave.
enumeration ACMagneticField
Alternating magnetic field component of a wave.
enumeration Absorption
Decrease of radiant energy (relative to the background continuum spectrum).
enumeration Albedo
The ratio of reflected radiation from the surface to incident radiation upon it.
enumeration DopplerFrequency
Change in the frequency of a propagating wave due to motion of the source, the observer, the reflector, or the propagation medium.
enumeration Emissivity
The energy emitted spontaneously per unit bandwidth (typically frequency) per unit time per unit mass of source. Emissivity is usually integrated over all directions/solid angles.
enumeration EnergyFlux
The amount of energy passing through a unit area in a unit time.
enumeration EquivalentWidth
The spectral width of a total absorption line having the amount of absorbed radiant energy being equivalent to that in an observed absorption line.
enumeration Frequency
The number of occurrences of a repeating event per unit time.
enumeration Gyrofrequency
The number of gyrations around a magnetic guiding center (field line) a charged particle makes per unit time due to the Lorentz force.
enumeration Intensity
The measurement of radiant or wave energy per unit detector area per unit bandwidth per unit solid angle per unit time.
enumeration LineDepth
The measure of the amount of absorption below the continuum (depth) in a particular wavelength or frequency in an absorption spectrum.
enumeration MagneticField
A region of space near a magnetized body where magnetic forces can be detected (as measured by methods such as Zeeman splitting, etc.).
enumeration ModeAmplitude
In helioseismology the magnitude of oscillation of waves of a particular geometry.
enumeration PlasmaFrequency
A number-density-dependent characteristic frequency of a plasma.
enumeration Polarization
Direction of the electric vector of an electromagnetic wave. The wave can be linearly polarized in any direction perpendicular to the direction of travel, circularly polarized (clockwise or counterclockwise), unpolarized, or mixtures of the above.
enumeration PoyntingFlux
Electromagnetic energy flux transported by a wave characterized as the rate of energy transport per unit area per steradian.
enumeration PropagationTime
Time difference between transmission and reception of a wave in an active wave experiment.
enumeration StokesParameters
A set of four parameters (usually called I,Q, U and V) which describe the polarization state of an electromagnetic wave propagating through space.
enumeration Velocity
Rate of change of position. Also used for the average velocity of a collection of particles, also referred to as bulk velocity.
enumeration Wavelength
The peak-to-peak distance over one wave period.
Used by
Source
<xsd:simpleType name="WaveQuantity">
  <xsd:annotation>
    <xsd:documentation xml:lang="en">Identifiers for the characterization of the physical properties of a wave.</xsd:documentation>
  </xsd:annotation>
  <xsd:restriction base="xsd:string">
    <xsd:enumeration value="ACElectricField">
      <xsd:annotation>
        <xsd:documentation xml:lang="en">Alternating electric field component of a wave.</xsd:documentation>
      </xsd:annotation>
    </xsd:enumeration>
    <xsd:enumeration value="ACMagneticField">
      <xsd:annotation>
        <xsd:documentation xml:lang="en">Alternating magnetic field component of a wave.</xsd:documentation>
      </xsd:annotation>
    </xsd:enumeration>
    <xsd:enumeration value="Absorption">
      <xsd:annotation>
        <xsd:documentation xml:lang="en">Decrease of radiant energy (relative to the background continuum spectrum).</xsd:documentation>
      </xsd:annotation>
    </xsd:enumeration>
    <xsd:enumeration value="Albedo">
      <xsd:annotation>
        <xsd:documentation xml:lang="en">The ratio of reflected radiation from the surface to incident radiation upon it.</xsd:documentation>
      </xsd:annotation>
    </xsd:enumeration>
    <xsd:enumeration value="DopplerFrequency">
      <xsd:annotation>
        <xsd:documentation xml:lang="en">Change in the frequency of a propagating wave due to motion of the source, the observer, the reflector, or the propagation medium.</xsd:documentation>
      </xsd:annotation>
    </xsd:enumeration>
    <xsd:enumeration value="Emissivity">
      <xsd:annotation>
        <xsd:documentation xml:lang="en">The energy emitted spontaneously per unit bandwidth (typically frequency) per unit time per unit mass of source. Emissivity is usually integrated over all directions/solid angles.</xsd:documentation>
      </xsd:annotation>
    </xsd:enumeration>
    <xsd:enumeration value="EnergyFlux">
      <xsd:annotation>
        <xsd:documentation xml:lang="en">The amount of energy passing through a unit area in a unit time.</xsd:documentation>
      </xsd:annotation>
    </xsd:enumeration>
    <xsd:enumeration value="EquivalentWidth">
      <xsd:annotation>
        <xsd:documentation xml:lang="en">The spectral width of a total absorption line having the amount of absorbed radiant energy being equivalent to that in an observed absorption line.</xsd:documentation>
      </xsd:annotation>
    </xsd:enumeration>
    <xsd:enumeration value="Frequency">
      <xsd:annotation>
        <xsd:documentation xml:lang="en">The number of occurrences of a repeating event per unit time.</xsd:documentation>
      </xsd:annotation>
    </xsd:enumeration>
    <xsd:enumeration value="Gyrofrequency">
      <xsd:annotation>
        <xsd:documentation xml:lang="en">The number of gyrations around a magnetic guiding center (field line) a charged particle makes per unit time due to the Lorentz force.</xsd:documentation>
      </xsd:annotation>
    </xsd:enumeration>
    <xsd:enumeration value="Intensity">
      <xsd:annotation>
        <xsd:documentation xml:lang="en">The measurement of radiant or wave energy per unit detector area per unit bandwidth per unit solid angle per unit time.</xsd:documentation>
      </xsd:annotation>
    </xsd:enumeration>
    <xsd:enumeration value="LineDepth">
      <xsd:annotation>
        <xsd:documentation xml:lang="en">The measure of the amount of absorption below the continuum (depth) in a particular wavelength or frequency in an absorption spectrum.</xsd:documentation>
      </xsd:annotation>
    </xsd:enumeration>
    <xsd:enumeration value="MagneticField">
      <xsd:annotation>
        <xsd:documentation xml:lang="en">A region of space near a magnetized body where magnetic forces can be detected (as measured by methods such as Zeeman splitting, etc.).</xsd:documentation>
      </xsd:annotation>
    </xsd:enumeration>
    <xsd:enumeration value="ModeAmplitude">
      <xsd:annotation>
        <xsd:documentation xml:lang="en">In helioseismology the magnitude of oscillation of waves of a particular geometry.</xsd:documentation>
      </xsd:annotation>
    </xsd:enumeration>
    <xsd:enumeration value="PlasmaFrequency">
      <xsd:annotation>
        <xsd:documentation xml:lang="en">A number-density-dependent characteristic frequency of a plasma.</xsd:documentation>
      </xsd:annotation>
    </xsd:enumeration>
    <xsd:enumeration value="Polarization">
      <xsd:annotation>
        <xsd:documentation xml:lang="en">Direction of the electric vector of an electromagnetic wave. The wave can be linearly polarized in any direction perpendicular to the direction of travel, circularly polarized (clockwise or counterclockwise), unpolarized, or mixtures of the above.</xsd:documentation>
      </xsd:annotation>
    </xsd:enumeration>
    <xsd:enumeration value="PoyntingFlux">
      <xsd:annotation>
        <xsd:documentation xml:lang="en">Electromagnetic energy flux transported by a wave characterized as the rate of energy transport per unit area per steradian.</xsd:documentation>
      </xsd:annotation>
    </xsd:enumeration>
    <xsd:enumeration value="PropagationTime">
      <xsd:annotation>
        <xsd:documentation xml:lang="en">Time difference between transmission and reception of a wave in an active wave experiment.</xsd:documentation>
      </xsd:annotation>
    </xsd:enumeration>
    <xsd:enumeration value="StokesParameters">
      <xsd:annotation>
        <xsd:documentation xml:lang="en">A set of four parameters (usually called I,Q, U and V) which describe the polarization state of an electromagnetic wave propagating through space.</xsd:documentation>
      </xsd:annotation>
    </xsd:enumeration>
    <xsd:enumeration value="Velocity">
      <xsd:annotation>
        <xsd:documentation xml:lang="en">Rate of change of position. Also used for the average velocity of a collection of particles, also referred to as bulk velocity.</xsd:documentation>
      </xsd:annotation>
    </xsd:enumeration>
    <xsd:enumeration value="Wavelength">
      <xsd:annotation>
        <xsd:documentation xml:lang="en">The peak-to-peak distance over one wave period.</xsd:documentation>
      </xsd:annotation>
    </xsd:enumeration>
  </xsd:restriction>
</xsd:simpleType>
Complex Type spase:WavelengthRange
Namespace http://www.spase-group.org/data/schema
Annotations
The range of possible values for the observed wavelength.
Diagram
Diagram spase-2_2_8_xsd.tmp#WavelengthRange_SpectralRange spase-2_2_8_xsd.tmp#WavelengthRange_Low spase-2_2_8_xsd.tmp#WavelengthRange_High spase-2_2_8_xsd.tmp#WavelengthRange_Units spase-2_2_8_xsd.tmp#WavelengthRange_Bin
Used by
Model
Children spase:Bin, spase:High, spase:Low, spase:SpectralRange, spase:Units
Source
<xsd:complexType name="WavelengthRange">
  <xsd:annotation>
    <xsd:documentation xml:lang="en">The range of possible values for the observed wavelength.</xsd:documentation>
  </xsd:annotation>
  <xsd:sequence>
    <xsd:element name="SpectralRange" type="spase:SpectralRange" minOccurs="0" maxOccurs="1"/>
    <xsd:element name="Low" type="spase:Low" minOccurs="1" maxOccurs="1"/>
    <xsd:element name="High" type="spase:High" minOccurs="1" maxOccurs="1"/>
    <xsd:element name="Units" type="spase:Units" minOccurs="1" maxOccurs="1"/>
    <xsd:element name="Bin" type="spase:Bin" minOccurs="0" maxOccurs="unbounded"/>
  </xsd:sequence>
</xsd:complexType>
Complex Type spase:Mixed
Namespace http://www.spase-group.org/data/schema
Annotations
A parameter derived from more than one of the type of parameter. For example, plasma beta, the ratio of plasma particle energy density to the energy density of the magnetic field permeating the plasma, is mixed.
Diagram
Diagram spase-2_2_8_xsd.tmp#Mixed_MixedQuantity spase-2_2_8_xsd.tmp#Mixed_ParticleType spase-2_2_8_xsd.tmp#Mixed_Qualifier
Used by
Model
Children spase:MixedQuantity, spase:ParticleType, spase:Qualifier
Source
<xsd:complexType name="Mixed">
  <xsd:annotation>
    <xsd:documentation xml:lang="en">A parameter derived from more than one of the type of parameter. For example, plasma beta, the ratio of plasma particle energy density to the energy density of the magnetic field permeating the plasma, is mixed.</xsd:documentation>
  </xsd:annotation>
  <xsd:sequence>
    <xsd:element name="MixedQuantity" type="spase:MixedQuantity" minOccurs="1" maxOccurs="1"/>
    <xsd:element name="ParticleType" type="spase:ParticleType" minOccurs="0" maxOccurs="unbounded"/>
    <xsd:element name="Qualifier" type="spase:Qualifier" minOccurs="0" maxOccurs="unbounded"/>
  </xsd:sequence>
</xsd:complexType>
Simple Type spase:MixedQuantity
Namespace http://www.spase-group.org/data/schema
Annotations
Identifiers for the combined attributes of a mixed parameter quantity.
Diagram
Diagram
Type restriction of xsd:string
Facets
enumeration AkasofuEpsilon
A measure of the magnetopause energy flux and an indicator of the solar wind power available for subsequent magnetospheric energization. Defined as: V*B^2*l^2sin(theta/2)^4 where B is the IMF, l is an empirical scaling parameter equal to 7 RE, and theta = tan(BY /BZ)^-1 the IMF clock angle.
enumeration AlfvenMachNumber
The ratio of the bulk flow speed to the Alfven speed.
enumeration AlfvenVelocity
Phase velocity of the Alfven wave; In SI units it is the velocity of the magnetic field divided by the square root of the mass density times the permeability of free space (mu).
enumeration FrequencyToGyrofrequencyRatio
The ratio of the characteristic frequency of a medium to gyrofrequency of a particle.
enumeration IMFClockAngle
The clockwise angle of the direction of interplanetary magnetic field (IMF) measured in the plane of the body pole perpendicular to the line between the body and the Sun.
enumeration MagnetosonicMachNumber
The ratio of the velocity of fast mode waves to the Alfven velocity.
enumeration Other
Not classified with more specific terms. The context of its usage may be described in related text.
enumeration PlasmaBeta
The ratio of the plasma pressure (nkT) to the magnetic pressure (B^2/2mu0) of the SUM(nkT)/(B^2/2mu0).
enumeration SolarUVFlux
The amount of Ultraviolet energy originating from the Sun passing through a unit area in a unit time.
enumeration TotalPressure
In an MHD fluid it is the number density (N) times Boltzmann constant times the temperature in Kelvin.
enumeration VCrossB
The cross product of the charge velocity (V) and the magnetic field (B). It is the electric field exerted on a point charge by a magnetic field.
Used by
Source
<xsd:simpleType name="MixedQuantity">
  <xsd:annotation>
    <xsd:documentation xml:lang="en">Identifiers for the combined attributes of a mixed parameter quantity.</xsd:documentation>
  </xsd:annotation>
  <xsd:restriction base="xsd:string">
    <xsd:enumeration value="AkasofuEpsilon">
      <xsd:annotation>
        <xsd:documentation xml:lang="en">A measure of the magnetopause energy flux and an indicator of the solar wind power available for subsequent magnetospheric energization. Defined as: V*B^2*l^2sin(theta/2)^4 where B is the IMF, l is an empirical scaling parameter equal to 7 RE, and theta = tan(BY /BZ)^-1 the IMF clock angle.</xsd:documentation>
      </xsd:annotation>
    </xsd:enumeration>
    <xsd:enumeration value="AlfvenMachNumber">
      <xsd:annotation>
        <xsd:documentation xml:lang="en">The ratio of the bulk flow speed to the Alfven speed.</xsd:documentation>
      </xsd:annotation>
    </xsd:enumeration>
    <xsd:enumeration value="AlfvenVelocity">
      <xsd:annotation>
        <xsd:documentation xml:lang="en">Phase velocity of the Alfven wave; In SI units it is the velocity of the magnetic field divided by the square root of the mass density times the permeability of free space (mu).</xsd:documentation>
      </xsd:annotation>
    </xsd:enumeration>
    <xsd:enumeration value="FrequencyToGyrofrequencyRatio">
      <xsd:annotation>
        <xsd:documentation xml:lang="en">The ratio of the characteristic frequency of a medium to gyrofrequency of a particle.</xsd:documentation>
      </xsd:annotation>
    </xsd:enumeration>
    <xsd:enumeration value="IMFClockAngle">
      <xsd:annotation>
        <xsd:documentation xml:lang="en">The clockwise angle of the direction of interplanetary magnetic field (IMF) measured in the plane of the body pole perpendicular to the line between the body and the Sun.</xsd:documentation>
      </xsd:annotation>
    </xsd:enumeration>
    <xsd:enumeration value="MagnetosonicMachNumber">
      <xsd:annotation>
        <xsd:documentation xml:lang="en">The ratio of the velocity of fast mode waves to the Alfven velocity.</xsd:documentation>
      </xsd:annotation>
    </xsd:enumeration>
    <xsd:enumeration value="Other">
      <xsd:annotation>
        <xsd:documentation xml:lang="en">Not classified with more specific terms. The context of its usage may be described in related text.</xsd:documentation>
      </xsd:annotation>
    </xsd:enumeration>
    <xsd:enumeration value="PlasmaBeta">
      <xsd:annotation>
        <xsd:documentation xml:lang="en">The ratio of the plasma pressure (nkT) to the magnetic pressure (B^2/2mu0) of the SUM(nkT)/(B^2/2mu0).</xsd:documentation>
      </xsd:annotation>
    </xsd:enumeration>
    <xsd:enumeration value="SolarUVFlux">
      <xsd:annotation>
        <xsd:documentation xml:lang="en">The amount of Ultraviolet energy originating from the Sun passing through a unit area in a unit time.</xsd:documentation>
      </xsd:annotation>
    </xsd:enumeration>
    <xsd:enumeration value="TotalPressure">
      <xsd:annotation>
        <xsd:documentation xml:lang="en">In an MHD fluid it is the number density (N) times Boltzmann constant times the temperature in Kelvin.</xsd:documentation>
      </xsd:annotation>
    </xsd:enumeration>
    <xsd:enumeration value="VCrossB">
      <xsd:annotation>
        <xsd:documentation xml:lang="en">The cross product of the charge velocity (V) and the magnetic field (B). It is the electric field exerted on a point charge by a magnetic field.</xsd:documentation>
      </xsd:annotation>
    </xsd:enumeration>
  </xsd:restriction>
</xsd:simpleType>
Complex Type spase:Support
Namespace http://www.spase-group.org/data/schema
Annotations
Information useful in understanding the context of an observation, typically observed or measured coincidentally with a physical observation.
Diagram
Diagram spase-2_2_8_xsd.tmp#Support_Qualifier spase-2_2_8_xsd.tmp#Support_SupportQuantity
Used by
Model
Children spase:Qualifier, spase:SupportQuantity
Source
<xsd:complexType name="Support">
  <xsd:annotation>
    <xsd:documentation xml:lang="en">Information useful in understanding the context of an observation, typically observed or measured coincidentally with a physical observation.</xsd:documentation>
  </xsd:annotation>
  <xsd:sequence>
    <xsd:element name="Qualifier" type="spase:Qualifier" minOccurs="0" maxOccurs="unbounded"/>
    <xsd:element name="SupportQuantity" type="spase:SupportQuantity" minOccurs="1" maxOccurs="1"/>
  </xsd:sequence>
</xsd:complexType>
Simple Type spase:SupportQuantity
Namespace http://www.spase-group.org/data/schema
Annotations
Identifiers for the information useful in understanding the context of an observation, typically observed or measured coincidentally with a physical observation.
Diagram
Diagram
Type restriction of xsd:string
Facets
enumeration InstrumentMode
An indication of a state (mode) in which the instrument is operating. How a mode influences the interpretation and representation of data is described in instrument related documentation.
enumeration Other
Not classified with more specific terms. The context of its usage may be described in related text.
enumeration Positional
The specification of the location of an object or measurement within a reference coordinate system. The position is usually expressed as a set of values corresponding to the location along a set of orthogonal axes together with the date/time of the observation.
enumeration Temporal
Pertaining to time.
enumeration Velocity
Rate of change of position. Also used for the average velocity of a collection of particles, also referred to as bulk velocity.
Used by
Source
<xsd:simpleType name="SupportQuantity">
  <xsd:annotation>
    <xsd:documentation xml:lang="en">Identifiers for the information useful in understanding the context of an observation, typically observed or measured coincidentally with a physical observation.</xsd:documentation>
  </xsd:annotation>
  <xsd:restriction base="xsd:string">
    <xsd:enumeration value="InstrumentMode">
      <xsd:annotation>
        <xsd:documentation xml:lang="en">An indication of a state (mode) in which the instrument is operating. How a mode influences the interpretation and representation of data is described in instrument related documentation.</xsd:documentation>
      </xsd:annotation>
    </xsd:enumeration>
    <xsd:enumeration value="Other">
      <xsd:annotation>
        <xsd:documentation xml:lang="en">Not classified with more specific terms. The context of its usage may be described in related text.</xsd:documentation>
      </xsd:annotation>
    </xsd:enumeration>
    <xsd:enumeration value="Positional">
      <xsd:annotation>
        <xsd:documentation xml:lang="en">The specification of the location of an object or measurement within a reference coordinate system. The position is usually expressed as a set of values corresponding to the location along a set of orthogonal axes together with the date/time of the observation.</xsd:documentation>
      </xsd:annotation>
    </xsd:enumeration>
    <xsd:enumeration value="Temporal">
      <xsd:annotation>
        <xsd:documentation xml:lang="en">Pertaining to time.</xsd:documentation>
      </xsd:annotation>
    </xsd:enumeration>
    <xsd:enumeration value="Velocity">
      <xsd:annotation>
        <xsd:documentation xml:lang="en">Rate of change of position. Also used for the average velocity of a collection of particles, also referred to as bulk velocity.</xsd:documentation>
      </xsd:annotation>
    </xsd:enumeration>
  </xsd:restriction>
</xsd:simpleType>
Complex Type spase:Extension
Namespace http://www.spase-group.org/data/schema
Annotations
A container of other metadata which is not part of the SPASE data model. The contents of this element are defined by individual usage. The organization and content are constrained by the implementation. For example, in an XML representation of the SPASE metadata the content must conform to the XML specifications.
Diagram
Diagram spase-2_2_8_xsd.tmp#Extension_lang
Used by
Model
ANY element from ANY namespace
Attributes
QName Type Default Use
lang xsd:string en optional
Source
<xsd:complexType name="Extension">
  <xsd:annotation>
    <xsd:documentation xml:lang="en">A container of other metadata which is not part of the SPASE data model. The contents of this element are defined by individual usage. The organization and content are constrained by the implementation. For example, in an XML representation of the SPASE metadata the content must conform to the XML specifications.</xsd:documentation>
  </xsd:annotation>
  <xsd:sequence>
    <xsd:any minOccurs="0" maxOccurs="unbounded" processContents="lax"/>
  </xsd:sequence>
  <xsd:attribute name="lang" type="xsd:string" default="en"/>
</xsd:complexType>
Complex Type spase:DisplayData
Namespace http://www.spase-group.org/data/schema
Annotations
A graphical representation of data wherein the underlying numeric values are not (readily) accessible for analysis.. Examples are line plots and spectrograms. A Display Data resource is a type of data product which is a set of data that is uniformly processed and formatted, from one or more instruments, typically spanning the full duration of the observations of the relevant instrument(s). A data product may consist of a collection of granules of successive time spans, but may be a single high-level entity.
Diagram
Diagram spase-2_2_8_xsd.tmp#DisplayData_ResourceID spase-2_2_8_xsd.tmp#DisplayData_ResourceHeader spase-2_2_8_xsd.tmp#DisplayData_AccessInformation spase-2_2_8_xsd.tmp#DisplayData_ProcessingLevel spase-2_2_8_xsd.tmp#DisplayData_ProviderResourceName spase-2_2_8_xsd.tmp#DisplayData_ProviderProcessingLevel spase-2_2_8_xsd.tmp#DisplayData_ProviderVersion spase-2_2_8_xsd.tmp#DisplayData_InstrumentID spase-2_2_8_xsd.tmp#DisplayData_MeasurementType spase-2_2_8_xsd.tmp#DisplayData_TemporalDescription spase-2_2_8_xsd.tmp#DisplayData_SpectralRange spase-2_2_8_xsd.tmp#DisplayData_DisplayCadence spase-2_2_8_xsd.tmp#DisplayData_ObservedRegion spase-2_2_8_xsd.tmp#DisplayData_Caveats spase-2_2_8_xsd.tmp#DisplayData_Keyword spase-2_2_8_xsd.tmp#DisplayData_InputResourceID spase-2_2_8_xsd.tmp#DisplayData_Parameter spase-2_2_8_xsd.tmp#DisplayData_Extension
Used by
Model
Children spase:AccessInformation, spase:Caveats, spase:DisplayCadence, spase:Extension, spase:InputResourceID, spase:InstrumentID, spase:Keyword, spase:MeasurementType, spase:ObservedRegion, spase:Parameter, spase:ProcessingLevel, spase:ProviderProcessingLevel, spase:ProviderResourceName, spase:ProviderVersion, spase:ResourceHeader, spase:ResourceID, spase:SpectralRange, spase:TemporalDescription
Source
<xsd:complexType name="DisplayData">
  <xsd:annotation>
    <xsd:documentation xml:lang="en">A graphical representation of data wherein the underlying numeric values are not (readily) accessible for analysis.. Examples are line plots and spectrograms. A Display Data resource is a type of data product which is a set of data that is uniformly processed and formatted, from one or more instruments, typically spanning the full duration of the observations of the relevant instrument(s). A data product may consist of a collection of granules of successive time spans, but may be a single high-level entity.</xsd:documentation>
  </xsd:annotation>
  <xsd:sequence>
    <xsd:element name="ResourceID" type="spase:ResourceID" minOccurs="1" maxOccurs="1"/>
    <xsd:element name="ResourceHeader" type="spase:ResourceHeader" minOccurs="1" maxOccurs="1"/>
    <xsd:element name="AccessInformation" type="spase:AccessInformation" minOccurs="1" maxOccurs="unbounded"/>
    <xsd:element name="ProcessingLevel" type="spase:ProcessingLevel" minOccurs="0" maxOccurs="1"/>
    <xsd:element name="ProviderResourceName" type="spase:ProviderResourceName" minOccurs="0" maxOccurs="1"/>
    <xsd:element name="ProviderProcessingLevel" type="spase:ProviderProcessingLevel" minOccurs="0" maxOccurs="1"/>
    <xsd:element name="ProviderVersion" type="spase:ProviderVersion" minOccurs="0" maxOccurs="1"/>
    <xsd:element name="InstrumentID" type="spase:InstrumentID" minOccurs="0" maxOccurs="unbounded"/>
    <xsd:element name="MeasurementType" type="spase:MeasurementType" minOccurs="1" maxOccurs="unbounded"/>
    <xsd:element name="TemporalDescription" type="spase:TemporalDescription" minOccurs="0" maxOccurs="1"/>
    <xsd:element name="SpectralRange" type="spase:SpectralRange" minOccurs="0" maxOccurs="unbounded"/>
    <xsd:element name="DisplayCadence" type="spase:DisplayCadence" minOccurs="0" maxOccurs="1"/>
    <xsd:element name="ObservedRegion" type="spase:Region" minOccurs="0" maxOccurs="unbounded"/>
    <xsd:element name="Caveats" type="spase:Caveats" minOccurs="0" maxOccurs="1"/>
    <xsd:element name="Keyword" type="spase:Keyword" minOccurs="0" maxOccurs="unbounded"/>
    <xsd:element name="InputResourceID" type="spase:InputResourceID" minOccurs="0" maxOccurs="unbounded"/>
    <xsd:element name="Parameter" type="spase:Parameter" minOccurs="0" maxOccurs="unbounded"/>
    <xsd:element name="Extension" type="spase:Extension" minOccurs="0" maxOccurs="unbounded"/>
  </xsd:sequence>
</xsd:complexType>
Simple Type spase:ProcessingLevel
Namespace http://www.spase-group.org/data/schema
Annotations
Identifiers to characterize the amount and type of manipulation which has been applied to the sampled data.
Diagram
Diagram
Type restriction of xsd:string
Facets
enumeration Calibrated
Data wherein sensor outputs have been convolved with instrument response function, often irreversibly, to yield data in physical units.
enumeration Raw
Data in its original state with no processing to account for calibration!!!
enumeration Uncalibrated
Duplicate data are removed from the data stream and data are time ordered. Values are not adjusted for any potential biases or external factors.
Used by
Source
<xsd:simpleType name="ProcessingLevel">
  <xsd:annotation>
    <xsd:documentation xml:lang="en">Identifiers to characterize the amount and type of manipulation which has been applied to the sampled data.</xsd:documentation>
  </xsd:annotation>
  <xsd:restriction base="xsd:string">
    <xsd:enumeration value="Calibrated">
      <xsd:annotation>
        <xsd:documentation xml:lang="en">Data wherein sensor outputs have been convolved with instrument response function, often irreversibly, to yield data in physical units.</xsd:documentation>
      </xsd:annotation>
    </xsd:enumeration>
    <xsd:enumeration value="Raw">
      <xsd:annotation>
        <xsd:documentation xml:lang="en">Data in its original state with no processing to account for calibration!!!</xsd:documentation>
      </xsd:annotation>
    </xsd:enumeration>
    <xsd:enumeration value="Uncalibrated">
      <xsd:annotation>
        <xsd:documentation xml:lang="en">Duplicate data are removed from the data stream and data are time ordered. Values are not adjusted for any potential biases or external factors.</xsd:documentation>
      </xsd:annotation>
    </xsd:enumeration>
  </xsd:restriction>
</xsd:simpleType>
Simple Type spase:ProviderProcessingLevel
Namespace http://www.spase-group.org/data/schema
Annotations
The provider specific classification of the processing performed on the product.
Diagram
Diagram
Type xsd:string
Used by
Source
<xsd:simpleType name="ProviderProcessingLevel">
  <xsd:annotation>
    <xsd:documentation xml:lang="en">The provider specific classification of the processing performed on the product.</xsd:documentation>
  </xsd:annotation>
  <xsd:restriction base="xsd:string"/>
</xsd:simpleType>
Simple Type spase:MeasurementType
Namespace http://www.spase-group.org/data/schema
Annotations
Identifiers for the method of making an estimated value of a quantity that forms the basis of an observation.
Diagram
Diagram
Type restriction of xsd:string
Facets
enumeration ActivityIndex
An indication, derived from one or more measurements, of the level of activity of an object or region, such as sunspot number, F10.7 flux, Dst, or the Polar Cap Indices.
enumeration Dopplergram
A map or image depicting the spatial distribution of line-of-sight velocities of the observed object.
enumeration Dust
Free microscopic particles of solid material.
enumeration ElectricField
A region of space around a charged particle, or between two voltages within which a force is exerted on charged objects in its vicinity. An electric field is the electric force per unit charge.
enumeration EnergeticParticles
Pieces of matter that are moving very fast. Energetic particles include protons, electrons, neutrons, neutrinos, the nuclei of atoms, and other sub-atomic particles.
enumeration Ephemeris
The spatial coordinates of a body as a function of time. When used as an Instrument Type it represents the process or methods used to generate spatial coordinates.
enumeration ImageIntensity
Measurements of the two-dimensional distribution of the intensity of photons from some region or object such as the Sun or the polar auroral regions; can be in any wavelength band, and polarized, etc.
enumeration InstrumentStatus
A quantity directly related to the operation or function of an instrument.
enumeration IonComposition
In situ measurements of the relative flux or density of electrically charged particles in the space environment. May give simple fluxes, but full distribution functions are sometimes measured.
enumeration Irradiance
Irradiance - A radiometric term for the power of electromagnetic radiation at a surface, per unit area. Irradiance is used when the electromagnetic radiation is incident on the surface.  Irradiance data may be reported in any units (i.e. counts/s) due to, for example, being at a particular wavelength, or to being a not-fully-calibrated relative measurement.
enumeration MagneticField
A region of space near a magnetized body where magnetic forces can be detected (as measured by methods such as Zeeman splitting, etc.).
enumeration Magnetogram
Measurements of the vector or line-of-sight magnetic field determined from remote sensing measurements of the detailed structure of spectral lines, including their splitting and polarization. (Magnetogram.)
enumeration NeutralAtomImages
Measurements of neutral atom fluxes as a function of look direction; often related to remote energetic charged particles that lose their charge through charge-exchange and then reach the detector on a line-of-sight trajectory.
enumeration NeutralGas
Measurements of neutral atomic and molecular components of a gas.
enumeration Profile
Measurements of a quantity as a function of height above an object such as the limb of a body.
enumeration Radiance
A radiometric measurement that describes the amount of electromagnetic radiation that passes through or is emitted from a particular area, and falls within a given solid angle in a specified direction. They are used to characterize both emission from diffuse sources and reflection from diffuse surfaces.
enumeration Spectrum
The distribution of a characteristic of a physical system or phenomenon, such as the energy emitted by a radiant source, arranged in the order of wavelengths.
enumeration ThermalPlasma
Measurements of the plasma in the energy regime where the most of the plasma occurs. May be the basic fluxes in the form of distribution functions or the derived bulk parameters (density, flow velocity, etc.).
enumeration Waves
Data resulting from observations of wave experiments and natural wave phenomena. Wave experiments are typically active and natural wave phenomena are passive. Examples of wave experiments include coherent/incoherent scatter radars, radio soundings, VLF propagation studies, ionospheric scintillation of beacon satellite signals, etc. Examples of natural wave phenomena include micropulsations, mesospheric gravity waves, auroral/plasmaspheric hiss, Langmuir waves, AKR, Jovian decametric radiation, solar radio bursts, etc.
enumeration Waves.Active
Exerting an influence or producing a change or effect. An active measurement is one which produces a transmission or excitation as a part of the measurement cycle.
enumeration Waves.Passive
Movement or effect produced by outside influence. A passive measurement is one which does not produce a transmission or excitation as a part of the measurement cycle.
Used by
Source
<xsd:simpleType name="MeasurementType">
  <xsd:annotation>
    <xsd:documentation xml:lang="en">Identifiers for the method of making an estimated value of a quantity that forms the basis of an observation.</xsd:documentation>
  </xsd:annotation>
  <xsd:restriction base="xsd:string">
    <xsd:enumeration value="ActivityIndex">
      <xsd:annotation>
        <xsd:documentation xml:lang="en">An indication, derived from one or more measurements, of the level of activity of an object or region, such as sunspot number, F10.7 flux, Dst, or the Polar Cap Indices.</xsd:documentation>
      </xsd:annotation>
    </xsd:enumeration>
    <xsd:enumeration value="Dopplergram">
      <xsd:annotation>
        <xsd:documentation xml:lang="en">A map or image depicting the spatial distribution of line-of-sight velocities of the observed object.</xsd:documentation>
      </xsd:annotation>
    </xsd:enumeration>
    <xsd:enumeration value="Dust">
      <xsd:annotation>
        <xsd:documentation xml:lang="en">Free microscopic particles of solid material.</xsd:documentation>
      </xsd:annotation>
    </xsd:enumeration>
    <xsd:enumeration value="ElectricField">
      <xsd:annotation>
        <xsd:documentation xml:lang="en">A region of space around a charged particle, or between two voltages within which a force is exerted on charged objects in its vicinity. An electric field is the electric force per unit charge.</xsd:documentation>
      </xsd:annotation>
    </xsd:enumeration>
    <xsd:enumeration value="EnergeticParticles">
      <xsd:annotation>
        <xsd:documentation xml:lang="en">Pieces of matter that are moving very fast. Energetic particles include protons, electrons, neutrons, neutrinos, the nuclei of atoms, and other sub-atomic particles.</xsd:documentation>
      </xsd:annotation>
    </xsd:enumeration>
    <xsd:enumeration value="Ephemeris">
      <xsd:annotation>
        <xsd:documentation xml:lang="en">The spatial coordinates of a body as a function of time. When used as an Instrument Type it represents the process or methods used to generate spatial coordinates.</xsd:documentation>
      </xsd:annotation>
    </xsd:enumeration>
    <xsd:enumeration value="ImageIntensity">
      <xsd:annotation>
        <xsd:documentation xml:lang="en">Measurements of the two-dimensional distribution of the intensity of photons from some region or object such as the Sun or the polar auroral regions; can be in any wavelength band, and polarized, etc.</xsd:documentation>
      </xsd:annotation>
    </xsd:enumeration>
    <xsd:enumeration value="InstrumentStatus">
      <xsd:annotation>
        <xsd:documentation xml:lang="en">A quantity directly related to the operation or function of an instrument.</xsd:documentation>
      </xsd:annotation>
    </xsd:enumeration>
    <xsd:enumeration value="IonComposition">
      <xsd:annotation>
        <xsd:documentation xml:lang="en">In situ measurements of the relative flux or density of electrically charged particles in the space environment. May give simple fluxes, but full distribution functions are sometimes measured.</xsd:documentation>
      </xsd:annotation>
    </xsd:enumeration>
    <xsd:enumeration value="Irradiance">
      <xsd:annotation>
        <xsd:documentation xml:lang="en">Irradiance - A radiometric term for the power of electromagnetic radiation at a surface, per unit area. Irradiance is used when the electromagnetic radiation is incident on the surface. Irradiance data may be reported in any units (i.e. counts/s) due to, for example, being at a particular wavelength, or to being a not-fully-calibrated relative measurement.</xsd:documentation>
      </xsd:annotation>
    </xsd:enumeration>
    <xsd:enumeration value="MagneticField">
      <xsd:annotation>
        <xsd:documentation xml:lang="en">A region of space near a magnetized body where magnetic forces can be detected (as measured by methods such as Zeeman splitting, etc.).</xsd:documentation>
      </xsd:annotation>
    </xsd:enumeration>
    <xsd:enumeration value="Magnetogram">
      <xsd:annotation>
        <xsd:documentation xml:lang="en">Measurements of the vector or line-of-sight magnetic field determined from remote sensing measurements of the detailed structure of spectral lines, including their splitting and polarization. (Magnetogram.)</xsd:documentation>
      </xsd:annotation>
    </xsd:enumeration>
    <xsd:enumeration value="NeutralAtomImages">
      <xsd:annotation>
        <xsd:documentation xml:lang="en">Measurements of neutral atom fluxes as a function of look direction; often related to remote energetic charged particles that lose their charge through charge-exchange and then reach the detector on a line-of-sight trajectory.</xsd:documentation>
      </xsd:annotation>
    </xsd:enumeration>
    <xsd:enumeration value="NeutralGas">
      <xsd:annotation>
        <xsd:documentation xml:lang="en">Measurements of neutral atomic and molecular components of a gas.</xsd:documentation>
      </xsd:annotation>
    </xsd:enumeration>
    <xsd:enumeration value="Profile">
      <xsd:annotation>
        <xsd:documentation xml:lang="en">Measurements of a quantity as a function of height above an object such as the limb of a body.</xsd:documentation>
      </xsd:annotation>
    </xsd:enumeration>
    <xsd:enumeration value="Radiance">
      <xsd:annotation>
        <xsd:documentation xml:lang="en">A radiometric measurement that describes the amount of electromagnetic radiation that passes through or is emitted from a particular area, and falls within a given solid angle in a specified direction. They are used to characterize both emission from diffuse sources and reflection from diffuse surfaces.</xsd:documentation>
      </xsd:annotation>
    </xsd:enumeration>
    <xsd:enumeration value="Spectrum">
      <xsd:annotation>
        <xsd:documentation xml:lang="en">The distribution of a characteristic of a physical system or phenomenon, such as the energy emitted by a radiant source, arranged in the order of wavelengths.</xsd:documentation>
      </xsd:annotation>
    </xsd:enumeration>
    <xsd:enumeration value="ThermalPlasma">
      <xsd:annotation>
        <xsd:documentation xml:lang="en">Measurements of the plasma in the energy regime where the most of the plasma occurs. May be the basic fluxes in the form of distribution functions or the derived bulk parameters (density, flow velocity, etc.).</xsd:documentation>
      </xsd:annotation>
    </xsd:enumeration>
    <xsd:enumeration value="Waves">
      <xsd:annotation>
        <xsd:documentation xml:lang="en">Data resulting from observations of wave experiments and natural wave phenomena. Wave experiments are typically active and natural wave phenomena are passive. Examples of wave experiments include coherent/incoherent scatter radars, radio soundings, VLF propagation studies, ionospheric scintillation of beacon satellite signals, etc. Examples of natural wave phenomena include micropulsations, mesospheric gravity waves, auroral/plasmaspheric hiss, Langmuir waves, AKR, Jovian decametric radiation, solar radio bursts, etc.</xsd:documentation>
      </xsd:annotation>
    </xsd:enumeration>
    <xsd:enumeration value="Waves.Active">
      <xsd:annotation>
        <xsd:documentation xml:lang="en">Exerting an influence or producing a change or effect. An active measurement is one which produces a transmission or excitation as a part of the measurement cycle.</xsd:documentation>
      </xsd:annotation>
    </xsd:enumeration>
    <xsd:enumeration value="Waves.Passive">
      <xsd:annotation>
        <xsd:documentation xml:lang="en">Movement or effect produced by outside influence. A passive measurement is one which does not produce a transmission or excitation as a part of the measurement cycle.</xsd:documentation>
      </xsd:annotation>
    </xsd:enumeration>
  </xsd:restriction>
</xsd:simpleType>
Complex Type spase:TemporalDescription
Namespace http://www.spase-group.org/data/schema
Annotations
A characterization of the time over which the measurement was taken.
Diagram
Diagram spase-2_2_8_xsd.tmp#TemporalDescription_TimeSpan spase-2_2_8_xsd.tmp#TemporalDescription_Cadence spase-2_2_8_xsd.tmp#TemporalDescription_Exposure
Used by
Model
Children spase:Cadence, spase:Exposure, spase:TimeSpan
Source
<xsd:complexType name="TemporalDescription">
  <xsd:annotation>
    <xsd:documentation xml:lang="en">A characterization of the time over which the measurement was taken.</xsd:documentation>
  </xsd:annotation>
  <xsd:sequence>
    <xsd:element name="TimeSpan" type="spase:TimeSpan" minOccurs="1" maxOccurs="1"/>
    <xsd:element name="Cadence" type="spase:Cadence" minOccurs="0" maxOccurs="1"/>
    <xsd:element name="Exposure" type="spase:Exposure" minOccurs="0" maxOccurs="1"/>
  </xsd:sequence>
</xsd:complexType>
Simple Type spase:Exposure
Namespace http://www.spase-group.org/data/schema
Annotations
The time interval over which an individual measurement is taken.
Diagram
Diagram
Type xsd:duration
Used by
Source
<xsd:simpleType name="Exposure">
  <xsd:annotation>
    <xsd:documentation xml:lang="en">The time interval over which an individual measurement is taken.</xsd:documentation>
  </xsd:annotation>
  <xsd:restriction base="xsd:duration"/>
</xsd:simpleType>
Simple Type spase:DisplayCadence
Namespace http://www.spase-group.org/data/schema
Annotations
The time interval between the successive display elements.
Diagram
Diagram
Type xsd:duration
Used by
Source
<xsd:simpleType name="DisplayCadence">
  <xsd:annotation>
    <xsd:documentation xml:lang="en">The time interval between the successive display elements.</xsd:documentation>
  </xsd:annotation>
  <xsd:restriction base="xsd:duration"/>
</xsd:simpleType>
Simple Type spase:Region
Namespace http://www.spase-group.org/data/schema
Annotations
Identifiers for areas of the physical world which may be occupied or observed.
Diagram
Diagram
Type restriction of xsd:string
Facets
enumeration Asteroid
A small extraterrestrial body consisting mostly of rock and metal that is in orbit around the sun.
enumeration Comet
A relatively small extraterrestrial body consisting of a frozen mass that travels around the sun in a highly elliptical orbit.
enumeration Earth
The third planet from the sun in our solar system.
enumeration Earth.Magnetosheath
The region between the bow shock and the magnetopause, characterized by very turbulent plasma.
enumeration Earth.Magnetosphere
The region of space above the atmosphere or surface of the planet, and bounded by the magnetopause, that is under the direct influence of the planets magnetic field.
enumeration Earth.Magnetosphere.Magnetotail
The region on the night side of the body where the magnetic filed is stretched backwards by the force of the solar wind. For Earth, the magnetotail begins at a night-side radial distance of 10 Re (X > -10Re).
enumeration Earth.Magnetosphere.Main
The region of the magnetosphere where the magnetic field lines are closed, but does not include the gaseous region gravitationally bound to the body.
enumeration Earth.Magnetosphere.Polar
The region near the pole of a body. For a magnetosphere the polar region is the area where magnetic field lines are open and includes the auroral zone.
enumeration Earth.Magnetosphere.RadiationBelt
The region within a magnetosphere where high-energy particles could potentially be trapped in a magnetic field.
enumeration Earth.Moon
The only natural satellite of the Earth.
enumeration Earth.NearSurface
The gaseous and possibly ionized environment of a body extending from the surface to some specified altitude. For the Earth, this altitude is 2000 km.
enumeration Earth.NearSurface.Atmosphere
The neutral gases surrounding a body that extends from the surface and is bound to the body by virtue of the gravitational attraction.
enumeration Earth.NearSurface.AuroralRegion
The region in the atmospheric where electrically-charged particles bombarding the upper atmosphere of a planet in the presence of a magnetic field produce an optical phenomenon.
enumeration Earth.NearSurface.EquatorialRegion
A region centered on the equator and limited in latitude by approximately 23 degrees north and south of the equator.
enumeration Earth.NearSurface.Ionosphere
The charged or ionized gases surrounding a body that are nominally bound to the body by virtue of the gravitational attraction.
enumeration Earth.NearSurface.Ionosphere.DRegion
The layer of the ionosphere that exists approximately 50 to 95 km above the surface of the Earth. One of several layers in the ionosphere.
enumeration Earth.NearSurface.Ionosphere.ERegion
A layer of ionised gas occurring at 90-150km above the ground. One of several layers in the ionosphere. Also called the The Kennelly-Heaviside layer.
enumeration Earth.NearSurface.Ionosphere.FRegion
A layer that contains ionized gases at a height of around 150-800 km above sea level, placing it in the thermosphere. the F region has the highest concentration of free electrons and ions anywhere in the atmosphere. It may be thought of as comprising two layers, the F1-and F2-layers. One of several layers in the ionosphere. Also known as the Appleton layer.
enumeration Earth.NearSurface.Ionosphere.Topside
The region at the upper most areas of the ionosphere.
enumeration Earth.NearSurface.Mesosphere
The layer of the atmosphere that extends from the Stratosphere to a range of 80 km to 85 km, temperature decreasing with height.
enumeration Earth.NearSurface.Plasmasphere
A region of the magnetosphere consisting of low energy (cool) plasma. It is located above the ionosphere. The outer boundary of the plasmasphere is known as the plasmapause, which is defined by an order of magnitude drop in plasma density.
enumeration Earth.NearSurface.PolarCap
The areas of the globe surrounding the poles and consisting of the region north of 60 degrees north latitude an the region south of 60 degrees south latitude.
enumeration Earth.NearSurface.SouthAtlanticAnomalyRegion
The region where the Earths inner van Allen radiation belt makes its closest approach to the planets surface. The result is that, for a given altitude, the radiation intensity is higher over this region than elsewhere.
enumeration Earth.NearSurface.Stratosphere
The layer of the atmosphere that extends from the troposphere to about 30 km, temperature increases with height. The stratosphere contains the ozone layer.
enumeration Earth.NearSurface.Thermosphere
The layer of the atmosphere that extends from the Mesosphere to 640+ km, temperature increasing with height.
enumeration Earth.NearSurface.Troposphere
The lowest layer of the atmosphere which begins at the surface and extends to between 7 km (4.4 mi) at the poles and 17 km (10.6 mi) at the equator, with some variation due to weather factors.
enumeration Earth.Surface
The outermost area of a solid object.
enumeration Heliosphere
The solar atmosphere extending roughly from the outer corona to the edge of the solar plasma at the heliopause separating primarily solar plasma from interstellar plasma.
enumeration Heliosphere.Heliosheath
The region extending radially outward from the heliospheric termination shock and in which the decelerated solar wind plasma is still significant.
enumeration Heliosphere.Inner
The region of the heliosphere extending radially outward from the solar coronal base to just inside 1 AU.
enumeration Heliosphere.NearEarth
The heliospheric region near the Earth which extends to and includes the area near the L1 and L2 Lagrange point.
enumeration Heliosphere.Outer
The region of the heliosphere extending radially outward from just outside 1 AU to the heliospheric termination shock.
enumeration Heliosphere.Remote1AU
A roughly toroidal region that includes the Earths orbit, but exclusive of the region near the Earth.
enumeration Interstellar
The region between stars outside of the stars heliopause.
enumeration Jupiter
The fifth planet from the sun in our solar system.
enumeration Jupiter.Callisto
A second largest moon of Jupiter and the third-largest moon in the solar system.
enumeration Jupiter.Europa
The sixth-closest round moon of Jupiter.
enumeration Jupiter.Ganymede
The biggest moon of Jupiter and in the solar system.
enumeration Jupiter.Io
The innermost of the four round moons of the planet Jupiter.
enumeration Jupiter.Magnetosphere
The region of space above the atmosphere or surface of the planet, and bounded by the magnetopause, that is under the direct influence of the planets magnetic field.
enumeration Jupiter.Magnetosphere.Magnetotail
The region on the night side of the body where the magnetic filed is stretched backwards by the force of the solar wind. For Earth, the magnetotail begins at a night-side radial distance of 10 Re (X > -10Re).
enumeration Jupiter.Magnetosphere.Main
The region of the magnetosphere where the magnetic field lines are closed, but does not include the gaseous region gravitationally bound to the body.
enumeration Jupiter.Magnetosphere.Polar
The region near the pole of a body. For a magnetosphere the polar region is the area where magnetic field lines are open and includes the auroral zone.
enumeration Jupiter.Magnetosphere.RadiationBelt
The region within a magnetosphere where high-energy particles could potentially be trapped in a magnetic field.
enumeration Mars
The forth planet from the sun in our solar system.
enumeration Mars.Deimos
The smaller and outer most moon of Mars.
enumeration Mars.Magnetosphere
The region of space above the atmosphere or surface of the planet, and bounded by the magnetopause, that is under the direct influence of the planets magnetic field.
enumeration Mars.Magnetosphere.Magnetotail
The region on the night side of the body where the magnetic filed is stretched backwards by the force of the solar wind. For Earth, the magnetotail begins at a night-side radial distance of 10 Re (X > -10Re).
enumeration Mars.Magnetosphere.Main
The region of the magnetosphere where the magnetic field lines are closed, but does not include the gaseous region gravitationally bound to the body.
enumeration Mars.Magnetosphere.Polar
The region near the pole of a body. For a magnetosphere the polar region is the area where magnetic field lines are open and includes the auroral zone.
enumeration Mars.Magnetosphere.RadiationBelt
The region within a magnetosphere where high-energy particles could potentially be trapped in a magnetic field.
enumeration Mars.Phobos
The larger and inner most moon of Mars.
enumeration Mercury
The first planet from the sun in our solar system.
enumeration Mercury.Magnetosphere
The region of space above the atmosphere or surface of the planet, and bounded by the magnetopause, that is under the direct influence of the planets magnetic field.
enumeration Mercury.Magnetosphere.Magnetotail
The region on the night side of the body where the magnetic filed is stretched backwards by the force of the solar wind. For Earth, the magnetotail begins at a night-side radial distance of 10 Re (X > -10Re).
enumeration Mercury.Magnetosphere.Main
The region of the magnetosphere where the magnetic field lines are closed, but does not include the gaseous region gravitationally bound to the body.
enumeration Mercury.Magnetosphere.Polar
The region near the pole of a body. For a magnetosphere the polar region is the area where magnetic field lines are open and includes the auroral zone.
enumeration Mercury.Magnetosphere.RadiationBelt
The region within a magnetosphere where high-energy particles could potentially be trapped in a magnetic field.
enumeration Neptune
The seventh planet from the sun in our solar system.
enumeration Neptune.Magnetosphere
The region of space above the atmosphere or surface of the planet, and bounded by the magnetopause, that is under the direct influence of the planets magnetic field.
enumeration Neptune.Magnetosphere.Magnetotail
The region on the night side of the body where the magnetic filed is stretched backwards by the force of the solar wind. For Earth, the magnetotail begins at a night-side radial distance of 10 Re (X > -10Re).
enumeration Neptune.Magnetosphere.Main
The region of the magnetosphere where the magnetic field lines are closed, but does not include the gaseous region gravitationally bound to the body.
enumeration Neptune.Magnetosphere.Polar
The region near the pole of a body. For a magnetosphere the polar region is the area where magnetic field lines are open and includes the auroral zone.
enumeration Neptune.Magnetosphere.RadiationBelt
The region within a magnetosphere where high-energy particles could potentially be trapped in a magnetic field.
enumeration Neptune.Proteus
The second largest moon of Neptune.
enumeration Neptune.Triton
The largest moon of Neptune.
enumeration Pluto
The ninth (sub)planet from the sun in our solar system.
enumeration Saturn
The sixth planet from the sun in our solar system.
enumeration Saturn.Dione
The forth-largest moon of Saturn.
enumeration Saturn.Enceladus
The sixth-largest moon of Saturn. It is currently endogenously active. The smallest known body in the Solar System that is geologically active today.
enumeration Saturn.Iapetus
The third-largest moon of Saturn and the eleventh-largest in the Solar System.
enumeration Saturn.Magnetosphere
The region of space above the atmosphere or surface of the planet, and bounded by the magnetopause, that is under the direct influence of the planets magnetic field.
enumeration Saturn.Magnetosphere.Magnetotail
The region on the night side of the body where the magnetic filed is stretched backwards by the force of the solar wind. For Earth, the magnetotail begins at a night-side radial distance of 10 Re (X > -10Re).
enumeration Saturn.Magnetosphere.Main
The region of the magnetosphere where the magnetic field lines are closed, but does not include the gaseous region gravitationally bound to the body.
enumeration Saturn.Magnetosphere.Polar
The region near the pole of a body. For a magnetosphere the polar region is the area where magnetic field lines are open and includes the auroral zone.
enumeration Saturn.Magnetosphere.RadiationBelt
The region within a magnetosphere where high-energy particles could potentially be trapped in a magnetic field.
enumeration Saturn.Mimas
The smallest and least massive of the round moons of Saturn.
enumeration Saturn.Rhea
The second-largest moon of Saturn and the ninth-largest moon in the Solar System.
enumeration Saturn.Tethys
The third largest moon of Saturn.
enumeration Saturn.Titan
The largest moon of Saturn and the second-largest moon in the Solar System,
enumeration Sun
The star upon which our solar system is centered.
enumeration Sun.Chromosphere
The region of the Suns (or a stars) atmosphere above the temperature minimum and below the Transition Region. The solar chromosphere is approximately 400 km to 2100 km above the photosphere, and characterized by temperatures from 4500 - 28000 K.
enumeration Sun.Corona
The outermost atmospheric region of the Sun or a star, characterized by ionization temperatures above 10^5 K. The solar corona starts at about 2100 km above the photosphere; there is no generally defined upper limit.
enumeration Sun.Interior
The region inside the body which is not visible from outside the body.
enumeration Sun.Photosphere
The atmospheric layer of the Sun or a star from which continuum radiation, especially optical, is emitted to space. For the Sun, the photosphere is about 500 km thick.
enumeration Sun.TransitionRegion
A very narrow (<100 km) layer between the chromosphere and the corona where the temperature rises abruptly from about 8000 to about 500,000 K.
enumeration Uranus
The eighth planet from the sun in our solar system.
enumeration Uranus.Ariel
The fourth-largest moon of Uranus.
enumeration Uranus.Magnetosphere
The region of space above the atmosphere or surface of the planet, and bounded by the magnetopause, that is under the direct influence of the planets magnetic field.
enumeration Uranus.Magnetosphere.Magnetotail
The region on the night side of the body where the magnetic filed is stretched backwards by the force of the solar wind. For Earth, the magnetotail begins at a night-side radial distance of 10 Re (X > -10Re).
enumeration Uranus.Magnetosphere.Main
The region of the magnetosphere where the magnetic field lines are closed, but does not include the gaseous region gravitationally bound to the body.
enumeration Uranus.Magnetosphere.Polar
The region near the pole of a body. For a magnetosphere the polar region is the area where magnetic field lines are open and includes the auroral zone.
enumeration Uranus.Magnetosphere.RadiationBelt
The region within a magnetosphere where high-energy particles could potentially be trapped in a magnetic field.
enumeration Uranus.Miranda
The smallest and innermost round moon of Uranus.
enumeration Uranus.Oberon
The second-largest and second most massive mon of Uranus, and the ninth most massive moon in the Solar System.
enumeration Uranus.Puck
The largest inner spherical moon of Uranus.
enumeration Uranus.Titania
The largest moon of Uranus and the eighth largest moon in the Solar System.
enumeration Uranus.Umbriel
The third largest and fourth most massive moon of Uranus.
enumeration Venus
The second planet from the sun in our solar system.
enumeration Venus.Magnetosphere
The region of space above the atmosphere or surface of the planet, and bounded by the magnetopause, that is under the direct influence of the planets magnetic field.
enumeration Venus.Magnetosphere.Magnetotail
The region on the night side of the body where the magnetic filed is stretched backwards by the force of the solar wind. For Earth, the magnetotail begins at a night-side radial distance of 10 Re (X > -10Re).
enumeration Venus.Magnetosphere.Main
The region of the magnetosphere where the magnetic field lines are closed, but does not include the gaseous region gravitationally bound to the body.
enumeration Venus.Magnetosphere.Polar
The region near the pole of a body. For a magnetosphere the polar region is the area where magnetic field lines are open and includes the auroral zone.
enumeration Venus.Magnetosphere.RadiationBelt
The region within a magnetosphere where high-energy particles could potentially be trapped in a magnetic field.
Used by
Source
<xsd:simpleType name="Region">
  <xsd:annotation>
    <xsd:documentation xml:lang="en">Identifiers for areas of the physical world which may be occupied or observed.</xsd:documentation>
  </xsd:annotation>
  <xsd:restriction base="xsd:string">
    <xsd:enumeration value="Asteroid">
      <xsd:annotation>
        <xsd:documentation xml:lang="en">A small extraterrestrial body consisting mostly of rock and metal that is in orbit around the sun.</xsd:documentation>
      </xsd:annotation>
    </xsd:enumeration>
    <xsd:enumeration value="Comet">
      <xsd:annotation>
        <xsd:documentation xml:lang="en">A relatively small extraterrestrial body consisting of a frozen mass that travels around the sun in a highly elliptical orbit.</xsd:documentation>
      </xsd:annotation>
    </xsd:enumeration>
    <xsd:enumeration value="Earth">
      <xsd:annotation>
        <xsd:documentation xml:lang="en">The third planet from the sun in our solar system.</xsd:documentation>
      </xsd:annotation>
    </xsd:enumeration>
    <xsd:enumeration value="Earth.Magnetosheath">
      <xsd:annotation>
        <xsd:documentation xml:lang="en">The region between the bow shock and the magnetopause, characterized by very turbulent plasma.</xsd:documentation>
      </xsd:annotation>
    </xsd:enumeration>
    <xsd:enumeration value="Earth.Magnetosphere">
      <xsd:annotation>
        <xsd:documentation xml:lang="en">The region of space above the atmosphere or surface of the planet, and bounded by the magnetopause, that is under the direct influence of the planet&#39;s magnetic field.</xsd:documentation>
      </xsd:annotation>
    </xsd:enumeration>
    <xsd:enumeration value="Earth.Magnetosphere.Magnetotail">
      <xsd:annotation>
        <xsd:documentation xml:lang="en">The region on the night side of the body where the magnetic filed is stretched backwards by the force of the solar wind. For Earth, the magnetotail begins at a night-side radial distance of 10 Re (X > -10Re).</xsd:documentation>
      </xsd:annotation>
    </xsd:enumeration>
    <xsd:enumeration value="Earth.Magnetosphere.Main">
      <xsd:annotation>
        <xsd:documentation xml:lang="en">The region of the magnetosphere where the magnetic field lines are closed, but does not include the gaseous region gravitationally bound to the body.</xsd:documentation>
      </xsd:annotation>
    </xsd:enumeration>
    <xsd:enumeration value="Earth.Magnetosphere.Polar">
      <xsd:annotation>
        <xsd:documentation xml:lang="en">The region near the pole of a body. For a magnetosphere the polar region is the area where magnetic field lines are open and includes the auroral zone.</xsd:documentation>
      </xsd:annotation>
    </xsd:enumeration>
    <xsd:enumeration value="Earth.Magnetosphere.RadiationBelt">
      <xsd:annotation>
        <xsd:documentation xml:lang="en">The region within a magnetosphere where high-energy particles could potentially be trapped in a magnetic field.</xsd:documentation>
      </xsd:annotation>
    </xsd:enumeration>
    <xsd:enumeration value="Earth.Moon">
      <xsd:annotation>
        <xsd:documentation xml:lang="en">The only natural satellite of the Earth.</xsd:documentation>
      </xsd:annotation>
    </xsd:enumeration>
    <xsd:enumeration value="Earth.NearSurface">
      <xsd:annotation>
        <xsd:documentation xml:lang="en">The gaseous and possibly ionized environment of a body extending from the surface to some specified altitude. For the Earth, this altitude is 2000 km.</xsd:documentation>
      </xsd:annotation>
    </xsd:enumeration>
    <xsd:enumeration value="Earth.NearSurface.Atmosphere">
      <xsd:annotation>
        <xsd:documentation xml:lang="en">The neutral gases surrounding a body that extends from the surface and is bound to the body by virtue of the gravitational attraction.</xsd:documentation>
      </xsd:annotation>
    </xsd:enumeration>
    <xsd:enumeration value="Earth.NearSurface.AuroralRegion">
      <xsd:annotation>
        <xsd:documentation xml:lang="en">The region in the atmospheric where electrically-charged particles bombarding the upper atmosphere of a planet in the presence of a magnetic field produce an optical phenomenon.</xsd:documentation>
      </xsd:annotation>
    </xsd:enumeration>
    <xsd:enumeration value="Earth.NearSurface.EquatorialRegion">
      <xsd:annotation>
        <xsd:documentation xml:lang="en">A region centered on the equator and limited in latitude by approximately 23 degrees north and south of the equator.</xsd:documentation>
      </xsd:annotation>
    </xsd:enumeration>
    <xsd:enumeration value="Earth.NearSurface.Ionosphere">
      <xsd:annotation>
        <xsd:documentation xml:lang="en">The charged or ionized gases surrounding a body that are nominally bound to the body by virtue of the gravitational attraction.</xsd:documentation>
      </xsd:annotation>
    </xsd:enumeration>
    <xsd:enumeration value="Earth.NearSurface.Ionosphere.DRegion">
      <xsd:annotation>
        <xsd:documentation xml:lang="en">The layer of the ionosphere that exists approximately 50 to 95 km above the surface of the Earth. One of several layers in the ionosphere.</xsd:documentation>
      </xsd:annotation>
    </xsd:enumeration>
    <xsd:enumeration value="Earth.NearSurface.Ionosphere.ERegion">
      <xsd:annotation>
        <xsd:documentation xml:lang="en">A layer of ionised gas occurring at 90-150km above the ground. One of several layers in the ionosphere. Also called the The Kennelly-Heaviside layer.</xsd:documentation>
      </xsd:annotation>
    </xsd:enumeration>
    <xsd:enumeration value="Earth.NearSurface.Ionosphere.FRegion">
      <xsd:annotation>
        <xsd:documentation xml:lang="en">A layer that contains ionized gases at a height of around 150-800 km above sea level, placing it in the thermosphere. the F region has the highest concentration of free electrons and ions anywhere in the atmosphere. It may be thought of as comprising two layers, the F1-and F2-layers. One of several layers in the ionosphere. Also known as the Appleton layer.</xsd:documentation>
      </xsd:annotation>
    </xsd:enumeration>
    <xsd:enumeration value="Earth.NearSurface.Ionosphere.Topside">
      <xsd:annotation>
        <xsd:documentation xml:lang="en">The region at the upper most areas of the ionosphere.</xsd:documentation>
      </xsd:annotation>
    </xsd:enumeration>
    <xsd:enumeration value="Earth.NearSurface.Mesosphere">
      <xsd:annotation>
        <xsd:documentation xml:lang="en">The layer of the atmosphere that extends from the Stratosphere to a range of 80 km to 85 km, temperature decreasing with height.</xsd:documentation>
      </xsd:annotation>
    </xsd:enumeration>
    <xsd:enumeration value="Earth.NearSurface.Plasmasphere">
      <xsd:annotation>
        <xsd:documentation xml:lang="en">A region of the magnetosphere consisting of low energy (cool) plasma. It is located above the ionosphere. The outer boundary of the plasmasphere is known as the plasmapause, which is defined by an order of magnitude drop in plasma density.</xsd:documentation>
      </xsd:annotation>
    </xsd:enumeration>
    <xsd:enumeration value="Earth.NearSurface.PolarCap">
      <xsd:annotation>
        <xsd:documentation xml:lang="en">The areas of the globe surrounding the poles and consisting of the region north of 60 degrees north latitude an the region south of 60 degrees south latitude.</xsd:documentation>
      </xsd:annotation>
    </xsd:enumeration>
    <xsd:enumeration value="Earth.NearSurface.SouthAtlanticAnomalyRegion">
      <xsd:annotation>
        <xsd:documentation xml:lang="en">The region where the Earth&#39;s inner van Allen radiation belt makes its closest approach to the planet&#39;s surface. The result is that, for a given altitude, the radiation intensity is higher over this region than elsewhere.</xsd:documentation>
      </xsd:annotation>
    </xsd:enumeration>
    <xsd:enumeration value="Earth.NearSurface.Stratosphere">
      <xsd:annotation>
        <xsd:documentation xml:lang="en">The layer of the atmosphere that extends from the troposphere to about 30 km, temperature increases with height. The stratosphere contains the ozone layer.</xsd:documentation>
      </xsd:annotation>
    </xsd:enumeration>
    <xsd:enumeration value="Earth.NearSurface.Thermosphere">
      <xsd:annotation>
        <xsd:documentation xml:lang="en">The layer of the atmosphere that extends from the Mesosphere to 640+ km, temperature increasing with height.</xsd:documentation>
      </xsd:annotation>
    </xsd:enumeration>
    <xsd:enumeration value="Earth.NearSurface.Troposphere">
      <xsd:annotation>
        <xsd:documentation xml:lang="en">The lowest layer of the atmosphere which begins at the surface and extends to between 7 km (4.4 mi) at the poles and 17 km (10.6 mi) at the equator, with some variation due to weather factors.</xsd:documentation>
      </xsd:annotation>
    </xsd:enumeration>
    <xsd:enumeration value="Earth.Surface">
      <xsd:annotation>
        <xsd:documentation xml:lang="en">The outermost area of a solid object.</xsd:documentation>
      </xsd:annotation>
    </xsd:enumeration>
    <xsd:enumeration value="Heliosphere">
      <xsd:annotation>
        <xsd:documentation xml:lang="en">The solar atmosphere extending roughly from the outer corona to the edge of the solar plasma at the heliopause separating primarily solar plasma from interstellar plasma.</xsd:documentation>
      </xsd:annotation>
    </xsd:enumeration>
    <xsd:enumeration value="Heliosphere.Heliosheath">
      <xsd:annotation>
        <xsd:documentation xml:lang="en">The region extending radially outward from the heliospheric termination shock and in which the decelerated solar wind plasma is still significant.</xsd:documentation>
      </xsd:annotation>
    </xsd:enumeration>
    <xsd:enumeration value="Heliosphere.Inner">
      <xsd:annotation>
        <xsd:documentation xml:lang="en">The region of the heliosphere extending radially outward from the solar coronal base to just inside 1 AU.</xsd:documentation>
      </xsd:annotation>
    </xsd:enumeration>
    <xsd:enumeration value="Heliosphere.NearEarth">
      <xsd:annotation>
        <xsd:documentation xml:lang="en">The heliospheric region near the Earth which extends to and includes the area near the L1 and L2 Lagrange point.</xsd:documentation>
      </xsd:annotation>
    </xsd:enumeration>
    <xsd:enumeration value="Heliosphere.Outer">
      <xsd:annotation>
        <xsd:documentation xml:lang="en">The region of the heliosphere extending radially outward from just outside 1 AU to the heliospheric termination shock.</xsd:documentation>
      </xsd:annotation>
    </xsd:enumeration>
    <xsd:enumeration value="Heliosphere.Remote1AU">
      <xsd:annotation>
        <xsd:documentation xml:lang="en">A roughly toroidal region that includes the Earth&#39;s orbit, but exclusive of the region near the Earth.</xsd:documentation>
      </xsd:annotation>
    </xsd:enumeration>
    <xsd:enumeration value="Interstellar">
      <xsd:annotation>
        <xsd:documentation xml:lang="en">The region between stars outside of the star&#39;s heliopause.</xsd:documentation>
      </xsd:annotation>
    </xsd:enumeration>
    <xsd:enumeration value="Jupiter">
      <xsd:annotation>
        <xsd:documentation xml:lang="en">The fifth planet from the sun in our solar system.</xsd:documentation>
      </xsd:annotation>
    </xsd:enumeration>
    <xsd:enumeration value="Jupiter.Callisto">
      <xsd:annotation>
        <xsd:documentation xml:lang="en">A second largest moon of Jupiter and the third-largest moon in the solar system.</xsd:documentation>
      </xsd:annotation>
    </xsd:enumeration>
    <xsd:enumeration value="Jupiter.Europa">
      <xsd:annotation>
        <xsd:documentation xml:lang="en">The sixth-closest round moon of Jupiter.</xsd:documentation>
      </xsd:annotation>
    </xsd:enumeration>
    <xsd:enumeration value="Jupiter.Ganymede">
      <xsd:annotation>
        <xsd:documentation xml:lang="en">The biggest moon of Jupiter and in the solar system.</xsd:documentation>
      </xsd:annotation>
    </xsd:enumeration>
    <xsd:enumeration value="Jupiter.Io">
      <xsd:annotation>
        <xsd:documentation xml:lang="en">The innermost of the four round moons of the planet Jupiter.</xsd:documentation>
      </xsd:annotation>
    </xsd:enumeration>
    <xsd:enumeration value="Jupiter.Magnetosphere">
      <xsd:annotation>
        <xsd:documentation xml:lang="en">The region of space above the atmosphere or surface of the planet, and bounded by the magnetopause, that is under the direct influence of the planet&#39;s magnetic field.</xsd:documentation>
      </xsd:annotation>
    </xsd:enumeration>
    <xsd:enumeration value="Jupiter.Magnetosphere.Magnetotail">
      <xsd:annotation>
        <xsd:documentation xml:lang="en">The region on the night side of the body where the magnetic filed is stretched backwards by the force of the solar wind. For Earth, the magnetotail begins at a night-side radial distance of 10 Re (X > -10Re).</xsd:documentation>
      </xsd:annotation>
    </xsd:enumeration>
    <xsd:enumeration value="Jupiter.Magnetosphere.Main">
      <xsd:annotation>
        <xsd:documentation xml:lang="en">The region of the magnetosphere where the magnetic field lines are closed, but does not include the gaseous region gravitationally bound to the body.</xsd:documentation>
      </xsd:annotation>
    </xsd:enumeration>
    <xsd:enumeration value="Jupiter.Magnetosphere.Polar">
      <xsd:annotation>
        <xsd:documentation xml:lang="en">The region near the pole of a body. For a magnetosphere the polar region is the area where magnetic field lines are open and includes the auroral zone.</xsd:documentation>
      </xsd:annotation>
    </xsd:enumeration>
    <xsd:enumeration value="Jupiter.Magnetosphere.RadiationBelt">
      <xsd:annotation>
        <xsd:documentation xml:lang="en">The region within a magnetosphere where high-energy particles could potentially be trapped in a magnetic field.</xsd:documentation>
      </xsd:annotation>
    </xsd:enumeration>
    <xsd:enumeration value="Mars">
      <xsd:annotation>
        <xsd:documentation xml:lang="en">The forth planet from the sun in our solar system.</xsd:documentation>
      </xsd:annotation>
    </xsd:enumeration>
    <xsd:enumeration value="Mars.Deimos">
      <xsd:annotation>
        <xsd:documentation xml:lang="en">The smaller and outer most moon of Mars.</xsd:documentation>
      </xsd:annotation>
    </xsd:enumeration>
    <xsd:enumeration value="Mars.Magnetosphere">
      <xsd:annotation>
        <xsd:documentation xml:lang="en">The region of space above the atmosphere or surface of the planet, and bounded by the magnetopause, that is under the direct influence of the planet&#39;s magnetic field.</xsd:documentation>
      </xsd:annotation>
    </xsd:enumeration>
    <xsd:enumeration value="Mars.Magnetosphere.Magnetotail">
      <xsd:annotation>
        <xsd:documentation xml:lang="en">The region on the night side of the body where the magnetic filed is stretched backwards by the force of the solar wind. For Earth, the magnetotail begins at a night-side radial distance of 10 Re (X > -10Re).</xsd:documentation>
      </xsd:annotation>
    </xsd:enumeration>
    <xsd:enumeration value="Mars.Magnetosphere.Main">
      <xsd:annotation>
        <xsd:documentation xml:lang="en">The region of the magnetosphere where the magnetic field lines are closed, but does not include the gaseous region gravitationally bound to the body.</xsd:documentation>
      </xsd:annotation>
    </xsd:enumeration>
    <xsd:enumeration value="Mars.Magnetosphere.Polar">
      <xsd:annotation>
        <xsd:documentation xml:lang="en">The region near the pole of a body. For a magnetosphere the polar region is the area where magnetic field lines are open and includes the auroral zone.</xsd:documentation>
      </xsd:annotation>
    </xsd:enumeration>
    <xsd:enumeration value="Mars.Magnetosphere.RadiationBelt">
      <xsd:annotation>
        <xsd:documentation xml:lang="en">The region within a magnetosphere where high-energy particles could potentially be trapped in a magnetic field.</xsd:documentation>
      </xsd:annotation>
    </xsd:enumeration>
    <xsd:enumeration value="Mars.Phobos">
      <xsd:annotation>
        <xsd:documentation xml:lang="en">The larger and inner most moon of Mars.</xsd:documentation>
      </xsd:annotation>
    </xsd:enumeration>
    <xsd:enumeration value="Mercury">
      <xsd:annotation>
        <xsd:documentation xml:lang="en">The first planet from the sun in our solar system.</xsd:documentation>
      </xsd:annotation>
    </xsd:enumeration>
    <xsd:enumeration value="Mercury.Magnetosphere">
      <xsd:annotation>
        <xsd:documentation xml:lang="en">The region of space above the atmosphere or surface of the planet, and bounded by the magnetopause, that is under the direct influence of the planet&#39;s magnetic field.</xsd:documentation>
      </xsd:annotation>
    </xsd:enumeration>
    <xsd:enumeration value="Mercury.Magnetosphere.Magnetotail">
      <xsd:annotation>
        <xsd:documentation xml:lang="en">The region on the night side of the body where the magnetic filed is stretched backwards by the force of the solar wind. For Earth, the magnetotail begins at a night-side radial distance of 10 Re (X > -10Re).</xsd:documentation>
      </xsd:annotation>
    </xsd:enumeration>
    <xsd:enumeration value="Mercury.Magnetosphere.Main">
      <xsd:annotation>
        <xsd:documentation xml:lang="en">The region of the magnetosphere where the magnetic field lines are closed, but does not include the gaseous region gravitationally bound to the body.</xsd:documentation>
      </xsd:annotation>
    </xsd:enumeration>
    <xsd:enumeration value="Mercury.Magnetosphere.Polar">
      <xsd:annotation>
        <xsd:documentation xml:lang="en">The region near the pole of a body. For a magnetosphere the polar region is the area where magnetic field lines are open and includes the auroral zone.</xsd:documentation>
      </xsd:annotation>
    </xsd:enumeration>
    <xsd:enumeration value="Mercury.Magnetosphere.RadiationBelt">
      <xsd:annotation>
        <xsd:documentation xml:lang="en">The region within a magnetosphere where high-energy particles could potentially be trapped in a magnetic field.</xsd:documentation>
      </xsd:annotation>
    </xsd:enumeration>
    <xsd:enumeration value="Neptune">
      <xsd:annotation>
        <xsd:documentation xml:lang="en">The seventh planet from the sun in our solar system.</xsd:documentation>
      </xsd:annotation>
    </xsd:enumeration>
    <xsd:enumeration value="Neptune.Magnetosphere">
      <xsd:annotation>
        <xsd:documentation xml:lang="en">The region of space above the atmosphere or surface of the planet, and bounded by the magnetopause, that is under the direct influence of the planet&#39;s magnetic field.</xsd:documentation>
      </xsd:annotation>
    </xsd:enumeration>
    <xsd:enumeration value="Neptune.Magnetosphere.Magnetotail">
      <xsd:annotation>
        <xsd:documentation xml:lang="en">The region on the night side of the body where the magnetic filed is stretched backwards by the force of the solar wind. For Earth, the magnetotail begins at a night-side radial distance of 10 Re (X > -10Re).</xsd:documentation>
      </xsd:annotation>
    </xsd:enumeration>
    <xsd:enumeration value="Neptune.Magnetosphere.Main">
      <xsd:annotation>
        <xsd:documentation xml:lang="en">The region of the magnetosphere where the magnetic field lines are closed, but does not include the gaseous region gravitationally bound to the body.</xsd:documentation>
      </xsd:annotation>
    </xsd:enumeration>
    <xsd:enumeration value="Neptune.Magnetosphere.Polar">
      <xsd:annotation>
        <xsd:documentation xml:lang="en">The region near the pole of a body. For a magnetosphere the polar region is the area where magnetic field lines are open and includes the auroral zone.</xsd:documentation>
      </xsd:annotation>
    </xsd:enumeration>
    <xsd:enumeration value="Neptune.Magnetosphere.RadiationBelt">
      <xsd:annotation>
        <xsd:documentation xml:lang="en">The region within a magnetosphere where high-energy particles could potentially be trapped in a magnetic field.</xsd:documentation>
      </xsd:annotation>
    </xsd:enumeration>
    <xsd:enumeration value="Neptune.Proteus">
      <xsd:annotation>
        <xsd:documentation xml:lang="en">The second largest moon of Neptune.</xsd:documentation>
      </xsd:annotation>
    </xsd:enumeration>
    <xsd:enumeration value="Neptune.Triton">
      <xsd:annotation>
        <xsd:documentation xml:lang="en">The largest moon of Neptune.</xsd:documentation>
      </xsd:annotation>
    </xsd:enumeration>
    <xsd:enumeration value="Pluto">
      <xsd:annotation>
        <xsd:documentation xml:lang="en">The ninth (sub)planet from the sun in our solar system.</xsd:documentation>
      </xsd:annotation>
    </xsd:enumeration>
    <xsd:enumeration value="Saturn">
      <xsd:annotation>
        <xsd:documentation xml:lang="en">The sixth planet from the sun in our solar system.</xsd:documentation>
      </xsd:annotation>
    </xsd:enumeration>
    <xsd:enumeration value="Saturn.Dione">
      <xsd:annotation>
        <xsd:documentation xml:lang="en">The forth-largest moon of Saturn.</xsd:documentation>
      </xsd:annotation>
    </xsd:enumeration>
    <xsd:enumeration value="Saturn.Enceladus">
      <xsd:annotation>
        <xsd:documentation xml:lang="en">The sixth-largest moon of Saturn. It is currently endogenously active. The smallest known body in the Solar System that is geologically active today.</xsd:documentation>
      </xsd:annotation>
    </xsd:enumeration>
    <xsd:enumeration value="Saturn.Iapetus">
      <xsd:annotation>
        <xsd:documentation xml:lang="en">The third-largest moon of Saturn and the eleventh-largest in the Solar System.</xsd:documentation>
      </xsd:annotation>
    </xsd:enumeration>
    <xsd:enumeration value="Saturn.Magnetosphere">
      <xsd:annotation>
        <xsd:documentation xml:lang="en">The region of space above the atmosphere or surface of the planet, and bounded by the magnetopause, that is under the direct influence of the planet&#39;s magnetic field.</xsd:documentation>
      </xsd:annotation>
    </xsd:enumeration>
    <xsd:enumeration value="Saturn.Magnetosphere.Magnetotail">
      <xsd:annotation>
        <xsd:documentation xml:lang="en">The region on the night side of the body where the magnetic filed is stretched backwards by the force of the solar wind. For Earth, the magnetotail begins at a night-side radial distance of 10 Re (X > -10Re).</xsd:documentation>
      </xsd:annotation>
    </xsd:enumeration>
    <xsd:enumeration value="Saturn.Magnetosphere.Main">
      <xsd:annotation>
        <xsd:documentation xml:lang="en">The region of the magnetosphere where the magnetic field lines are closed, but does not include the gaseous region gravitationally bound to the body.</xsd:documentation>
      </xsd:annotation>
    </xsd:enumeration>
    <xsd:enumeration value="Saturn.Magnetosphere.Polar">
      <xsd:annotation>
        <xsd:documentation xml:lang="en">The region near the pole of a body. For a magnetosphere the polar region is the area where magnetic field lines are open and includes the auroral zone.</xsd:documentation>
      </xsd:annotation>
    </xsd:enumeration>
    <xsd:enumeration value="Saturn.Magnetosphere.RadiationBelt">
      <xsd:annotation>
        <xsd:documentation xml:lang="en">The region within a magnetosphere where high-energy particles could potentially be trapped in a magnetic field.</xsd:documentation>
      </xsd:annotation>
    </xsd:enumeration>
    <xsd:enumeration value="Saturn.Mimas">
      <xsd:annotation>
        <xsd:documentation xml:lang="en">The smallest and least massive of the round moons of Saturn.</xsd:documentation>
      </xsd:annotation>
    </xsd:enumeration>
    <xsd:enumeration value="Saturn.Rhea">
      <xsd:annotation>
        <xsd:documentation xml:lang="en">The second-largest moon of Saturn and the ninth-largest moon in the Solar System.</xsd:documentation>
      </xsd:annotation>
    </xsd:enumeration>
    <xsd:enumeration value="Saturn.Tethys">
      <xsd:annotation>
        <xsd:documentation xml:lang="en">The third largest moon of Saturn.</xsd:documentation>
      </xsd:annotation>
    </xsd:enumeration>
    <xsd:enumeration value="Saturn.Titan">
      <xsd:annotation>
        <xsd:documentation xml:lang="en">The largest moon of Saturn and the second-largest moon in the Solar System,</xsd:documentation>
      </xsd:annotation>
    </xsd:enumeration>
    <xsd:enumeration value="Sun">
      <xsd:annotation>
        <xsd:documentation xml:lang="en">The star upon which our solar system is centered.</xsd:documentation>
      </xsd:annotation>
    </xsd:enumeration>
    <xsd:enumeration value="Sun.Chromosphere">
      <xsd:annotation>
        <xsd:documentation xml:lang="en">The region of the Sun&#39;s (or a star&#39;s) atmosphere above the temperature minimum and below the Transition Region. The solar chromosphere is approximately 400 km to 2100 km above the photosphere, and characterized by temperatures from 4500 - 28000 K.</xsd:documentation>
      </xsd:annotation>
    </xsd:enumeration>
    <xsd:enumeration value="Sun.Corona">
      <xsd:annotation>
        <xsd:documentation xml:lang="en">The outermost atmospheric region of the Sun or a star, characterized by ionization temperatures above 10^5 K. The solar corona starts at about 2100 km above the photosphere; there is no generally defined upper limit.</xsd:documentation>
      </xsd:annotation>
    </xsd:enumeration>
    <xsd:enumeration value="Sun.Interior">
      <xsd:annotation>
        <xsd:documentation xml:lang="en">The region inside the body which is not visible from outside the body.</xsd:documentation>
      </xsd:annotation>
    </xsd:enumeration>
    <xsd:enumeration value="Sun.Photosphere">
      <xsd:annotation>
        <xsd:documentation xml:lang="en">The atmospheric layer of the Sun or a star from which continuum radiation, especially optical, is emitted to space. For the Sun, the photosphere is about 500 km thick.</xsd:documentation>
      </xsd:annotation>
    </xsd:enumeration>
    <xsd:enumeration value="Sun.TransitionRegion">
      <xsd:annotation>
        <xsd:documentation xml:lang="en">A very narrow (<100 km) layer between the chromosphere and the corona where the temperature rises abruptly from about 8000 to about 500,000 K.</xsd:documentation>
      </xsd:annotation>
    </xsd:enumeration>
    <xsd:enumeration value="Uranus">
      <xsd:annotation>
        <xsd:documentation xml:lang="en">The eighth planet from the sun in our solar system.</xsd:documentation>
      </xsd:annotation>
    </xsd:enumeration>
    <xsd:enumeration value="Uranus.Ariel">
      <xsd:annotation>
        <xsd:documentation xml:lang="en">The fourth-largest moon of Uranus.</xsd:documentation>
      </xsd:annotation>
    </xsd:enumeration>
    <xsd:enumeration value="Uranus.Magnetosphere">
      <xsd:annotation>
        <xsd:documentation xml:lang="en">The region of space above the atmosphere or surface of the planet, and bounded by the magnetopause, that is under the direct influence of the planet&#39;s magnetic field.</xsd:documentation>
      </xsd:annotation>
    </xsd:enumeration>
    <xsd:enumeration value="Uranus.Magnetosphere.Magnetotail">
      <xsd:annotation>
        <xsd:documentation xml:lang="en">The region on the night side of the body where the magnetic filed is stretched backwards by the force of the solar wind. For Earth, the magnetotail begins at a night-side radial distance of 10 Re (X > -10Re).</xsd:documentation>
      </xsd:annotation>
    </xsd:enumeration>
    <xsd:enumeration value="Uranus.Magnetosphere.Main">
      <xsd:annotation>
        <xsd:documentation xml:lang="en">The region of the magnetosphere where the magnetic field lines are closed, but does not include the gaseous region gravitationally bound to the body.</xsd:documentation>
      </xsd:annotation>
    </xsd:enumeration>
    <xsd:enumeration value="Uranus.Magnetosphere.Polar">
      <xsd:annotation>
        <xsd:documentation xml:lang="en">The region near the pole of a body. For a magnetosphere the polar region is the area where magnetic field lines are open and includes the auroral zone.</xsd:documentation>
      </xsd:annotation>
    </xsd:enumeration>
    <xsd:enumeration value="Uranus.Magnetosphere.RadiationBelt">
      <xsd:annotation>
        <xsd:documentation xml:lang="en">The region within a magnetosphere where high-energy particles could potentially be trapped in a magnetic field.</xsd:documentation>
      </xsd:annotation>
    </xsd:enumeration>
    <xsd:enumeration value="Uranus.Miranda">
      <xsd:annotation>
        <xsd:documentation xml:lang="en">The smallest and innermost round moon of Uranus.</xsd:documentation>
      </xsd:annotation>
    </xsd:enumeration>
    <xsd:enumeration value="Uranus.Oberon">
      <xsd:annotation>
        <xsd:documentation xml:lang="en">The second-largest and second most massive mon of Uranus, and the ninth most massive moon in the Solar System.</xsd:documentation>
      </xsd:annotation>
    </xsd:enumeration>
    <xsd:enumeration value="Uranus.Puck">
      <xsd:annotation>
        <xsd:documentation xml:lang="en">The largest inner spherical moon of Uranus.</xsd:documentation>
      </xsd:annotation>
    </xsd:enumeration>
    <xsd:enumeration value="Uranus.Titania">
      <xsd:annotation>
        <xsd:documentation xml:lang="en">The largest moon of Uranus and the eighth largest moon in the Solar System.</xsd:documentation>
      </xsd:annotation>
    </xsd:enumeration>
    <xsd:enumeration value="Uranus.Umbriel">
      <xsd:annotation>
        <xsd:documentation xml:lang="en">The third largest and fourth most massive moon of Uranus.</xsd:documentation>
      </xsd:annotation>
    </xsd:enumeration>
    <xsd:enumeration value="Venus">
      <xsd:annotation>
        <xsd:documentation xml:lang="en">The second planet from the sun in our solar system.</xsd:documentation>
      </xsd:annotation>
    </xsd:enumeration>
    <xsd:enumeration value="Venus.Magnetosphere">
      <xsd:annotation>
        <xsd:documentation xml:lang="en">The region of space above the atmosphere or surface of the planet, and bounded by the magnetopause, that is under the direct influence of the planet&#39;s magnetic field.</xsd:documentation>
      </xsd:annotation>
    </xsd:enumeration>
    <xsd:enumeration value="Venus.Magnetosphere.Magnetotail">
      <xsd:annotation>
        <xsd:documentation xml:lang="en">The region on the night side of the body where the magnetic filed is stretched backwards by the force of the solar wind. For Earth, the magnetotail begins at a night-side radial distance of 10 Re (X > -10Re).</xsd:documentation>
      </xsd:annotation>
    </xsd:enumeration>
    <xsd:enumeration value="Venus.Magnetosphere.Main">
      <xsd:annotation>
        <xsd:documentation xml:lang="en">The region of the magnetosphere where the magnetic field lines are closed, but does not include the gaseous region gravitationally bound to the body.</xsd:documentation>
      </xsd:annotation>
    </xsd:enumeration>
    <xsd:enumeration value="Venus.Magnetosphere.Polar">
      <xsd:annotation>
        <xsd:documentation xml:lang="en">The region near the pole of a body. For a magnetosphere the polar region is the area where magnetic field lines are open and includes the auroral zone.</xsd:documentation>
      </xsd:annotation>
    </xsd:enumeration>
    <xsd:enumeration value="Venus.Magnetosphere.RadiationBelt">
      <xsd:annotation>
        <xsd:documentation xml:lang="en">The region within a magnetosphere where high-energy particles could potentially be trapped in a magnetic field.</xsd:documentation>
      </xsd:annotation>
    </xsd:enumeration>
  </xsd:restriction>
</xsd:simpleType>
Complex Type spase:NumericalData
Namespace http://www.spase-group.org/data/schema
Annotations
Data stored as numerical values in one or more specified formats. A Numerical Data resource is a type of data product which is a set of data that is uniformly processed and formatted, from one or more instruments, typically spanning the full duration of the observations of the relevant instrument(s). A data product may consist of Parameters stored in a collection of granules of successive time spans or a single data granule.
Diagram
Diagram spase-2_2_8_xsd.tmp#NumericalData_ResourceID spase-2_2_8_xsd.tmp#NumericalData_ResourceHeader spase-2_2_8_xsd.tmp#NumericalData_AccessInformation spase-2_2_8_xsd.tmp#NumericalData_ProcessingLevel spase-2_2_8_xsd.tmp#NumericalData_ProviderResourceName spase-2_2_8_xsd.tmp#NumericalData_ProviderProcessingLevel spase-2_2_8_xsd.tmp#NumericalData_ProviderVersion spase-2_2_8_xsd.tmp#NumericalData_InstrumentID spase-2_2_8_xsd.tmp#NumericalData_MeasurementType spase-2_2_8_xsd.tmp#NumericalData_TemporalDescription spase-2_2_8_xsd.tmp#NumericalData_SpectralRange spase-2_2_8_xsd.tmp#NumericalData_ObservedRegion spase-2_2_8_xsd.tmp#NumericalData_Caveats spase-2_2_8_xsd.tmp#NumericalData_Keyword spase-2_2_8_xsd.tmp#NumericalData_InputResourceID spase-2_2_8_xsd.tmp#NumericalData_Parameter spase-2_2_8_xsd.tmp#NumericalData_Extension
Used by
Model
Children spase:AccessInformation, spase:Caveats, spase:Extension, spase:InputResourceID, spase:InstrumentID, spase:Keyword, spase:MeasurementType, spase:ObservedRegion, spase:Parameter, spase:ProcessingLevel, spase:ProviderProcessingLevel, spase:ProviderResourceName, spase:ProviderVersion, spase:ResourceHeader, spase:ResourceID, spase:SpectralRange, spase:TemporalDescription
Source
<xsd:complexType name="NumericalData">
  <xsd:annotation>
    <xsd:documentation xml:lang="en">Data stored as numerical values in one or more specified formats. A Numerical Data resource is a type of data product which is a set of data that is uniformly processed and formatted, from one or more instruments, typically spanning the full duration of the observations of the relevant instrument(s). A data product may consist of Parameters stored in a collection of granules of successive time spans or a single data granule.</xsd:documentation>
  </xsd:annotation>
  <xsd:sequence>
    <xsd:element name="ResourceID" type="spase:ResourceID" minOccurs="1" maxOccurs="1"/>
    <xsd:element name="ResourceHeader" type="spase:ResourceHeader" minOccurs="1" maxOccurs="1"/>
    <xsd:element name="AccessInformation" type="spase:AccessInformation" minOccurs="1" maxOccurs="unbounded"/>
    <xsd:element name="ProcessingLevel" type="spase:ProcessingLevel" minOccurs="0" maxOccurs="1"/>
    <xsd:element name="ProviderResourceName" type="spase:ProviderResourceName" minOccurs="0" maxOccurs="1"/>
    <xsd:element name="ProviderProcessingLevel" type="spase:ProviderProcessingLevel" minOccurs="0" maxOccurs="1"/>
    <xsd:element name="ProviderVersion" type="spase:ProviderVersion" minOccurs="0" maxOccurs="1"/>
    <xsd:element name="InstrumentID" type="spase:InstrumentID" minOccurs="0" maxOccurs="unbounded"/>
    <xsd:element name="MeasurementType" type="spase:MeasurementType" minOccurs="1" maxOccurs="unbounded"/>
    <xsd:element name="TemporalDescription" type="spase:TemporalDescription" minOccurs="0" maxOccurs="1"/>
    <xsd:element name="SpectralRange" type="spase:SpectralRange" minOccurs="0" maxOccurs="unbounded"/>
    <xsd:element name="ObservedRegion" type="spase:Region" minOccurs="0" maxOccurs="unbounded"/>
    <xsd:element name="Caveats" type="spase:Caveats" minOccurs="0" maxOccurs="1"/>
    <xsd:element name="Keyword" type="spase:Keyword" minOccurs="0" maxOccurs="unbounded"/>
    <xsd:element name="InputResourceID" type="spase:InputResourceID" minOccurs="0" maxOccurs="unbounded"/>
    <xsd:element name="Parameter" type="spase:Parameter" minOccurs="0" maxOccurs="unbounded"/>
    <xsd:element name="Extension" type="spase:Extension" minOccurs="0" maxOccurs="unbounded"/>
  </xsd:sequence>
</xsd:complexType>
Complex Type spase:Document
Namespace http://www.spase-group.org/data/schema
Annotations
A set of information designed and presented as an individual entity. A document may contain plain or formatted text, in-line graphics, sound, other multimedia data, or hypermedia references. A Document resource is intended for use on digital objects that have no other identifier (e.g., DOI or ISBN).
Diagram
Diagram spase-2_2_8_xsd.tmp#Document_ResourceID spase-2_2_8_xsd.tmp#Document_ResourceHeader spase-2_2_8_xsd.tmp#Document_AccessInformation spase-2_2_8_xsd.tmp#Document_Keyword spase-2_2_8_xsd.tmp#Document_DocumentType spase-2_2_8_xsd.tmp#Document_MIMEType spase-2_2_8_xsd.tmp#Document_InputResourceID
Used by
Model
Children spase:AccessInformation, spase:DocumentType, spase:InputResourceID, spase:Keyword, spase:MIMEType, spase:ResourceHeader, spase:ResourceID
Source
<xsd:complexType name="Document">
  <xsd:annotation>
    <xsd:documentation xml:lang="en">A set of information designed and presented as an individual entity. A document may contain plain or formatted text, in-line graphics, sound, other multimedia data, or hypermedia references. A Document resource is intended for use on digital objects that have no other identifier (e.g., DOI or ISBN).</xsd:documentation>
  </xsd:annotation>
  <xsd:sequence>
    <xsd:element name="ResourceID" type="spase:ResourceID" minOccurs="1" maxOccurs="1"/>
    <xsd:element name="ResourceHeader" type="spase:ResourceHeader" minOccurs="1" maxOccurs="1"/>
    <xsd:element name="AccessInformation" type="spase:AccessInformation" minOccurs="1" maxOccurs="unbounded"/>
    <xsd:element name="Keyword" type="spase:Keyword" minOccurs="0" maxOccurs="unbounded"/>
    <xsd:element name="DocumentType" type="spase:DocumentType" minOccurs="1" maxOccurs="1"/>
    <xsd:element name="MIMEType" type="spase:MIMEType" minOccurs="1" maxOccurs="1"/>
    <xsd:element name="InputResourceID" type="spase:InputResourceID" minOccurs="0" maxOccurs="unbounded"/>
  </xsd:sequence>
</xsd:complexType>
Simple Type spase:DocumentType
Namespace http://www.spase-group.org/data/schema
Annotations
Identifiers for the characterization of the content or purpose of a document.
Diagram
Diagram
Type restriction of xsd:string
Facets
enumeration Other
Not classified with more specific terms. The context of its usage may be described in related text.
enumeration Poster
A set of information arranged on a single page or sheet, typically in a large format.
enumeration Presentation
A set of information that is used when communicating to an audience.
enumeration Report
A document which describes the findings of some individual or group.
enumeration Specification
A detailed description of the requirements and other aspects of an object or component that may be used to develop an implementation.
enumeration TechnicalNote
A document summarizing the performance and other technical characteristics of a product, machine, component, subsystem or software in sufficient detail to be used by an engineer or researcher.
enumeration WhitePaper
An authoritative report giving information or proposals on an issue.
Used by
Source
<xsd:simpleType name="DocumentType">
  <xsd:annotation>
    <xsd:documentation xml:lang="en">Identifiers for the characterization of the content or purpose of a document.</xsd:documentation>
  </xsd:annotation>
  <xsd:restriction base="xsd:string">
    <xsd:enumeration value="Other">
      <xsd:annotation>
        <xsd:documentation xml:lang="en">Not classified with more specific terms. The context of its usage may be described in related text.</xsd:documentation>
      </xsd:annotation>
    </xsd:enumeration>
    <xsd:enumeration value="Poster">
      <xsd:annotation>
        <xsd:documentation xml:lang="en">A set of information arranged on a single page or sheet, typically in a large format.</xsd:documentation>
      </xsd:annotation>
    </xsd:enumeration>
    <xsd:enumeration value="Presentation">
      <xsd:annotation>
        <xsd:documentation xml:lang="en">A set of information that is used when communicating to an audience.</xsd:documentation>
      </xsd:annotation>
    </xsd:enumeration>
    <xsd:enumeration value="Report">
      <xsd:annotation>
        <xsd:documentation xml:lang="en">A document which describes the findings of some individual or group.</xsd:documentation>
      </xsd:annotation>
    </xsd:enumeration>
    <xsd:enumeration value="Specification">
      <xsd:annotation>
        <xsd:documentation xml:lang="en">A detailed description of the requirements and other aspects of an object or component that may be used to develop an implementation.</xsd:documentation>
      </xsd:annotation>
    </xsd:enumeration>
    <xsd:enumeration value="TechnicalNote">
      <xsd:annotation>
        <xsd:documentation xml:lang="en">A document summarizing the performance and other technical characteristics of a product, machine, component, subsystem or software in sufficient detail to be used by an engineer or researcher.</xsd:documentation>
      </xsd:annotation>
    </xsd:enumeration>
    <xsd:enumeration value="WhitePaper">
      <xsd:annotation>
        <xsd:documentation xml:lang="en">An authoritative report giving information or proposals on an issue.</xsd:documentation>
      </xsd:annotation>
    </xsd:enumeration>
  </xsd:restriction>
</xsd:simpleType>
Simple Type spase:MIMEType
Namespace http://www.spase-group.org/data/schema
Annotations
Multipurpose Internet Mail Extensions (MIME) type and sub-type which characterizes the format of a file. MIME media types are define in RFC memorandum RFC 2046. Current MIME types are maintained by Internet Assigned Numbers Authority (IANA) at http://www.iana.org/assignments/media-types/index.html. Commonly used MIME types are: application/vnd.ms-powerpoint (ppt, pptx), application/vnd.ms-excel (xls, xlsx), text/richtext (rtx), application/postscript (eps, ps), application/pdf (pdf), application/xml-dtd (dtd), text/html (htm, html), text/xml (xsl, xml, xsd), application/x-dvi (dvi). If a document is compressed the specified MIME type should be for the uncompressed document.
Diagram
Diagram
Type xsd:string
Used by
Source
<xsd:simpleType name="MIMEType">
  <xsd:annotation>
    <xsd:documentation xml:lang="en">Multipurpose Internet Mail Extensions (MIME) type and sub-type which characterizes the format of a file. MIME media types are define in RFC memorandum RFC 2046. Current MIME types are maintained by Internet Assigned Numbers Authority (IANA) at http://www.iana.org/assignments/media-types/index.html. Commonly used MIME types are: application/vnd.ms-powerpoint (ppt, pptx), application/vnd.ms-excel (xls, xlsx), text/richtext (rtx), application/postscript (eps, ps), application/pdf (pdf), application/xml-dtd (dtd), text/html (htm, html), text/xml (xsl, xml, xsd), application/x-dvi (dvi). If a document is compressed the specified MIME type should be for the uncompressed document.</xsd:documentation>
  </xsd:annotation>
  <xsd:restriction base="xsd:string"/>
</xsd:simpleType>
Complex Type spase:Granule
Namespace http://www.spase-group.org/data/schema
Annotations
An accessible portion of another resource. A Granule may be composed of one or more physical pieces (files) which are considered inseparable. For example, a data storage format that maintains metadata and binary data in separate, but tightly coupled files. Granules should not be used to group files that have simple relationships or which are associated through a parent resource. For example, each file containing a time interval data for a Numerical Data resource would each be considered a Granule. The ParentID of a Granule resource must be a NumericalData resource. The attributes of a Granule supersede the corresponding attributes in the NumericalData resource.
Diagram
Diagram spase-2_2_8_xsd.tmp#Granule_ResourceID spase-2_2_8_xsd.tmp#Granule_ReleaseDate spase-2_2_8_xsd.tmp#Granule_ExpirationDate spase-2_2_8_xsd.tmp#Granule_ParentID spase-2_2_8_xsd.tmp#Granule_PriorID spase-2_2_8_xsd.tmp#Granule_StartDate spase-2_2_8_xsd.tmp#Granule_StopDate spase-2_2_8_xsd.tmp#Granule_Source
Used by
Model
Children spase:ExpirationDate, spase:ParentID, spase:PriorID, spase:ReleaseDate, spase:ResourceID, spase:Source, spase:StartDate, spase:StopDate
Source
<xsd:complexType name="Granule">
  <xsd:annotation>
    <xsd:documentation xml:lang="en">An accessible portion of another resource. A Granule may be composed of one or more physical pieces (files) which are considered inseparable. For example, a data storage format that maintains metadata and binary data in separate, but tightly coupled files. Granules should not be used to group files that have simple relationships or which are associated through a parent resource. For example, each file containing a time interval data for a Numerical Data resource would each be considered a Granule. The ParentID of a Granule resource must be a NumericalData resource. The attributes of a Granule supersede the corresponding attributes in the NumericalData resource.</xsd:documentation>
  </xsd:annotation>
  <xsd:sequence>
    <xsd:element name="ResourceID" type="spase:ResourceID" minOccurs="1" maxOccurs="1"/>
    <xsd:element name="ReleaseDate" type="spase:ReleaseDate" minOccurs="1" maxOccurs="1"/>
    <xsd:element name="ExpirationDate" type="spase:ExpirationDate" minOccurs="0" maxOccurs="1"/>
    <xsd:element name="ParentID" type="spase:ParentID" minOccurs="1" maxOccurs="1"/>
    <xsd:element name="PriorID" type="spase:PriorID" minOccurs="0" maxOccurs="unbounded"/>
    <xsd:element name="StartDate" type="spase:StartDate" minOccurs="1" maxOccurs="1"/>
    <xsd:element name="StopDate" type="spase:StopDate" minOccurs="1" maxOccurs="1"/>
    <xsd:element name="Source" type="spase:Source" minOccurs="1" maxOccurs="unbounded"/>
  </xsd:sequence>
</xsd:complexType>
Simple Type spase:ParentID
Namespace http://www.spase-group.org/data/schema
Annotations
The resource identifier for a resource that a resource is a part of. The resource inherits the attributes of the referenced resource. Attributes defined in the resource override attributes of the parent in the manner prescribed by the containing resource.
Diagram
Diagram
Type xsd:string
Used by
Source
<xsd:simpleType name="ParentID">
  <xsd:annotation>
    <xsd:documentation xml:lang="en">The resource identifier for a resource that a resource is a part of. The resource inherits the attributes of the referenced resource. Attributes defined in the resource override attributes of the parent in the manner prescribed by the containing resource.</xsd:documentation>
  </xsd:annotation>
  <xsd:restriction base="xsd:string"/>
</xsd:simpleType>
Complex Type spase:Source
Namespace http://www.spase-group.org/data/schema
Annotations
The location and attributes of an object.
Diagram
Diagram spase-2_2_8_xsd.tmp#Source_SourceType spase-2_2_8_xsd.tmp#Source_URL spase-2_2_8_xsd.tmp#Source_MirrorURL spase-2_2_8_xsd.tmp#Source_Checksum spase-2_2_8_xsd.tmp#Source_DataExtent
Used by
Model
Children spase:Checksum, spase:DataExtent, spase:MirrorURL, spase:SourceType, spase:URL
Source
<xsd:complexType name="Source">
  <xsd:annotation>
    <xsd:documentation xml:lang="en">The location and attributes of an object.</xsd:documentation>
  </xsd:annotation>
  <xsd:sequence>
    <xsd:element name="SourceType" type="spase:SourceType" minOccurs="1" maxOccurs="1"/>
    <xsd:element name="URL" type="spase:URL" minOccurs="1" maxOccurs="1"/>
    <xsd:element name="MirrorURL" type="spase:MirrorURL" minOccurs="0" maxOccurs="unbounded"/>
    <xsd:element name="Checksum" type="spase:Checksum" minOccurs="0" maxOccurs="1"/>
    <xsd:element name="DataExtent" type="spase:DataExtent" minOccurs="0" maxOccurs="1"/>
  </xsd:sequence>
</xsd:complexType>
Simple Type spase:SourceType
Namespace http://www.spase-group.org/data/schema
Annotations
Identifiers for the characterization of the function or purpose of a source.
Diagram
Diagram
Type restriction of xsd:string
Facets
enumeration Ancillary
A complementary item which can be subordinate, subsidiary, auxiliary, supplementary to the primary item.
enumeration Browse
A representation of an image which is suitable to reveal most or all of the details of the image.
enumeration Data
A collection of organized information, usually the results of experience, observation or experiment, or a set of premises. This may consist of numbers, words, or images, particularly as measurements or observations of a set of variables.
enumeration Layout
The structured arrangement of items in a collection.
enumeration Thumbnail
A small representation of an image which is suitable to infer what the full-sized imaged is like.
Used by
Source
<xsd:simpleType name="SourceType">
  <xsd:annotation>
    <xsd:documentation xml:lang="en">Identifiers for the characterization of the function or purpose of a source.</xsd:documentation>
  </xsd:annotation>
  <xsd:restriction base="xsd:string">
    <xsd:enumeration value="Ancillary">
      <xsd:annotation>
        <xsd:documentation xml:lang="en">A complementary item which can be subordinate, subsidiary, auxiliary, supplementary to the primary item.</xsd:documentation>
      </xsd:annotation>
    </xsd:enumeration>
    <xsd:enumeration value="Browse">
      <xsd:annotation>
        <xsd:documentation xml:lang="en">A representation of an image which is suitable to reveal most or all of the details of the image.</xsd:documentation>
      </xsd:annotation>
    </xsd:enumeration>
    <xsd:enumeration value="Data">
      <xsd:annotation>
        <xsd:documentation xml:lang="en">A collection of organized information, usually the results of experience, observation or experiment, or a set of premises. This may consist of numbers, words, or images, particularly as measurements or observations of a set of variables.</xsd:documentation>
      </xsd:annotation>
    </xsd:enumeration>
    <xsd:enumeration value="Layout">
      <xsd:annotation>
        <xsd:documentation xml:lang="en">The structured arrangement of items in a collection.</xsd:documentation>
      </xsd:annotation>
    </xsd:enumeration>
    <xsd:enumeration value="Thumbnail">
      <xsd:annotation>
        <xsd:documentation xml:lang="en">A small representation of an image which is suitable to infer what the full-sized imaged is like.</xsd:documentation>
      </xsd:annotation>
    </xsd:enumeration>
  </xsd:restriction>
</xsd:simpleType>
Simple Type spase:MirrorURL
Namespace http://www.spase-group.org/data/schema
Annotations
A Uniform Resource Locator (URL) to an alternate location of a resource.
Diagram
Diagram
Type xsd:anyURI
Used by
Source
<xsd:simpleType name="MirrorURL">
  <xsd:annotation>
    <xsd:documentation xml:lang="en">A Uniform Resource Locator (URL) to an alternate location of a resource.</xsd:documentation>
  </xsd:annotation>
  <xsd:restriction base="xsd:anyURI"/>
</xsd:simpleType>
Complex Type spase:Checksum
Namespace http://www.spase-group.org/data/schema
Annotations
A computed value that is dependent upon the contents of a digital data object. Primarily used to check whether errors or alterations have occurred during the transmission or storage of a data object.
Diagram
Diagram spase-2_2_8_xsd.tmp#Checksum_HashValue spase-2_2_8_xsd.tmp#Checksum_HashFunction
Used by
Model
Children spase:HashFunction, spase:HashValue
Source
<xsd:complexType name="Checksum">
  <xsd:annotation>
    <xsd:documentation xml:lang="en">A computed value that is dependent upon the contents of a digital data object. Primarily used to check whether errors or alterations have occurred during the transmission or storage of a data object.</xsd:documentation>
  </xsd:annotation>
  <xsd:sequence>
    <xsd:element name="HashValue" type="spase:HashValue" minOccurs="1" maxOccurs="1"/>
    <xsd:element name="HashFunction" type="spase:HashFunction" minOccurs="1" maxOccurs="1"/>
  </xsd:sequence>
</xsd:complexType>
Simple Type spase:HashValue
Namespace http://www.spase-group.org/data/schema
Annotations
The value calculated by a hash function, e.g. the message digest of a digital data object.
Diagram
Diagram
Type xsd:string
Used by
Source
<xsd:simpleType name="HashValue">
  <xsd:annotation>
    <xsd:documentation xml:lang="en">The value calculated by a hash function, e.g. the message digest of a digital data object.</xsd:documentation>
  </xsd:annotation>
  <xsd:restriction base="xsd:string"/>
</xsd:simpleType>
Simple Type spase:HashFunction
Namespace http://www.spase-group.org/data/schema
Annotations
Identifiers for functions or algorithms that convert a digital data object into a hash value.
Diagram
Diagram
Type restriction of xsd:string
Facets
enumeration MD5
Message Digest 5 (MD5) is a 128-bit message digest algorithm created in 1991 by Professor Ronald Rivest.
enumeration SHA1
Secure Hash Algorithm (SHA), a 160-bit message digest algorithm developed by the NSA and described in Federal Information Processing Standard (FIPS) publication 180-1.
enumeration SHA256
Secure Hash Algorithm (SHA), a 256-bit message digest algorithm developed by the NSA and described in Federal Information Processing Standard (FIPS) publication 180-1.
Used by
Source
<xsd:simpleType name="HashFunction">
  <xsd:annotation>
    <xsd:documentation xml:lang="en">Identifiers for functions or algorithms that convert a digital data object into a hash value.</xsd:documentation>
  </xsd:annotation>
  <xsd:restriction base="xsd:string">
    <xsd:enumeration value="MD5">
      <xsd:annotation>
        <xsd:documentation xml:lang="en">Message Digest 5 (MD5) is a 128-bit message digest algorithm created in 1991 by Professor Ronald Rivest.</xsd:documentation>
      </xsd:annotation>
    </xsd:enumeration>
    <xsd:enumeration value="SHA1">
      <xsd:annotation>
        <xsd:documentation xml:lang="en">Secure Hash Algorithm (SHA), a 160-bit message digest algorithm developed by the NSA and described in Federal Information Processing Standard (FIPS) publication 180-1.</xsd:documentation>
      </xsd:annotation>
    </xsd:enumeration>
    <xsd:enumeration value="SHA256">
      <xsd:annotation>
        <xsd:documentation xml:lang="en">Secure Hash Algorithm (SHA), a 256-bit message digest algorithm developed by the NSA and described in Federal Information Processing Standard (FIPS) publication 180-1.</xsd:documentation>
      </xsd:annotation>
    </xsd:enumeration>
  </xsd:restriction>
</xsd:simpleType>
Complex Type spase:Instrument
Namespace http://www.spase-group.org/data/schema
Annotations
A device that makes measurements used to characterize a physical phenomenon, or a family of like devices.
Diagram
Diagram spase-2_2_8_xsd.tmp#Instrument_ResourceID spase-2_2_8_xsd.tmp#Instrument_ResourceHeader spase-2_2_8_xsd.tmp#Instrument_InstrumentType spase-2_2_8_xsd.tmp#Instrument_InvestigationName spase-2_2_8_xsd.tmp#Instrument_OperatingSpan spase-2_2_8_xsd.tmp#Instrument_ObservatoryID spase-2_2_8_xsd.tmp#Instrument_Caveats spase-2_2_8_xsd.tmp#Instrument_Extension
Used by
Model
Children spase:Caveats, spase:Extension, spase:InstrumentType, spase:InvestigationName, spase:ObservatoryID, spase:OperatingSpan, spase:ResourceHeader, spase:ResourceID
Source
<xsd:complexType name="Instrument">
  <xsd:annotation>
    <xsd:documentation xml:lang="en">A device that makes measurements used to characterize a physical phenomenon, or a family of like devices.</xsd:documentation>
  </xsd:annotation>
  <xsd:sequence>
    <xsd:element name="ResourceID" type="spase:ResourceID" minOccurs="1" maxOccurs="1"/>
    <xsd:element name="ResourceHeader" type="spase:ResourceHeader" minOccurs="1" maxOccurs="1"/>
    <xsd:element name="InstrumentType" type="spase:InstrumentType" minOccurs="1" maxOccurs="unbounded"/>
    <xsd:element name="InvestigationName" type="spase:InvestigationName" minOccurs="1" maxOccurs="unbounded"/>
    <xsd:element name="OperatingSpan" type="spase:OperatingSpan" minOccurs="0" maxOccurs="1"/>
    <xsd:element name="ObservatoryID" type="spase:ObservatoryID" minOccurs="1" maxOccurs="1"/>
    <xsd:element name="Caveats" type="spase:Caveats" minOccurs="0" maxOccurs="1"/>
    <xsd:element name="Extension" type="spase:Extension" minOccurs="0" maxOccurs="unbounded"/>
  </xsd:sequence>
</xsd:complexType>
Simple Type spase:InstrumentType
Namespace http://www.spase-group.org/data/schema
Annotations
Identifiers for the type of experiment the instrument performs. This is the technique of observation.
Diagram
Diagram
Type restriction of xsd:string
Facets
enumeration Antenna
A sensor used to measure electric potential.
enumeration Channeltron
An instrument that detects electrons, ions, and UV-radiation, according to the principle of a secondary emission multiplier. It is typically used in electron spectroscopy and mass spectrometry.
enumeration Coronograph
An instrument which can image things very close to the Sun by using a disk to block the Suns bright surface which reveals the faint solar corona and other celestial objects.
enumeration DoubleSphere
A dipole antenna of which the active (sensor) elements are small spheres located at the ends of two wires deployed in the equatorial plane, on opposite sides of a spinning spacecraft.
enumeration DustDetector
An instrument which determines the mass and speed of ambient dust particles.
enumeration ElectronDriftInstrument
An active experiment to measure the electron drift velocity based on sensing the displacement of a weak beam of electrons after one gyration in the ambient magnetic field.
enumeration ElectrostaticAnalyser
An instrument which uses charged plates to analyze the mass, charge and kinetic energies of charged particles which enter the instrument.
enumeration EnergeticParticleInstrument
An instrument that measures fluxes of charged particles as a function of time, direction of motion, mass, charge and/or species.
enumeration FaradayCup
An instrument consisting of an electrode from which electrical current is measured while a charged particle beam (electrons or ions) impinges on it. Used to determine energy spectrum and sometimes ion composition of the impinging particles.
enumeration FluxFeedback
A search coil whose bandwidth and signal/noise ratio are increased by the application of negative feedback at the sensor (flux) level by driving a collocated coil with a signal from the preamplifier.
enumeration FourierTransformSpectrograph
An instrument that determines the spectra of a radiative source, using time-domain measurements and a Fourier transform.
enumeration GeigerMuellerTube
An instrument which measures density of ionizing radiation based on interactions with a gas.
enumeration Imager
An instrument which samples the radiation from an area at one or more spectral ranges emitted or reflected by an object.
enumeration ImagingSpectrometer
An instrument which is a multispectral scanner with a very large number of channels (64-256 channels) with very narrow band widths.
enumeration Interferometer
An instrument to study the properties of two or more waves from the pattern of interference created by their superposition.
enumeration IonChamber
A device in which the collected electrical charge from ionization in a gas-filled cavity is taken to be the proportion to some parameter (e.g. dose or exposure) of radiation field
enumeration IonDrift
A device which measures the current produced by the displacement of ambient ions on a grid, thereby allowing the determination of the ion trajectory and velocity.
enumeration LangmuirProbe
A monopole antenna associated with an instrument. The instrument applies a potential to the antenna which is swept to determine the voltage/current characteristic. This provides information about the plasma surrounding the probe and spacecraft.
enumeration LongWire
A dipole antenna whose active (sensor) elements are two wires deployed in the equatorial plane on opposite sides of a spinning spacecraft, and whose length is several times greater than the spacecraft diameter.
enumeration Magnetograph
A special type of magnetometer that records a time plot of the local magnetic field near the instrument; or a telescope capable of determining the magnetic field strength and/or direction on a distant object such as the Sun, using the Zeeman splitting or other spectral signatures of magnetization.
enumeration Magnetometer
An instrument which measures the ambient magnetic field.
enumeration MassSpectrometer
An instrument which distinguishes chemical species in terms of their different isotopic masses.
enumeration MicrochannelPlate
An instrument used for the detection of elementary particles, ions, ultraviolet rays and soft X-rays constructed from very thin conductive glass capillaries.
enumeration MultispectralImager
An instrument which captures images at multiple spectral ranges.
enumeration NeutralAtomImager
An instrument which measures the quantity and properties of neutral particles over a range of angles. Measured properties can include mass and energy.
enumeration NeutralParticleDetector
An instrument which measures the quantity and properties of neutral particles. Measured properties can include mass and plasma bulk densities.
enumeration ParticleCorrelator
An instrument which correlates particle flux to help identify wave/particle interactions.
enumeration ParticleDetector
An instrument which detects particle flux!!!
enumeration Photometer
An instrument which measures the strength of electromagnetic radiation within a spectral band which can range from ultraviolet to infrared and includes the visible spectrum.
enumeration PhotomultiplierTube
A vacuum phototube that is an extremely sensitive detector of light in the ultraviolet, visible, and near-infrared ranges of the electromagnetic spectrum.
enumeration Photopolarimeter
An instrument which measures the intensity and polarization or radiant energy. A photopolarimeter is a combination of a photometer and a polarimeter.
enumeration Platform
A collection of components which can be positioned and oriented as a single unit. A platform may contain other platforms. For example, a spacecraft is a platform which may have components that can be articulated and are also considered platforms.
enumeration ProportionalCounter
An instrument which measures energy of ionization radiation based on interactions with a gas.
enumeration QuadrisphericalAnalyser
An instrument used for the 3-D detection of plasma, energetic electrons and ions, and for positive-ion composition measurements.
enumeration Radar
An instrument that uses directional properties of returned power to infer spatial and/or other characteristics of a remote object.
enumeration Radiometer
An instrument for detecting or measuring radiant energy. Radiometers are commonly limited to infrared radiation.
enumeration ResonanceSounder
A combination of a radio receiver and a pulsed transmitter used to study the plasma surrounding a spacecraft by identifying resonances or cut-offs (of the wave dispersion relation), whose frequencies are related to the ambient plasma density and magnetic field. When the transmitter is off it is essentially a high frequency-resolution spectral power receiver.
enumeration RetardingPotentialAnalyser
An instrument which measures ion temperatures and ion concentrations using a planar ion trap.
enumeration Riometer
An instrument which measure the signal strength in various directions of the galactic radio signals. Variations in these signals are influenced by solar flare activity and geomagnetic storm and substorm processes.
enumeration ScintillationDetector
An instrument which detects flouresences of a material which is excited by high energy (ionizing) electromagnetic or charged particle radiation.
enumeration SearchCoil
An instrument which measures the time variation of the magnetic flux threading a loop by measurement of the electric potential difference induced between the ends of the wire.
enumeration SolidStateDetector
A detector of the charge carriers (electrons and holes) generated in semiconductors by energy deposited by gamma ray photons. Also known as a semiconductor detector.
enumeration Sounder
An instrument which measures the radiances from an object. A sounder may measure radiances at multiple spectral ranges.
enumeration SpacecraftPotentialControl
An instrument to control the electric potential of a spacecraft with respect to the ambient plasma by emitting a variable current of positive ions.
enumeration SpectralPowerReceiver
A radio receiver which determines the power spectral density of the electric or magnetic field, or both, at one or more frequencies.
enumeration Spectrometer
An instrument that measures the component wavelengths of light (or other electromagnetic radiation) by splitting the light up into its component wavelengths.
enumeration TimeOfFlight
An instrument which measures the time it takes for a particle to travel between two detectors.
enumeration Unspecified
A value which is not provided.
enumeration WaveformReceiver
A radio receiver which outputs the value of one or more components of the electric and/or magnetic field as a function of time.
Used by
Source
<xsd:simpleType name="InstrumentType">
  <xsd:annotation>
    <xsd:documentation xml:lang="en">Identifiers for the type of experiment the instrument performs. This is the technique of observation.</xsd:documentation>
  </xsd:annotation>
  <xsd:restriction base="xsd:string">
    <xsd:enumeration value="Antenna">
      <xsd:annotation>
        <xsd:documentation xml:lang="en">A sensor used to measure electric potential.</xsd:documentation>
      </xsd:annotation>
    </xsd:enumeration>
    <xsd:enumeration value="Channeltron">
      <xsd:annotation>
        <xsd:documentation xml:lang="en">An instrument that detects electrons, ions, and UV-radiation, according to the principle of a secondary emission multiplier. It is typically used in electron spectroscopy and mass spectrometry.</xsd:documentation>
      </xsd:annotation>
    </xsd:enumeration>
    <xsd:enumeration value="Coronograph">
      <xsd:annotation>
        <xsd:documentation xml:lang="en">An instrument which can image things very close to the Sun by using a disk to block the Sun&#39;s bright surface which reveals the faint solar corona and other celestial objects.</xsd:documentation>
      </xsd:annotation>
    </xsd:enumeration>
    <xsd:enumeration value="DoubleSphere">
      <xsd:annotation>
        <xsd:documentation xml:lang="en">A dipole antenna of which the active (sensor) elements are small spheres located at the ends of two wires deployed in the equatorial plane, on opposite sides of a spinning spacecraft.</xsd:documentation>
      </xsd:annotation>
    </xsd:enumeration>
    <xsd:enumeration value="DustDetector">
      <xsd:annotation>
        <xsd:documentation xml:lang="en">An instrument which determines the mass and speed of ambient dust particles.</xsd:documentation>
      </xsd:annotation>
    </xsd:enumeration>
    <xsd:enumeration value="ElectronDriftInstrument">
      <xsd:annotation>
        <xsd:documentation xml:lang="en">An active experiment to measure the electron drift velocity based on sensing the displacement of a weak beam of electrons after one gyration in the ambient magnetic field.</xsd:documentation>
      </xsd:annotation>
    </xsd:enumeration>
    <xsd:enumeration value="ElectrostaticAnalyser">
      <xsd:annotation>
        <xsd:documentation xml:lang="en">An instrument which uses charged plates to analyze the mass, charge and kinetic energies of charged particles which enter the instrument.</xsd:documentation>
      </xsd:annotation>
    </xsd:enumeration>
    <xsd:enumeration value="EnergeticParticleInstrument">
      <xsd:annotation>
        <xsd:documentation xml:lang="en">An instrument that measures fluxes of charged particles as a function of time, direction of motion, mass, charge and/or species.</xsd:documentation>
      </xsd:annotation>
    </xsd:enumeration>
    <xsd:enumeration value="FaradayCup">
      <xsd:annotation>
        <xsd:documentation xml:lang="en">An instrument consisting of an electrode from which electrical current is measured while a charged particle beam (electrons or ions) impinges on it. Used to determine energy spectrum and sometimes ion composition of the impinging particles.</xsd:documentation>
      </xsd:annotation>
    </xsd:enumeration>
    <xsd:enumeration value="FluxFeedback">
      <xsd:annotation>
        <xsd:documentation xml:lang="en">A search coil whose bandwidth and signal/noise ratio are increased by the application of negative feedback at the sensor (flux) level by driving a collocated coil with a signal from the preamplifier.</xsd:documentation>
      </xsd:annotation>
    </xsd:enumeration>
    <xsd:enumeration value="FourierTransformSpectrograph">
      <xsd:annotation>
        <xsd:documentation xml:lang="en">An instrument that determines the spectra of a radiative source, using time-domain measurements and a Fourier transform.</xsd:documentation>
      </xsd:annotation>
    </xsd:enumeration>
    <xsd:enumeration value="GeigerMuellerTube">
      <xsd:annotation>
        <xsd:documentation xml:lang="en">An instrument which measures density of ionizing radiation based on interactions with a gas.</xsd:documentation>
      </xsd:annotation>
    </xsd:enumeration>
    <xsd:enumeration value="Imager">
      <xsd:annotation>
        <xsd:documentation xml:lang="en">An instrument which samples the radiation from an area at one or more spectral ranges emitted or reflected by an object.</xsd:documentation>
      </xsd:annotation>
    </xsd:enumeration>
    <xsd:enumeration value="ImagingSpectrometer">
      <xsd:annotation>
        <xsd:documentation xml:lang="en">An instrument which is a multispectral scanner with a very large number of channels (64-256 channels) with very narrow band widths.</xsd:documentation>
      </xsd:annotation>
    </xsd:enumeration>
    <xsd:enumeration value="Interferometer">
      <xsd:annotation>
        <xsd:documentation xml:lang="en">An instrument to study the properties of two or more waves from the pattern of interference created by their superposition.</xsd:documentation>
      </xsd:annotation>
    </xsd:enumeration>
    <xsd:enumeration value="IonChamber">
      <xsd:annotation>
        <xsd:documentation xml:lang="en">A device in which the collected electrical charge from ionization in a gas-filled cavity is taken to be the proportion to some parameter (e.g. dose or exposure) of radiation field</xsd:documentation>
      </xsd:annotation>
    </xsd:enumeration>
    <xsd:enumeration value="IonDrift">
      <xsd:annotation>
        <xsd:documentation xml:lang="en">A device which measures the current produced by the displacement of ambient ions on a grid, thereby allowing the determination of the ion trajectory and velocity.</xsd:documentation>
      </xsd:annotation>
    </xsd:enumeration>
    <xsd:enumeration value="LangmuirProbe">
      <xsd:annotation>
        <xsd:documentation xml:lang="en">A monopole antenna associated with an instrument. The instrument applies a potential to the antenna which is swept to determine the voltage/current characteristic. This provides information about the plasma surrounding the probe and spacecraft.</xsd:documentation>
      </xsd:annotation>
    </xsd:enumeration>
    <xsd:enumeration value="LongWire">
      <xsd:annotation>
        <xsd:documentation xml:lang="en">A dipole antenna whose active (sensor) elements are two wires deployed in the equatorial plane on opposite sides of a spinning spacecraft, and whose length is several times greater than the spacecraft diameter.</xsd:documentation>
      </xsd:annotation>
    </xsd:enumeration>
    <xsd:enumeration value="Magnetograph">
      <xsd:annotation>
        <xsd:documentation xml:lang="en">A special type of magnetometer that records a time plot of the local magnetic field near the instrument; or a telescope capable of determining the magnetic field strength and/or direction on a distant object such as the Sun, using the Zeeman splitting or other spectral signatures of magnetization.</xsd:documentation>
      </xsd:annotation>
    </xsd:enumeration>
    <xsd:enumeration value="Magnetometer">
      <xsd:annotation>
        <xsd:documentation xml:lang="en">An instrument which measures the ambient magnetic field.</xsd:documentation>
      </xsd:annotation>
    </xsd:enumeration>
    <xsd:enumeration value="MassSpectrometer">
      <xsd:annotation>
        <xsd:documentation xml:lang="en">An instrument which distinguishes chemical species in terms of their different isotopic masses.</xsd:documentation>
      </xsd:annotation>
    </xsd:enumeration>
    <xsd:enumeration value="MicrochannelPlate">
      <xsd:annotation>
        <xsd:documentation xml:lang="en">An instrument used for the detection of elementary particles, ions, ultraviolet rays and soft X-rays constructed from very thin conductive glass capillaries.</xsd:documentation>
      </xsd:annotation>
    </xsd:enumeration>
    <xsd:enumeration value="MultispectralImager">
      <xsd:annotation>
        <xsd:documentation xml:lang="en">An instrument which captures images at multiple spectral ranges.</xsd:documentation>
      </xsd:annotation>
    </xsd:enumeration>
    <xsd:enumeration value="NeutralAtomImager">
      <xsd:annotation>
        <xsd:documentation xml:lang="en">An instrument which measures the quantity and properties of neutral particles over a range of angles. Measured properties can include mass and energy.</xsd:documentation>
      </xsd:annotation>
    </xsd:enumeration>
    <xsd:enumeration value="NeutralParticleDetector">
      <xsd:annotation>
        <xsd:documentation xml:lang="en">An instrument which measures the quantity and properties of neutral particles. Measured properties can include mass and plasma bulk densities.</xsd:documentation>
      </xsd:annotation>
    </xsd:enumeration>
    <xsd:enumeration value="ParticleCorrelator">
      <xsd:annotation>
        <xsd:documentation xml:lang="en">An instrument which correlates particle flux to help identify wave/particle interactions.</xsd:documentation>
      </xsd:annotation>
    </xsd:enumeration>
    <xsd:enumeration value="ParticleDetector">
      <xsd:annotation>
        <xsd:documentation xml:lang="en">An instrument which detects particle flux!!!</xsd:documentation>
      </xsd:annotation>
    </xsd:enumeration>
    <xsd:enumeration value="Photometer">
      <xsd:annotation>
        <xsd:documentation xml:lang="en">An instrument which measures the strength of electromagnetic radiation within a spectral band which can range from ultraviolet to infrared and includes the visible spectrum.</xsd:documentation>
      </xsd:annotation>
    </xsd:enumeration>
    <xsd:enumeration value="PhotomultiplierTube">
      <xsd:annotation>
        <xsd:documentation xml:lang="en">A vacuum phototube that is an extremely sensitive detector of light in the ultraviolet, visible, and near-infrared ranges of the electromagnetic spectrum.</xsd:documentation>
      </xsd:annotation>
    </xsd:enumeration>
    <xsd:enumeration value="Photopolarimeter">
      <xsd:annotation>
        <xsd:documentation xml:lang="en">An instrument which measures the intensity and polarization or radiant energy. A photopolarimeter is a combination of a photometer and a polarimeter.</xsd:documentation>
      </xsd:annotation>
    </xsd:enumeration>
    <xsd:enumeration value="Platform">
      <xsd:annotation>
        <xsd:documentation xml:lang="en">A collection of components which can be positioned and oriented as a single unit. A platform may contain other platforms. For example, a spacecraft is a platform which may have components that can be articulated and are also considered platforms.</xsd:documentation>
      </xsd:annotation>
    </xsd:enumeration>
    <xsd:enumeration value="ProportionalCounter">
      <xsd:annotation>
        <xsd:documentation xml:lang="en">An instrument which measures energy of ionization radiation based on interactions with a gas.</xsd:documentation>
      </xsd:annotation>
    </xsd:enumeration>
    <xsd:enumeration value="QuadrisphericalAnalyser">
      <xsd:annotation>
        <xsd:documentation xml:lang="en">An instrument used for the 3-D detection of plasma, energetic electrons and ions, and for positive-ion composition measurements.</xsd:documentation>
      </xsd:annotation>
    </xsd:enumeration>
    <xsd:enumeration value="Radar">
      <xsd:annotation>
        <xsd:documentation xml:lang="en">An instrument that uses directional properties of returned power to infer spatial and/or other characteristics of a remote object.</xsd:documentation>
      </xsd:annotation>
    </xsd:enumeration>
    <xsd:enumeration value="Radiometer">
      <xsd:annotation>
        <xsd:documentation xml:lang="en">An instrument for detecting or measuring radiant energy. Radiometers are commonly limited to infrared radiation.</xsd:documentation>
      </xsd:annotation>
    </xsd:enumeration>
    <xsd:enumeration value="ResonanceSounder">
      <xsd:annotation>
        <xsd:documentation xml:lang="en">A combination of a radio receiver and a pulsed transmitter used to study the plasma surrounding a spacecraft by identifying resonances or cut-offs (of the wave dispersion relation), whose frequencies are related to the ambient plasma density and magnetic field. When the transmitter is off it is essentially a high frequency-resolution spectral power receiver.</xsd:documentation>
      </xsd:annotation>
    </xsd:enumeration>
    <xsd:enumeration value="RetardingPotentialAnalyser">
      <xsd:annotation>
        <xsd:documentation xml:lang="en">An instrument which measures ion temperatures and ion concentrations using a planar ion trap.</xsd:documentation>
      </xsd:annotation>
    </xsd:enumeration>
    <xsd:enumeration value="Riometer">
      <xsd:annotation>
        <xsd:documentation xml:lang="en">An instrument which measure the signal strength in various directions of the galactic radio signals. Variations in these signals are influenced by solar flare activity and geomagnetic storm and substorm processes.</xsd:documentation>
      </xsd:annotation>
    </xsd:enumeration>
    <xsd:enumeration value="ScintillationDetector">
      <xsd:annotation>
        <xsd:documentation xml:lang="en">An instrument which detects flouresences of a material which is excited by high energy (ionizing) electromagnetic or charged particle radiation.</xsd:documentation>
      </xsd:annotation>
    </xsd:enumeration>
    <xsd:enumeration value="SearchCoil">
      <xsd:annotation>
        <xsd:documentation xml:lang="en">An instrument which measures the time variation of the magnetic flux threading a loop by measurement of the electric potential difference induced between the ends of the wire.</xsd:documentation>
      </xsd:annotation>
    </xsd:enumeration>
    <xsd:enumeration value="SolidStateDetector">
      <xsd:annotation>
        <xsd:documentation xml:lang="en">A detector of the charge carriers (electrons and holes) generated in semiconductors by energy deposited by gamma ray photons. Also known as a semiconductor detector.</xsd:documentation>
      </xsd:annotation>
    </xsd:enumeration>
    <xsd:enumeration value="Sounder">
      <xsd:annotation>
        <xsd:documentation xml:lang="en">An instrument which measures the radiances from an object. A sounder may measure radiances at multiple spectral ranges.</xsd:documentation>
      </xsd:annotation>
    </xsd:enumeration>
    <xsd:enumeration value="SpacecraftPotentialControl">
      <xsd:annotation>
        <xsd:documentation xml:lang="en">An instrument to control the electric potential of a spacecraft with respect to the ambient plasma by emitting a variable current of positive ions.</xsd:documentation>
      </xsd:annotation>
    </xsd:enumeration>
    <xsd:enumeration value="SpectralPowerReceiver">
      <xsd:annotation>
        <xsd:documentation xml:lang="en">A radio receiver which determines the power spectral density of the electric or magnetic field, or both, at one or more frequencies.</xsd:documentation>
      </xsd:annotation>
    </xsd:enumeration>
    <xsd:enumeration value="Spectrometer">
      <xsd:annotation>
        <xsd:documentation xml:lang="en">An instrument that measures the component wavelengths of light (or other electromagnetic radiation) by splitting the light up into its component wavelengths.</xsd:documentation>
      </xsd:annotation>
    </xsd:enumeration>
    <xsd:enumeration value="TimeOfFlight">
      <xsd:annotation>
        <xsd:documentation xml:lang="en">An instrument which measures the time it takes for a particle to travel between two detectors.</xsd:documentation>
      </xsd:annotation>
    </xsd:enumeration>
    <xsd:enumeration value="Unspecified">
      <xsd:annotation>
        <xsd:documentation xml:lang="en">A value which is not provided.</xsd:documentation>
      </xsd:annotation>
    </xsd:enumeration>
    <xsd:enumeration value="WaveformReceiver">
      <xsd:annotation>
        <xsd:documentation xml:lang="en">A radio receiver which outputs the value of one or more components of the electric and/or magnetic field as a function of time.</xsd:documentation>
      </xsd:annotation>
    </xsd:enumeration>
  </xsd:restriction>
</xsd:simpleType>
Simple Type spase:InvestigationName
Namespace http://www.spase-group.org/data/schema
Annotations
The name given to the contract or engagement which enabled the data to be produced. Each investigation is associated with a Principal Investigator or Guest Investigator who was responsible for the original proposal. For single PI missions each major subsystem having its own identified Team Leader may also be classed as an Investigation for the purposes of data archiving.
Diagram
Diagram
Type xsd:string
Used by
Source
<xsd:simpleType name="InvestigationName">
  <xsd:annotation>
    <xsd:documentation xml:lang="en">The name given to the contract or engagement which enabled the data to be produced. Each investigation is associated with a Principal Investigator or Guest Investigator who was responsible for the original proposal. For single PI missions each major subsystem having its own identified Team Leader may also be classed as an Investigation for the purposes of data archiving.</xsd:documentation>
  </xsd:annotation>
  <xsd:restriction base="xsd:string"/>
</xsd:simpleType>
Complex Type spase:OperatingSpan
Namespace http://www.spase-group.org/data/schema
Annotations
The interval in time from the first point at which an instrument or spacecraft was producing and sending data until the last such time, ignoring possible gaps.
Diagram
Diagram spase-2_2_8_xsd.tmp#OperatingSpan_StartDate spase-2_2_8_xsd.tmp#OperatingSpan_StopDate spase-2_2_8_xsd.tmp#OperatingSpan_Note
Used by
Model
Children spase:Note, spase:StartDate, spase:StopDate
Source
<xsd:complexType name="OperatingSpan">
  <xsd:annotation>
    <xsd:documentation xml:lang="en">The interval in time from the first point at which an instrument or spacecraft was producing and sending data until the last such time, ignoring possible gaps.</xsd:documentation>
  </xsd:annotation>
  <xsd:sequence>
    <xsd:element name="StartDate" type="spase:StartDate" minOccurs="1" maxOccurs="1"/>
    <xsd:element name="StopDate" type="spase:StopDate" minOccurs="0" maxOccurs="1"/>
    <xsd:element name="Note" type="spase:Note" minOccurs="0" maxOccurs="unbounded"/>
  </xsd:sequence>
</xsd:complexType>
Simple Type spase:ObservatoryID
Namespace http://www.spase-group.org/data/schema
Annotations
The identifier of an Observatory resource.
Diagram
Diagram
Type xsd:string
Used by
Source
<xsd:simpleType name="ObservatoryID">
  <xsd:annotation>
    <xsd:documentation xml:lang="en">The identifier of an Observatory resource.</xsd:documentation>
  </xsd:annotation>
  <xsd:restriction base="xsd:string"/>
</xsd:simpleType>
Complex Type spase:Observatory
Namespace http://www.spase-group.org/data/schema
Annotations
The host (spacecraft, network, facility) for instruments making observations, or a family of closely related hosts.
Diagram
Diagram spase-2_2_8_xsd.tmp#Observatory_ResourceID spase-2_2_8_xsd.tmp#Observatory_ResourceHeader spase-2_2_8_xsd.tmp#Observatory_ObservatoryGroupID spase-2_2_8_xsd.tmp#Observatory_Location spase-2_2_8_xsd.tmp#Observatory_OperatingSpan spase-2_2_8_xsd.tmp#Observatory_Extension
Used by
Model
Children spase:Extension, spase:Location, spase:ObservatoryGroupID, spase:OperatingSpan, spase:ResourceHeader, spase:ResourceID
Source
<xsd:complexType name="Observatory">
  <xsd:annotation>
    <xsd:documentation xml:lang="en">The host (spacecraft, network, facility) for instruments making observations, or a family of closely related hosts.</xsd:documentation>
  </xsd:annotation>
  <xsd:sequence>
    <xsd:element name="ResourceID" type="spase:ResourceID" minOccurs="1" maxOccurs="1"/>
    <xsd:element name="ResourceHeader" type="spase:ResourceHeader" minOccurs="1" maxOccurs="1"/>
    <xsd:element name="ObservatoryGroupID" type="spase:ObservatoryGroupID" minOccurs="0" maxOccurs="unbounded"/>
    <xsd:element name="Location" type="spase:Location" minOccurs="1" maxOccurs="1"/>
    <xsd:element name="OperatingSpan" type="spase:OperatingSpan" minOccurs="0" maxOccurs="1"/>
    <xsd:element name="Extension" type="spase:Extension" minOccurs="0" maxOccurs="unbounded"/>
  </xsd:sequence>
</xsd:complexType>
Simple Type spase:ObservatoryGroupID
Namespace http://www.spase-group.org/data/schema
Annotations
The identifier of an Observatory resource which the referring resource is a member of.
Diagram
Diagram
Type xsd:string
Used by
Source
<xsd:simpleType name="ObservatoryGroupID">
  <xsd:annotation>
    <xsd:documentation xml:lang="en">The identifier of an Observatory resource which the referring resource is a member of.</xsd:documentation>
  </xsd:annotation>
  <xsd:restriction base="xsd:string"/>
</xsd:simpleType>
Complex Type spase:Location
Namespace http://www.spase-group.org/data/schema
Annotations
A position in space definable by a regional referencing system and geographic coordinates.
Diagram
Diagram spase-2_2_8_xsd.tmp#Location_ObservatoryRegion spase-2_2_8_xsd.tmp#Location_CoordinateSystemName spase-2_2_8_xsd.tmp#Location_Latitude spase-2_2_8_xsd.tmp#Location_Longitude spase-2_2_8_xsd.tmp#Location_Elevation
Used by
Model
Children spase:CoordinateSystemName, spase:Elevation, spase:Latitude, spase:Longitude, spase:ObservatoryRegion
Source
<xsd:complexType name="Location">
  <xsd:annotation>
    <xsd:documentation xml:lang="en">A position in space definable by a regional referencing system and geographic coordinates.</xsd:documentation>
  </xsd:annotation>
  <xsd:sequence>
    <xsd:element name="ObservatoryRegion" type="spase:Region" minOccurs="1" maxOccurs="unbounded"/>
    <xsd:element name="CoordinateSystemName" type="spase:CoordinateSystemName" minOccurs="0" maxOccurs="1"/>
    <xsd:element name="Latitude" type="spase:Latitude" minOccurs="0" maxOccurs="1"/>
    <xsd:element name="Longitude" type="spase:Longitude" minOccurs="0" maxOccurs="1"/>
    <xsd:element name="Elevation" type="spase:Elevation" minOccurs="0" maxOccurs="1"/>
  </xsd:sequence>
</xsd:complexType>
Simple Type spase:Latitude
Namespace http://www.spase-group.org/data/schema
Annotations
The angular distance north (positive) or south (negative) from the equator, measured along the meridian passing through the point.
Diagram
Diagram
Type xsd:double
Used by
Source
<xsd:simpleType name="Latitude">
  <xsd:annotation>
    <xsd:documentation xml:lang="en">The angular distance north (positive) or south (negative) from the equator, measured along the meridian passing through the point.</xsd:documentation>
  </xsd:annotation>
  <xsd:restriction base="xsd:double"/>
</xsd:simpleType>
Simple Type spase:Longitude
Namespace http://www.spase-group.org/data/schema
Annotations
The angular distance measured west (positive) or east (negative) from a north-south line called the Prime Meridian.
Diagram
Diagram
Type xsd:double
Used by
Source
<xsd:simpleType name="Longitude">
  <xsd:annotation>
    <xsd:documentation xml:lang="en">The angular distance measured west (positive) or east (negative) from a north-south line called the Prime Meridian.</xsd:documentation>
  </xsd:annotation>
  <xsd:restriction base="xsd:double"/>
</xsd:simpleType>
Simple Type spase:Elevation
Namespace http://www.spase-group.org/data/schema
Annotations
The distance in meters above (positive) or below (negative) the zero elevation defined by the World Geodetic System reference frame (WGS84).
Diagram
Diagram
Type xsd:double
Used by
Source
<xsd:simpleType name="Elevation">
  <xsd:annotation>
    <xsd:documentation xml:lang="en">The distance in meters above (positive) or below (negative) the zero elevation defined by the World Geodetic System reference frame (WGS84).</xsd:documentation>
  </xsd:annotation>
  <xsd:restriction base="xsd:double"/>
</xsd:simpleType>
Complex Type spase:Person
Namespace http://www.spase-group.org/data/schema
Annotations
An individual human being.
Diagram
Diagram spase-2_2_8_xsd.tmp#Person_ResourceID spase-2_2_8_xsd.tmp#Person_ReleaseDate spase-2_2_8_xsd.tmp#Person_PersonName spase-2_2_8_xsd.tmp#Person_OrganizationName spase-2_2_8_xsd.tmp#Person_Address spase-2_2_8_xsd.tmp#Person_Email spase-2_2_8_xsd.tmp#Person_PhoneNumber spase-2_2_8_xsd.tmp#Person_FaxNumber spase-2_2_8_xsd.tmp#Person_Note spase-2_2_8_xsd.tmp#Person_Extension
Used by
Model
Children spase:Address, spase:Email, spase:Extension, spase:FaxNumber, spase:Note, spase:OrganizationName, spase:PersonName, spase:PhoneNumber, spase:ReleaseDate, spase:ResourceID
Source
<xsd:complexType name="Person">
  <xsd:annotation>
    <xsd:documentation xml:lang="en">An individual human being.</xsd:documentation>
  </xsd:annotation>
  <xsd:sequence>
    <xsd:element name="ResourceID" type="spase:ResourceID" minOccurs="1" maxOccurs="1"/>
    <xsd:element name="ReleaseDate" type="spase:ReleaseDate" minOccurs="0" maxOccurs="1"/>
    <xsd:element name="PersonName" type="spase:PersonName" minOccurs="0" maxOccurs="1"/>
    <xsd:element name="OrganizationName" type="spase:OrganizationName" minOccurs="1" maxOccurs="1"/>
    <xsd:element name="Address" type="spase:Address" minOccurs="0" maxOccurs="1"/>
    <xsd:element name="Email" type="spase:Email" minOccurs="0" maxOccurs="unbounded"/>
    <xsd:element name="PhoneNumber" type="spase:PhoneNumber" minOccurs="0" maxOccurs="unbounded"/>
    <xsd:element name="FaxNumber" type="spase:FaxNumber" minOccurs="0" maxOccurs="1"/>
    <xsd:element name="Note" type="spase:Note" minOccurs="0" maxOccurs="1"/>
    <xsd:element name="Extension" type="spase:Extension" minOccurs="0" maxOccurs="unbounded"/>
  </xsd:sequence>
</xsd:complexType>
Simple Type spase:PersonName
Namespace http://www.spase-group.org/data/schema
Annotations
The words used to address an individual.
Diagram
Diagram
Type xsd:string
Used by
Source
<xsd:simpleType name="PersonName">
  <xsd:annotation>
    <xsd:documentation xml:lang="en">The words used to address an individual.</xsd:documentation>
  </xsd:annotation>
  <xsd:restriction base="xsd:string"/>
</xsd:simpleType>
Simple Type spase:OrganizationName
Namespace http://www.spase-group.org/data/schema
Annotations
A unit within a company or other entity (e.g., Government agency or branch of service) within which many projects are managed as a whole.
Diagram
Diagram
Type xsd:string
Used by
Source
<xsd:simpleType name="OrganizationName">
  <xsd:annotation>
    <xsd:documentation xml:lang="en">A unit within a company or other entity (e.g., Government agency or branch of service) within which many projects are managed as a whole.</xsd:documentation>
  </xsd:annotation>
  <xsd:restriction base="xsd:string"/>
</xsd:simpleType>
Simple Type spase:Address
Namespace http://www.spase-group.org/data/schema
Annotations
Directions for finding some location; written on letters or packages that are to be delivered to that location.
Diagram
Diagram
Type xsd:string
Used by
Source
<xsd:simpleType name="Address">
  <xsd:annotation>
    <xsd:documentation xml:lang="en">Directions for finding some location; written on letters or packages that are to be delivered to that location.</xsd:documentation>
  </xsd:annotation>
  <xsd:restriction base="xsd:string"/>
</xsd:simpleType>
Simple Type spase:Email
Namespace http://www.spase-group.org/data/schema
Annotations
The electronic address at which the individual may be contacted expressed in the form local-part@domain.
Diagram
Diagram
Type xsd:string
Used by
Source
<xsd:simpleType name="Email">
  <xsd:annotation>
    <xsd:documentation xml:lang="en">The electronic address at which the individual may be contacted expressed in the form local-part@domain.</xsd:documentation>
  </xsd:annotation>
  <xsd:restriction base="xsd:string"/>
</xsd:simpleType>
Simple Type spase:PhoneNumber
Namespace http://www.spase-group.org/data/schema
Annotations
The symbols and numerals required to contact an individual by telephone. The string may contain punctuation marks such as dash (-) or dot (.) to separate fields within the string.
Diagram
Diagram
Type xsd:string
Used by
Source
<xsd:simpleType name="PhoneNumber">
  <xsd:annotation>
    <xsd:documentation xml:lang="en">The symbols and numerals required to contact an individual by telephone. The string may contain punctuation marks such as dash (-) or dot (.) to separate fields within the string.</xsd:documentation>
  </xsd:annotation>
  <xsd:restriction base="xsd:string"/>
</xsd:simpleType>
Simple Type spase:FaxNumber
Namespace http://www.spase-group.org/data/schema
Annotations
The symbols and numerals required to send a facsimile (FAX) to an individual by telephone. The string may contain punctuation marks such as dash (-) or dot (.) to separate fields within the string.
Diagram
Diagram
Type xsd:string
Used by
Source
<xsd:simpleType name="FaxNumber">
  <xsd:annotation>
    <xsd:documentation xml:lang="en">The symbols and numerals required to send a facsimile (FAX) to an individual by telephone. The string may contain punctuation marks such as dash (-) or dot (.) to separate fields within the string.</xsd:documentation>
  </xsd:annotation>
  <xsd:restriction base="xsd:string"/>
</xsd:simpleType>
Complex Type spase:Registry
Namespace http://www.spase-group.org/data/schema
Annotations
A location or facility where resources are cataloged.
Diagram
Diagram spase-2_2_8_xsd.tmp#Registry_ResourceID spase-2_2_8_xsd.tmp#Registry_ResourceHeader spase-2_2_8_xsd.tmp#Registry_AccessURL spase-2_2_8_xsd.tmp#Registry_Extension
Used by
Model
Children spase:AccessURL, spase:Extension, spase:ResourceHeader, spase:ResourceID
Source
<xsd:complexType name="Registry">
  <xsd:annotation>
    <xsd:documentation xml:lang="en">A location or facility where resources are cataloged.</xsd:documentation>
  </xsd:annotation>
  <xsd:sequence>
    <xsd:element name="ResourceID" type="spase:ResourceID" minOccurs="1" maxOccurs="1"/>
    <xsd:element name="ResourceHeader" type="spase:ResourceHeader" minOccurs="1" maxOccurs="1"/>
    <xsd:element name="AccessURL" type="spase:AccessURL" minOccurs="1" maxOccurs="1"/>
    <xsd:element name="Extension" type="spase:Extension" minOccurs="0" maxOccurs="unbounded"/>
  </xsd:sequence>
</xsd:complexType>
Complex Type spase:Repository
Namespace http://www.spase-group.org/data/schema
Annotations
A location or facility where resources are stored.
Diagram
Diagram spase-2_2_8_xsd.tmp#Repository_ResourceID spase-2_2_8_xsd.tmp#Repository_ResourceHeader spase-2_2_8_xsd.tmp#Repository_AccessURL spase-2_2_8_xsd.tmp#Repository_Extension
Used by
Model
Children spase:AccessURL, spase:Extension, spase:ResourceHeader, spase:ResourceID
Source
<xsd:complexType name="Repository">
  <xsd:annotation>
    <xsd:documentation xml:lang="en">A location or facility where resources are stored.</xsd:documentation>
  </xsd:annotation>
  <xsd:sequence>
    <xsd:element name="ResourceID" type="spase:ResourceID" minOccurs="1" maxOccurs="1"/>
    <xsd:element name="ResourceHeader" type="spase:ResourceHeader" minOccurs="1" maxOccurs="1"/>
    <xsd:element name="AccessURL" type="spase:AccessURL" minOccurs="1" maxOccurs="1"/>
    <xsd:element name="Extension" type="spase:Extension" minOccurs="0" maxOccurs="unbounded"/>
  </xsd:sequence>
</xsd:complexType>
Complex Type spase:Service
Namespace http://www.spase-group.org/data/schema
Annotations
A location or facility that can perform a well defined task.
Diagram
Diagram spase-2_2_8_xsd.tmp#Service_ResourceID spase-2_2_8_xsd.tmp#Service_ResourceHeader spase-2_2_8_xsd.tmp#Service_AccessURL spase-2_2_8_xsd.tmp#Service_Extension
Used by
Model
Children spase:AccessURL, spase:Extension, spase:ResourceHeader, spase:ResourceID
Source
<xsd:complexType name="Service">
  <xsd:annotation>
    <xsd:documentation xml:lang="en">A location or facility that can perform a well defined task.</xsd:documentation>
  </xsd:annotation>
  <xsd:sequence>
    <xsd:element name="ResourceID" type="spase:ResourceID" minOccurs="1" maxOccurs="1"/>
    <xsd:element name="ResourceHeader" type="spase:ResourceHeader" minOccurs="1" maxOccurs="1"/>
    <xsd:element name="AccessURL" type="spase:AccessURL" minOccurs="1" maxOccurs="1"/>
    <xsd:element name="Extension" type="spase:Extension" minOccurs="0" maxOccurs="unbounded"/>
  </xsd:sequence>
</xsd:complexType>
Complex Type spase:Annotation
Namespace http://www.spase-group.org/data/schema
Annotations
Information which is explanatory or descriptive which is associated with another resource.
Diagram
Diagram spase-2_2_8_xsd.tmp#Annotation_ResourceID spase-2_2_8_xsd.tmp#Annotation_ResourceHeader spase-2_2_8_xsd.tmp#Annotation_ImageURL spase-2_2_8_xsd.tmp#Annotation_AnnotationType spase-2_2_8_xsd.tmp#Annotation_PhenomenonType spase-2_2_8_xsd.tmp#Annotation_ClassificationMethod spase-2_2_8_xsd.tmp#Annotation_ConfidenceRating spase-2_2_8_xsd.tmp#Annotation_TimeSpan spase-2_2_8_xsd.tmp#Annotation_ObservationExtent spase-2_2_8_xsd.tmp#Annotation_Extension
Used by
Model
Children spase:AnnotationType, spase:ClassificationMethod, spase:ConfidenceRating, spase:Extension, spase:ImageURL, spase:ObservationExtent, spase:PhenomenonType, spase:ResourceHeader, spase:ResourceID, spase:TimeSpan
Source
<xsd:complexType name="Annotation">
  <xsd:annotation>
    <xsd:documentation xml:lang="en">Information which is explanatory or descriptive which is associated with another resource.</xsd:documentation>
  </xsd:annotation>
  <xsd:sequence>
    <xsd:element name="ResourceID" type="spase:ResourceID" minOccurs="1" maxOccurs="1"/>
    <xsd:element name="ResourceHeader" type="spase:ResourceHeader" minOccurs="1" maxOccurs="1"/>
    <xsd:element name="ImageURL" type="spase:ImageURL" minOccurs="0" maxOccurs="1"/>
    <xsd:element name="AnnotationType" type="spase:AnnotationType" minOccurs="1" maxOccurs="1"/>
    <xsd:element name="PhenomenonType" type="spase:PhenomenonType" minOccurs="0" maxOccurs="1"/>
    <xsd:element name="ClassificationMethod" type="spase:ClassificationMethod" minOccurs="0" maxOccurs="1"/>
    <xsd:element name="ConfidenceRating" type="spase:ConfidenceRating" minOccurs="0" maxOccurs="1"/>
    <xsd:element name="TimeSpan" type="spase:TimeSpan" minOccurs="0" maxOccurs="unbounded"/>
    <xsd:element name="ObservationExtent" type="spase:ObservationExtent" minOccurs="0" maxOccurs="unbounded"/>
    <xsd:element name="Extension" type="spase:Extension" minOccurs="0" maxOccurs="unbounded"/>
  </xsd:sequence>
</xsd:complexType>
Simple Type spase:ImageURL
Namespace http://www.spase-group.org/data/schema
Annotations
A URL to graphic, image or movie.
Diagram
Diagram
Type xsd:anyURI
Used by
Source
<xsd:simpleType name="ImageURL">
  <xsd:annotation>
    <xsd:documentation xml:lang="en">A URL to graphic, image or movie.</xsd:documentation>
  </xsd:annotation>
  <xsd:restriction base="xsd:anyURI"/>
</xsd:simpleType>
Simple Type spase:AnnotationType
Namespace http://www.spase-group.org/data/schema
Annotations
Identifiers for an classification of an annotation.
Diagram
Diagram
Type restriction of xsd:string
Facets
enumeration Anomaly
An interval where measurements or observations may be adversely affected.
enumeration Event
An action or observation which occurs at a point in time.
enumeration Feature
A prominent or distinctive characteristic that occurs at a location or persists over a period of time.
Used by
Source
<xsd:simpleType name="AnnotationType">
  <xsd:annotation>
    <xsd:documentation xml:lang="en">Identifiers for an classification of an annotation.</xsd:documentation>
  </xsd:annotation>
  <xsd:restriction base="xsd:string">
    <xsd:enumeration value="Anomaly">
      <xsd:annotation>
        <xsd:documentation xml:lang="en">An interval where measurements or observations may be adversely affected.</xsd:documentation>
      </xsd:annotation>
    </xsd:enumeration>
    <xsd:enumeration value="Event">
      <xsd:annotation>
        <xsd:documentation xml:lang="en">An action or observation which occurs at a point in time.</xsd:documentation>
      </xsd:annotation>
    </xsd:enumeration>
    <xsd:enumeration value="Feature">
      <xsd:annotation>
        <xsd:documentation xml:lang="en">A prominent or distinctive characteristic that occurs at a location or persists over a period of time.</xsd:documentation>
      </xsd:annotation>
    </xsd:enumeration>
  </xsd:restriction>
</xsd:simpleType>
Simple Type spase:ClassificationMethod
Namespace http://www.spase-group.org/data/schema
Annotations
Identifiers for the technique used to determine the characteristics of an object.
Diagram
Diagram
Type restriction of xsd:string
Facets
enumeration Automatic
Determined by the analysis or assessment performed by a program or server.
enumeration Inferred
Determined by the analysis of other information or resources.
enumeration Inspection
Determined by the analysis or assessment performed by a person.
Used by
Source
<xsd:simpleType name="ClassificationMethod">
  <xsd:annotation>
    <xsd:documentation xml:lang="en">Identifiers for the technique used to determine the characteristics of an object.</xsd:documentation>
  </xsd:annotation>
  <xsd:restriction base="xsd:string">
    <xsd:enumeration value="Automatic">
      <xsd:annotation>
        <xsd:documentation xml:lang="en">Determined by the analysis or assessment performed by a program or server.</xsd:documentation>
      </xsd:annotation>
    </xsd:enumeration>
    <xsd:enumeration value="Inferred">
      <xsd:annotation>
        <xsd:documentation xml:lang="en">Determined by the analysis of other information or resources.</xsd:documentation>
      </xsd:annotation>
    </xsd:enumeration>
    <xsd:enumeration value="Inspection">
      <xsd:annotation>
        <xsd:documentation xml:lang="en">Determined by the analysis or assessment performed by a person.</xsd:documentation>
      </xsd:annotation>
    </xsd:enumeration>
  </xsd:restriction>
</xsd:simpleType>
Simple Type spase:ConfidenceRating
Namespace http://www.spase-group.org/data/schema
Annotations
Identifiers for the classification of the certainty of an assertion.
Diagram
Diagram
Type restriction of xsd:string
Facets
enumeration Probable
Likely given the available evidence. Considered in the range of 4-7 on a scale of 0-10.
enumeration Strong
Highly likely given the available evidence. Considered in the range of 7-10 on a scale of 0-10.
enumeration Unlikely
Not likely given the available evidence. Considered in the range of 0 on a scale of 0-10.
enumeration Weak
Slightly likely given the available evidence. Considered in the range of 1-4 on a scale of 0-10.
Used by
Source
<xsd:simpleType name="ConfidenceRating">
  <xsd:annotation>
    <xsd:documentation xml:lang="en">Identifiers for the classification of the certainty of an assertion.</xsd:documentation>
  </xsd:annotation>
  <xsd:restriction base="xsd:string">
    <xsd:enumeration value="Probable">
      <xsd:annotation>
        <xsd:documentation xml:lang="en">Likely given the available evidence. Considered in the range of 4-7 on a scale of 0-10.</xsd:documentation>
      </xsd:annotation>
    </xsd:enumeration>
    <xsd:enumeration value="Strong">
      <xsd:annotation>
        <xsd:documentation xml:lang="en">Highly likely given the available evidence. Considered in the range of 7-10 on a scale of 0-10.</xsd:documentation>
      </xsd:annotation>
    </xsd:enumeration>
    <xsd:enumeration value="Unlikely">
      <xsd:annotation>
        <xsd:documentation xml:lang="en">Not likely given the available evidence. Considered in the range of 0 on a scale of 0-10.</xsd:documentation>
      </xsd:annotation>
    </xsd:enumeration>
    <xsd:enumeration value="Weak">
      <xsd:annotation>
        <xsd:documentation xml:lang="en">Slightly likely given the available evidence. Considered in the range of 1-4 on a scale of 0-10.</xsd:documentation>
      </xsd:annotation>
    </xsd:enumeration>
  </xsd:restriction>
</xsd:simpleType>
Complex Type spase:ObservationExtent
Namespace http://www.spase-group.org/data/schema
Annotations
The spatial area encompassed by an observation.
Diagram
Diagram spase-2_2_8_xsd.tmp#ObservationExtent_ObservedRegion spase-2_2_8_xsd.tmp#ObservationExtent_StartLocation spase-2_2_8_xsd.tmp#ObservationExtent_StopLocation spase-2_2_8_xsd.tmp#ObservationExtent_Note
Used by
Model
Children spase:Note, spase:ObservedRegion, spase:StartLocation, spase:StopLocation
Source
<xsd:complexType name="ObservationExtent">
  <xsd:annotation>
    <xsd:documentation xml:lang="en">The spatial area encompassed by an observation.</xsd:documentation>
  </xsd:annotation>
  <xsd:sequence>
    <xsd:element name="ObservedRegion" type="spase:Region" minOccurs="0" maxOccurs="1"/>
    <xsd:element name="StartLocation" type="spase:StartLocation" minOccurs="1" maxOccurs="1"/>
    <xsd:element name="StopLocation" type="spase:StopLocation" minOccurs="1" maxOccurs="1"/>
    <xsd:element name="Note" type="spase:Note" minOccurs="0" maxOccurs="unbounded"/>
  </xsd:sequence>
</xsd:complexType>
Simple Type spase:StartLocation
Namespace http://www.spase-group.org/data/schema
Annotations
The initial position in space.
Diagram
Diagram
Type xsd:string
Used by
Source
<xsd:simpleType name="StartLocation">
  <xsd:annotation>
    <xsd:documentation xml:lang="en">The initial position in space.</xsd:documentation>
  </xsd:annotation>
  <xsd:restriction base="xsd:string"/>
</xsd:simpleType>
Simple Type spase:StopLocation
Namespace http://www.spase-group.org/data/schema
Annotations
The final position in space.
Diagram
Diagram
Type xsd:string
Used by
Source
<xsd:simpleType name="StopLocation">
  <xsd:annotation>
    <xsd:documentation xml:lang="en">The final position in space.</xsd:documentation>
  </xsd:annotation>
  <xsd:restriction base="xsd:string"/>
</xsd:simpleType>
Simple Type spase:Component
Namespace http://www.spase-group.org/data/schema
Annotations
Identifiers for the axis of coordinate systems.
Diagram
Diagram
Type restriction of xsd:string
Facets
enumeration I
Projection of a vector along the first named axis of a coordinate system. Typically the X axis, but could be the R axis for an RTN coordinate system.
enumeration J
Projection of a vector along the second named axis of a coordinate system. Typically the Y axis, but could be the T axis for an RTN coordinate system.
enumeration K
Projection of a vector along the third named axis of a coordinate system. Typically the Z axis, but could be the N axis for an RTN coordinate system.
Source
<xsd:simpleType name="Component">
  <xsd:annotation>
    <xsd:documentation xml:lang="en">Identifiers for the axis of coordinate systems.</xsd:documentation>
  </xsd:annotation>
  <xsd:restriction base="xsd:string">
    <xsd:enumeration value="I">
      <xsd:annotation>
        <xsd:documentation xml:lang="en">Projection of a vector along the first named axis of a coordinate system. Typically the X axis, but could be the R axis for an RTN coordinate system.</xsd:documentation>
      </xsd:annotation>
    </xsd:enumeration>
    <xsd:enumeration value="J">
      <xsd:annotation>
        <xsd:documentation xml:lang="en">Projection of a vector along the second named axis of a coordinate system. Typically the Y axis, but could be the T axis for an RTN coordinate system.</xsd:documentation>
      </xsd:annotation>
    </xsd:enumeration>
    <xsd:enumeration value="K">
      <xsd:annotation>
        <xsd:documentation xml:lang="en">Projection of a vector along the third named axis of a coordinate system. Typically the Z axis, but could be the N axis for an RTN coordinate system.</xsd:documentation>
      </xsd:annotation>
    </xsd:enumeration>
  </xsd:restriction>
</xsd:simpleType>
Simple Type spase:DirectionAngle
Namespace http://www.spase-group.org/data/schema
Annotations
Identifiers for the angle between a vector and a base axis.
Diagram
Diagram
Type restriction of xsd:string
Facets
enumeration AzimuthAngle
The angle between the projection into the i-j plane of a position or measured vector and the i-axis of the coordinate system. Mathematically defined as arctan(j/i). This term could be also applied to angles measured in different planes, for example the IMF clock angle defined as arctan(
enumeration ElevationAngle
The angle between the position or measured vector and the i-j plane of the coordinate system. Mathematically defined as arctan(k/SQRT(i^2+j^2)).
enumeration PolarAngle
The angle between the position or measured vector and the k-axis of the coordinate system. Mathematically defined as arctan([SQRT(i^2+j^2)]/k). This term could be also applied to angles between the vector and other components, for example the IMF cone angle defined as arccos(Bx/Bt).
Source
<xsd:simpleType name="DirectionAngle">
  <xsd:annotation>
    <xsd:documentation xml:lang="en">Identifiers for the angle between a vector and a base axis.</xsd:documentation>
  </xsd:annotation>
  <xsd:restriction base="xsd:string">
    <xsd:enumeration value="AzimuthAngle">
      <xsd:annotation>
        <xsd:documentation xml:lang="en">The angle between the projection into the i-j plane of a position or measured vector and the i-axis of the coordinate system. Mathematically defined as arctan(j/i). This term could be also applied to angles measured in different planes, for example the IMF clock angle defined as arctan(</xsd:documentation>
      </xsd:annotation>
    </xsd:enumeration>
    <xsd:enumeration value="ElevationAngle">
      <xsd:annotation>
        <xsd:documentation xml:lang="en">The angle between the position or measured vector and the i-j plane of the coordinate system. Mathematically defined as arctan(k/SQRT(i^2+j^2)).</xsd:documentation>
      </xsd:annotation>
    </xsd:enumeration>
    <xsd:enumeration value="PolarAngle">
      <xsd:annotation>
        <xsd:documentation xml:lang="en">The angle between the position or measured vector and the k-axis of the coordinate system. Mathematically defined as arctan([SQRT(i^2+j^2)]/k). This term could be also applied to angles between the vector and other components, for example the IMF cone angle defined as arccos(Bx/Bt).</xsd:documentation>
      </xsd:annotation>
    </xsd:enumeration>
  </xsd:restriction>
</xsd:simpleType>
Simple Type spase:Earth
Namespace http://www.spase-group.org/data/schema
Annotations
Identifiers for the regions surrounding the Earth.
Diagram
Diagram
Type restriction of xsd:string
Facets
enumeration Magnetosheath
The region between the bow shock and the magnetopause, characterized by very turbulent plasma.
enumeration Magnetosphere
The region of space above the atmosphere or surface of the planet, and bounded by the magnetopause, that is under the direct influence of the planets magnetic field.
enumeration Magnetosphere.Magnetotail
The region on the night side of the body where the magnetic filed is stretched backwards by the force of the solar wind. For Earth, the magnetotail begins at a night-side radial distance of 10 Re (X > -10Re).
enumeration Magnetosphere.Main
The region of the magnetosphere where the magnetic field lines are closed, but does not include the gaseous region gravitationally bound to the body.
enumeration Magnetosphere.Polar
The region near the pole of a body. For a magnetosphere the polar region is the area where magnetic field lines are open and includes the auroral zone.
enumeration Magnetosphere.RadiationBelt
The region within a magnetosphere where high-energy particles could potentially be trapped in a magnetic field.
enumeration Moon
The only natural satellite of the Earth.
enumeration NearSurface
The gaseous and possibly ionized environment of a body extending from the surface to some specified altitude. For the Earth, this altitude is 2000 km.
enumeration NearSurface.Atmosphere
The neutral gases surrounding a body that extends from the surface and is bound to the body by virtue of the gravitational attraction.
enumeration NearSurface.AuroralRegion
The region in the atmospheric where electrically-charged particles bombarding the upper atmosphere of a planet in the presence of a magnetic field produce an optical phenomenon.
enumeration NearSurface.EquatorialRegion
A region centered on the equator and limited in latitude by approximately 23 degrees north and south of the equator.
enumeration NearSurface.Ionosphere
The charged or ionized gases surrounding a body that are nominally bound to the body by virtue of the gravitational attraction.
enumeration NearSurface.Ionosphere.DRegion
The layer of the ionosphere that exists approximately 50 to 95 km above the surface of the Earth. One of several layers in the ionosphere.
enumeration NearSurface.Ionosphere.ERegion
A layer of ionised gas occurring at 90-150km above the ground. One of several layers in the ionosphere. Also called the The Kennelly-Heaviside layer.
enumeration NearSurface.Ionosphere.FRegion
A layer that contains ionized gases at a height of around 150-800 km above sea level, placing it in the thermosphere. the F region has the highest concentration of free electrons and ions anywhere in the atmosphere. It may be thought of as comprising two layers, the F1-and F2-layers. One of several layers in the ionosphere. Also known as the Appleton layer.
enumeration NearSurface.Ionosphere.Topside
The region at the upper most areas of the ionosphere.
enumeration NearSurface.Mesosphere
The layer of the atmosphere that extends from the Stratosphere to a range of 80 km to 85 km, temperature decreasing with height.
enumeration NearSurface.Plasmasphere
A region of the magnetosphere consisting of low energy (cool) plasma. It is located above the ionosphere. The outer boundary of the plasmasphere is known as the plasmapause, which is defined by an order of magnitude drop in plasma density.
enumeration NearSurface.PolarCap
The areas of the globe surrounding the poles and consisting of the region north of 60 degrees north latitude an the region south of 60 degrees south latitude.
enumeration NearSurface.SouthAtlanticAnomalyRegion
The region where the Earths inner van Allen radiation belt makes its closest approach to the planets surface. The result is that, for a given altitude, the radiation intensity is higher over this region than elsewhere.
enumeration NearSurface.Stratosphere
The layer of the atmosphere that extends from the troposphere to about 30 km, temperature increases with height. The stratosphere contains the ozone layer.
enumeration NearSurface.Thermosphere
The layer of the atmosphere that extends from the Mesosphere to 640+ km, temperature increasing with height.
enumeration NearSurface.Troposphere
The lowest layer of the atmosphere which begins at the surface and extends to between 7 km (4.4 mi) at the poles and 17 km (10.6 mi) at the equator, with some variation due to weather factors.
enumeration Surface
The outermost area of a solid object.
Source
<xsd:simpleType name="Earth">
  <xsd:annotation>
    <xsd:documentation xml:lang="en">Identifiers for the regions surrounding the Earth.</xsd:documentation>
  </xsd:annotation>
  <xsd:restriction base="xsd:string">
    <xsd:enumeration value="Magnetosheath">
      <xsd:annotation>
        <xsd:documentation xml:lang="en">The region between the bow shock and the magnetopause, characterized by very turbulent plasma.</xsd:documentation>
      </xsd:annotation>
    </xsd:enumeration>
    <xsd:enumeration value="Magnetosphere">
      <xsd:annotation>
        <xsd:documentation xml:lang="en">The region of space above the atmosphere or surface of the planet, and bounded by the magnetopause, that is under the direct influence of the planet&#39;s magnetic field.</xsd:documentation>
      </xsd:annotation>
    </xsd:enumeration>
    <xsd:enumeration value="Magnetosphere.Magnetotail">
      <xsd:annotation>
        <xsd:documentation xml:lang="en">The region on the night side of the body where the magnetic filed is stretched backwards by the force of the solar wind. For Earth, the magnetotail begins at a night-side radial distance of 10 Re (X > -10Re).</xsd:documentation>
      </xsd:annotation>
    </xsd:enumeration>
    <xsd:enumeration value="Magnetosphere.Main">
      <xsd:annotation>
        <xsd:documentation xml:lang="en">The region of the magnetosphere where the magnetic field lines are closed, but does not include the gaseous region gravitationally bound to the body.</xsd:documentation>
      </xsd:annotation>
    </xsd:enumeration>
    <xsd:enumeration value="Magnetosphere.Polar">
      <xsd:annotation>
        <xsd:documentation xml:lang="en">The region near the pole of a body. For a magnetosphere the polar region is the area where magnetic field lines are open and includes the auroral zone.</xsd:documentation>
      </xsd:annotation>
    </xsd:enumeration>
    <xsd:enumeration value="Magnetosphere.RadiationBelt">
      <xsd:annotation>
        <xsd:documentation xml:lang="en">The region within a magnetosphere where high-energy particles could potentially be trapped in a magnetic field.</xsd:documentation>
      </xsd:annotation>
    </xsd:enumeration>
    <xsd:enumeration value="Moon">
      <xsd:annotation>
        <xsd:documentation xml:lang="en">The only natural satellite of the Earth.</xsd:documentation>
      </xsd:annotation>
    </xsd:enumeration>
    <xsd:enumeration value="NearSurface">
      <xsd:annotation>
        <xsd:documentation xml:lang="en">The gaseous and possibly ionized environment of a body extending from the surface to some specified altitude. For the Earth, this altitude is 2000 km.</xsd:documentation>
      </xsd:annotation>
    </xsd:enumeration>
    <xsd:enumeration value="NearSurface.Atmosphere">
      <xsd:annotation>
        <xsd:documentation xml:lang="en">The neutral gases surrounding a body that extends from the surface and is bound to the body by virtue of the gravitational attraction.</xsd:documentation>
      </xsd:annotation>
    </xsd:enumeration>
    <xsd:enumeration value="NearSurface.AuroralRegion">
      <xsd:annotation>
        <xsd:documentation xml:lang="en">The region in the atmospheric where electrically-charged particles bombarding the upper atmosphere of a planet in the presence of a magnetic field produce an optical phenomenon.</xsd:documentation>
      </xsd:annotation>
    </xsd:enumeration>
    <xsd:enumeration value="NearSurface.EquatorialRegion">
      <xsd:annotation>
        <xsd:documentation xml:lang="en">A region centered on the equator and limited in latitude by approximately 23 degrees north and south of the equator.</xsd:documentation>
      </xsd:annotation>
    </xsd:enumeration>
    <xsd:enumeration value="NearSurface.Ionosphere">
      <xsd:annotation>
        <xsd:documentation xml:lang="en">The charged or ionized gases surrounding a body that are nominally bound to the body by virtue of the gravitational attraction.</xsd:documentation>
      </xsd:annotation>
    </xsd:enumeration>
    <xsd:enumeration value="NearSurface.Ionosphere.DRegion">
      <xsd:annotation>
        <xsd:documentation xml:lang="en">The layer of the ionosphere that exists approximately 50 to 95 km above the surface of the Earth. One of several layers in the ionosphere.</xsd:documentation>
      </xsd:annotation>
    </xsd:enumeration>
    <xsd:enumeration value="NearSurface.Ionosphere.ERegion">
      <xsd:annotation>
        <xsd:documentation xml:lang="en">A layer of ionised gas occurring at 90-150km above the ground. One of several layers in the ionosphere. Also called the The Kennelly-Heaviside layer.</xsd:documentation>
      </xsd:annotation>
    </xsd:enumeration>
    <xsd:enumeration value="NearSurface.Ionosphere.FRegion">
      <xsd:annotation>
        <xsd:documentation xml:lang="en">A layer that contains ionized gases at a height of around 150-800 km above sea level, placing it in the thermosphere. the F region has the highest concentration of free electrons and ions anywhere in the atmosphere. It may be thought of as comprising two layers, the F1-and F2-layers. One of several layers in the ionosphere. Also known as the Appleton layer.</xsd:documentation>
      </xsd:annotation>
    </xsd:enumeration>
    <xsd:enumeration value="NearSurface.Ionosphere.Topside">
      <xsd:annotation>
        <xsd:documentation xml:lang="en">The region at the upper most areas of the ionosphere.</xsd:documentation>
      </xsd:annotation>
    </xsd:enumeration>
    <xsd:enumeration value="NearSurface.Mesosphere">
      <xsd:annotation>
        <xsd:documentation xml:lang="en">The layer of the atmosphere that extends from the Stratosphere to a range of 80 km to 85 km, temperature decreasing with height.</xsd:documentation>
      </xsd:annotation>
    </xsd:enumeration>
    <xsd:enumeration value="NearSurface.Plasmasphere">
      <xsd:annotation>
        <xsd:documentation xml:lang="en">A region of the magnetosphere consisting of low energy (cool) plasma. It is located above the ionosphere. The outer boundary of the plasmasphere is known as the plasmapause, which is defined by an order of magnitude drop in plasma density.</xsd:documentation>
      </xsd:annotation>
    </xsd:enumeration>
    <xsd:enumeration value="NearSurface.PolarCap">
      <xsd:annotation>
        <xsd:documentation xml:lang="en">The areas of the globe surrounding the poles and consisting of the region north of 60 degrees north latitude an the region south of 60 degrees south latitude.</xsd:documentation>
      </xsd:annotation>
    </xsd:enumeration>
    <xsd:enumeration value="NearSurface.SouthAtlanticAnomalyRegion">
      <xsd:annotation>
        <xsd:documentation xml:lang="en">The region where the Earth&#39;s inner van Allen radiation belt makes its closest approach to the planet&#39;s surface. The result is that, for a given altitude, the radiation intensity is higher over this region than elsewhere.</xsd:documentation>
      </xsd:annotation>
    </xsd:enumeration>
    <xsd:enumeration value="NearSurface.Stratosphere">
      <xsd:annotation>
        <xsd:documentation xml:lang="en">The layer of the atmosphere that extends from the troposphere to about 30 km, temperature increases with height. The stratosphere contains the ozone layer.</xsd:documentation>
      </xsd:annotation>
    </xsd:enumeration>
    <xsd:enumeration value="NearSurface.Thermosphere">
      <xsd:annotation>
        <xsd:documentation xml:lang="en">The layer of the atmosphere that extends from the Mesosphere to 640+ km, temperature increasing with height.</xsd:documentation>
      </xsd:annotation>
    </xsd:enumeration>
    <xsd:enumeration value="NearSurface.Troposphere">
      <xsd:annotation>
        <xsd:documentation xml:lang="en">The lowest layer of the atmosphere which begins at the surface and extends to between 7 km (4.4 mi) at the poles and 17 km (10.6 mi) at the equator, with some variation due to weather factors.</xsd:documentation>
      </xsd:annotation>
    </xsd:enumeration>
    <xsd:enumeration value="Surface">
      <xsd:annotation>
        <xsd:documentation xml:lang="en">The outermost area of a solid object.</xsd:documentation>
      </xsd:annotation>
    </xsd:enumeration>
  </xsd:restriction>
</xsd:simpleType>
Simple Type spase:Hardcopy
Namespace http://www.spase-group.org/data/schema
Annotations
Identifiers for permanent reproductions, or copy in the form of a physical object, of any media suitable for direct use by a person.
Diagram
Diagram
Type restriction of xsd:string
Facets
enumeration Film
An image recording medium on which usually a negative analog image is registered. A positive image can be recovered or reproduced from film, which is usually made of flexible materials for ease of storage and transportation.
enumeration Microfiche
A sheet of microfilm on which many pages of material have been photographed; a magnification system is used to read the material.
enumeration Microfilm
Film rolls on which materials are photographed at greatly reduced size; a magnification system is used to read the material.
enumeration Photograph
An image (positive or negative) registered on a piece of photo-sensitive paper
enumeration PhotographicPlate
A rigid (typically glass) medium that functions like film. Its rigidity is for guarding against image distortion due to medium deformation (caused by heat and humidity). Photographic plates are often used for astronomical photography.
enumeration Print
A sheet of any written or printed material which may include notes or graphics. Multiple printed pages may be bound into a manuscript or book.
Source
<xsd:simpleType name="Hardcopy">
  <xsd:annotation>
    <xsd:documentation xml:lang="en">Identifiers for permanent reproductions, or copy in the form of a physical object, of any media suitable for direct use by a person.</xsd:documentation>
  </xsd:annotation>
  <xsd:restriction base="xsd:string">
    <xsd:enumeration value="Film">
      <xsd:annotation>
        <xsd:documentation xml:lang="en">An image recording medium on which usually a negative analog image is registered. A positive image can be recovered or reproduced from film, which is usually made of flexible materials for ease of storage and transportation.</xsd:documentation>
      </xsd:annotation>
    </xsd:enumeration>
    <xsd:enumeration value="Microfiche">
      <xsd:annotation>
        <xsd:documentation xml:lang="en">A sheet of microfilm on which many pages of material have been photographed; a magnification system is used to read the material.</xsd:documentation>
      </xsd:annotation>
    </xsd:enumeration>
    <xsd:enumeration value="Microfilm">
      <xsd:annotation>
        <xsd:documentation xml:lang="en">Film rolls on which materials are photographed at greatly reduced size; a magnification system is used to read the material.</xsd:documentation>
      </xsd:annotation>
    </xsd:enumeration>
    <xsd:enumeration value="Photograph">
      <xsd:annotation>
        <xsd:documentation xml:lang="en">An image (positive or negative) registered on a piece of photo-sensitive paper</xsd:documentation>
      </xsd:annotation>
    </xsd:enumeration>
    <xsd:enumeration value="PhotographicPlate">
      <xsd:annotation>
        <xsd:documentation xml:lang="en">A rigid (typically glass) medium that functions like film. Its rigidity is for guarding against image distortion due to medium deformation (caused by heat and humidity). Photographic plates are often used for astronomical photography.</xsd:documentation>
      </xsd:annotation>
    </xsd:enumeration>
    <xsd:enumeration value="Print">
      <xsd:annotation>
        <xsd:documentation xml:lang="en">A sheet of any written or printed material which may include notes or graphics. Multiple printed pages may be bound into a manuscript or book.</xsd:documentation>
      </xsd:annotation>
    </xsd:enumeration>
  </xsd:restriction>
</xsd:simpleType>
Simple Type spase:Heliosphere
Namespace http://www.spase-group.org/data/schema
Annotations
Identifiers for regions of the solar atmosphere which extends roughly from the inner corona to the edge of the solar plasma at the heliopause separating primarily solar plasma from interstellar plasma.
Diagram
Diagram
Type restriction of xsd:string
Facets
enumeration Heliosheath
The region extending radially outward from the heliospheric termination shock and in which the decelerated solar wind plasma is still significant.
enumeration Inner
The region of the heliosphere extending radially outward from the solar coronal base to just inside 1 AU.
enumeration NearEarth
The heliospheric region near the Earth which extends to and includes the area near the L1 and L2 Lagrange point.
enumeration Outer
The region of the heliosphere extending radially outward from just outside 1 AU to the heliospheric termination shock.
enumeration Remote1AU
A roughly toroidal region that includes the Earths orbit, but exclusive of the region near the Earth.
Source
<xsd:simpleType name="Heliosphere">
  <xsd:annotation>
    <xsd:documentation xml:lang="en">Identifiers for regions of the solar atmosphere which extends roughly from the inner corona to the edge of the solar plasma at the heliopause separating primarily solar plasma from interstellar plasma.</xsd:documentation>
  </xsd:annotation>
  <xsd:restriction base="xsd:string">
    <xsd:enumeration value="Heliosheath">
      <xsd:annotation>
        <xsd:documentation xml:lang="en">The region extending radially outward from the heliospheric termination shock and in which the decelerated solar wind plasma is still significant.</xsd:documentation>
      </xsd:annotation>
    </xsd:enumeration>
    <xsd:enumeration value="Inner">
      <xsd:annotation>
        <xsd:documentation xml:lang="en">The region of the heliosphere extending radially outward from the solar coronal base to just inside 1 AU.</xsd:documentation>
      </xsd:annotation>
    </xsd:enumeration>
    <xsd:enumeration value="NearEarth">
      <xsd:annotation>
        <xsd:documentation xml:lang="en">The heliospheric region near the Earth which extends to and includes the area near the L1 and L2 Lagrange point.</xsd:documentation>
      </xsd:annotation>
    </xsd:enumeration>
    <xsd:enumeration value="Outer">
      <xsd:annotation>
        <xsd:documentation xml:lang="en">The region of the heliosphere extending radially outward from just outside 1 AU to the heliospheric termination shock.</xsd:documentation>
      </xsd:annotation>
    </xsd:enumeration>
    <xsd:enumeration value="Remote1AU">
      <xsd:annotation>
        <xsd:documentation xml:lang="en">A roughly toroidal region that includes the Earth&#39;s orbit, but exclusive of the region near the Earth.</xsd:documentation>
      </xsd:annotation>
    </xsd:enumeration>
  </xsd:restriction>
</xsd:simpleType>
Simple Type spase:Integral
Namespace http://www.spase-group.org/data/schema
Annotations
Identifiers for values above a given threshold and over area or solid-angle range.
Diagram
Diagram
Type restriction of xsd:string
Facets
enumeration Area
Integration over the extent of a planar region, or of the surface of a solid.
enumeration Bandwidth
Integration over the width a frequency band.
enumeration SolidAngle
Integration over the angle in three-dimensional space that an object subtends at a point.
Source
<xsd:simpleType name="Integral">
  <xsd:annotation>
    <xsd:documentation xml:lang="en">Identifiers for values above a given threshold and over area or solid-angle range.</xsd:documentation>
  </xsd:annotation>
  <xsd:restriction base="xsd:string">
    <xsd:enumeration value="Area">
      <xsd:annotation>
        <xsd:documentation xml:lang="en">Integration over the extent of a planar region, or of the surface of a solid.</xsd:documentation>
      </xsd:annotation>
    </xsd:enumeration>
    <xsd:enumeration value="Bandwidth">
      <xsd:annotation>
        <xsd:documentation xml:lang="en">Integration over the width a frequency band.</xsd:documentation>
      </xsd:annotation>
    </xsd:enumeration>
    <xsd:enumeration value="SolidAngle">
      <xsd:annotation>
        <xsd:documentation xml:lang="en">Integration over the angle in three-dimensional space that an object subtends at a point.</xsd:documentation>
      </xsd:annotation>
    </xsd:enumeration>
  </xsd:restriction>
</xsd:simpleType>
Simple Type spase:Ionosphere
Namespace http://www.spase-group.org/data/schema
Annotations
Identifiers for ionospheric regions.
Diagram
Diagram
Type restriction of xsd:string
Facets
enumeration DRegion
The layer of the ionosphere that exists approximately 50 to 95 km above the surface of the Earth. One of several layers in the ionosphere.
enumeration ERegion
A layer of ionised gas occurring at 90-150km above the ground. One of several layers in the ionosphere. Also called the The Kennelly-Heaviside layer.
enumeration FRegion
A layer that contains ionized gases at a height of around 150-800 km above sea level, placing it in the thermosphere. the F region has the highest concentration of free electrons and ions anywhere in the atmosphere. It may be thought of as comprising two layers, the F1-and F2-layers. One of several layers in the ionosphere. Also known as the Appleton layer.
enumeration Topside
The region at the upper most areas of the ionosphere.
Source
<xsd:simpleType name="Ionosphere">
  <xsd:annotation>
    <xsd:documentation xml:lang="en">Identifiers for ionospheric regions.</xsd:documentation>
  </xsd:annotation>
  <xsd:restriction base="xsd:string">
    <xsd:enumeration value="DRegion">
      <xsd:annotation>
        <xsd:documentation xml:lang="en">The layer of the ionosphere that exists approximately 50 to 95 km above the surface of the Earth. One of several layers in the ionosphere.</xsd:documentation>
      </xsd:annotation>
    </xsd:enumeration>
    <xsd:enumeration value="ERegion">
      <xsd:annotation>
        <xsd:documentation xml:lang="en">A layer of ionised gas occurring at 90-150km above the ground. One of several layers in the ionosphere. Also called the The Kennelly-Heaviside layer.</xsd:documentation>
      </xsd:annotation>
    </xsd:enumeration>
    <xsd:enumeration value="FRegion">
      <xsd:annotation>
        <xsd:documentation xml:lang="en">A layer that contains ionized gases at a height of around 150-800 km above sea level, placing it in the thermosphere. the F region has the highest concentration of free electrons and ions anywhere in the atmosphere. It may be thought of as comprising two layers, the F1-and F2-layers. One of several layers in the ionosphere. Also known as the Appleton layer.</xsd:documentation>
      </xsd:annotation>
    </xsd:enumeration>
    <xsd:enumeration value="Topside">
      <xsd:annotation>
        <xsd:documentation xml:lang="en">The region at the upper most areas of the ionosphere.</xsd:documentation>
      </xsd:annotation>
    </xsd:enumeration>
  </xsd:restriction>
</xsd:simpleType>
Simple Type spase:Jupiter
Namespace http://www.spase-group.org/data/schema
Annotations
Identifiers for the regions surrounding the planet Jupiter.
Diagram
Diagram
Type restriction of xsd:string
Facets
enumeration Callisto
A second largest moon of Jupiter and the third-largest moon in the solar system.
enumeration Europa
The sixth-closest round moon of Jupiter.
enumeration Ganymede
The biggest moon of Jupiter and in the solar system.
enumeration Io
The innermost of the four round moons of the planet Jupiter.
enumeration Magnetosphere
The region of space above the atmosphere or surface of the planet, and bounded by the magnetopause, that is under the direct influence of the planets magnetic field.
enumeration Magnetosphere.Magnetotail
The region on the night side of the body where the magnetic filed is stretched backwards by the force of the solar wind. For Earth, the magnetotail begins at a night-side radial distance of 10 Re (X > -10Re).
enumeration Magnetosphere.Main
The region of the magnetosphere where the magnetic field lines are closed, but does not include the gaseous region gravitationally bound to the body.
enumeration Magnetosphere.Polar
The region near the pole of a body. For a magnetosphere the polar region is the area where magnetic field lines are open and includes the auroral zone.
enumeration Magnetosphere.RadiationBelt
The region within a magnetosphere where high-energy particles could potentially be trapped in a magnetic field.
Source
<xsd:simpleType name="Jupiter">
  <xsd:annotation>
    <xsd:documentation xml:lang="en">Identifiers for the regions surrounding the planet Jupiter.</xsd:documentation>
  </xsd:annotation>
  <xsd:restriction base="xsd:string">
    <xsd:enumeration value="Callisto">
      <xsd:annotation>
        <xsd:documentation xml:lang="en">A second largest moon of Jupiter and the third-largest moon in the solar system.</xsd:documentation>
      </xsd:annotation>
    </xsd:enumeration>
    <xsd:enumeration value="Europa">
      <xsd:annotation>
        <xsd:documentation xml:lang="en">The sixth-closest round moon of Jupiter.</xsd:documentation>
      </xsd:annotation>
    </xsd:enumeration>
    <xsd:enumeration value="Ganymede">
      <xsd:annotation>
        <xsd:documentation xml:lang="en">The biggest moon of Jupiter and in the solar system.</xsd:documentation>
      </xsd:annotation>
    </xsd:enumeration>
    <xsd:enumeration value="Io">
      <xsd:annotation>
        <xsd:documentation xml:lang="en">The innermost of the four round moons of the planet Jupiter.</xsd:documentation>
      </xsd:annotation>
    </xsd:enumeration>
    <xsd:enumeration value="Magnetosphere">
      <xsd:annotation>
        <xsd:documentation xml:lang="en">The region of space above the atmosphere or surface of the planet, and bounded by the magnetopause, that is under the direct influence of the planet&#39;s magnetic field.</xsd:documentation>
      </xsd:annotation>
    </xsd:enumeration>
    <xsd:enumeration value="Magnetosphere.Magnetotail">
      <xsd:annotation>
        <xsd:documentation xml:lang="en">The region on the night side of the body where the magnetic filed is stretched backwards by the force of the solar wind. For Earth, the magnetotail begins at a night-side radial distance of 10 Re (X > -10Re).</xsd:documentation>
      </xsd:annotation>
    </xsd:enumeration>
    <xsd:enumeration value="Magnetosphere.Main">
      <xsd:annotation>
        <xsd:documentation xml:lang="en">The region of the magnetosphere where the magnetic field lines are closed, but does not include the gaseous region gravitationally bound to the body.</xsd:documentation>
      </xsd:annotation>
    </xsd:enumeration>
    <xsd:enumeration value="Magnetosphere.Polar">
      <xsd:annotation>
        <xsd:documentation xml:lang="en">The region near the pole of a body. For a magnetosphere the polar region is the area where magnetic field lines are open and includes the auroral zone.</xsd:documentation>
      </xsd:annotation>
    </xsd:enumeration>
    <xsd:enumeration value="Magnetosphere.RadiationBelt">
      <xsd:annotation>
        <xsd:documentation xml:lang="en">The region within a magnetosphere where high-energy particles could potentially be trapped in a magnetic field.</xsd:documentation>
      </xsd:annotation>
    </xsd:enumeration>
  </xsd:restriction>
</xsd:simpleType>
Simple Type spase:Magnetosphere
Namespace http://www.spase-group.org/data/schema
Annotations
Identifiers for the region of space above the atmosphere or surface of the planet, and bounded by the magnetopause, that is under the direct influence of planets magnetic field.
Diagram
Diagram
Type restriction of xsd:string
Facets
enumeration Magnetotail
The region on the night side of the body where the magnetic filed is stretched backwards by the force of the solar wind. For Earth, the magnetotail begins at a night-side radial distance of 10 Re (X > -10Re).
enumeration Main
The region of the magnetosphere where the magnetic field lines are closed, but does not include the gaseous region gravitationally bound to the body.
enumeration Polar
The region near the pole of a body. For a magnetosphere the polar region is the area where magnetic field lines are open and includes the auroral zone.
enumeration RadiationBelt
The region within a magnetosphere where high-energy particles could potentially be trapped in a magnetic field.
Source
<xsd:simpleType name="Magnetosphere">
  <xsd:annotation>
    <xsd:documentation xml:lang="en">Identifiers for the region of space above the atmosphere or surface of the planet, and bounded by the magnetopause, that is under the direct influence of planet&#39;s magnetic field.</xsd:documentation>
  </xsd:annotation>
  <xsd:restriction base="xsd:string">
    <xsd:enumeration value="Magnetotail">
      <xsd:annotation>
        <xsd:documentation xml:lang="en">The region on the night side of the body where the magnetic filed is stretched backwards by the force of the solar wind. For Earth, the magnetotail begins at a night-side radial distance of 10 Re (X > -10Re).</xsd:documentation>
      </xsd:annotation>
    </xsd:enumeration>
    <xsd:enumeration value="Main">
      <xsd:annotation>
        <xsd:documentation xml:lang="en">The region of the magnetosphere where the magnetic field lines are closed, but does not include the gaseous region gravitationally bound to the body.</xsd:documentation>
      </xsd:annotation>
    </xsd:enumeration>
    <xsd:enumeration value="Polar">
      <xsd:annotation>
        <xsd:documentation xml:lang="en">The region near the pole of a body. For a magnetosphere the polar region is the area where magnetic field lines are open and includes the auroral zone.</xsd:documentation>
      </xsd:annotation>
    </xsd:enumeration>
    <xsd:enumeration value="RadiationBelt">
      <xsd:annotation>
        <xsd:documentation xml:lang="en">The region within a magnetosphere where high-energy particles could potentially be trapped in a magnetic field.</xsd:documentation>
      </xsd:annotation>
    </xsd:enumeration>
  </xsd:restriction>
</xsd:simpleType>
Simple Type spase:Mars
Namespace http://www.spase-group.org/data/schema
Annotations
Identifiers for the regions surrounding the planet Mars.
Diagram
Diagram
Type restriction of xsd:string
Facets
enumeration Deimos
The smaller and outer most moon of Mars.
enumeration Magnetosphere
The region of space above the atmosphere or surface of the planet, and bounded by the magnetopause, that is under the direct influence of the planets magnetic field.
enumeration Magnetosphere.Magnetotail
The region on the night side of the body where the magnetic filed is stretched backwards by the force of the solar wind. For Earth, the magnetotail begins at a night-side radial distance of 10 Re (X > -10Re).
enumeration Magnetosphere.Main
The region of the magnetosphere where the magnetic field lines are closed, but does not include the gaseous region gravitationally bound to the body.
enumeration Magnetosphere.Polar
The region near the pole of a body. For a magnetosphere the polar region is the area where magnetic field lines are open and includes the auroral zone.
enumeration Magnetosphere.RadiationBelt
The region within a magnetosphere where high-energy particles could potentially be trapped in a magnetic field.
enumeration Phobos
The larger and inner most moon of Mars.
Source
<xsd:simpleType name="Mars">
  <xsd:annotation>
    <xsd:documentation xml:lang="en">Identifiers for the regions surrounding the planet Mars.</xsd:documentation>
  </xsd:annotation>
  <xsd:restriction base="xsd:string">
    <xsd:enumeration value="Deimos">
      <xsd:annotation>
        <xsd:documentation xml:lang="en">The smaller and outer most moon of Mars.</xsd:documentation>
      </xsd:annotation>
    </xsd:enumeration>
    <xsd:enumeration value="Magnetosphere">
      <xsd:annotation>
        <xsd:documentation xml:lang="en">The region of space above the atmosphere or surface of the planet, and bounded by the magnetopause, that is under the direct influence of the planet&#39;s magnetic field.</xsd:documentation>
      </xsd:annotation>
    </xsd:enumeration>
    <xsd:enumeration value="Magnetosphere.Magnetotail">
      <xsd:annotation>
        <xsd:documentation xml:lang="en">The region on the night side of the body where the magnetic filed is stretched backwards by the force of the solar wind. For Earth, the magnetotail begins at a night-side radial distance of 10 Re (X > -10Re).</xsd:documentation>
      </xsd:annotation>
    </xsd:enumeration>
    <xsd:enumeration value="Magnetosphere.Main">
      <xsd:annotation>
        <xsd:documentation xml:lang="en">The region of the magnetosphere where the magnetic field lines are closed, but does not include the gaseous region gravitationally bound to the body.</xsd:documentation>
      </xsd:annotation>
    </xsd:enumeration>
    <xsd:enumeration value="Magnetosphere.Polar">
      <xsd:annotation>
        <xsd:documentation xml:lang="en">The region near the pole of a body. For a magnetosphere the polar region is the area where magnetic field lines are open and includes the auroral zone.</xsd:documentation>
      </xsd:annotation>
    </xsd:enumeration>
    <xsd:enumeration value="Magnetosphere.RadiationBelt">
      <xsd:annotation>
        <xsd:documentation xml:lang="en">The region within a magnetosphere where high-energy particles could potentially be trapped in a magnetic field.</xsd:documentation>
      </xsd:annotation>
    </xsd:enumeration>
    <xsd:enumeration value="Phobos">
      <xsd:annotation>
        <xsd:documentation xml:lang="en">The larger and inner most moon of Mars.</xsd:documentation>
      </xsd:annotation>
    </xsd:enumeration>
  </xsd:restriction>
</xsd:simpleType>
Simple Type spase:Mercury
Namespace http://www.spase-group.org/data/schema
Annotations
Identifiers for the regions surrounding the planet Mercury.
Diagram
Diagram
Type restriction of xsd:string
Facets
enumeration Magnetosphere
The region of space above the atmosphere or surface of the planet, and bounded by the magnetopause, that is under the direct influence of the planets magnetic field.
enumeration Magnetosphere.Magnetotail
The region on the night side of the body where the magnetic filed is stretched backwards by the force of the solar wind. For Earth, the magnetotail begins at a night-side radial distance of 10 Re (X > -10Re).
enumeration Magnetosphere.Main
The region of the magnetosphere where the magnetic field lines are closed, but does not include the gaseous region gravitationally bound to the body.
enumeration Magnetosphere.Polar
The region near the pole of a body. For a magnetosphere the polar region is the area where magnetic field lines are open and includes the auroral zone.
enumeration Magnetosphere.RadiationBelt
The region within a magnetosphere where high-energy particles could potentially be trapped in a magnetic field.
Source
<xsd:simpleType name="Mercury">
  <xsd:annotation>
    <xsd:documentation xml:lang="en">Identifiers for the regions surrounding the planet Mercury.</xsd:documentation>
  </xsd:annotation>
  <xsd:restriction base="xsd:string">
    <xsd:enumeration value="Magnetosphere">
      <xsd:annotation>
        <xsd:documentation xml:lang="en">The region of space above the atmosphere or surface of the planet, and bounded by the magnetopause, that is under the direct influence of the planet&#39;s magnetic field.</xsd:documentation>
      </xsd:annotation>
    </xsd:enumeration>
    <xsd:enumeration value="Magnetosphere.Magnetotail">
      <xsd:annotation>
        <xsd:documentation xml:lang="en">The region on the night side of the body where the magnetic filed is stretched backwards by the force of the solar wind. For Earth, the magnetotail begins at a night-side radial distance of 10 Re (X > -10Re).</xsd:documentation>
      </xsd:annotation>
    </xsd:enumeration>
    <xsd:enumeration value="Magnetosphere.Main">
      <xsd:annotation>
        <xsd:documentation xml:lang="en">The region of the magnetosphere where the magnetic field lines are closed, but does not include the gaseous region gravitationally bound to the body.</xsd:documentation>
      </xsd:annotation>
    </xsd:enumeration>
    <xsd:enumeration value="Magnetosphere.Polar">
      <xsd:annotation>
        <xsd:documentation xml:lang="en">The region near the pole of a body. For a magnetosphere the polar region is the area where magnetic field lines are open and includes the auroral zone.</xsd:documentation>
      </xsd:annotation>
    </xsd:enumeration>
    <xsd:enumeration value="Magnetosphere.RadiationBelt">
      <xsd:annotation>
        <xsd:documentation xml:lang="en">The region within a magnetosphere where high-energy particles could potentially be trapped in a magnetic field.</xsd:documentation>
      </xsd:annotation>
    </xsd:enumeration>
  </xsd:restriction>
</xsd:simpleType>
Simple Type spase:NearSurface
Namespace http://www.spase-group.org/data/schema
Annotations
Identifiers for regions of the gaseous and possibly ionized environment of a body extending from the surface to some specified altitude.
Diagram
Diagram
Type restriction of xsd:string
Facets
enumeration Atmosphere
The neutral gases surrounding a body that extends from the surface and is bound to the body by virtue of the gravitational attraction.
enumeration AuroralRegion
The region in the atmospheric where electrically-charged particles bombarding the upper atmosphere of a planet in the presence of a magnetic field produce an optical phenomenon.
enumeration EquatorialRegion
A region centered on the equator and limited in latitude by approximately 23 degrees north and south of the equator.
enumeration Ionosphere
The charged or ionized gases surrounding a body that are nominally bound to the body by virtue of the gravitational attraction.
enumeration Ionosphere.DRegion
The layer of the ionosphere that exists approximately 50 to 95 km above the surface of the Earth. One of several layers in the ionosphere.
enumeration Ionosphere.ERegion
A layer of ionised gas occurring at 90-150km above the ground. One of several layers in the ionosphere. Also called the The Kennelly-Heaviside layer.
enumeration Ionosphere.FRegion
A layer that contains ionized gases at a height of around 150-800 km above sea level, placing it in the thermosphere. the F region has the highest concentration of free electrons and ions anywhere in the atmosphere. It may be thought of as comprising two layers, the F1-and F2-layers. One of several layers in the ionosphere. Also known as the Appleton layer.
enumeration Ionosphere.Topside
The region at the upper most areas of the ionosphere.
enumeration Mesosphere
The layer of the atmosphere that extends from the Stratosphere to a range of 80 km to 85 km, temperature decreasing with height.
enumeration Plasmasphere
A region of the magnetosphere consisting of low energy (cool) plasma. It is located above the ionosphere. The outer boundary of the plasmasphere is known as the plasmapause, which is defined by an order of magnitude drop in plasma density.
enumeration PolarCap
The areas of the globe surrounding the poles and consisting of the region north of 60 degrees north latitude an the region south of 60 degrees south latitude.
enumeration SouthAtlanticAnomalyRegion
The region where the Earths inner van Allen radiation belt makes its closest approach to the planets surface. The result is that, for a given altitude, the radiation intensity is higher over this region than elsewhere.
enumeration Stratosphere
The layer of the atmosphere that extends from the troposphere to about 30 km, temperature increases with height. The stratosphere contains the ozone layer.
enumeration Thermosphere
The layer of the atmosphere that extends from the Mesosphere to 640+ km, temperature increasing with height.
enumeration Troposphere
The lowest layer of the atmosphere which begins at the surface and extends to between 7 km (4.4 mi) at the poles and 17 km (10.6 mi) at the equator, with some variation due to weather factors.
Source
<xsd:simpleType name="NearSurface">
  <xsd:annotation>
    <xsd:documentation xml:lang="en">Identifiers for regions of the gaseous and possibly ionized environment of a body extending from the surface to some specified altitude.</xsd:documentation>
  </xsd:annotation>
  <xsd:restriction base="xsd:string">
    <xsd:enumeration value="Atmosphere">
      <xsd:annotation>
        <xsd:documentation xml:lang="en">The neutral gases surrounding a body that extends from the surface and is bound to the body by virtue of the gravitational attraction.</xsd:documentation>
      </xsd:annotation>
    </xsd:enumeration>
    <xsd:enumeration value="AuroralRegion">
      <xsd:annotation>
        <xsd:documentation xml:lang="en">The region in the atmospheric where electrically-charged particles bombarding the upper atmosphere of a planet in the presence of a magnetic field produce an optical phenomenon.</xsd:documentation>
      </xsd:annotation>
    </xsd:enumeration>
    <xsd:enumeration value="EquatorialRegion">
      <xsd:annotation>
        <xsd:documentation xml:lang="en">A region centered on the equator and limited in latitude by approximately 23 degrees north and south of the equator.</xsd:documentation>
      </xsd:annotation>
    </xsd:enumeration>
    <xsd:enumeration value="Ionosphere">
      <xsd:annotation>
        <xsd:documentation xml:lang="en">The charged or ionized gases surrounding a body that are nominally bound to the body by virtue of the gravitational attraction.</xsd:documentation>
      </xsd:annotation>
    </xsd:enumeration>
    <xsd:enumeration value="Ionosphere.DRegion">
      <xsd:annotation>
        <xsd:documentation xml:lang="en">The layer of the ionosphere that exists approximately 50 to 95 km above the surface of the Earth. One of several layers in the ionosphere.</xsd:documentation>
      </xsd:annotation>
    </xsd:enumeration>
    <xsd:enumeration value="Ionosphere.ERegion">
      <xsd:annotation>
        <xsd:documentation xml:lang="en">A layer of ionised gas occurring at 90-150km above the ground. One of several layers in the ionosphere. Also called the The Kennelly-Heaviside layer.</xsd:documentation>
      </xsd:annotation>
    </xsd:enumeration>
    <xsd:enumeration value="Ionosphere.FRegion">
      <xsd:annotation>
        <xsd:documentation xml:lang="en">A layer that contains ionized gases at a height of around 150-800 km above sea level, placing it in the thermosphere. the F region has the highest concentration of free electrons and ions anywhere in the atmosphere. It may be thought of as comprising two layers, the F1-and F2-layers. One of several layers in the ionosphere. Also known as the Appleton layer.</xsd:documentation>
      </xsd:annotation>
    </xsd:enumeration>
    <xsd:enumeration value="Ionosphere.Topside">
      <xsd:annotation>
        <xsd:documentation xml:lang="en">The region at the upper most areas of the ionosphere.</xsd:documentation>
      </xsd:annotation>
    </xsd:enumeration>
    <xsd:enumeration value="Mesosphere">
      <xsd:annotation>
        <xsd:documentation xml:lang="en">The layer of the atmosphere that extends from the Stratosphere to a range of 80 km to 85 km, temperature decreasing with height.</xsd:documentation>
      </xsd:annotation>
    </xsd:enumeration>
    <xsd:enumeration value="Plasmasphere">
      <xsd:annotation>
        <xsd:documentation xml:lang="en">A region of the magnetosphere consisting of low energy (cool) plasma. It is located above the ionosphere. The outer boundary of the plasmasphere is known as the plasmapause, which is defined by an order of magnitude drop in plasma density.</xsd:documentation>
      </xsd:annotation>
    </xsd:enumeration>
    <xsd:enumeration value="PolarCap">
      <xsd:annotation>
        <xsd:documentation xml:lang="en">The areas of the globe surrounding the poles and consisting of the region north of 60 degrees north latitude an the region south of 60 degrees south latitude.</xsd:documentation>
      </xsd:annotation>
    </xsd:enumeration>
    <xsd:enumeration value="SouthAtlanticAnomalyRegion">
      <xsd:annotation>
        <xsd:documentation xml:lang="en">The region where the Earth&#39;s inner van Allen radiation belt makes its closest approach to the planet&#39;s surface. The result is that, for a given altitude, the radiation intensity is higher over this region than elsewhere.</xsd:documentation>
      </xsd:annotation>
    </xsd:enumeration>
    <xsd:enumeration value="Stratosphere">
      <xsd:annotation>
        <xsd:documentation xml:lang="en">The layer of the atmosphere that extends from the troposphere to about 30 km, temperature increases with height. The stratosphere contains the ozone layer.</xsd:documentation>
      </xsd:annotation>
    </xsd:enumeration>
    <xsd:enumeration value="Thermosphere">
      <xsd:annotation>
        <xsd:documentation xml:lang="en">The layer of the atmosphere that extends from the Mesosphere to 640+ km, temperature increasing with height.</xsd:documentation>
      </xsd:annotation>
    </xsd:enumeration>
    <xsd:enumeration value="Troposphere">
      <xsd:annotation>
        <xsd:documentation xml:lang="en">The lowest layer of the atmosphere which begins at the surface and extends to between 7 km (4.4 mi) at the poles and 17 km (10.6 mi) at the equator, with some variation due to weather factors.</xsd:documentation>
      </xsd:annotation>
    </xsd:enumeration>
  </xsd:restriction>
</xsd:simpleType>
Simple Type spase:Neptune
Namespace http://www.spase-group.org/data/schema
Annotations
Identifiers for the regions surrounding the planet Neptune.
Diagram
Diagram
Type restriction of xsd:string
Facets
enumeration Magnetosphere
The region of space above the atmosphere or surface of the planet, and bounded by the magnetopause, that is under the direct influence of the planets magnetic field.
enumeration Magnetosphere.Magnetotail
The region on the night side of the body where the magnetic filed is stretched backwards by the force of the solar wind. For Earth, the magnetotail begins at a night-side radial distance of 10 Re (X > -10Re).
enumeration Magnetosphere.Main
The region of the magnetosphere where the magnetic field lines are closed, but does not include the gaseous region gravitationally bound to the body.
enumeration Magnetosphere.Polar
The region near the pole of a body. For a magnetosphere the polar region is the area where magnetic field lines are open and includes the auroral zone.
enumeration Magnetosphere.RadiationBelt
The region within a magnetosphere where high-energy particles could potentially be trapped in a magnetic field.
enumeration Proteus
The second largest moon of Neptune.
enumeration Triton
The largest moon of Neptune.
Source
<xsd:simpleType name="Neptune">
  <xsd:annotation>
    <xsd:documentation xml:lang="en">Identifiers for the regions surrounding the planet Neptune.</xsd:documentation>
  </xsd:annotation>
  <xsd:restriction base="xsd:string">
    <xsd:enumeration value="Magnetosphere">
      <xsd:annotation>
        <xsd:documentation xml:lang="en">The region of space above the atmosphere or surface of the planet, and bounded by the magnetopause, that is under the direct influence of the planet&#39;s magnetic field.</xsd:documentation>
      </xsd:annotation>
    </xsd:enumeration>
    <xsd:enumeration value="Magnetosphere.Magnetotail">
      <xsd:annotation>
        <xsd:documentation xml:lang="en">The region on the night side of the body where the magnetic filed is stretched backwards by the force of the solar wind. For Earth, the magnetotail begins at a night-side radial distance of 10 Re (X > -10Re).</xsd:documentation>
      </xsd:annotation>
    </xsd:enumeration>
    <xsd:enumeration value="Magnetosphere.Main">
      <xsd:annotation>
        <xsd:documentation xml:lang="en">The region of the magnetosphere where the magnetic field lines are closed, but does not include the gaseous region gravitationally bound to the body.</xsd:documentation>
      </xsd:annotation>
    </xsd:enumeration>
    <xsd:enumeration value="Magnetosphere.Polar">
      <xsd:annotation>
        <xsd:documentation xml:lang="en">The region near the pole of a body. For a magnetosphere the polar region is the area where magnetic field lines are open and includes the auroral zone.</xsd:documentation>
      </xsd:annotation>
    </xsd:enumeration>
    <xsd:enumeration value="Magnetosphere.RadiationBelt">
      <xsd:annotation>
        <xsd:documentation xml:lang="en">The region within a magnetosphere where high-energy particles could potentially be trapped in a magnetic field.</xsd:documentation>
      </xsd:annotation>
    </xsd:enumeration>
    <xsd:enumeration value="Proteus">
      <xsd:annotation>
        <xsd:documentation xml:lang="en">The second largest moon of Neptune.</xsd:documentation>
      </xsd:annotation>
    </xsd:enumeration>
    <xsd:enumeration value="Triton">
      <xsd:annotation>
        <xsd:documentation xml:lang="en">The largest moon of Neptune.</xsd:documentation>
      </xsd:annotation>
    </xsd:enumeration>
  </xsd:restriction>
</xsd:simpleType>
Simple Type spase:Projection
Namespace http://www.spase-group.org/data/schema
Annotations
Identifiers to projections into a coordinate system.
Diagram
Diagram
Type restriction of xsd:string
Facets
enumeration IJ
A measure of the length of a position or measured vector projected into the i-j (typically X-Y) plane of the coordinate system.
enumeration IK
A measure of the length of a position or measured vector projected into the i-k (typically X-Z) plane of the coordinate system.
enumeration JK
A measure of the length of a position or measured vector projected into the j-k (typically Y-Z) plane of the coordinate system.
Source
<xsd:simpleType name="Projection">
  <xsd:annotation>
    <xsd:documentation xml:lang="en">Identifiers to projections into a coordinate system.</xsd:documentation>
  </xsd:annotation>
  <xsd:restriction base="xsd:string">
    <xsd:enumeration value="IJ">
      <xsd:annotation>
        <xsd:documentation xml:lang="en">A measure of the length of a position or measured vector projected into the i-j (typically X-Y) plane of the coordinate system.</xsd:documentation>
      </xsd:annotation>
    </xsd:enumeration>
    <xsd:enumeration value="IK">
      <xsd:annotation>
        <xsd:documentation xml:lang="en">A measure of the length of a position or measured vector projected into the i-k (typically X-Z) plane of the coordinate system.</xsd:documentation>
      </xsd:annotation>
    </xsd:enumeration>
    <xsd:enumeration value="JK">
      <xsd:annotation>
        <xsd:documentation xml:lang="en">A measure of the length of a position or measured vector projected into the j-k (typically Y-Z) plane of the coordinate system.</xsd:documentation>
      </xsd:annotation>
    </xsd:enumeration>
  </xsd:restriction>
</xsd:simpleType>
Simple Type spase:Saturn
Namespace http://www.spase-group.org/data/schema
Annotations
Identifiers for the regions surrounding the planet Saturn.
Diagram
Diagram
Type restriction of xsd:string
Facets
enumeration Dione
The forth-largest moon of Saturn.
enumeration Enceladus
The sixth-largest moon of Saturn. It is currently endogenously active. The smallest known body in the Solar System that is geologically active today.
enumeration Iapetus
The third-largest moon of Saturn and the eleventh-largest in the Solar System.
enumeration Magnetosphere
The region of space above the atmosphere or surface of the planet, and bounded by the magnetopause, that is under the direct influence of the planets magnetic field.
enumeration Magnetosphere.Magnetotail
The region on the night side of the body where the magnetic filed is stretched backwards by the force of the solar wind. For Earth, the magnetotail begins at a night-side radial distance of 10 Re (X > -10Re).
enumeration Magnetosphere.Main
The region of the magnetosphere where the magnetic field lines are closed, but does not include the gaseous region gravitationally bound to the body.
enumeration Magnetosphere.Polar
The region near the pole of a body. For a magnetosphere the polar region is the area where magnetic field lines are open and includes the auroral zone.
enumeration Magnetosphere.RadiationBelt
The region within a magnetosphere where high-energy particles could potentially be trapped in a magnetic field.
enumeration Mimas
The smallest and least massive of the round moons of Saturn.
enumeration Rhea
The second-largest moon of Saturn and the ninth-largest moon in the Solar System.
enumeration Tethys
The third largest moon of Saturn.
enumeration Titan
The largest moon of Saturn and the second-largest moon in the Solar System,
Source
<xsd:simpleType name="Saturn">
  <xsd:annotation>
    <xsd:documentation xml:lang="en">Identifiers for the regions surrounding the planet Saturn.</xsd:documentation>
  </xsd:annotation>
  <xsd:restriction base="xsd:string">
    <xsd:enumeration value="Dione">
      <xsd:annotation>
        <xsd:documentation xml:lang="en">The forth-largest moon of Saturn.</xsd:documentation>
      </xsd:annotation>
    </xsd:enumeration>
    <xsd:enumeration value="Enceladus">
      <xsd:annotation>
        <xsd:documentation xml:lang="en">The sixth-largest moon of Saturn. It is currently endogenously active. The smallest known body in the Solar System that is geologically active today.</xsd:documentation>
      </xsd:annotation>
    </xsd:enumeration>
    <xsd:enumeration value="Iapetus">
      <xsd:annotation>
        <xsd:documentation xml:lang="en">The third-largest moon of Saturn and the eleventh-largest in the Solar System.</xsd:documentation>
      </xsd:annotation>
    </xsd:enumeration>
    <xsd:enumeration value="Magnetosphere">
      <xsd:annotation>
        <xsd:documentation xml:lang="en">The region of space above the atmosphere or surface of the planet, and bounded by the magnetopause, that is under the direct influence of the planet&#39;s magnetic field.</xsd:documentation>
      </xsd:annotation>
    </xsd:enumeration>
    <xsd:enumeration value="Magnetosphere.Magnetotail">
      <xsd:annotation>
        <xsd:documentation xml:lang="en">The region on the night side of the body where the magnetic filed is stretched backwards by the force of the solar wind. For Earth, the magnetotail begins at a night-side radial distance of 10 Re (X > -10Re).</xsd:documentation>
      </xsd:annotation>
    </xsd:enumeration>
    <xsd:enumeration value="Magnetosphere.Main">
      <xsd:annotation>
        <xsd:documentation xml:lang="en">The region of the magnetosphere where the magnetic field lines are closed, but does not include the gaseous region gravitationally bound to the body.</xsd:documentation>
      </xsd:annotation>
    </xsd:enumeration>
    <xsd:enumeration value="Magnetosphere.Polar">
      <xsd:annotation>
        <xsd:documentation xml:lang="en">The region near the pole of a body. For a magnetosphere the polar region is the area where magnetic field lines are open and includes the auroral zone.</xsd:documentation>
      </xsd:annotation>
    </xsd:enumeration>
    <xsd:enumeration value="Magnetosphere.RadiationBelt">
      <xsd:annotation>
        <xsd:documentation xml:lang="en">The region within a magnetosphere where high-energy particles could potentially be trapped in a magnetic field.</xsd:documentation>
      </xsd:annotation>
    </xsd:enumeration>
    <xsd:enumeration value="Mimas">
      <xsd:annotation>
        <xsd:documentation xml:lang="en">The smallest and least massive of the round moons of Saturn.</xsd:documentation>
      </xsd:annotation>
    </xsd:enumeration>
    <xsd:enumeration value="Rhea">
      <xsd:annotation>
        <xsd:documentation xml:lang="en">The second-largest moon of Saturn and the ninth-largest moon in the Solar System.</xsd:documentation>
      </xsd:annotation>
    </xsd:enumeration>
    <xsd:enumeration value="Tethys">
      <xsd:annotation>
        <xsd:documentation xml:lang="en">The third largest moon of Saturn.</xsd:documentation>
      </xsd:annotation>
    </xsd:enumeration>
    <xsd:enumeration value="Titan">
      <xsd:annotation>
        <xsd:documentation xml:lang="en">The largest moon of Saturn and the second-largest moon in the Solar System,</xsd:documentation>
      </xsd:annotation>
    </xsd:enumeration>
  </xsd:restriction>
</xsd:simpleType>
Simple Type spase:Sun
Namespace http://www.spase-group.org/data/schema
Annotations
Identifiers for regions of the star upon which our solar system is centered.
Diagram
Diagram
Type restriction of xsd:string
Facets
enumeration Chromosphere
The region of the Suns (or a stars) atmosphere above the temperature minimum and below the Transition Region. The solar chromosphere is approximately 400 km to 2100 km above the photosphere, and characterized by temperatures from 4500 - 28000 K.
enumeration Corona
The outermost atmospheric region of the Sun or a star, characterized by ionization temperatures above 10^5 K. The solar corona starts at about 2100 km above the photosphere; there is no generally defined upper limit.
enumeration Interior
The region inside the body which is not visible from outside the body.
enumeration Photosphere
The atmospheric layer of the Sun or a star from which continuum radiation, especially optical, is emitted to space. For the Sun, the photosphere is about 500 km thick.
enumeration TransitionRegion
A very narrow (<100 km) layer between the chromosphere and the corona where the temperature rises abruptly from about 8000 to about 500,000 K.
Source
<xsd:simpleType name="Sun">
  <xsd:annotation>
    <xsd:documentation xml:lang="en">Identifiers for regions of the star upon which our solar system is centered.</xsd:documentation>
  </xsd:annotation>
  <xsd:restriction base="xsd:string">
    <xsd:enumeration value="Chromosphere">
      <xsd:annotation>
        <xsd:documentation xml:lang="en">The region of the Sun&#39;s (or a star&#39;s) atmosphere above the temperature minimum and below the Transition Region. The solar chromosphere is approximately 400 km to 2100 km above the photosphere, and characterized by temperatures from 4500 - 28000 K.</xsd:documentation>
      </xsd:annotation>
    </xsd:enumeration>
    <xsd:enumeration value="Corona">
      <xsd:annotation>
        <xsd:documentation xml:lang="en">The outermost atmospheric region of the Sun or a star, characterized by ionization temperatures above 10^5 K. The solar corona starts at about 2100 km above the photosphere; there is no generally defined upper limit.</xsd:documentation>
      </xsd:annotation>
    </xsd:enumeration>
    <xsd:enumeration value="Interior">
      <xsd:annotation>
        <xsd:documentation xml:lang="en">The region inside the body which is not visible from outside the body.</xsd:documentation>
      </xsd:annotation>
    </xsd:enumeration>
    <xsd:enumeration value="Photosphere">
      <xsd:annotation>
        <xsd:documentation xml:lang="en">The atmospheric layer of the Sun or a star from which continuum radiation, especially optical, is emitted to space. For the Sun, the photosphere is about 500 km thick.</xsd:documentation>
      </xsd:annotation>
    </xsd:enumeration>
    <xsd:enumeration value="TransitionRegion">
      <xsd:annotation>
        <xsd:documentation xml:lang="en">A very narrow (<100 km) layer between the chromosphere and the corona where the temperature rises abruptly from about 8000 to about 500,000 K.</xsd:documentation>
      </xsd:annotation>
    </xsd:enumeration>
  </xsd:restriction>
</xsd:simpleType>
Simple Type spase:Text
Namespace http://www.spase-group.org/data/schema
Annotations
Identifiers for the encoding of sequences of characters.
Diagram
Diagram
Type restriction of xsd:string
Facets
enumeration ASCII
A sequence of characters that adheres to American Standard Code for Information Interchange (ASCII) which is an 7-bit character-coding scheme.
enumeration Unicode
Text in multi-byte Unicode format.
Source
<xsd:simpleType name="Text">
  <xsd:annotation>
    <xsd:documentation xml:lang="en">Identifiers for the encoding of sequences of characters.</xsd:documentation>
  </xsd:annotation>
  <xsd:restriction base="xsd:string">
    <xsd:enumeration value="ASCII">
      <xsd:annotation>
        <xsd:documentation xml:lang="en">A sequence of characters that adheres to American Standard Code for Information Interchange (ASCII) which is an 7-bit character-coding scheme.</xsd:documentation>
      </xsd:annotation>
    </xsd:enumeration>
    <xsd:enumeration value="Unicode">
      <xsd:annotation>
        <xsd:documentation xml:lang="en">Text in multi-byte Unicode format.</xsd:documentation>
      </xsd:annotation>
    </xsd:enumeration>
  </xsd:restriction>
</xsd:simpleType>
Simple Type spase:Venus
Namespace http://www.spase-group.org/data/schema
Annotations
Identifiers for the regions surrounding the planet Venus.
Diagram
Diagram
Type restriction of xsd:string
Facets
enumeration Magnetosphere
The region of space above the atmosphere or surface of the planet, and bounded by the magnetopause, that is under the direct influence of the planets magnetic field.
enumeration Magnetosphere.Magnetotail
The region on the night side of the body where the magnetic filed is stretched backwards by the force of the solar wind. For Earth, the magnetotail begins at a night-side radial distance of 10 Re (X > -10Re).
enumeration Magnetosphere.Main
The region of the magnetosphere where the magnetic field lines are closed, but does not include the gaseous region gravitationally bound to the body.
enumeration Magnetosphere.Polar
The region near the pole of a body. For a magnetosphere the polar region is the area where magnetic field lines are open and includes the auroral zone.
enumeration Magnetosphere.RadiationBelt
The region within a magnetosphere where high-energy particles could potentially be trapped in a magnetic field.
Source
<xsd:simpleType name="Venus">
  <xsd:annotation>
    <xsd:documentation xml:lang="en">Identifiers for the regions surrounding the planet Venus.</xsd:documentation>
  </xsd:annotation>
  <xsd:restriction base="xsd:string">
    <xsd:enumeration value="Magnetosphere">
      <xsd:annotation>
        <xsd:documentation xml:lang="en">The region of space above the atmosphere or surface of the planet, and bounded by the magnetopause, that is under the direct influence of the planet&#39;s magnetic field.</xsd:documentation>
      </xsd:annotation>
    </xsd:enumeration>
    <xsd:enumeration value="Magnetosphere.Magnetotail">
      <xsd:annotation>
        <xsd:documentation xml:lang="en">The region on the night side of the body where the magnetic filed is stretched backwards by the force of the solar wind. For Earth, the magnetotail begins at a night-side radial distance of 10 Re (X > -10Re).</xsd:documentation>
      </xsd:annotation>
    </xsd:enumeration>
    <xsd:enumeration value="Magnetosphere.Main">
      <xsd:annotation>
        <xsd:documentation xml:lang="en">The region of the magnetosphere where the magnetic field lines are closed, but does not include the gaseous region gravitationally bound to the body.</xsd:documentation>
      </xsd:annotation>
    </xsd:enumeration>
    <xsd:enumeration value="Magnetosphere.Polar">
      <xsd:annotation>
        <xsd:documentation xml:lang="en">The region near the pole of a body. For a magnetosphere the polar region is the area where magnetic field lines are open and includes the auroral zone.</xsd:documentation>
      </xsd:annotation>
    </xsd:enumeration>
    <xsd:enumeration value="Magnetosphere.RadiationBelt">
      <xsd:annotation>
        <xsd:documentation xml:lang="en">The region within a magnetosphere where high-energy particles could potentially be trapped in a magnetic field.</xsd:documentation>
      </xsd:annotation>
    </xsd:enumeration>
  </xsd:restriction>
</xsd:simpleType>
Simple Type spase:Waves
Namespace http://www.spase-group.org/data/schema
Annotations
Identifiers for experimental and natural wave phenomena.
Diagram
Diagram
Type restriction of xsd:string
Facets
enumeration Active
Exerting an influence or producing a change or effect. An active measurement is one which produces a transmission or excitation as a part of the measurement cycle.
enumeration Passive
Movement or effect produced by outside influence. A passive measurement is one which does not produce a transmission or excitation as a part of the measurement cycle.
Source
<xsd:simpleType name="Waves">
  <xsd:annotation>
    <xsd:documentation xml:lang="en">Identifiers for experimental and natural wave phenomena.</xsd:documentation>
  </xsd:annotation>
  <xsd:restriction base="xsd:string">
    <xsd:enumeration value="Active">
      <xsd:annotation>
        <xsd:documentation xml:lang="en">Exerting an influence or producing a change or effect. An active measurement is one which produces a transmission or excitation as a part of the measurement cycle.</xsd:documentation>
      </xsd:annotation>
    </xsd:enumeration>
    <xsd:enumeration value="Passive">
      <xsd:annotation>
        <xsd:documentation xml:lang="en">Movement or effect produced by outside influence. A passive measurement is one which does not produce a transmission or excitation as a part of the measurement cycle.</xsd:documentation>
      </xsd:annotation>
    </xsd:enumeration>
  </xsd:restriction>
</xsd:simpleType>
Simple Type spase:typeID
Namespace http://www.spase-group.org/data/schema
Annotations
<xsd:annotation>
  <xsd:documentation xml:lang="en">SPASE Identifier</xsd:documentation>
</xsd:annotation>
Diagram
Diagram
Type restriction of xsd:string
Facets
pattern [^:]+://[^/]+/.+
Source
<xsd:simpleType name="typeID">
  <xsd:annotation>
    <xsd:documentation xml:lang="en">
      <xsd:annotation>
        <xsd:documentation xml:lang="en">SPASE Identifier</xsd:documentation>
      </xsd:annotation>
    </xsd:documentation>
  </xsd:annotation>
  <xsd:restriction base="xsd:string">
    <xsd:pattern value="[^:]+://[^/]+/.+"/>
  </xsd:restriction>
</xsd:simpleType>
Attribute spase:Extension / @lang
Namespace No namespace
Type xsd:string
Properties
default en
Used by
Complex Type spase:Extension
Source
<xsd:attribute name="lang" type="xsd:string" default="en"/>
Attribute spase:Spase / @lang
Namespace No namespace
Type xsd:string
Properties
default en
Used by
Complex Type spase:Spase
Source
<xsd:attribute name="lang" type="xsd:string" default="en"/>
Element Group spase:ParameterEntity
Namespace http://www.spase-group.org/data/schema
Diagram
Diagram spase-2_2_8_xsd.tmp#ParameterEntity_Field spase-2_2_8_xsd.tmp#ParameterEntity_Particle spase-2_2_8_xsd.tmp#ParameterEntity_Wave spase-2_2_8_xsd.tmp#ParameterEntity_Mixed spase-2_2_8_xsd.tmp#ParameterEntity_Support
Model
Children spase:Field, spase:Mixed, spase:Particle, spase:Support, spase:Wave
Source
<xsd:group name="ParameterEntity">
  <xsd:sequence>
    <xsd:element name="Field" type="spase:Field" minOccurs="1" maxOccurs="1"/>
    <xsd:element name="Particle" type="spase:Particle" minOccurs="1" maxOccurs="1"/>
    <xsd:element name="Wave" type="spase:Wave" minOccurs="1" maxOccurs="1"/>
    <xsd:element name="Mixed" type="spase:Mixed" minOccurs="1" maxOccurs="1"/>
    <xsd:element name="Support" type="spase:Support" minOccurs="1" maxOccurs="1"/>
  </xsd:sequence>
</xsd:group>
Element Group spase:ResourceEntity
Namespace http://www.spase-group.org/data/schema
Diagram
Diagram spase-2_2_8_xsd.tmp#ResourceEntity_Catalog spase-2_2_8_xsd.tmp#ResourceEntity_DisplayData spase-2_2_8_xsd.tmp#ResourceEntity_NumericalData spase-2_2_8_xsd.tmp#ResourceEntity_Document spase-2_2_8_xsd.tmp#ResourceEntity_Granule spase-2_2_8_xsd.tmp#ResourceEntity_Instrument spase-2_2_8_xsd.tmp#ResourceEntity_Observatory spase-2_2_8_xsd.tmp#ResourceEntity_Person spase-2_2_8_xsd.tmp#ResourceEntity_Registry spase-2_2_8_xsd.tmp#ResourceEntity_Repository spase-2_2_8_xsd.tmp#ResourceEntity_Service spase-2_2_8_xsd.tmp#ResourceEntity_Annotation
Model
Children spase:Annotation, spase:Catalog, spase:DisplayData, spase:Document, spase:Granule, spase:Instrument, spase:NumericalData, spase:Observatory, spase:Person, spase:Registry, spase:Repository, spase:Service
Source
<xsd:group name="ResourceEntity">
  <xsd:sequence>
    <xsd:element name="Catalog" type="spase:Catalog" minOccurs="1" maxOccurs="unbounded"/>
    <xsd:element name="DisplayData" type="spase:DisplayData" minOccurs="1" maxOccurs="unbounded"/>
    <xsd:element name="NumericalData" type="spase:NumericalData" minOccurs="1" maxOccurs="unbounded"/>
    <xsd:element name="Document" type="spase:Document" minOccurs="1" maxOccurs="unbounded"/>
    <xsd:element name="Granule" type="spase:Granule" minOccurs="1" maxOccurs="unbounded"/>
    <xsd:element name="Instrument" type="spase:Instrument" minOccurs="1" maxOccurs="unbounded"/>
    <xsd:element name="Observatory" type="spase:Observatory" minOccurs="1" maxOccurs="unbounded"/>
    <xsd:element name="Person" type="spase:Person" minOccurs="1" maxOccurs="unbounded"/>
    <xsd:element name="Registry" type="spase:Registry" minOccurs="1" maxOccurs="unbounded"/>
    <xsd:element name="Repository" type="spase:Repository" minOccurs="1" maxOccurs="unbounded"/>
    <xsd:element name="Service" type="spase:Service" minOccurs="1" maxOccurs="unbounded"/>
    <xsd:element name="Annotation" type="spase:Annotation" minOccurs="1" maxOccurs="unbounded"/>
  </xsd:sequence>
</xsd:group>
Element Group spase:StopDateEntity
Namespace http://www.spase-group.org/data/schema
Diagram
Diagram spase-2_2_8_xsd.tmp#StopDateEntity_StopDate spase-2_2_8_xsd.tmp#StopDateEntity_RelativeStopDate
Model
Children spase:RelativeStopDate, spase:StopDate
Source
<xsd:group name="StopDateEntity">
  <xsd:sequence>
    <xsd:element name="StopDate" type="spase:StopDate" minOccurs="1" maxOccurs="1"/>
    <xsd:element name="RelativeStopDate" type="spase:RelativeStopDate" minOccurs="1" maxOccurs="1"/>
  </xsd:sequence>
</xsd:group>